出国留学网专题频道2022年青岛中考各区录取分数线栏目,提供与2022年青岛中考各区录取分数线相关的所有资讯,希望我们所做的能让您感到满意!
07-22
青岛的中考考生们注意了,青岛市2022年的中考录取分数线已经出来了,小编汇总了即墨区、城阳区和西海岸三个城区的分数线,有需要的来仔细阅读一下此文吧!其他更多考试资讯,敬请关注出国留学网。
2022即墨中考录取分数线
青岛市即墨区2022年普通高中(含综合高中)招生录取分数线
录取志愿名称 录取分数线(分)
优质高中电脑派位 313
即墨一中普通批 304
实验高中普通批 306.5
即墨二中普通批 305
青岛十九中普通班 296
美术学校美术班 268
即墨四中普职融通班(市场营销) 282
即墨四中普职融通班(网络技术) 271.5
即墨五中普职融通班(市场营销) 292.5
即墨五中普职融通班(网络技术) 299
市北中学普职融通班(计算机) 295.5
市北中学普职融通班(电子商务) 290
即墨四中普通班 272.5
即墨五中普通班 284
市北中学普通班 275
青岛国基外语学校普通班(民办) 100
青岛长江学校普通班(民办) 121
青岛通济实验学普通班(民办) 181.5
青岛创新学校普通班(民办) 103.5
青岛昌乐二中高级中学普通班(民办) 153
城阳京华学校普通班(民办) 102.5
即墨一职专北校区综合高中班 265.5
即墨一职专普东校区综合高中班 254.5
备注:即墨区民办普通高中最低录取控制分数线为100分
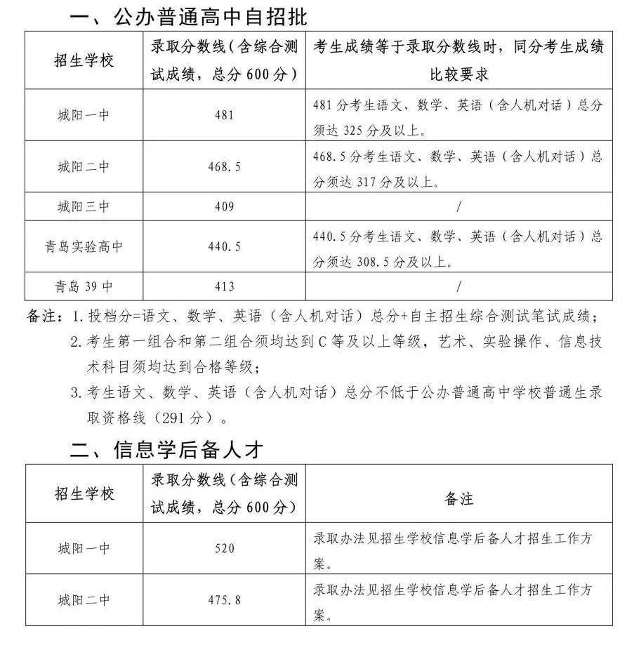
青岛市城阳区2022年普通高中学校招生录取分数线公告
根据青岛市城阳区教育和体育局《关于做好2022年初中学业水平考试与高中学校招生工作的通知》和《关于印发城阳一中等五所学校2022年自主招生工作方案的通知》要求,现将青岛市城阳区 2022年普通高中学校招生录取分数线公告如下:


<...
出国留学网青岛中考频道的小编会及时为广大考生提供2017年青岛中职技校中考录取分数线,希望对大家有所帮助。
2017年青岛中职技校中考录取分数线
1.今年我市职业学校录取总成绩780分,同分考生按照数学、物理、化学、语文、英语(含听力口语)、历史、地理、生物的顺序,依次比对成绩,优先顺序科目成绩高者优先录取。
2.青岛市招生学校中职技校满额专业录取最低分。

4.录取去向查询。请考生于7月28日登陆青岛市初中学业水平考试(高中阶段学校招生)管理平台(http://wsbm.qdedu.gov.cn)查询;或登录青岛市招生考试信息网点击查询录取去向。
5.2017年职业学校录取工作进程安排情况如下:
录取工作分三个阶段进行:
第一阶段:7月6日-7月31日
7月6日,“3+4”本科提前批录取;
7月25日,高等师范专科和三年制中职普职融通实验班批投档;
7月26日,五年制高职批投档;
7月27日-28日,中职技校批投档。
7月29日-31日,第一阶段录取公布结果,新生报到。
第二阶段:8月1日-8月13日
8月1日-3日,需要面试招生学校组织第二次面试。
8月6日,市招考办公布录取缺额招生计划。
8月6日-7日,考生网上填报第二阶段招生志愿。
8月9日至10日,第二阶段招生投档。
8月11日至13日,第二阶段录取公布结果,新生报到。
第三阶段:8月11日至18日
8月11日至18日,录取未满额院校自主组织生源,未投档考生可参考市招考办公布的投档满额学校名单,到未满额的招生学校报名参加缺额补录;第二阶段投档满额的招生学校,如有报到缺额情况,也可接受未录取考生报名,进行自主组织生源缺额补录。各招生学校根据生源组织情况,按照市招考办要求在录取平台提报缺额补录录取信息。
青岛市招生考试办公室
2017年7月27日
以下是青岛2017年全部科目的试题发布入口:
07-06
出国留学网中考频道的小编会及时为广大考生提供2016年青岛58中中考录取分数线,希望对大家有所帮助。
2016年青岛58中中考录取分数线
青岛58中普通班(9个班)第一、二志愿录取线:710分。其中,思想品德、体育与健康、信息技术科目均须达到合格等级。
青岛58中大学先修班(1个班)第一志愿录取线:727分。其中,思想品德、体育与健康、信息技术科目均须达到合格等级。
小编精心为您推荐:
中考录取查询信息汇总 ...
下面是出国留学网小编为大家提供2013中考分数线,希望各位考生都能考上最中意的高中!欢迎收藏本网 站(CTRL即可收藏)
2013年市内三区普通高中招生录取资格线及青岛二中招生录取线
1.青岛2中普通班(12个班):
计划内录取线(第一志愿):611分
差额投档线(第一志愿):609分
以上计划内录取线、差额投档线,历史、地理、生物、信息技术四科会考成绩为2B2C以上(含2B2C)。
2.公办普通高中招生计划内(不含特色学校、特色班)录取资格线:530分
3.公办普通高中普通班特长生最低录取控制分数线:350分
4.民办普通高中最低录取控制分数线:430分
推荐阅读:
2013年全国各个中学中考录取分数线
07-08
几年的寒窗苦读就待为了今日的结果,下面由出国留学网小编为你精心准备了“2019年青岛公办普高录取分数线”,持续关注本站将可以持续获取更多的中考资讯!
2019年青岛公办普高录取分数线
1、局属公办普通高中学校普通班(不含崂山一中崂山班、崂山一中综合育人班和崂山二中崂山班)录取资格线:569分。
2、面向市内三区和崂山区招生的民办普通高中学校普通班最低录取控制分数线:440分
3、面向市内三区和崂山区招生的民办普通高中学校其他班最低录取控制分数线:340分
推荐阅读:
...05-14
中考已经落下帷幕,那么中考分数线什么时候公布?出国留学网中考频道第一时间为您提供2016年青岛五十八中中考录取分数线,大家可以参考一下,更多中考资讯请关注我们网站的更新!
| 2016年青岛五十八中中考录取分数线发布入口 |
中考频道推荐访问:
07-08
当我们心中梦想努力奋斗时,梦想也会离我们更进一步,下面由出国留学网小编为你精心准备了“2019年青岛二中录取分数线”,持续关注本站将可以持续获取中考资讯!
2019年青岛二中录取分数线
青岛2中普通班(13个班)第一志愿录取线:702分(其中,702分考生语文、数学、英语三科等级须达到2AIB及以上,或者语文、数学、英语三科等级须达到1A2B且物理、化学、生物三科等级达到1A2B及以上),且道徳与法治、体育与健康、信息技术科目均须达到合格等级。
推荐阅读:
...
中考高中的分数线不但只是一个高中的准入门槛,更是一个对自己肯定的结果,下面由出国留学网小编为你精心准备了“2019年青岛一中、青岛九中录取分数线”,持续关注本站将可以持续获取中考资讯!
2019年青岛一中、青岛九中录取分数线
2019年青岛一中、青岛九中录取分数线公布(第二次):


2022年青岛中考各区录取分数线推荐访问