出国留学网专题频道2022初级会计师考试栏目,提供与2022初级会计师考试相关的所有资讯,希望我们所做的能让您感到满意!
2022年的初级会计师考试到明天八月七日就正式结束了所有的考试了,目前很多考生在考试结束后也分享了自己参加的考试真题,相信这些真题对于明年参加考试的小伙伴们有着极大的参考和学习作用,小编为大家整理了一批2022初级会计师考试真题,快来看看吧!
一、经济法习题
①、单选题
1、根据会计法律制度的规定,下列关于记账凭证填制基本要求的表述中,不正确的是( )。
A:一张原始凭证所列支出需要几个单位共同负担的,应当由原始凭证保存单位将原始凭证复印件提供给其他负担单位
B.应当根据审核无误的原始凭证填制记账凭证
C.可以将若干张同类原始凭证汇总后填制记账凭证
D.结账的记账凭证可以不附原始凭证
2、根据消费税法律制度的规定,在对下列连续生产出来的应税消费品计算征税时,准予扣除外购的应税消费品已纳消费税税款的是( )。
A.外购已税溶剂油生产的涂料
B.外购已税珠宝生产的铂金镶嵌首饰
C.外购已税白酒生产的药酒
D.外购已税烟丝生产的卷烟
3、根据支付结算法律制度的规定,对于应撤销而未办理销户手续的单位银行结算账户,银行通知该账户的存款人在法定期限内办理销户手续,逾期视同自愿销户。该期限是( )。
A.自银行发出通知之日起10日内
B.自银行发出通知之日起5日内
C.自银行发出通知之日起30日内
D.自银行发出通知之日起2日内
②多项选择题
1、根据社会保险法律制度的规定,职工出现的下列伤亡中,视同工伤的有( )。
A.在上班途中,受到非本人主要责任的交通事故伤害
B.在抢险救灾等维护国家利益,公共利益...
2022年的初级会计师考试伴随着八月的第一个周末的来临也已经接近了尾声,目前也有部分考生在考试结束之后分享考场原题,小编为大家整理了部分2022初级会计师考试真题和考点汇总,快来看看吧!欢迎大家阅读本文,关注本站即可获取更多精彩资讯!
一、经济法考点
经济法基础大题:
基本账户一般账户+预付卡
企业所得税
增值税+消费税
小题:劳务派遣(差额征税、5%)契税、土地增值税的扣除、认定工伤
二、实务考点
实务大题:
1.交易性金融资产从取得到出售账务处理
2.应付职工薪酬会计分录:个税,公积金,社保
3.无形资产摊销与减值准备计算
单选多选判断考点:
年数总和法
低值易耗品
长期借款利息费用
表结法 结账法
合同取得成本
周转材料
期间费用(贷款费用)





2022年的初级会计师考试于八月一日已经正式开始了考试,目前经济法和初级会计实务等考试科目已经完成了考试内容,部分考试真题已经出现,小编在本文中为大家整理了一部分2022初级会计师考试经济法考试真题,快来看看吧!
一、单选题
1.甲公司成立后在某银行申请开立了一个用于办理日常转账结算和现金收付的账户,该账户性质属于( )。
A.基本存款账户
B.一般存款账户
C.专用存款账户
D.临时存款账户
【答案】A
【解析】根据规定,基本存款账户是存款人因办理日常转账结算和现金收付需要开立的银行结算账户。存款人日常经营活动的资金收付及其工资、奖金和现金的支取,应通过该账户办理。
二、多选题
1.根据企业所得税法的规定,不得提取折旧在税前扣除的固定资产的有( )。
A.接受投资的固定资产
B.未投入使用的房屋、建筑物
C.已提足折旧继续使用的固定资产
D.与经营活动无关的固定资产
【答案】CD
【解析】
根据税法规定,接受投资的固定资产需要计提折旧;不得计算折旧扣除的固定资产包括房屋建筑物以外未投入使用的固定资产。选项C、D属于不得计提折旧税前扣除的固定资产。
一、单选题
1.下列法律渊源中,具有最高法律效力的是( )。
A.《中华人民共和国全国人民代表大会组织法》
B.《中华人民共和国立法法》
C.《中华人民共和国宪法》
D.《中华人民共和国刑法》
【答案】C
【解析】宪法是国家的根本大法,《中华人民共和国宪法》具有最高的法律效力。
二、多选题
1.纳税人因有特殊困难,不能按期缴纳税款的,经相关部门批准,可以延期缴纳税款,“特殊困难”的一种情形是指当期货币资金在扣除( )后,不足以缴纳税款。
A.应付职工工资
B.维持正常生产经营活动所必需的投资费用
C.社会保险费
D.维持正常生产经营活动所借款的利息费用
【答案】AC
【解析】纳税人因有特殊困难,不能按期缴纳税款的,经省、自治区、直辖市税务局批准,可以延期缴纳税款,但是最长不得超过3个月。特殊困难是指因不可抗力,导致纳税人发生较大损失,正常生产经营活动受到较大影响的;当期货币资金在扣除应付职工工资、社会保险费后,不足以缴纳税款的。
三、判断题
1.代 开网络发票时,税务机关可以与受托代 开发票的单位签订协议。( )
【答案】×
【解析】税务机关根据发票管理的需要,可以按照国家税务总局的规定委托其他单位通过网络发票管理系统代 开网络发票。税务机关应当与受托代 开发票的单位签订协议,明确代 开网络发票的种类、对象、内容和相关责任等内容。
2.张某将自有房屋对外出租,不缴纳契税。( )
【答案】√
【解析】契税的纳税人,是指在我国境内承受(受让、购买、受赠、互换等)土地、房屋权属转移的单位和个人。出租房屋,房屋的权属不发生转...
截止至目前为止,2022年的初级会计师考试已经进行了有5天时间了,目前也已经有部分考生已经结束考试,那么今年的初级会计师考试难度如何呢?让我们一起来听听考生们的感受和想法,下面是小编为大家带来的2022初级会计师考试难度考生反馈情况,快来看看吧!
初级会计考试考后学员反馈:
一、感受就是好难,比去年的难,题考得比较细。想当场走人那种,早知道不去考了
考查知识点:
经济法考小税种很多,基本都有涉及,计算和减免优惠
有考补充养老保险
大题劳动法的竞业禁止问题
实务考了很多会计分录,大题是交易性金融资产、资本公积盈余公积

二、第一场考试很难,尤其是实务;经济法百分之八十都是小税种,实务和经济法都考的很偏




三、初级会计考试 简直不要太简单

就在昨天,国内各地区忽然发布有关通知,告知各位考生由于疫情影响导致今年的初级会计师考试无法正常进行,需要暂停考试,并且今年不会再安排考试,具体情况如何呢?快和小编一起来看看吧!欢迎大家阅读本文,关注本站即可获取更多精彩资讯!
暂停或取消2022年初级会计考试!
8月4日,重庆合川公布了“关于取消2022年度全国会计专业技术初级资格重庆考区合川考点考试的公告”,其中指出:原定于8月5日-7日举行的全国会计专业技术初级资格重庆考区合川考点考试取消,本年度不再安排考试。

原文通知如下:
关于取消2022年度全国会计专业技术初级资格重庆考区合川考点考试的公告
各位考生:
根据合川区新冠肺炎疫情防控指挥部《关于对合阳城街道、南津街街道、钓鱼城街道和云门街道全域实施临时管控措施的通告》(合肺炎指发﹝2022﹞1号)精神,鉴于合川区目前疫情防控形势,为保障考生身体健康,经报合川区新冠肺炎疫情防控指挥部同意并向上级部门报备,原定于8月5日-7日举行的全国会计专业技术初级资格重庆考区合川考点考试取消,本年度不再安排考试。
为保障广大考生的权益,按照属地管理原则,将对2022年在合川考点报名未申请调出的会计初级资格考试考生进行退费;已从其他报名地调入合川区的考生,其退费工作由原报名地负责。有关退费事宜待明确后再公告,请考生密切关注重庆市财政局门户网站。
因考试取消给广大考生带来的不便,敬请谅解。
重庆市合川区财政局
2022年8月4日
8月3日晚上,包头市财政局发布了 “关于暂停2022年度全国会计专业初级资格考试的紧急通知”,其中指出: 原定于2022年8月4日举行的2022年度全国会计专业技术初级资格考试暂停,具体考试时间还未通知。

原文通知如下:
关于暂停包头市2022年度全国会计专业技术初级资格考试的紧急通知
包头市2022年度全国会计专业技术初级资格考生:
根据《包头市新型冠状病毒感染肺炎防控工作指挥部通告》(2022年第19号),...
2022年下半年的初级会计师考试于昨天八月一日正式开始了笔试考试,在开考之前其实初级会计师实务考试的考试内容发生了一些细微的变动和调整,具体情况如何?快和小编一起来看看吧!欢迎大家阅读本文,关注本站即可获取更多精彩资讯!
一、2022初级会计实务考试内容有什么变化?
2022年初级会计职称考试大纲与教材内容均发生了很大变化,考生在学习备考的时候一定要注意。
初级会计考试共有2门考试科目,分别为《初级会计实务》和《经济法基础》。其中,初级会计实务教材,相对而言变化是比较大的:
初级会计实务教材第二章会计基础大纲变动,第一节增加了收入确认条件的说明,第三节增加了电子形式的外来原始凭证审核。
第五节增加了信息化环境下会计账务处理基本要求相关内容,修改了第五节对账务处理程序的提法进行了修改,改为会计账务处理程序并梳理了本节结构。
初级会计师考试内容大改动!
初级会计师考试教材除了整体的章节顺序有大调整,教材页码也由264页变为327页,增加了63页!考试科目还是两科,考生们可以长舒一口气了,两本教材变化如下:
初级会计实务变化如下:
初级会计实务这本教材总体变化比经济法基础变动大,整体变动50%左右,考生应重点关注增加、修改的部分,因为“逢变必考”是会计资格考试这么多年来的规律,今年初级会计实务仍然是8个章节,但每个章节的顺序有很大改动。其中第四章、第七章以及第八章变化最大,并且增加了令会计人闻风丧胆的长投,但是不必过分担心,会计初级考察的知识点比较浅,考试题目不会太难,大家在拿到最新版的初级会计实务教材后,一定要重点学习小编说到的变化最大的三章。
经济法基础变化如下:
经济法基础整体而言变化不大,删减部分知识点后,对整体章节顺序进行了调整。第一章、第二章中删除了经济纠纷和会计职业道德部分,第六章需重点关注印花税,变化较大,第七章新增变动较多,考生也需重点注意。经济法基础是一门相对简单的科目,而且会计初级考试也只是考察其最基础的部分,虽然经济法基础整体变动不大,但大家仍需认真备考,知识点繁多,不要记混了。
二、初级会计考试科目特点
初级会计实务
对没有接触过会计工作的考生来说,初级会计实务一开始是比较难以理解的一个科目,但只要坚持不懈,最终就一定能够找到学习的门径。在初级会计考试中,实务科目的试题通常比较灵活,考生在学习时一定要认真理解,举一反三,灵活运用。
经济法基础
经济法基础科目相对来说比较简单。很多知识即使从前没有接触过,但凭借经验常识或是逻辑判断也能找出题目的答案。不过考生们也不能够掉以轻心,初级会计的考查非常细致,很多法规和公式,还是要扎实掌握才可以灵活运用。
初级会计师考试报名审核的方式有几种?
审核方式:初级会计审核方式一般有三种,分别是网上审核、现场审核、考后审核...
08-01
2022年的初级会计师考试终于在今天拉开了序幕开始了考试,由于疫情原因,本次的初级会计师考试各地区有着不同方式但同样严格的考试疫情防控规则和要求,那么各地区的疫情防控要求分别是怎样的呢?快和小编一起来看看吧!
2022年初级会计考试于8月1日-8月7日进行,为了保证考生顺利参加考试,各地区也陆续发布了考试防疫要求, 由于新冠疫情反复,参加考试的门槛也有许多的限制,没有核酸进不了考场,核酸过期也进不了考场。因此,考生在考前做好个人防护措施,并且务必遵守相关防疫规定。
我们将目前收集到的各地区初级会计考试防疫要求进行了汇总,
22年初级会计师考试
已公布地区疫情防控要求汇总

图片来源:江苏省财政厅
满足“苏康码”及“通信大数据行程卡” 绿码、 48小时核酸检测阴性、 体温检测低于37.3度以及 全程佩戴一次性医用口罩的要求。
考前14天内应无国内高、中风险地区、国(境)外 旅居史,无新冠肺炎确诊病例、疑似病例、无症状感染者 密切接触史,考前无发热、咳嗽等相关症状。

图片来源:海南省财政厅
考前7天,考生通过微信或支付宝等APP扫描海南省健康码进行 每日实名健康打卡。
佩戴一次性医用口罩(自备)接受体温测量。健康码和行程卡为绿色、 体温低于37.3℃及低风险地区考生 考前48小时内至少1次核酸检测阴性报告证明(以采样时间为准、电子版或纸质版证明均可,如无法确定采样时间,则以核酸检测结果报告时间往前推6个小时为准)。
签署《2022年全国会计专业技术资格考试海南考区考生疫情防控告知暨 承诺书》

图片来源:西藏财政
持“双绿码”且提供考试当天前 48小时内核酸检测阴性证明...
07-27
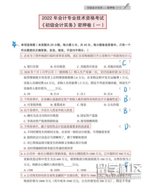
2022年的初级会计师考试距离正式开始已经只有三天时间了,到了这个时间里,其实知识储备和复习都已经达到了一个峰值状态,所以再更多的复习效果也不见得好,所以各位考生来看一看这份考前必看的2022初级会计师考试押题卷吧!





![]()
推荐阅读:
07-27
就在这个即将开始进行2022年初级会计师考试的节骨眼上,居然还有考区忽然发布公告宣布取消考试?具体情况究竟如何?这场考试是否还能正常进行?以下内容是出国留学网为大家带来的"北海市取消2022初,高级会计师考试公告",快来看看吧!

各位考生:
根据财政部办公厅《关于调整2022年度全国会计专业技术初、高级资格考试考务日程安排及有关事项的通知》(财办会〔2022〕23号),2022年度全国会计专业技术初、高级资格考试(以下简称会计初、高级资格考试)调整为2022年8月1日至7日举行。按通知精神,出现突发疫情紧急情况,确实不能在规定时间范围内组织考试的地区,2022年不再安排考试。
会计资格考试疫情防控工作坚持属地化管理原则。当前北海市疫情形势严峻,无法满足2022年会计初、高级资格考试开考条件,不能按财政部规定时间举行考试。为严格落实疫情防控要求,经北海市新冠肺炎疫情防控指挥部决定,取消北海市考区2022年会计初、高级资格考试,并已报财政部和广西壮族自治区财政厅备案。
为保障广大考生的权益,我局将对2022年在北海市考区报名参加会计初、高级资格考试且未申请调出或退费的考生,以及申请调入北海市考区的考生统一作退费处理。其中,报名在北海市考区考试且未申请调出或退费的考生,以及广西区内其他考区申请调入北海市考区的考生,其报名费将按原缴费途径退回;原路退回不成功的考生,由我局负责收集最新银行账号、开户行等信息后安排退费;其他省份申请调入北海市考区的考生,因报名缴费在原报名地(调出地),具体退费事宜请咨询原报名地(调出地)会计资格考试管理机构。
请广大考生密切关注北海市财政局网站和广西壮族自治区财政厅网站,并保持报名时登记的手机号码畅通,以便接收后续考试相关通知信息。北海市财政局对外咨询电话:0779-3035692,地址:北海市北部湾西路19号市财政局附楼一楼会计管理科。
给相关考生带来不便,敬请谅解。
北海市财政局
2022年7月21日
推荐阅读:
07-27
2022年的初级会计师考试距离正式考试已经只剩下几天的时间了,各位考生目前需要做的就是保持良好的考试心态,同时把需要准备的考试用品准备齐全,接下来就来看一看2022年各地区初级会计师考试准考证打印时间吧!
河南地区:
初级会计职称准考证打印时间
河南2022年初级会计考试准考证打印时间:7月27日-7月31日。
准考证打印入口官网地址: 全国会计资格评价网。
准考证打印步骤: 考生须在规定时间内登录全国会计资格评价网,点击〔准考证打印〕,点击〔准考证打印(初级)〕或〔准考证打印(高级)〕,选择省份,准确输入本人证件类型、证件号和姓名,点击〔查询〕进入下一级页面后,再点击〔打印〕,自行打印出准考证。准考证打印使用标准A4纸。
打印准考证时注意事项
为了保证打印效果,建议选择彩色打印机或者激光打印机打印,确保准考证能够清晰核查个人照片、证件号码以及报考科目等信息。准考证是参加考试和领取会计专业技术资格证书的重要凭证,切勿丢失,并建议保留一份准考证电子版。
同时提醒考生注意考试当地发布初级会计职称考试疫情防控要求及考生须知。
海南地区:
初级会计职称准考证打印时间
海南2022年初级会计考试准考证打印时间:7月25日至8月4日。
准考证打印入口官网地址: 全国会计资格评价网。
准考证打印步骤: 考生须在规定时间内登录全国会计资格评价网,点击〔准考证打印〕,点击〔准考证打印(初级)〕或〔准考证打印(高级)〕,选择省份,准确输入本人证件类型、证件号和姓名,点击〔查询〕进入下一级页面后,再点击〔打印〕,自行打印出准考证。准考证打印使用标准A4纸。
西藏地区:
初级会计职称准考证打印时间
西藏2022年初级会计考试准考证打印时间:7月25日至8月7日。
准考证打印入口官网地址: 全国会计资格评价网。
准考证打印步骤: 考生须在规定时间内登录全国会计资格评价网,点击〔准考证打印〕,点击〔准考证打印(初级)〕或〔准考证打印(高级)〕,选择省份,准确输入本人证件类型、证件号和姓名,点击〔查询〕进入下一级页面后,再点击〔打印〕,自行打印出准考证。准考证打印使用标准A4纸。
吉林地区:
初级会计职称准考证打印时间
吉林2022年初级会计考试准考证打印时间:7月25日至30日、7月31日至8月7日。
准考证打印入口官网地址: 全国会计资格评价网。
准考证打印步骤: 考生须在规定时间内登录全国会计资格评价网,点击〔准考证打印〕,点击〔准考证打印(初级)〕或〔准考证打印(高级)〕,选择省份,准确输入本人证件类型、证件号和姓名,点击〔查询〕进入下一级页面后,再点击〔打印〕,自行打印出准考证。准考证打印使用标准A4纸。
辽宁地区:
初级会计职称准考证打印时间
辽宁2022年初级会计考试准考证打印时间:7月25日至8月7日。
准考证打印入口官网地址: 全...
2022初级会计师考试推荐访问