出国留学网专题频道2023青海高考栏目,提供与2023青海高考相关的所有资讯,希望我们所做的能让您感到满意!
2023年高考考试报名时间已经到了,请各位考生及时关注自己所在考区的考试报名时间。青海2023年高考报名公告已经发布了,考试报名从11月10日开始,请青海的考生抓紧时间进行高考报名。下面是小编整理的“2023年青海高考报名公告”,可供青海的考生参考。
根据青海省高等学校招生委员会《关于做好2023年普通高考报名工作的通知》(青招委〔2022〕66号)要求,现将我省2023年普通高考报名有关事项公告如下:
一、报名时间
2022年11月10日至12月10日,其中艺术类考生报名须在11月20日前完成。具体报名时间由各考区按照考生类型,并根据当地疫情管控政策分别确定,切实保障符合报考条件的考生“应报尽报”。请考生及家长密切关注所在考区招办发布的公告,或致电考区招办详细咨询。
二、报名点
我省普通高考报名点分为高中学校报名点、考区招办报名点和中职学校报名点,各类报名点分别接受以下考生报考:
(一)高中学校报名点:西宁市城西区、城东区、城中区、城北区高中学校报名点负责具有本校学籍和以上四区户籍的应届高中生报名;省内其他高中学校报名点负责具有本校学籍和本校所在考区户籍的应届高中生报名。
(二)考区招办报名点:考区招办报名点负责具有本考区户籍的往届高中生、赴省外就读应届高中生、省内跨考区就读应届高中生、同等学力考生和具有本考区户籍且报考普通文史、理工类的应往届中职生以及辖区内普通高校专升本、五年一贯制和“3+2”转段考生报名。
(三)中职学校报名点:中职学校报名点负责报考省内高职院校单考单招的应届中职生报名。
三、报名流程
为统筹做好高考报名与疫情防控工作,更好地服务广大考生,2023年我省高考报名采取线下和线上两种方式进行。
(一)线下报名方式:不受疫情影响可正常前往报名点的考生,可持居民身份证到报名点现场采集身份证、照片和指纹信息,并根据生成的报名号和初始密码自行登录网上报名系统进行个人信息填报、网上缴费和信息确认,具体操作流程按附件1规定执行。
(二)线上报名方式:因受疫情影响暂不能正常前往报名点的考生,由各考区招办预先分配考生号和初始密码并通知到考生,考生根据分配的考生号和初始密码自行登录网上报名系统进行个人信息填报和网上缴费,考生身份证、照片和指纹信息,后期由各报名点通知考生另行补充采集。
具体安排依照各考区招办发布的公告和相关通知执行。
建议考生首选使用电脑进行个人信息填报和网上缴费,也可使用手机进行报名,无论使用何种操作方式,请务必仔细核对所填报的个人信息是否准确。
四、报名科类
我省普通高考报名分为文史类、理工类(含兼报艺术类、体育类)和高职院校单考单招三大科类。
(一)报考文史类、理工类的考生可以参加我省2023年春季高职院校单考单招,未被录取的考生可以继续参加...
青海省的考生注意了!根据青海省高等学校招生委员会和青海省教育厅发布的通知,2023年青海高考体育类专业统一考试将于4月17日至18日进行,请各位考生做好准备。下面是出国留学网收集整理的 “关于青海2023年体育高考的通知” ,本文仅供参考,欢迎阅读。
一、组织管理
体育统考是高校考试招生工作的重要组成部分。2023年我省体育统考工作在省招生委员会和省教育厅领导下,由省教育招生考试院负责管理与监督,具体考试工作由青海师范大学负责组织实施。
二、考试对象
在我省2023年普通高考报名中兼报体育类的考生。
三、网上确认
网上确认时间为:4月1日8:00至4月9日24:00,考生登录青海省体育统考网上确认网站(https://qhtk.artlets.cn),根据网站提示进行确认并在线缴费、打印准考证。网上确认时间截止后不再安排补确认工作,考生未确认或确认无效不得参加考试。考生在网上确认且完成缴费的视为确认成功,未缴费确认的,视为报名无效,因个人原因不参加考试的,不予补考、不退还考试费。
四、考试安排
(一)考试时间及地点
考试时间:2023年4月17日-18日
考试地点:青海师范大学城北校区(西宁市城北区海湖大道延伸段学院路38号),各项目考试时间和场地以考试当天现场安排为准。
(二)考试项目及评分办法
体育统考项目为100米跑、800米跑、立定跳远、原地推铅球四个项目;各项目评分标准按照原国家体委确定的标准执行。
(三)考生应试要求
考生需充分评估自身身体状况,根据自身身体状况决定是否参加专业考试,并做好安全防护。参加考试时,考生须持本人二
代身份证和准考证,进行身份验证方能进入考点进行考试;考生应按准考证要求的时间和顺序参加考试(非当批次考生不得入场),开考15分钟后仍不入场者,视为放弃考试资格。考生入场后到引导秩序组集合,在各组引导员引导下有序参加各项考试。
(1)按照场内引导员的指挥在候考及考试专用区域候考或考试,禁止考生随意走动;
(2)考生准备活动按照测试顺序,在划定(或指定)区域内分批进行;
(3)考试结束后,考点统一指挥安排考生有序离开考场;
(4)考生应遵守考试规则,严禁将手机等电子设备带入考场,不得穿戴有明显身份标志或所在学校标志的服装参加考试,违者不得进入考场。考生不得以任何借口拖延考试时间。考试期间如存在违规行为,无论何时发现,均严格按照《国家教育考试违规处理办法》等有关规定进行处理,并取消高考报名资格、考试资格、录取资格、入学资格和高校学籍。考生如有替考等作弊行为的,将按照《国家教育考试违规处理办法》(教育部...
11-10
青海省2023年普通高考报名时间安排在2022年11月10日至12月10日进行,详细的报名流程及科类见下文报名公告,下面是出国留学网整理的“青海省2023年普通高考报名公告”,欢迎青海考生参考阅读。
根据青海省高等学校招生委员会《关于做好2023年普通高考报名工作的通知》(青招委〔2022〕66号)要求,现将我省2023年普通高考报名有关事项公告如下:
一、报名时间
2022年11月10日至12月10日,其中艺术类考生报名须在11月20日前完成。具体报名时间由各考区按照考生类型,并根据当地疫情管控政策分别确定,切实保障符合报考条件的考生“应报尽报”。请考生及家长密切关注所在考区招办发布的公告,或致电考区招办详细咨询。
二、报名点
我省普通高考报名点分为高中学校报名点、考区招办报名点和中职学校报名点,各类报名点分别接受以下考生报考:
(一)高中学校报名点:西宁市城西区、城东区、城中区、城北区高中学校报名点负责具有本校学籍和以上四区户籍的应届高中生报名;省内其他高中学校报名点负责具有本校学籍和本校所在考区户籍的应届高中生报名。
(二)考区招办报名点:考区招办报名点负责具有本考区户籍的往届高中生、赴省外就读应届高中生、省内跨考区就读应届高中生、同等学力考生和具有本考区户籍且报考普通文史、理工类的应往届中职生以及辖区内普通高校专升本、五年一贯制和“3+2”转段考生报名。
(三)中职学校报名点:中职学校报名点负责报考省内高职院校单考单招的应届中职生报名。
三、报名流程
为统筹做好高考报名与疫情防控工作,更好地服务广大考生,2023年我省高考报名采取线下和线上两种方式进行。
(一)线下报名方式:不受疫情影响可正常前往报名点的考生,可持居民身份证到报名点现场采集身份证、照片和指纹信息,并根据生成的报名号和初始密码自行登录网上报名系统进行个人信息填报、网上缴费和信息确认,具体操作流程按附件1规定执行。
(二)线上报名方式:因受疫情影响暂不能正常前往报名点的考生,由各考区招办预先分配考生号和初始密码并通知到考生,考生根据分配的考生号和初始密码自行登录网上报名系统进行个人信息填报和网上缴费,考生身份证、照片和指纹信息,后期由各报名点通知考生另行补充采集。
具体安排依照各考区招办发布的公告和相关通知执行。
建议考生首选使用电脑进行个人信息填报和网上缴费,也可使用手机进行报名,无论使用何种操作方式,请务必仔细核对所填报的个人信息是否准确。
四、报名科类
我省普通高考报名分为文史类、理工类(含兼报艺术类、体育类)和高职院校单考单招三大科类。
(一)报考文史类、理工类的考生可以参加我省2023年春季高职院校单考单招,未被录取的考生可以继续参加普通高考全国统一考试。
(二)报考高...
04-01
青海省的考生注意了!根据相关文件精神和教育部办公厅关于做好高校特殊类型招生工作要求,进一步加强高考招生工作,青海省教育厅特制定了方案。下面是出国留学网收集整理的 “关于青海2023年艺术高考改革的通知” ,本文仅供青海省考生参考,欢迎阅读。
一、总体原则和目标
以习近平新时代中国特色社会主义思想为指导,全面贯彻党的教育方针,落实立德树人根本任务,适应经济社会发展需要,从有利于促进学生健康发展、科学选拔人才、维护教育公平出发,进一步加强和改进普通高等学校艺术类专业考试招生工作。
到2024年,基本建立以统一高考为基础、艺术类省级统一考试(以下简称省级统考)为主体,依据高考文化成绩、专业考试成绩,参考学生综合素质评价,分类考试、综合评价、多元录取的高校艺术类专业考试招生制度,形成引导学生德智体美劳全面发展,促进公平、科学选才、监督有力的艺术类专业人才选拔评价体系。
二、改进艺术类专业招生考试方式
高校艺术类专业考试招生实行“文化素质+专业能力”的考试招生方式,文化素质使用高考文化课考试成绩,专业能力使用艺术专业能力考试成绩。艺术专业能力考试包括省级统考和高校校考,根据不同艺术专业培养要求实行分类考试。省级统考由我省统一组织考试,高校校考由相关高校组织考试。
(一)调整省级统考范围。省教育招生考试院根据教育部制定的高校艺术类考试招生专业目录和各专业分类考试方案,制定我省艺术统考考试科类、科目设置方案和考试说明,增强考试的区分度,满足不同层次、类型高校的选拔需要。2024年起,我省艺术类专业省级统考设置美术与设计类、音乐类、舞蹈类、播音与主持类、表(导)演类、书法类六个科类。工艺美术(唐卡)专业不再单设科类单独命题考试,纳入美术与设计类专业进行统一考试。各科类省级统考的科目和分值、内容和形式、考试要求、考查范围等要求见《青海省普通高等学校艺术类专业省级统考考试说明》(附件1);省级统考涵盖专业及对应艺术类专业见《青海省普通高等学校艺术类专业省级统考科目与本科招生专业对应关系一览表》(附件2)。表(导)演类、书法类专业视报考人数情况,采取省际间联合组考或“考评分离”等方式进行。
(二)严格控制校考范围。省级统考已覆盖的艺术类招生专业,在青招生高校直接采用我省省级统考成绩。对于少数专业特色鲜明、人才培养有特殊要求的艺术院校,对考生艺术天赋、专业技能或基本功有较高要求的高水平艺术类专业,经教育部批准同意的,需在我省统考成绩合格生源中组织校考。
按照教育部规定,2024年起,不再跨省设置校考考点,所有高校艺术类专业校考工作均在学校所在地组织。高校高水平艺术团不再从高校招生环节选拔,由相关高校从在校生中遴选培养。
(三)直接采用文化课成绩录取的专业。2024年起,艺术史论、艺术管理、非物质文化遗产保护、戏剧学、电影学、戏剧影视文学、广播电视编导、影视技术等艺术类专业,直接依据考生高考文化课成绩、参考学生综合素质评价择优录取。录取工作安排在相应普通本、专科批次开始前进行,或根据相应高校人才培养要求由高校自主确定安排在普通本科、专科批次进行。...
11-10
青海省2023年高考报名工作即将开始,关于此次高考报名的相关工作安排通知已经发布出来了,详细的通知内容小编已整理至下文,下面是出国留学网整理的“青海2023年高考报名工作安排通知”,供青海考生参考阅读。







11-10
青海2023年高考报名于2022年11月10日开始了,报名截止至12月10日结束 ,报名的官网系统入口已整理如下,要报名的不要错过了,下面是出国留学网整理的“青海省2023年高考报名官网系统入口”,此文本仅供参考,欢迎阅读。
(点击图片进入)
报名时间
2022年11月10日至12月10日,其中艺术类考生报名须在11月20日前完成。具体报名时间由各考区按照考生类型,并根据当地疫情管控政策分别确定,切实保障符合报考条件的考生“应报尽报”。请考生及家长密切关注所在考区招办发布的公告,或致电考区招办详细咨询。
报名流程
为统筹做好高考报名与疫情防控工作,更好地服务广大考生,2023年我省高考报名采取线下和线上两种方式进行。
(一)线下报名方式:不受疫情影响可正常前往报名点的考生,可持居民身份证到报名点现场采集身份证、照片和指纹信息,并根据生成的报名号和初始密码自行登录网上报名系统进行个人信息填报、网上缴费和信息确认,具体操作流程按附件1规定执行。
(二)线上报名方式:因受疫情影响暂不能正常前往报名点的考生,由各考区招办预先分配考生号和初始密码并通知到考生,考生根据分配的考生号和初始密码自行登录网上报名系统进行个人信息填报和网上缴费,考生身份证、照片和指纹信息,后期由各报名点通知考生另行补充采集。
具体安排依照各考区招办发布的公告和相关通知执行。
建议考生首选使用电脑进行个人信息填报和网上缴费,也可使用手机进行报名,无论使用...
各位青海省的高考考生注意了!距离2023年高考仅剩下不到一周的时间,根据青海省相关部门发布的通知公告,2023年青海省的高考准考证预计将于6月初至6月8日进行打印,请各位考生做好准备。下面是出国留学网收集整理的 “青海省2023年高考准考证打印入口” ,本文仅供参考,欢迎阅读。
2023青海高考准考证打印时间预计在6月初,截止时间预计是高考最后一天,也就是预计在6月8日。全国高考时间是统一的,只有个别地区错开一天,但准考证打印时间基本都差不多。2023青海高考在6月7日开始,考前一周左右一般就能打印准考证。
2023年青海高考准考证打印截止时间
2023青海高考准考证打印时间预计在6月初,截止时间预计是高考最后一天,也就是预计在6月8日。
同学们需要拿着准考证提前一天下午看考场。2023青海高考高招办报名的社会考生:社会考生一般需要自行到高招办领取,领取时间和地点会统一通知。2023青海高考统考考生将由老师下发至学生手中。
提醒:以上数据来源于网络,仅供参考。具体信息请以青海教育考试院发布信息为准。
2023年青海高考准考证打印入口
2023青海高考准考证一般学校会统一打印,统一发放,但是部分学校也会让学生自行打印。为了确保万无一失,大家最好提前多打印几份高考准考证,以免丢失,而且高考完也要将准考证保存好,因为还要用准考证查高考成绩。
2023青海高考考生可以通过青海教育院官网查询准考证,打印期间会有专门的界面可供考生打印准考证。
青海高考准考证的优惠有哪些
1.景点优惠:
青海准大学生学生凭准考证可在全国各地景点享受半价或免费优惠。
2.电子产品优惠:
青海准大学生我们拿到录取通知书后,手机、电脑等电子产品可以说是必不可少的,很多商家也抓住了市场需求,最大...
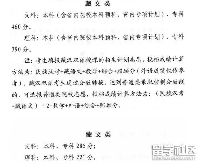
2023年普通高校在青海省招生各科类、各批次录取控制分数线目前已经公布了,出国留学网小编为大家收集并整理出了“2023青海高考录取分数线及查询入口”,祝各位考生旗开得胜,金榜题名!




2023年青海高考成绩查询入口
网站名称:青海省教育考试网
2023年青海高考成绩查询时间
2023年青海高考成绩查询时间:6月25日
2023年青海高考成绩查询方式
考生可以通过以下...
2023青海高考推荐访问