出国留学网专题频道一级建造师考试分值栏目,提供与一级建造师考试分值相关的所有资讯,希望我们所做的能让您感到满意!
09-02
为了帮助大家更清楚的了解一级建造师考试,下面由出国留学网小编为你精心准备了“2020年一级建造师考试各章预计分值”,持续关注本站将可以持续获取更多的考试资讯!
2020年一级建造师《公路工程》各章预计分值
公路工程管理与实务考试时长为4个小时,总分为160分,其中单选题题量为20道,多选题题量为10道,案例题题量为5道;单选题的分值是1分/道,多选题的分值是2分/道,案例题占120分。


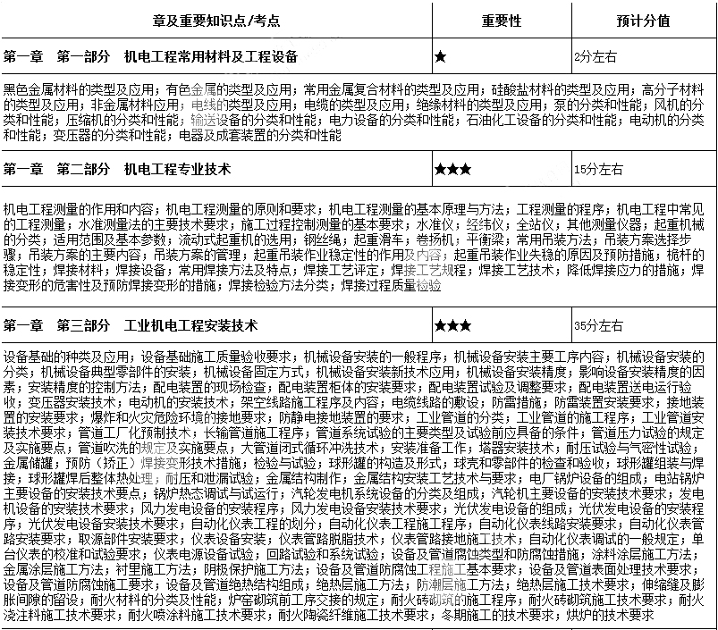
机电工程管理与实务考试时长为4个小时,总分为160分,其中单选题题量为20道,多选题题量为10道,案例题题量为5道;单选题的分值是1分/道,多选题的分值是2分/道,案例题占120分。

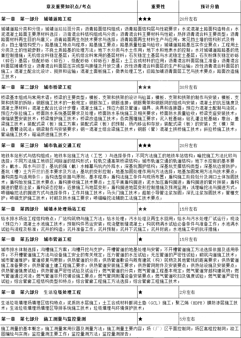
市政工程管理与实务考试时长为4个小时,总分为160分,其中单选题题量为20道,多选题题量为10道,案例题题量为5道;单选题的分值是1分/道,多选题的分值是2分/道,案例题占120分。

建筑工程管理与实务考试时长为4个小时,总分为160分,其中单选题题量为20道,多选题题量为10道,案例题题量为5道;单选题的...
一级建造师考试分值推荐访问