出国留学网专题频道中考化学实验操作栏目,提供与中考化学实验操作相关的所有资讯,希望我们所做的能让您感到满意!
03-24
出国留学中考网为大家提供2017山西省中考化学实验操作试题及评分细则汇总,更多中考化学复习资料请关注我们网站的更新!
| 2017山西省中考化学实验操作试题及评分细则汇总 | |
| 1 | 2017年山西省中考化学实验仪器准备要求及说明 |
| 2 | 2017山西中考化学实验操作试题:配制100克5%的氯化钠溶液 |
03-24
出国留学中考网为大家提供2017山西中考化学实验操作试题:二氧化碳灭火原理,更多中考化学复习资料请关注我们网站的更新!
2017山西中考化学实验操作试题:二氧化碳灭火原理


小编精心为您推荐:
...03-24
出国留学中考网为大家提供2017山西中考化学实验操作试题:酸和碱的化学性质,更多中考化学复习资料请关注我们网站的更新!
2017山西中考化学实验操作试题:酸和碱的化学性质


小编精心为您推荐:
...03-24
出国留学中考网为大家提供2017山西中考化学实验操作试题:金属的物理性质和化学性质,更多中考化学复习资料请关注我们网站的更新!
2017山西中考化学实验操作试题:金属的物理性质和化学性质


小编精心为您推荐:
...03-24
出国留学中考网为大家提供2017山西中考化学实验操作试题:氧气的实验室制取,更多中考化学复习资料请关注我们网站的更新!
2017山西中考化学实验操作试题:氧气的实验室制取


小编精心为您推荐:
...03-24
出国留学中考网为大家提供2017山西中考化学实验操作试题:氯化钠溶液的蒸发结晶,更多中考化学复习资料请关注我们网站的更新!
2017山西中考化学实验操作试题:氯化钠溶液的蒸发结晶


小编精心为您推荐:
...03-24
出国留学中考网为大家提供2017山西中考化学实验操作试题:二氧化碳的实验室制取与性质,更多中考化学复习资料请关注我们网站的更新!
2017山西中考化学实验操作试题:二氧化碳的实验室制取与性质


小编精心为您推荐:
...03-24
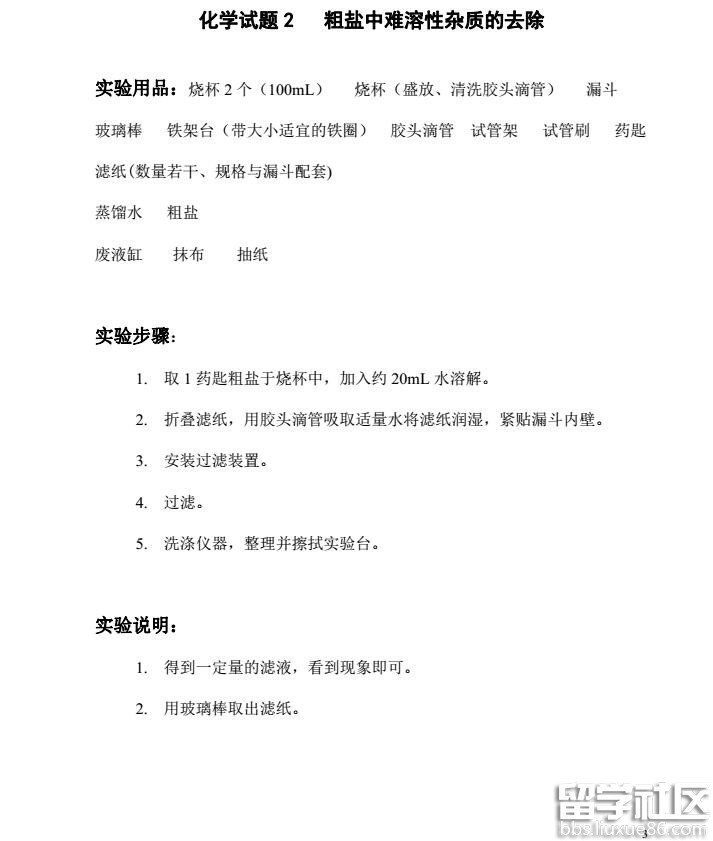
出国留学中考网为大家提供2017山西中考化学实验操作试题:粗盐中难溶性杂质的去除,更多中考化学复习资料请关注我们网站的更新!
2017山西中考化学实验操作试题:粗盐中难溶性杂质的去除


小编精心为您推荐:
...03-24
出国留学中考网为大家提供2017山西中考化学实验操作试题:配制100克5%的氯化钠溶液,更多中考化学复习资料请关注我们网站的更新!
2017山西中考化学实验操作试题:配制100克5%的氯化钠溶液


小编精心为您推荐:
...
出国留学网中考网为大家提供2016年九江中考化学实验操作试题,更多中考化学真题、中考化学答案、中考化学复习资料请关注我们网站的更新!
2016年九江中考化学实验操作试题
一、考试题目(化学一):二氧化碳的实验室制取与验证
实验要求:
1、组装装置检查气密性;
2、制取二氧化碳气体;
3、用石灰水检验二氧化碳;
4、实验完毕,整理器材。
二、考试题目(化学二):NaCl、NH4NO3、NaOH溶解时的吸热或放热现象
实验要求:
1、测量加入溶质前水的温度;
2、分别将三种固态物质溶解于水;
3、测量溶质溶解后溶液的温度并得出结论;
4、实验完毕,整理器材。
三、考试题目(化学三):粗盐提纯中的溶解和过滤
实验要求:
1、溶解粗盐;
2、完成粗盐提纯中的过滤操作;
3、实验完毕,整理器材。
四、考试题目(化学四):用固体食盐配制20g10%氯化钠溶液
实验要求:
1、配制20g质量分数为10%的NaCl溶液;
2、正确使用托盘天平、量筒、烧杯、玻璃棒和滴管;
3、实验完毕,整理器材。
五、考试题目(化学五):实验室用10%的H2O2溶液制取氧气
实验要求:
1、组装装置,检查气密性;
2、制取氧气,收集并验满;
3、实验完毕,整理器材。
六、考试题目(化学六):探究酸、碱的部分化学性质
实验要求:
1.稀盐酸与紫色石蕊试液的反应;
2.稀氢氧化钠溶液与紫色石蕊试液的反应;
3.稀盐酸与金属锌的反应;
4.稀盐酸与稀氢氧化钠溶液反应的判断;
5.实验完毕,清洗并整理器材。
小编精心为您推荐:
中考化学实验操作推荐访问