出国留学网专题频道中考时间通知栏目,提供与中考时间通知相关的所有资讯,希望我们所做的能让您感到满意!
07-01
中考考试时间已经出来了,还不知道的小伙伴们看过来,下面由出国留学网小编为你精心准备了“2020年湖北红安县中考时间【通知】”,持续关注本站将可以持续获取更多的考试资讯!
2020年,湖北省红安县中考参考学生4889人,九年级地生补考人数47人。共设红安一中、国际育才学校、七里中学、华河中学、二程中学、永河镇中、占店中学、八里镇中8个考点。中考时间为7月20日至22日。
一、对症下药查漏补缺,把时间用在刀刃上
针对模拟考试反映出的问题要认真、客观地进行分析。看看哪些题失了分,弄清失分原因。比如,是基本知识没掌握好,思维能力跟不上,还是学习态度不端正,审题不仔细,或者是学习方法、学习习惯不好。要进行全方位的剖析。因为距离中考的时间有限,要坚持“把时间用在刀刃上”。补习“短腿科目”,对薄弱环节进行加强分析,看看哪科没考好,冷静分析丢分原因,判断该科是不是弱科。如果是,则要抓紧时间,多补薄弱学科的基础知识,避免中考时“短腿科目”拉分。根据作业或复习中的练习暴露的问题查漏补缺,有自己解决不了的问题,千万不要钻“牛角尖”或置之不理,可以请教一下老师或同学!
二、整理错题集适度训练,拒绝题海适度练习
冲刺复习期间,要有针对性地进行知识复习,尽量多做历年中考模拟卷。要精心整理错题集,适当精选试题进行模拟训练,考察复习的效果,及时作出调整。模拟的试题不仅可以检验复习效果,也可以去体会中考命题的思路和命题的延续性,还可以扩大自己做题的宽度和广度。同时在模拟训练中去把握做题的时间,提高做题的速度和精度。复习中要根据自身特点找出差距和薄弱环节,适量做题,不要以为做过的题目越多越好、越难越好。考试可以有选择性的做往年的中考题,通过反复的、阶段循环式的针对性训练来提高复习效果,体会和熟悉中考题型,达到对必考知识的“融会贯通”。但重要的是做题后,要学会反思,善于总结,尤其是做错了题,要去寻找、分析做错的原因。这样才能避免难题解不对,基础题解不好。
三、梳理考点掌握知识体系,重课本、理考点
在冲刺复习时,首先要静下心来,针对这门学科成绩落后,要加强基础知识薄弱部分的梳理,“重课本、理考点”,查漏补缺,将易混淆的概念、规律加强对比、区分,配以适当的练习进行巩固。对《中考说明》中所列考点重视理解分析,要逐点扫描,逐个过关,扫除复习中的一些盲点,忌呆板机械记忆。其次要关注热点。考生要分析每年中考命题的必考点,这些必考点也就是中考命题的热点,要注意解决拉分点。对于相当比例的中等生,要想通过冲刺复习有长足的进步,仅仅做好基础题是不够的,还要适当的关注一些拉分点。对于中考中的拉分点一般不是很集中,比如化学的拉分题主要集中在选择题的最后一、二题和实验探究题上,而数学的拉分点在几何与圆或者函数结合的综合题,建议适当选择一些拉分题进行针对性复习,做到有备无患。
四、避免无谓的丢分,好习惯大提高
今年中考,各科全部是网上阅卷,因此答...
06-28
中考考试时间已经出来了,还不知道的小伙伴们看过来,下面由出国留学网小编为你精心准备了“2020广西梧州中考时间【通知】”,持续关注本站将可以持续获取更多的考试资讯!
2020广西梧州中考时间【通知】
根据广西壮族自治区教育厅公布的《2020年广西初中学业水平考试延期一个月举行》的通知了解到,2020年广西梧州中考延期一个月举行,梧州中考具体时间安排在7月24日至26日期间,具体如下:
为切实保障广大考生的生命安全和身体健康,维护2020年广西梧州初中学业水平考试(以下简称“中考”)公平公正,确保考试组织工作平稳有序,经广西壮族自治区疫情防控领导小组指挥部同意,2020年广西梧州中考延期一个月举行,语文、数学、英语、物理、化学、道德与法治、历史文化科目考试时间为7月24日至26日。
2020年广西梧州初中学业水平考试体育与健康科目测试内容、方式和时间及物理、化学科目实验技能考试时间由各设区市根据本地实际情况自行确定。
推荐阅读:
...06-28
中考考试时间已经出来了,还不知道的小伙伴们看过来,下面由出国留学网小编为你精心准备了“2020湖北武汉中考时间【通知】”,持续关注本站将可以持续获取更多的考试资讯!
据微信公号“武汉发布”5月7日消息,为统筹推进疫情防控和经济社会发展工作,安全有序恢复教育教学秩序,根据有关要求,经综合研判、审慎研究,现就我市2020年中考时间及春季学期初三年级开学时间安排通告如下:
一、中考时间安排
武汉市2020年中考时间为7月20日至21日。具体科目考试时间安排为:7月20日,语文9:00至11:30,数学14:30至16:30,道德与法治17:00至17:40;7月21日,物理、化学9:00至11:00,英语14:30至16:30。
二、春季学期初三年级开学时间安排
全市初三年级学生5月20日统一开学。其他学段和年级开学时间,根据疫情防控情况综合研判后另行公布。
一、一增
就是增补,在翻译时增补文言文省略句中的省略成分。注意:补出省略的成分或语句,要加括号。
1、增补原文省略的主语、谓语或宾语
例1:“见渔人,乃大惊,问所从来。”译句:“(桃源中人)一见渔人,大为惊奇,问他是从哪里来的。”
例2:“一鼓作气,再而衰,三而竭。”“再”“三”后省略了谓语“鼓”,翻译时要补上。
例3:“君与具来。”“与”后省略了宾语“之”。
2、增补能使语义明了的关联词
例:“不治将益深”是一个假设句,译句:“(如果)不治疗就会更加深入”。
推荐阅读:
06-28
中考考试时间已经出来了,还不知道的小伙伴们看过来,下面由出国留学网小编为你精心准备了“2020年湖北神农架中考时间通知”,持续关注本站将可以持续获取更多的考试资讯!
2020年湖北神农架中考时间通知
为统筹推进疫情防控和经济社会发展工作,安全有序恢复教育教学秩序,结合神农架林区疫情防控实际,现就我区2020年春季学期初三年级开学和中考时间通告如下:
一、神农架林区2020年春季初三年级开学时间为2020年5月20日。
二、神农架林区2020年中考时间为2020年7月20日-22日。具体考试时间及科目安排如下表

推荐阅读:
...06-27
中考考试时间已经出来了,还不知道的小伙伴们看过来,下面由出国留学网小编为你精心准备了“2020年湖北宜昌中考时间【通知】”,持续关注本站将可以持续获取更多的考试资讯!
2020年湖北宜昌中考时间【通知】
宜昌市疫情防控指挥部关于2020年春季学期开学时间及中考时间安排的通告,为统筹推进疫情防控和经济社会发展工作,安全有序恢复教育教学秩序,经市疫情防控指挥部研究决定,现就我市2020年春季学期开学时间及宜昌市初中学业水平考试(以下简称“中考”)时间安排通告如下:
一、春季学期开学时间安排
全市初三年级学生2020年5月18日统一开学。其他学段和年级开学时间,根据疫情防控情况综合研判后另行发布。
二、中考时间安排
经综合研判,宜昌市2020年中考时间为7月20日至22日,具体科目考试时间安排由市教育局另行通知。
推荐阅读:
...06-27
中考考试时间已经出来了,还不知道的小伙伴们看过来,下面由出国留学网小编为你精心准备了“2020年湖北十堰中考时间【通知】”,持续关注本站将可以持续获取更多的考试资讯!
2020年湖北十堰中考时间【通知】
今天上午记者从市招生考试院了解到2020年十堰市初中毕业生学业水平考试(以下简称“中考”)已经启动,报名工作6月10日前完成。
家有初中毕业生者,请重点关注!
今年中考时间调整为7月20日至22日。5月20日,我市初三学生正式复课。据此,我市招考部门及时启动中考报名工作。
5月22日,市教育局召开2020年全市中考报名工作视频会议,安排部署常态化疫情防控下的全市中考报名相关工作。会上,有关负责同志对中考优录、学籍管理等中报名相关工作进行安排部署,对湖北省中考报名系统进行演示培训;市招生考试院与各县市、城区学校线上签订《十堰市2020年初中毕业生学业水平考试信息管理责任书》。
根据我市2020年中考报名方案,今年中考报名对象为全市各初中学校九年级在籍应届毕业生,每所有初中毕业生的学校均设立为中考报名点,统一组织具有本校学籍的初三应届毕业生报名。
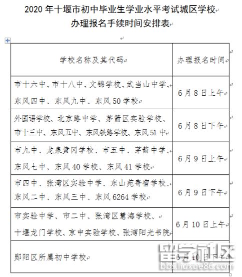
在报名时间上,十堰城区学校已陆续开展本校的报名及资审相关工作,到考试院办理报名手续的时间为6月8日-10日。各县(市、郧阳区)招生考试机构负责组织召开辖区学校报名工作会,安排、接待所属辖区学校的报名工作。报名工作6月10日前必须完成。具体时间由各地自行确定,6月11-12日到市招生考试院办理报名手续。
中考的收费标准为每生90元。报名要访问“湖北省高中阶段学校招生管理信息系统”(网址:http://gzjd.hubzs.com.cn/),“登录”时输入用户名、密码。
市招生考试院要求,各地各校成立中考报名工作领导小组,制定中考报名工作方案。要多途径、多形式、全方位地加强中考报名政策的宣传与解读,努力使广大考生“应知尽知”,做到宣传发动全覆盖,确保“不漏一校、不落一人”。要严把报名关,认真审核考生报名资格,严格执行考生本人签字确认制度,严防代签和漏签名,防止张冠李戴现象发生。要强化属地管理,严防辖区出现漏报现象。要严格执行“谁主管、谁负责,谁签字、谁负责”的原则,严明工作纪律,严格责任追究。
附:十堰城区各校报名时间安排

推荐阅读:
06-27
中考考试时间已经出来了,还不知道的小伙伴们看过来,下面由出国留学网小编为你精心准备了“2020江苏宿迁中考时间【通知】”,持续关注本站将可以持续获取更多的考试资讯!
经市委、市政府同意,2020年全市中考时间安排在7月14-16日进行。具体安排为:14日上午语文、下午物理化学学科考试,15日上午数学、下午历史政治学科考试,16日上午英语学科考试,16日下午初二地理生物学科考试。
各地各有关学校要坚持疫情防控与中考备考两手抓、两不误,采取有力措施防暑降温,周密抓好疫情防控,完善突发事件应急处置机制,确保2020年中考安全平稳顺利实施。
一、看懂就行
不少同学看辅导资料时,喜欢看资料上的例题,题目能看明白,就觉得会了,但一旦到了考试时就会发现这些题目自己看到过,但是做起来不是那么熟练,甚至在考场上做不出来了。做题,不光是看题,尤其是需要写出过程的题目,比如数学、物理、化学、政治、历史等学科的题目,至少要写出大概的步骤和主要得分点,不能只停留在看题的层面,即使看例题也要动笔写写。
建议:练习规范解法
有些题目一定要像考试做试卷那样规范地做,规范不是想就能一时半会养成的,需要做大量的练习才能够规范;大量的练习不意味着就是题海战术,一道题也可以反复做,直到看到题目就知道思路是什么、踩分点在哪里、规范解法是什么样的。
二、一看不会就立即问人
有些同学,一看到题目觉得不会,就不再思考,就问其他人“这道题怎么做?”我非常不喜欢这样的方式,即使你问别目中的基本条件写出来吧。尤其是数学题,一定要把题目中的条件试着翻译成数学语言,你是从哪些角度思考了,把它写出来,给你请教的同学或老师看;他至少会告诉你,你卡壳在哪里了、该怎么转换思考,这样的效果比你直接说“我不会这道题”的效果会好得多了。
建议:亲自动笔写出步骤,独立完成解答
如果别人只是给了你这道题的答案,你看似明白了,但实际了解的不深,过段时间,可能又不会了。同样道理,如果你翻答案,是按照答案的解题思路看步骤,如果理解了,也一定要自己亲自动笔写出步骤,看自己能否在看完答案后独立完成这道题。
三、做出来就行,不讲究规范性
有太多同学做题不规范。看见过很多同学的试卷,大题的解题过程简直不忍直视,非常不规范,如果严格按照踩分点计算分数,很多是不能得满分的。老师批改作业极不负责任,只要答案对了就给分数,养成了很多同学只求结果不注重过程的不良习惯。
建议
很多同学说自己经常因为粗心大意而出错,有三个重要原因不能忽视:一是知识点没有掌握透、似是而非;二是解题不规范,不注重解题的逻辑性,容易忽略步骤从而出错;三是做题太少,计算能力差。所以,做完题目一定要看看标准答案怎么写的,自己的思路、解题步骤和标准答案有什么不同。
四、做题浅尝辄止
复习完知识点就做题目、会...
06-27
中考考试时间已经出来了,还不知道的小伙伴们看过来,下面由出国留学网小编为你精心准备了“2020年江苏徐州中考时间通知”,持续关注本站将可以持续获取更多的考试资讯!
2020年江苏徐州中考时间通知
按照上级教育部门部署,经市委、市政府同意,徐州市2020年中考时间安排在7月12、13、14日三天进行。

推荐阅读:
...06-27
中考考试时间已经出来了,还不知道的小伙伴们看过来,下面由出国留学网小编为你精心准备了“2020广东中考时间【通知】”,持续关注本站将可以持续获取更多的考试资讯!
广东省教育厅关于延期举行2020年初中学业水平考试的通知
各地级以上市教育局:
为切实保障广大考生和涉考工作人员的生命安全和身体健康,切实保证初中学业水平考试公平公正,确保2020年初中学业水平考试组织工作平稳有序,根据国家和省疫情防控的工作部署,结合高考延期一个月举行的实际,经研究决定,原定于6月举行的2020年初中学业水平考试顺延举行。使用省统一考试试卷的市语文、数学、英语、道德与法治、历史、地理、物理、化学和生物学等科目顺延一个月安排在7月20-22日进行,使用分市命制试卷的市初中学业水平考试相应科目的考试时间由相关市教育行政部门确定。初中学业水平考试体育与健康等科目及物理、化学、生物实验操作统一考试等也一并推迟举行,具体考试时间由各市教育行政部门根据本地实际情况确定。
请各地各初中学校密切关注疫情发展变化情况,审慎研究制订初中学业水平考试顺延工作方案和各项预案,切实加强考试组织和防疫措施准备,合理安排有关教学和考试时间,加强有关工作安排的宣传解读工作,做好学生考试和升学的指导,加强学生心理健康教育和防疫一线人员子女、随迁子女、农村留守儿童等特殊群体关爱帮扶工作,全力为广大考生创造安全的考试环境,全力保障初中学业水平考试安全平稳顺利举行。
4月22日,深圳市政府召开深圳疫情防控工作新闻发布会,介绍学生返校安全保障、教育教学安排等情况。记者从发布会上获悉,深圳将通过全体师生员工在返校前申报健康信息、对重点人员做核酸检测等措施,严密筑牢十道“防线”,全力保障师生返校安全。
一、校医宿管等重点人员返岗前一律检测核酸
按照广东省教育厅日前发布的通知,深圳高三、初三学生将于4月27日返校,涉及普通高中83所,初中334所,学生14.33万人。深圳中小学其他年级学生,将根据疫情防控情况,在5月11日后分期、分批、错峰安排返校。
深圳市教育局副局长王水发介绍,深圳将严密筑牢十道“防线”,全力保障深圳师生返校安全。在返校前,深圳全体师生员工必须申报健康信息,该信息将比对深圳市卫健委的防疫信息。深圳将严格做到未检查验收不得开学,检查验收不合格不得开学;严格做到物资保障不到位不开学,防控条件不具备不开学;严格做到未申报者不得返校,申报条件不符合者不得返校。
深圳还将切实做好重点人员核酸检测。校医、食堂人员、宿管人员、班主任(辅导员)、与学生接触密切的保安和专门接送师生的校车司机及其他按要求必须检测的人员,在返岗前一律进行一次核酸检测,检测结果呈阴性并且无疑似状况,方可返校。严格做到应检未检者不得返校,检测不合格者不得返校。
二、高三初三以外年级返校两周内不准考试
4月27日起学生陆续分批返校后,教学如何开展备受各方关注。王水发介绍,深圳将组织各学校切实做好线上教学情况分析研判,...
06-27
中考考试时间已经出来了,还不知道的小伙伴们看过来,下面由出国留学网小编为你精心准备了“2020年浙江舟山中考时间【通知】”,持续关注本站将可以持续获取更多的考试资讯!
2020年浙江舟山中考时间【通知】
我市2020年初中毕业生学业水平考试与高中招生工作安排已经明确,总体稳定但有新变化。为防控疫情,2020年中考时间为6月26日、27日两天,考试时间比往年减少了半天。
6月26日(星期五)上午考语文、下午考科学;
6月27日(星期六)上午考数学,下午考英语和社会·法治(“历史与社会”“道德与法治”的简称)两门。
今年英语科目取消听力考试,该项目的分数纳入笔试内容,英语试卷满分仍为120分;
今年取消中考体育测试,体育分不计入中考总分。
考生成绩将在7月6日公布,各校学生志愿须在7月9日上午11时前完成网上上报。
志愿填报有新变化,2020年高中招生分三个录取区域。
全市从之前的市属、定海、普陀、岱山、嵊泗五个录取区域,调整为“两区一城”、岱山、嵊泗三个录取区域。
合并市属、定海、普陀的高中招生计划为同一招生计划,即“两区一城”录取区域考生按同一分数线录取。
南海高中对“两区一城”的招生计划为330名;
普陀中学招生计划为430名;
白泉高中招生计划为350名;
六横高中招生计划为170名。
舟山绿城育华(国际)学校招生计划为120名。
岱山中学招生计划为300名;
东沙中学向大衢中学定向招生计划不变,对岱山考生(指报考岱山录取区域的考生)招生计划为120名,对其他考生(指报考两区一城、嵊泗录取区域的考生)招生计划为40名。
今年起高中招生照顾加分须进行网上申报,要求在5月25日前完成申报。
为加强疫情防控,减少疫情扩散风险,今年停止舟山中学保送生招生。
从2020年起,以南海高中和舟山少体校名义联合面向全市招收体育特长生一班,为南海高中学籍,2020年计划招生35名。 中等职业学校(含技工学校)招生不受录取区域限制,允许跨区域实施全市一体化招生。
推荐阅读:
中考时间通知推荐访问