出国留学网专题频道九江中考语文试题栏目,提供与九江中考语文试题相关的所有资讯,希望我们所做的能让您感到满意!
06-20
不论成绩是好是坏,都从此刻开始了下一阶段的学习生活。出国留学网小编为您提供《2018年江西九江中考语文试题及答案》,同时建议大家按Ctrl+D收藏本网站,关注更多相关信息!
2018年江西九江中考语文试题及答案






三年磨一剑,九班铸辉煌!出国留学网中考频道第一时间为您提供九江中考语文试题及答案2017,帮助大家估分,欢迎您访问出国留学网浏览更多中考资讯,了解最新信息请按CTRL F5刷新页面。更多九江中考分数线、九江中考成绩查询、九江中考志愿填报、九江中考录取查询信息等信息请关注我们网站的更新!
| 2017九江语文中考真题及答案发布入口 |
以下是九江2017年全部科目的试题发布入口:
| 地区 | 中考试题 | 中考答案 |
十年寒窗磨利剑,六月沙场试锋芒。出国留学网中考频道第一时间为您公布2017年九江中考语文真题及答案,希望对您有所帮助,欢迎您访问出国留学网查看更多中考资讯,了解最新信息请按CTRL F5刷新页面。更多九江中考分数线、九江中考成绩查询、九江中考志愿填报、九江中考录取查询信息等信息请关注我们网站的更新!
| 2017九江语文中考真题及答案发布入口 |
以下是九江2017年全部科目的试题发布入口:
| 地区 | 中考试题 | 中考答案 |
十年寒窗、决战今朝、勤学苦练、我必成功。出国留学网中考频道第一时间为您公布2017九江中考语文真题及答案,帮助大家估分,欢迎您访问出国留学网查看更多中考资讯,了解最新信息请按CTRL F5刷新页面。更多九江中考分数线、九江中考成绩查询、九江中考志愿填报、九江中考录取查询信息等信息请关注我们网站的更新!
| 2017九江语文中考真题及答案发布入口 |
以下是九江2017年全部科目的试题发布入口:
| 地区 | 中考试题 | 中考答案 |
成绩绝不能不劳而获,除了汗流满面而外,没有其他获取的方法。出国留学网中考频道的小编会及时为广大考生提供2015年九江中考语文试题,有需要的考生可以在考题公布后刷新本页面(按ctrl+F5),希望对大家有所帮助。
| 2015九江语文中考试题发布入口 |
以下是九江2015年全部科目的试题发布入口:
| 地区 | 中... |
不为后退找借口,要为前进创条件。出国留学网中考频道的小编会及时为广大考生提供2015年九江中考语文试题及答案,有需要的考生可以在考题公布后刷新本页面(按ctrl+F5),希望对大家有所帮助。
| 2015九江语文中考试题及答案发布入口 |
以下是九江2015年全部科目的试题发布入口:
| 地区 | 中考试题 |
06-07
05-08
08-02
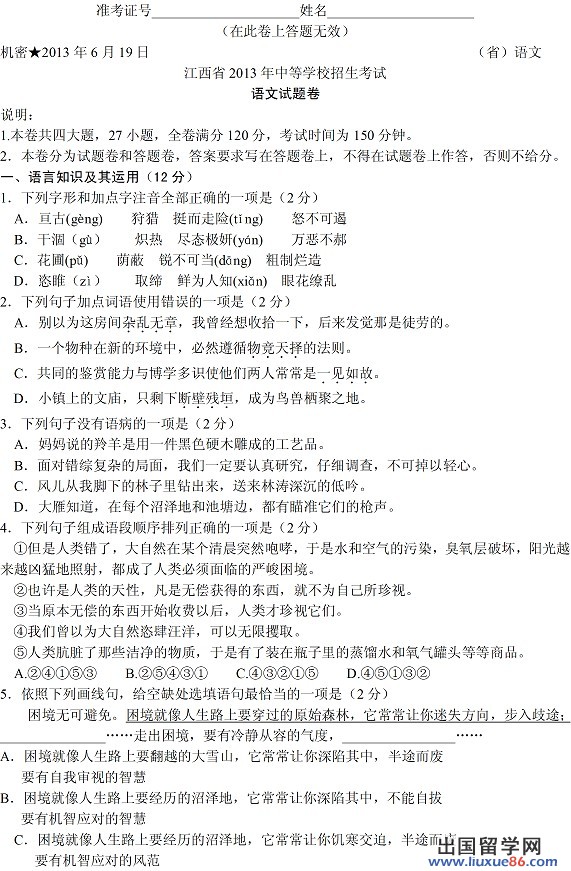
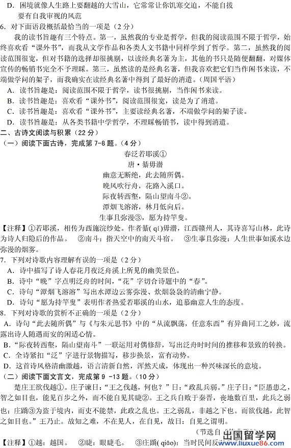
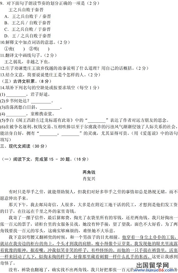
2013九江中考已经结束了,中考试题已经发布,2013年江西中考实行全省统考,出国留学网中考频道为方便广大学子进行2014年中考复习,特为九江中考生提供2013江西中考语文试题,希望对您有所帮助!






延伸阅读:2013江西中考试题专题 2013江西中考答案专题
九江中考语文试题推荐访问