出国留学网专题频道云南高考舞蹈类专业统考栏目,提供与云南高考舞蹈类专业统考相关的所有资讯,希望我们所做的能让您感到满意!
11-08
下面是关于云南省2023年高考舞蹈类专业的统考考试说明,云南省舞蹈类专业考生来看看详细的考试说明吧!下面是出国留学网整理的“云南2023年高考舞蹈类专业统考说明”,欢迎云南考生参考阅读。





推荐阅读:
出国留学高考网为大家提供湖南舞蹈类专业舞蹈表演统考内容,更多高考资讯请关注我们网站的更新!
湖南舞蹈类专业舞蹈表演统考内容
一、考试目的
舞蹈表演主要考查考生对于舞蹈风格、作品情绪的把握能力。
二、考试内容与要求
考生准备一个舞蹈成品进行考试,作品风格不限,时长在3分钟以内。考生需统一着黑色练功服进行表演,不得穿戴任何装饰性(如头饰、裙子等)服饰入场,表演道具(如扇子、鼓、水袖、剑等)除外,以充分展现考生的自然条件为原则。
三、考试形式
考试采取现场面试的形式,每次1位考生进场考试,自备音乐和道具。
小编精心为您推荐:
12-07
河北高考舞蹈类专业统考缴费今天开始啦,还没有缴费的小伙伴赶快来本文看看缴费步骤,下面出国留学网小编为你准备了“2021河北高考舞蹈类专业统考缴费开始”内容,仅供参考,祝大家在本站阅读愉快!
2021河北高考舞蹈类专业统考缴费开始
2021年河北省普通高校招生舞蹈类专业统考缴费今日开始,请考生务必在规定时间段内(2020年12月7日至2020年12月13日)完成缴费。逾期未缴费考生视为自愿放弃专业考试,不能参加本年度舞蹈类专业统考
缴费办法
舞蹈类专业统考考生凭考生号和姓名通过“中国建设银行悦生活云平台”缴费。手机微信关注“中国建设银行”公众号,点击“悦生活”,选择“生活缴费”,点击“立即缴费”,所在城市定位“保定市”,依次选择学校教育->考试报名费->保定学院考试考务费,输入“姓名、考生号”点击“查询”进行登录;登录成功后,请认真核对个人信息,勾选待缴费订单前面小方框,点击“缴费”缴纳舞蹈类专业考试费。
12-06
出国留学网高考网为大家提供重庆2018舞蹈类专业统考简章,更多艺术高考资讯请关注我们网站的更新!
重庆2018舞蹈类专业统考简章
根据教育部及我市艺术类专业招生有关规定,为加强对舞蹈类专业考试工作的管理,保证考试工作质量,有利于招生院校选拔人才和方便考生参加专业考试,我市普通高等学校舞蹈类专业考试实行统一命题,统一设置考点,统一评分计分。凡报考市内、外院校舞蹈学、舞蹈表演、舞蹈编导专业的考生,均须参加我市统一组织的舞蹈类专业统考。
一、招生院校及专业
2018年,市内、外招生院校、专业、计划、收费标准、办学性质及其它要求详见重庆市2018年普通高等学校招生《计划汇编》。
二、招生对象和条件
符合国家普通高校年度报名资格和条件的考生均可报考。
三、报名及现场确认
(一)文化考试报名及专业统考考点选择
1.文化考试报名及专业统考考点选择时间:2017年11月13日至11月22日。
2.报名及考点选择要求:凡报考舞蹈类专业的文、理科考生,必须按规定时间到区县(自治县)招生考试机构设置的报名点参加普通高考网上报名,在高考报名网上填报信息时,在考试类型栏目中,普通高考文科考生应选填文史类且考试类型为文科(艺术)[13]、理科考生应选择理工类且考试类型为理科(艺术)[17],对口高职艺术类考生应选择高职对口类且考试类型为[69]艺术类。同时按照区县招生考试机构的安排进行指纹采集(用于在专业考试过程中进行考生身份核验)和电子摄像。
舞蹈类专业统考考点选择在高考网上报名时同步进行,凡是参加重庆市舞蹈类专业统考的考生必须在网上选择考点。全市舞蹈类考点设在重庆大学。
(二)网上缴费及打印准考证
1.网上确认:2017年12月7日9:00起至12月9日17:00止。所有参加重庆市舞蹈类专业统一考试的考生须在此期间登录重庆大学本科招生网htt...
11-30
以下2014年浙江省普通高校招生舞蹈类专业省统考报考简章由出国留学网高考频道为您搜集整理,希望对您有所帮助!
杭州师范大学受浙江省教育考试院委托,承担2014年浙江省普通高校招生舞蹈类专业省统考工作。
一、报考条件
已办理2014年浙江省普通高校招生艺术类专业考试报名手续,并取得《2014年浙江省普通高校招生艺术类专业考试报考证》的考生。
二、报名
1.报名时间:2014年3月7日8∶30~17∶00。
2.报名地点:杭州市玉皇山路77号杭州师范大学音乐学院。
3.报名材料:2014年浙江省普通高校招生艺术类专业考试报考证、身份证、2张一寸半身正面免冠照。
4.报名程序:凭相关材料领取报名表→填写报名表→缴纳报考费→领取准考证。
三、考试
1.考试时间:2014年3月8日8∶30~17∶00;
2014年3月9日8∶30~17∶00。
2.考试地点:杭州市玉皇山路77号杭州师范大学音乐学院。
3.考试内容:
一试:自备作品表演(不能用组合代替),目测身高。
二试:舞蹈综合素质:
(1)软、开度(包括下腰、横、竖叉等);专业技巧跳、转、翻或技巧组合。
(2)即兴表演。
四、收费标准
根据浙江省物价局、浙江省财政厅有关文件规定,报名考试费为110元。
五、成绩效用
获得专业省统考合格证的考生,可以填报认可我省专业省统考成绩的院校专业。
六、成绩公布
2014年4月中旬考生可登录浙江教育考试网(http://www.zjzs.net)或杭州师范大学本科招生网(http://bkzs.hznu.edu.cn)查询成绩。
2013年11月26日
高考频道精心推荐:
11-08
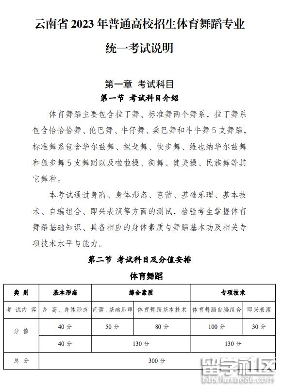
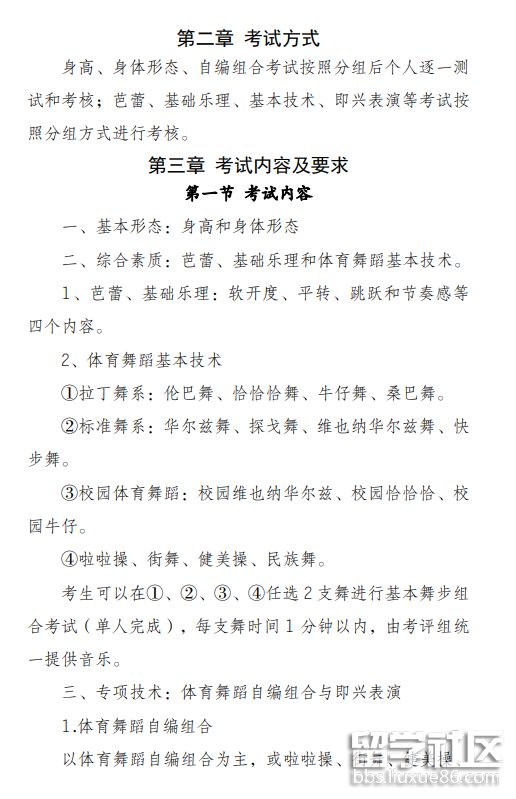
云南省2023届高考体育舞蹈专业的考生注意,2023年体育舞蹈专业统考考试说明已经出炉了,详细的说明内容来和小编一起看看吧!下面是出国留学网整理的“2023年云南高考体育舞蹈专业统考说明”,欢迎云南考生参考阅读。



推荐阅读:
...
出国留学高考网为大家提供湖南舞蹈类专业练耳统考内容,更多高考资讯请关注我们网站的更新!
湖南舞蹈类专业练耳统考内容
一、考试目的
通过对节拍和节奏的听辨听写,考查考生的节奏感。
二、考试内容与题型
1.节拍听辨题(根据音响判断音乐片段的节拍,并将正确选项填入相应的题号内;共3题,每题播放3遍,各10分,共30分)。
出题范围:音乐作品片段节选;常见的单拍子、复拍子与混合复拍子。
出题形式:单选题;共3小题、5个选项。
2.听写题(根据卷面提示,填写缺少的节奏,共听3遍,每遍预留一小节速度提示,20分)
出题范围:常用节奏型,可含有少量的休止与连线节奏。
出题形式:给出旋律的音高,填写缺少的节奏。
三、考试形式:与乐理合卷,闭卷笔试。
四、考试分值与时量
1.考试分值:50分。
2.考试时量:20分钟。
五、题型示例(见样卷)
小编精心为您推荐:
10-16
出国留学网高考网为大家提供2018甘肃舞蹈学类专业统考大纲,更多艺术高考资讯请关注我们网站的更新!
2018甘肃舞蹈学类专业统考大纲
一、考试性质和目的
甘肃省普通高等学校招生舞蹈学类专业统一考试(以下简称舞蹈统考)是由合格的高中毕业生和具有同等学力的考生参加的选拔性考试。普通高等学校根据考生的专业和文化成绩,德、智、体全面衡量,择优录取。
二、考试内容和计分办法
舞蹈统考包括舞蹈综合素质测试、民族民间舞组合展示和剧目片段表演三个部分。其中舞蹈综合素质测试100分、民族民间舞组合展示100分、剧目片段表演100分。
(一)舞蹈综合素质测试
1.测试范围及内容:舞蹈基本功、个人技术技巧
2.测试方式及分值:
(1)测试方式:舞蹈综合素质测试主要测试考生的基本条件(形象、身体比例)和专业素质(身体柔韧性、主要关节的外开程度、足弓、跟腱的生理状况以及肌肉控制能力),具体分为把杆部分、把下部分和个人技术技巧三部分。内容包括:a.把杆部分内容:踢腿、搬腿;b. 把下部分内容:竖叉、横叉、正步位抱蹲、下腰、弹跳、(女生)四位转、(男生)二位转;c.个人技术技巧部分内容:自选(技巧部分一律不播放音乐)。考生基本功测试女生需穿紧身体操服、浅色裤袜、软底练功鞋;男生需穿白色紧身背心、黑色短裤、软底练功鞋(每组限时3-5分钟)。
(2)测试分值:满分100分。
(二)民族民间舞组合展示
1.考生必须在以下七个民族:藏族、蒙古族、维吾尔族、回族、汉族、傣族、朝鲜族中选择一个民族,进行组合展示,测试考生动作的协调性。
2.测试方式及分值
(1)测试方式:考生在指定现场完成民族民间舞组合展示(限时2分钟以内,伴奏要求单曲单碟,CD格式或MP3格式)。
(2)测试分值:满分100分。
(三)剧目片段表演
1.目的与要求
剧目片段表演,主要测试考生对舞蹈的综合表现力和舞蹈形象的塑造能力。
舞种不限,如果选择民间舞剧目,不可以与第二部分所展示的民族及内容相同,否则不计入得分。
2.测试方式及分值
(1)测试方式:考生在指定现场完成剧目片段表演(限时3分钟以内,伴奏要求单曲单碟,CD格式或MP3格式)。
(2)测试分值:满分100分。
小编精心为您推荐:
云南高考舞蹈类专业统考推荐访问