出国留学网专题频道公务员考试真题栏目,提供与公务员考试真题相关的所有资讯,希望我们所做的能让您感到满意!
2023年国家公务员考试公告已经发布了,请各位考生及时关注考试报名信息,并做好考试备考。下面是小编为大家整理的“2021年国家公务员考试申论真题地市级真题试卷”,可供各位考生参考。更多考试相关信息请各位考生继续关注本网站。
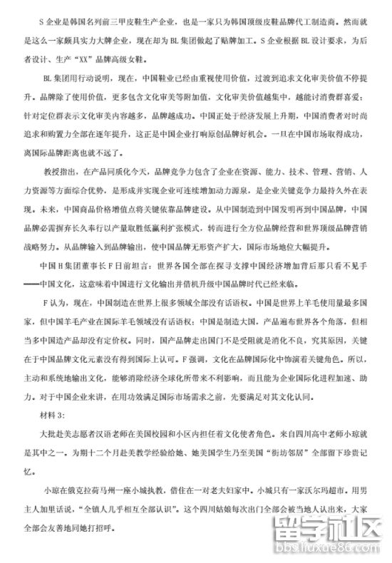
材料一
阳光伴随着讨价还价声,洒在谷底开阔的地方,这里正是小谷村集市所在的地点。驻村第一书记汪杰正在摊前拉话时,镇长陈青松打来了电话:“不错呀,你这‘无中生有’的集市渐成气候了。”
集市上,来的人越来越多,大家一边赶集,一边说着过去种种,十分感慨:“想过有改变,但没想到会有这么大的改变。”
从前的小谷村是什么样子呢?
汪杰记得他刚来小谷村的场景。因为山多平地少,村民择坡而居,住的都是篱笆屋。住得远的村民到村委会要走两个多小时,除了出山买必要的生活用品,几乎与世隔绝。
汪杰刚到村里时,老百姓看到他,都躲得远远的。他走进住在深山的赵贵家,看到他们家高高低低四个孩子,全都没有上学,最大的孩子都十四岁了。赵贵说,女孩子就应该在家照顾猪鸡羊。男孩子呢?赵贵说,上学太远也太苦了。汪杰说,小谷村会好起来的。赵贵只是笑。
很快,在国家政策的扶持下,小谷村的各项改造开始逐步推进。从县城到小谷村的苏民路正式动工,村内七条道路的拓宽硬化同步进行,五个易地住房安置集中点建设同时启动,安全饮水配套工程加快实施,电信宽带也进入村民家中。
改变小谷村硬件容易,但是人们的思想呢?连村干部们都得过且过。汪杰来的第4天才见到他们。汪杰没有说什么,只是默默做事。他“化缘”来的几台电脑,让村干部们学会打字,带领他们学习习近平总书记在解决“两不愁三保障”突出问题座谈会上的讲话,组织大家一起交流心得体会。他还有意识地锻炼年轻村干部,鼓励他们独立去解决问题。村纪检小组长刘波年轻,有些怕事,邻村一只狗咬死小谷村的一只羊,两村村民争吵起来,刘波觉得这事超出了村纪检小组长能管的范围,他解决不了。汪杰鼓励刘波,村干部样样事都得会干,越复杂的事越不能往后退,并指导他具体怎么做。刘波大着胆子处理好了这件事,觉得自己以后干工作更有底气了。现在,村里到处都能看到村干部的身影,或在走访解决问题,或在填路上的积洼,或在调解邻里纠纷。汪杰戏说,他们是村里的“施工队”。
孩子是小谷村的将来,要变,不能落下他们。那天从赵贵家出来,汪杰就下了这个决心。他开始奔波,提议筹办专为大龄失学儿童提供义务教育的“桐华班”。筹办还算顺利,“桐华班”由县教育局牵头,集中县里的优秀老师,加上一些知名高校的学生志愿者,自己编写教材,精心安排课程。学生们初来时,有的还哭哭啼啼的,汪杰对他们就像对自己的孩子,给他们爱与鼓励。
可是,汪杰找来找去,发现学生里面没有赵贵的大女儿。他去赵贵家做工作,赵贵就是不同意大女儿上学。一个深夜,汪杰跑去镇上找陈青松商量,最终他们决定换个方式——送法上门。第二天,汪杰带着司法所工作人员去了赵贵家,工作人员告诉赵贵,他们这样做违反了义务教育法,并苦口婆心陈述其中利害。赵贵终于同意大女儿去上学。“做人的工作也许不像修房修路那样起眼,但最根本,也最长远,哪怕我们暂时看不到结果,也必须全力去做。”汪杰记得和陈青松探讨的那个深夜,离别时,陈青松说了这番话,并按着他的肩说:“夜色难免...
2023年公务员考试报名时间马上就要到了,请各位考生抓紧时间准备考试。下面是小编给大家准备的“2022年上海公务员考试行测考试真题试卷B卷”,可供各位考生参考。更多考试相关信息请各位考生继续关注本网站。
第一部分 言语理解与表达能力
1、科技一直在改变社会:通讯技术________了时空的距离,互联网等新科技________了学习知识的成本,人工智能________了越来越多的工作岗位,基因技术________了人类的价值观……这些改变有的已经发生,有的愈演愈烈。
填入横线处的词语最恰当的一项是:
A、缩短 改变 取代 减少
B、缩短 减少 取代 改变
C、减少 取代 缩短 改变
D、减少 缩短 改变 取代
2、真正的精英,有一种夯实金字塔基础的抱负,有一种纠正时代错误的使命感。他们离成功的标尺越远,就越能心无旁骛地实现宏图大志。______,______精英与世俗意义上的成功无缘,______成功实在______精英坚守自身信念的副产品而已。
填入画横线部分最恰当的一项是:
A、当然 不是 就是 只是
B、当然 不是 而是 不过是
C、因此 虽然 但是 不过是
D、因此 虽然 而是 只是
3、在5000多年文明发展中________的中华优秀传统文化________着中华民族最深沉的精神追求,代表着中华民族________的精神标识。
填入横线处的词语最恰当的一项是:
A、形成 反映 自主
B、创造 顺应 崇高
C、传承 擘画 展示
D、孕育 积淀 独特
4、一部真正意义上的通史,决非只是对史事的________,而是要努力探求历史变迁的内在联系。所以通史不仅指史事在时序上的先后承继、转合________,而且还包括历史文化中各重要问题的________与变迁的________,即所谓“通古今之变,成一家之言”。
填入横线处的词语最恰当的一组是:
A、客观描述 变幻 沿革 理性诠释
B、客观演绎 变幻 延革 感性抒发
C、主观判断 变换 延革 理性描述
D、主观诠释 变换 沿革 客观评价
5、“两弹一星”功勋奖章获得者于敏院士回忆起研发的往事时说:“一个人的名字,早晚是要没有的,能把________的力量融进祖国的强盛之中,便足以自慰了。”这样的________至今仍________。
依次填入画横线处最恰当的一项是:
A、单薄 金玉良言 振聋发聩
B、微薄 金玉良言 掷地有声
C、微薄 肺腑之言 掷地有声
D、单薄 肺腑之言 振聋发聩
6、下列句子中,语序最恰当的是:
A、参加集体婚礼的新人们今天早上都在滨江大道上在摄像机镜头前向大家笑容甜蜜地挥手致意。
B、今天早上都在滨江大道上参加集体婚礼的新人们在摄像机镜头前笑容甜蜜地向大家挥手致意。
<...
2023年公务员考试报名时间马上就要到了,相信各位考生已经在开始准备考试备考了,下面是小编为大家整理的“2022年河北公务员考试行测真题试卷”,可供各位考生参考。更多考试相关信息请各位考生继续关注出国留学网站。
第一部分 常识判断
1.中国共产党十九届六中 全会决定,党的二十大将于2022年下半年在北京召开。下列有关党的二十大的说法正确的有几项:
①党的二十大,是我们党进入全面建设社会主义现代化国家、向第二个百年奋斗目标进军新征程的重要时刻召开的一次十分重要的代表大会
②代表产生程序的5个主要环节是:推荐提名、组织考察、确定代表候选人初步人选、确定代表候选人预备人选、会议选举
③党的二十大代表的选举要严格资格条件,坚持把政治标准放在首位
④党的二十大代表名额共2300名,与十九大时相同
A.1项
B.2项
C.3项
D.4项
2.2022年3月,习近平总书记在看望参加政协会议的社会福利和社会保障界委员时强调,要在推动社会保障事业高质量发展上持续用力,织密社会保障安全圈,为人民生活安康托底。下列做法有助于推动社会保障事业高质量发展的有几项∶
①加大对因疫因灾遇困群众的临时救助力度
②保障流浪乞讨人员人身安全和基本生活,关心关爱精神障碍人员
③健全灵活就业人员社保制度,扩大失业、工伤、生育保险的覆盖面
④健全社会保障基金监管体系,严厉打击欺诈骗保、套保和挪用贪占各类社会保障资金的违法行为
A.1项
B.2项
C.3项
D.4项
3.习近平总书记以统揽全局的战略思维和宽广的世界眼光深刻把握国家安全问题,提出了总体国家安全观。下列相关表述正确的有几项:
①总体国家安全观是我党历史上第一个被确立为国家安全工作指导思想的重大战略思想
②《中华人民共和国国家安全法》规定,每年5月15日为全民国家安全教育日
③总体国家安全观主要聚焦于如何解决好大国发展进程中面临的共性安全问题
④国家安全机关举报受理电话为12339
A.1项
B.2项
C.3项
D.4项
4.习近平总书记强调,必须深化对新的时代条件下我国各类资本及其作用的认识,规范和引导资本健康发展,发挥其作为重要生产要素的积极作用。下列对资本的认识不准确的是:
A.在社会主义市场经济体制下,资本是带动各类生产要素集聚配置的重要纽带
B.资本具有逐利本性,如不加以规范和约束,就会给经济社会发展带来不可估量的危害
C.要加强资本领域反腐败,保持反腐败高压态势,坚决打击以权力为依托的资本逐利行为
D.要正确处理资本和利益分配问题,既注重维护按劳分配的主体地位,更注重保障资本参与社会分配获得增殖和发展
5.《中共中央 国务院关于加快建设全国统一大市场的意见》于2022年4月发布,提出从全局和战略高度加快建设全国统一大市场。下列做法符...
2023年国家公务员考试报名工作马上就要开始了,请各位考生抓紧时间准备考试。为了帮助各位考生更好的备考公务员考试,小编为大家准备了“2021年浙江公务员考试行测真题(A卷)”,可供各位考生参考。更多考试相关信息请继续关注本网站。
一、常识判断
1.党的十八大以来,以习近平同志为核心的党中央提出了许多党的建设新思想、新观点、新论断,极大地丰富了党的建设理论。下列关于党的建设的表述,不正确的是:
A.党的政治建设是党的根本性建设
B.制度建设是全面从严治党的重要保障
C.坚定理想信念是党的思想建设的首要任务
D.党内民主建设是党的纪律建设的核心任务
2.2020年12月16日至18日中央经济工作会议在北京举行。习近平总书记在会上发表重要讲话,总结2020年经济工作,分析当前经济形势,部署2021年经济工作。下列不属于会议确定的2021年经济工作重点任务的是:
A.坚决打赢脱贫攻坚战
B.解决好种子和耕地问题
C.增强产业链供应链自主可控能力
D.强化反垄断和防止资本无序扩张
3.党的十九届五中 全会审议通过了《中共中央关于制定国民经济和社会发展第十四个五年规划和二〇三五年远景目标的建议》。下列关于二〇三五年远景目标的表述,不正确的是:
A.人均国内生产总值达到中等发达国家水平
B.基本实现国家治理体系和治理能力现代化
C.建成富强民主文明和谐美丽的社会主义现代化强国
D.基本实现新型工业化、信息化、城镇化、农业现代化,建成现代化经济体系
4.2020年是中国人民志愿军抗美援朝出国作战70周年。关于抗美援朝战争,下列说法不正确的是:
A.《我的祖国》是反映抗美援朝历史经典影片《英雄儿女》的插曲
B.抗美援朝战争第一阶段以运动战为主,连续进行了五次战略性战役
C.战斗英雄杨根思、黄继光、邱少云都是赴朝作战的中国人民志愿军战士
D.“三八线”是朝鲜半岛上北纬38度附近的军事分界线,将朝鲜半岛大致分为南北两部分
5.2020年7月23日,“天问一号”由长征五号遥四运载火箭发射升空,成功进入预定轨道。关于“天问一号”,下列说法不正确的是:
A.是我国首次火星探测任务
B.在酒泉卫星发射中心发射
C.其名字来源于屈原的长诗《天问》
D.着陆器计划在火星表面降落并完成巡视任务
6.下列属于民事法律行为的是:
A.甲在回家的路上捡到一只手机
B.甲在小区倒车时撞上路边的小孩
C.甲每天搭乘同事乙的车上下班
D.甲承诺为乙的贷款承担保证责任
7.下列行为不属于电信网络诈骗的是:
A.钱某编写欠缴房租短信向不特定人群发送,非法获利5万元
B.赵某通过电话向老年人推销质次价高的工艺品,非法获利5万元
C.李某趁舍友熟睡,重置其微信转账密码并将关联银行卡内5万元转给...
2023年国家公务员考试报名时间马上就要到了,相信很多考生都已经开始准备考试了,近几年来公务员考试人数上升,要想尽早的通过考试,一定要认真备考。下面是小编为大家准备的“2021年湖南公务员考试申论真题及答案”,可供参考。







09-14
河北省2022年709公务员联考笔试已经结束,小编在这里特根据考生回忆整理出了2022年河北省公务员考试行测真题,感兴趣的来看看吧!下面是出国留学网整理的“2022年709公务员联考笔试河北卷”,此文本仅供参考,欢迎阅读。
第一部分 常识判断
1.中国共产党十九届六中全 会决定,党的二十大将于2022年下半年在北京召开。下列有关党的二十大的说法正确的有几项:
①党的二十大,是我们党进入全面建设社会主义现代化国家、向第二个百年奋斗目标进军新征程的重要时刻召开的一次十分重要的代表大会
②代表产生程序的5个主要环节是:推荐提名、组织考察、确定代表候选人初步人选、确定代表候选人预备人选、会议选举
③党的二十大代表的选举要严格资格条件,坚持把政治标准放在首位
④党的二十大代表名额共2300名,与十九大时相同
A.1项
B.2项
C.3项
D.4项
2.2022年3月,习近平总书记在看望参加政协会议的社会福利和社会保障界委员时强调,要在推动社会保障事业高质量发展上持续用力,织密社会保障安全圈,为人民生活安康托底。下列做法有助于推动社会保障事业高质量发展的有几项∶
①加大对因疫因灾遇困群众的临时救助力度
②保障流浪乞讨人员人身安全和基本生活,关心关爱精神障碍人员
③健全灵活就业人员社保制度,扩大失业、工伤、生育保险的覆盖面
④健全社会保障基金监管体系,严厉打击欺诈骗保、套保和挪用贪占各类社会保障资金的违法行为
A.1项
B.2项
C.3项
D.4项
3.习近平总书记以统揽全局的战略思维和宽广的世界眼光深刻把握国家安全问题,提出了总体国家安全观。下列相关表述正确的有几项:
①总体国家安全观是我党历史上第一个被确立为国家安全工作指导思想的重大战略思想
②《中华人民共和国国家安全法》规定,每年5月15日为全民国家安全教育日
③总体国家安全观主要聚焦于如何解决好大国发展进程中面临的共性安全问题
④国家安全机关举报受理电话为12339
A.1项
B.2项
C.3项
D.4项
4.习近平总书记强调,必须深化对新的时代条件下我国各类资本及其作用的认识,规范和引导资本健康发展,发挥其作为重要生产要素的积极作用。下列对资本的认识不准确的是:
A.在社会主义市场经济体制下,资本是带动各类生产要素集聚配置的重要纽带
B.资本具有逐利本性,如不加以规范和约束,就会给经济社会发展带来不可估量的危害
C.要加强资本领域反腐败,保持反腐败高压态势,坚决打击以权力为依托的资本逐利行为
D.要...
行测资料分析题在公务员考试中一直都是笔试考试的重难点,虽说很多复习建议中都要求考生在二十分钟之类完成这一题型,但基本上绝大多数考生都需要二十五到三十分钟的时间,那么接下来小编就和大家一起来看看2022公务员考试行测资料分析题真题练习!
例题1

限额以上批发和零售业商品零售额330.5-0.13393.22.1
书报杂志类7.22.054.25.1
问题:根据表格内容,2018年H省书报杂志类的零售额约比2019年( )。
A.多2.6亿元 B.少2.6亿元 C.多5.1亿元 D.少5.1亿元
【答案】B。
解析:根据表格材料可知,2019年1-12月份书报杂志类的零售额为54.2亿元,同比增长5.1%,

例题2
2019年6月,全国发行地方政府债券8996亿元,同比增长68.37%,环比增长195.63%。其中,发行一般债券3178亿元,同比减少28.33%,环比增长117.08%,发行专项债券5818亿元,同比增长540.04%,环比增长268.46%;按用途划分,发行新增债券7170亿元,同比增长127.11%,环比增长332.71%,发行置换债券和再融资债券1826亿元,同比减少16.47%,环比增长31.75%。
问题:2019年6月,全国发行的地方政府债券比2018年6月多约:
A.6151亿元 B.5953亿元 C.3653亿元 D.3043亿元
<...
08-09
近几年来,因为疫情的影响,公务员、事业单位、教师编等相关考试炙手可热,越来越多的人认识到“铁饭碗”的好处。各位考生在备考期间千万不要忽视了考试真题的重大作用,在备考期间,日常真题的练习必不可少,下面是小编整理出来的部分考试真题,可供各位考生参考。
国家公务员考试行测试题(副省级)
第一部分 常识判断
1. 习近平总书记指出,要强化对市场主体的金融支持,发展普惠金融,有效缓解企业特别是中小微企业融资难融资贵的问题。下列哪个措施最有助于新增融资重点流向中小微企业?
A.深化市场报价利率改革,引导贷款利率继续下行
B.探索优化教育、养老领域中长期融资的配套政策和运作模式
C.综合运用清收、核销、重组、证券化、债转股等多种处置手段,大力化解不良资产风险
D.银行业金融机构优先、快速对在中国人民银行征信报告中无贷款记录的企业提供贷款
正确答案:A
2. 党的十八大以来,习近平总书记多次指出,实现中国梦必须弘扬中国精神。下列与之相关的说法不准确的是:
A.“延安精神”以谦虚谨慎、艰苦奋斗,敢于斗争、敢于胜利,依靠群众、团结统一的精神为核心内容
B.水乳交融、生死与共是“沂蒙精神”的鲜明特质
C.“焦裕禄精神”体现了对群众的亲劲、抓工作的韧劲、干事业的拼劲
D.在同新冠肺炎疫情的殊死较量中,中国人民和中华民族铸就了生命至上、举国同心、舍生忘死、尊重科学、命运与共的伟大抗疫精神
正确答案:A
3. 党的十九大报告提出,要建设高素质专业化干部队伍,把好干部标准落到实处。关于好干部标准,下列理解正确的有几项?
①把专业素质放在第一位,要做到勇于作为,善于谋事
②突出政治标准,要做到信念坚定、为民服务
③力戒空谈,要做到勤政务实、敢于担当
④把纪律作为底线,要做到清正廉洁
A.1项
B.2项
C.3项
D.4项
正确答案:D
4. 2020年3月9日中共中央办公厅发布《党委(党组)落实全面从严治党主体责任规定》,根据该规定,党组(党委)应当加强对本单位(本系统)全面从严治党各项工作的领导。在加强党的建设方面,下列理解不准确的是:
A.支持纪检监察机关履行监督责任,一体推进不敢腐、不能腐、不想腐
B.持续整治“四风”特别是形式主义、官僚主义,反对特权思想和特权现象
C.把党的思想建设摆在首位,坚定政治信仰,强化政治领导,提高政治能力,净化政治生态
D.党组(党委)带头遵守党内法规制度,严格落实党内法规执行责任制
正确答案:C
5. 下列先烈的书信,按时间先后排序正确的是:
①“看最近之情况,敌人或要再来碰一下钉子,只要敌来犯,兄即到河东与弟等共同去牺牲。……更相信,只要我等...
2019浙江省考终于结束,出国留学网小编为大家提供2019浙江公务员考试行测真题及答案汇总,一起来看看吧!希望大家都能顺利通过考试!
| 2019浙江公务员考试行测真题及答案汇总 | |
| 1 | 2019浙江公务员考试行测真题及答案(A卷) |
| 2 | 2019浙江公务员考试行测真题及答案(B卷) |
| 公务员频道整理 | |
小编精心为您推荐:
公务员考试真题推荐访问