出国留学网专题频道凉山中考栏目,提供与凉山中考相关的所有资讯,希望我们所做的能让您感到满意!
06-24
风雨总在阳光后,经历过中考的这些风风雨雨,相信大家对于自己的中考成绩都是非常的自信,下面由出国留学网小编为你精心准备了“2019年四川凉山中考成绩查询入口”,持续关注本站将可以持续获取中考资讯!
2019年四川凉山中考成绩查询入口
2019年四川凉山中考成绩查询入口已开通,考生可登录凉山州教育和体育局或点击下面链接进入查询自己的中考成绩。
点击图片进入查询成绩
推荐阅读:
10-10
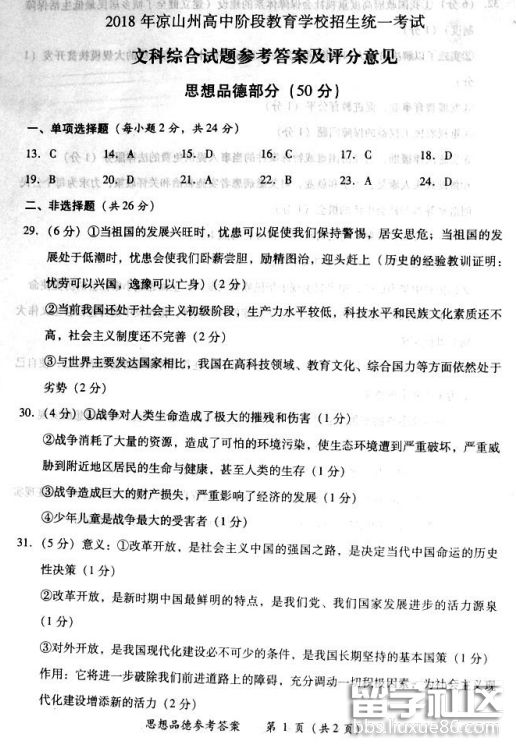
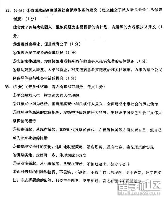
中考的重要性不必说,考生应该都很明白,考后小编为您整理了《2018年四川凉山中考政治真题及答案》,详情请关注本网站中考栏目。
2018年四川凉山中考政治真题及答案





推荐阅读:
10-10
本网站中考栏目在这里为您带来了《2018年四川凉山中考政治试题及答案》,希望能对广大考生有所帮助。祝大家取得优异的成绩!
2018年四川凉山中考政治试题及答案





推荐阅读:
10-10
中考结束时,本网站中考栏目为您带来了《2018年四川凉山中考政治试卷及答案》,希望能帮到您。祝您取得优异的成绩!更多多精彩尽在本网,敬请继续关注!
2018年四川凉山中考政治试卷及答案





推荐阅读:
09-10
中考各科真题及答案已经陆续公布,本网站中考栏目为大家提供《2018年四川凉山中考历史真题及答案》 ,希望能帮助大家。更多有关中考的信息请关注我们网站的更新!



推荐阅读:
...09-10
中考结束后,大家迫切的想知道中考答案,本网站中考栏目第一时间为您提供《2018年四川凉山中考历史试题及答案》,希望给大家提供帮助!更多精彩信息请关注我们网站的更新!



推荐阅读:
...09-10
中考已经结束,各科真题及答案已经陆续公布,本网站中考栏目及时为广大考生提供《2018年四川凉山中考历史试卷及答案》,更多相关信息请关注我们网站的更新!



推荐阅读:
...09-07
09-07
09-07
凉山中考推荐访问