出国留学网专题频道初级注册安全工程师考试栏目,提供与初级注册安全工程师考试相关的所有资讯,希望我们所做的能让您感到满意!
04-19
安徽省的考生注意了!根据安徽省相关部门发布的通知公告,安徽省2023年初级注册安全工程师考试报名入口将于2023年4月18日9:00至4月24日16:00期间进行开通,请各位考生做好准备。下面是出国留学网收集整理的 “安徽2023年初级注册安全工程师考试报名入口” ,本文仅供参考,欢迎阅读。
2023年安徽初级注册安全工程师考试报名时间为4月18日至4月25日,报考人员须登录登录安徽省人事考试网(www.apta.gov.cn),点击专业技术资格考试服务平台进行报名。
安徽考区考生可点击如下图片进入2023年安徽初级安全工程师考试报名入口>>

报考流程
本次考试报名证明事项实行告知承诺制,报考人员可自主选择是否采用告知承诺制方式办理。在资格考试报名中存在虚假承诺行为的人员,以及按照《专业技术人员资格考试违纪违规行为处理规定》(人社部令第31号),存在严重违纪违规行为或特别严重违纪违规行为、被记入资格考试诚信档案库且在记录期内的人员不适用告知承诺制。有关告知承诺制具体内容请参考中国人事考试网(www.cpta.com.cn)资格考试报名证明事项告知承诺制专栏。
实行告知承诺制后,不再区分新老考生。报考人员按如下流程完成报考:
(一)填写报考信息并承诺。
根据有关规定,报考人员原则上应在工作地或居住地报名参加考试。省属和中央在皖生产经营单位人员按属地原则报考。
报考人员应于2023年4月18日9:00至4月24日16:00期间登录安徽省人事考试网(www.apta.gov.cn),点击专业技术资格考试服务平台,选择初级注册安全工程师考试项目,按照网站规定的流程上传本人照片、填写报名信息。
报考人员在上传照片前,须从安徽省人事考试网下载“证件照片审核工具”,并使用该软件进行照片审核处理。通过审核工具生成的报名照片上传后被自动识别为合格,考试机构将不再对照片进行人工审核。报名照片将用于准考证、考场座次表、证书等,上传成功后不可更改,请考生慎重选用。
在信息填报阶段,报考人员可自行任意修改报名信息。信息填报阶段结束后,所有信息将不再进行更改,请报考人员认真核查,确保填写的信息真实、准确、完整、有效。报考时要严格按照流程提示进行操作,并注意查看安徽省人事考试网、各市人事考试网站通知。
政策咨询:省应急管理厅0551-62659415、62999547;省住房和城乡建设厅0551-62871552;省交通运输厅0551-63628330;省能源局0551-63...
04-17
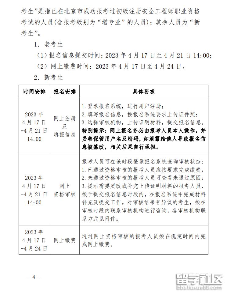
北京市的考生注意了!根据北京市人力资源和社会保障局、北京市应急管理局发布的通知公告,北京市2023 年度初级注册安全工程师职业资格考试将于2023年4月17日至4月21日14:00进行考试,请各位考生做好准备。下面是出国留学网收集整理的 “北京2023年度初级注册安全工程师考试报考条件及时间” ,本文仅供参考,欢迎阅读。









04-14
各位考生注意了!北京2023年初级注册安全工程师考试时间将在2023年6月17日进行,请各位考生熟知。考试相关的工作安排通知已整理在下文了,各位考生关注一下!下面是出国留学网整理的“北京2023年初级注册安全工程师考试安排”,供考生参考阅读。



推荐阅读:
...04-14
北京市的考生注意了!根据北京市人力资源和社会保障部发布的通知公告,北京市2023年度初级注册安全工程师职业资格考试将于2023年4月17日开通,请各位考生做好准备。下面是出国留学网收集整理的 “北京2023年初级注册安全工程师考试报名入口” ,本文仅供参考,欢迎阅读。
点击下图进入报名入口
2023北京注册安全工程师报考政策
北京考生满足以下条件之一,就可以报考2023年注册安全工程师考试,具体要求如下:
(一)具有安全工程及相关专业大学专科学历,从事安全生产业务满5年;或具有其他专业大学专科学历,从事安全生产业务满6年。
(二)具有安全工程及相关专业大学本科学历,从事安全生产业务满3年;或具有其他专业大学本科学历,从事安全生产业务满4年。
(三)具有安全工程及相关专业第二学士学位,从事安全生产业务满2年;或具有其他专业第二学士学位,从事安全生产业务满3年可以报考注册安全工程师考试。
(四)具有安全工程及相关专业硕士学位,从事安全生产业务满1年;或具有其他专业硕士学位,从事安全生产业务满2年。
(五)具有博士学位,从事安全生产业务满1年。
(六)取得初级注册安全工程师职业资格后,从事安全生产业务满3年。
北京2023安全工程师证什么专业能考
任何专业的考生只要满足学历和工作年限要求都可以报考北京地区注册安全工程师考试,只是在学历相同的条件下,安全工程及相关专业考生比其他专业考生工作年限要求更短。
安全工程及相关专业包括农业类、林业类、资源勘查类、地质类、测绘地理信息类、石油与天然气类、煤炭类、金属与非金属矿类、环境保护类、安全类、电力技术类、热能与发电工程类、新能源发电工程类、黑色金属材料类、有色金属材料类、非金属材料类等等。
注册安全工程师哪个专业容易考
注册安全工程师一共有7个专业,由易到难排名为:道路运输、建筑安全、化工安全、金属非金属矿山安全、其它安全、金属冶炼安全、煤矿安全,由此可见道路运输安全最好考。
注册安全工程师道路运输安全主要涉及道路旅客、货物、危货运输以及相关内容的穿插,内容较为综合,文字内容较多,需要记忆的东西较多。危货运输相对稍难,需要结合实际进行理解性的学习记忆,但科目总体难度为中等水平。
02-27
重庆的考生注意了,根据重庆市应急管理局、重庆市人力资源和社会保障局、重庆市住房和城乡建设委员会、重庆市交通局发布的通知,请广大考生做好考试准备。下面是出国留学网整理的 “2023年重庆初级注册安全工程师考试报考时间及流程” ,欢迎各位考生的阅读。
根据重庆市应急管理局、重庆市人力资源和社会保障局、重庆市住房和城乡建设委员会、重庆市交通局《关于印发重庆市初级注册安全工程师资格考试实施办法的通知》(渝应急发〔2020〕19号)和《关于做好2023年重庆市初级注册安全工程师职业资格考试考务工作的通知》(渝人考〔2023〕6号)要求,为方便广大考生报考,现将有关事项通告如下:
一、报名时间
报考人员可登录重庆市人力资源和社会保障局网站(http://rlsbj.cq.gov.cn)-“人事考试网上报名”-“重庆市资格考试入口”进行网上报名。
(一)报名时间:2月28日9:00至3月6日17:00;
(二)网上缴费时间:2月28日9:00至3月8日17:00。
二、考试信息
(一)考试时间、科目和题型。

(二)考试设置。
《安全生产法律法规》为公共科目,《安全生产实务》为专业科目。专业类别划分为:煤矿安全、金属非金属矿山安全、化工安全、金属冶炼安全、建筑施工安全、道路运输安全、其他安全(不包括消防安全)7个专业。
重庆市初级注册安全工程师职业资格考试成绩实行2年为一个周期的滚动管理办法,符合报考条件的报考人员必须在连续的2个考试年度内通过全部科目,方可取得初级注册安全工程师职业资格证书。已取得初级注册安全工程师职业资格证书的人员,报名参加其他专业类别考试的,可免试公共科目。考试合格后,核发市人力社保局统一印制的相应专业类别考试合格通知书。
(三)考场设置。
初级注册安全工程师职业资格考试考场在主城区统一设置,考生按准考证上指定的时间和地点参考。
三、报考条件
报考条件按照重庆市应急管理局、重庆市人力资源和社会保障局、重庆市住房和城乡建设委员会、重庆市交通局《关于印发重庆市初级注册安全工程师资格考试实施办法的通知》(渝应急发〔2020〕1...
09-26
因为疫情的原因,北京市人力资源和社会保障局发布了《关于北京市2022年度二级造价等3项职业资格考试申请放弃考试的通知》,请有报考北京地区的二级造价工程师考试、初级注册安全工程师考试、通信专业技术人员考试的考生及时关注考试信息。
因考试日期调整,已成功报考北京市 2022 年度二级造价工程师职业资格考试(已于8月16日前申请过退费的考生无需再次申请)、北京市2022年度初级注册安全工程师职业资格考试、北京地区2022年度通信专业技术人员职业水平考试的人员,决定不参加考试的,请于9月26日至9月30日期间向北京市人事考评办公室提出放弃考试申请(申请流程见下方附件);未在规定时段内提出申请的人员,默认参加考试。申请放弃考试的人员,由我办统一办理考试退费;考试成绩实行滚动管理的,考试合格成绩有效期相应延长一年。
后续考试相关工作安排请考生密切关注北京市人力资源和社会保障局官网“人事考试服务频道”重要通知栏目。
北京市人事考评办公室
2022年9月23日
附件:
1. 申请放弃考试操作流程
本篇文章来源于北京市人力资源和社会保障局。
推荐阅读:
初级注册安全工程师考试推荐访问