出国留学网专题频道南开大学考研调剂栏目,提供与南开大学考研调剂相关的所有资讯,希望我们所做的能让您感到满意!
出国留学网考研网为大家提供南开大学2018考研调剂信息汇总,更多考研资讯请关注我们网站的更新!
| 南开大学2018考研调剂信息汇总 | |
| 1 | 南开大学145旅游与服务学院2018全日制旅游管理专业招生人数(0311追加名额更新) |
| 2 | 南开大学145旅游与服务学院2018接收管理类学术型硕士调剂公告 |
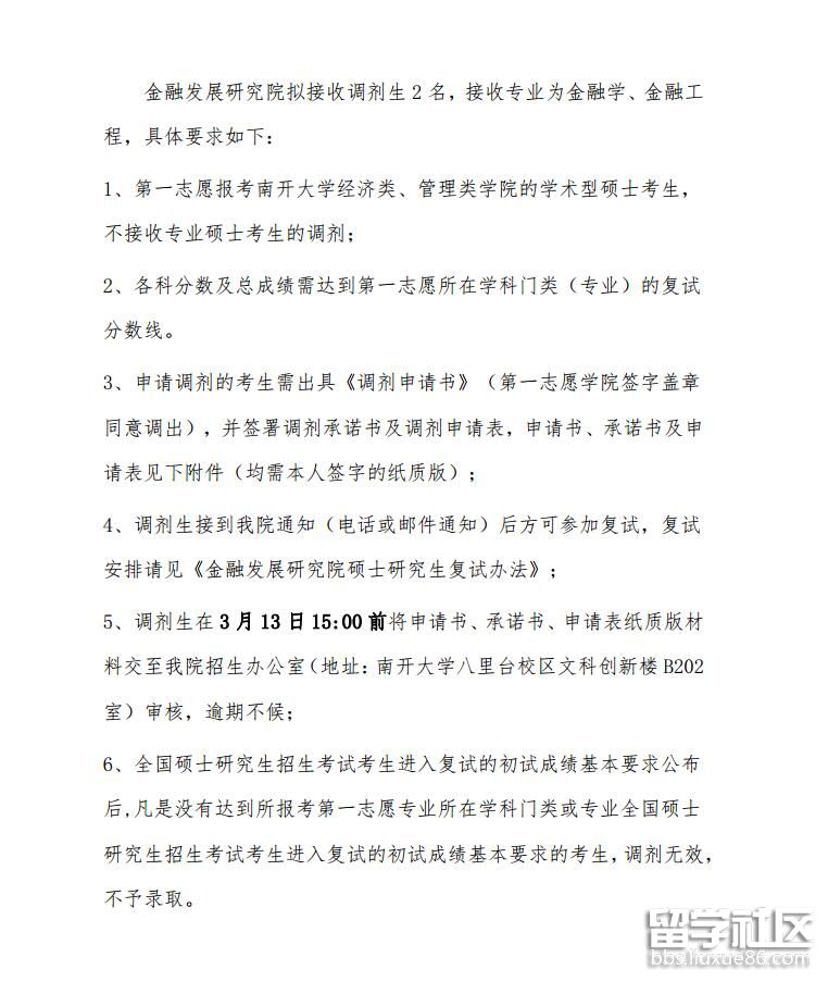
| 3 | 南开大学180金融发展研究院接收2018考研调剂生实施细则(20180312更新) |
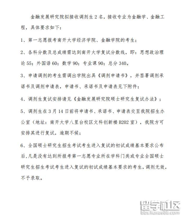
| 4 | 南开大学180金融发展研究院接收2018考研调剂生实施细则 |
出国留学网考研网为大家提供南开大学145旅游与服务学院2018全日制旅游管理专业招生人数(0311追加名额更新),更多考研资讯请关注我们网站的更新!
南开大学145旅游与服务学院2018全日制旅游管理专业招生人数(0311追加名额更新)

小编精心为您推荐:
出国留学网考研网为大家提供南开大学145旅游与服务学院2018接收管理类学术型硕士调剂公告,更多考研资讯请关注我们网站的更新!
南开大学145旅游与服务学院2018接收管理类学术型硕士调剂公告

小编精心为您推荐:
出国留学网考研网为大家提供南开大学180金融发展研究院接收2018考研调剂生实施细则(20180312更新),更多考研资讯请关注我们网站的更新!
南开大学180金融发展研究院接收2018考研调剂生实施细则(20180312更新)

小编精心为您推荐:
出国留学网考研网为大家提供南开大学180金融发展研究院接收2018考研调剂生实施细则,更多考研资讯请关注我们网站的更新!
南开大学180金融发展研究院接收2018考研调剂生实施细则

小编精心为您推荐:
出国留学网考研网为大家提供南开大学2018年部分学院全日制硕士招生校内调剂信息汇总,更多考研资讯请关注我们网站的更新!
| 南开大学2018年部分学院全日制硕士招生校内调剂信息汇总 | |
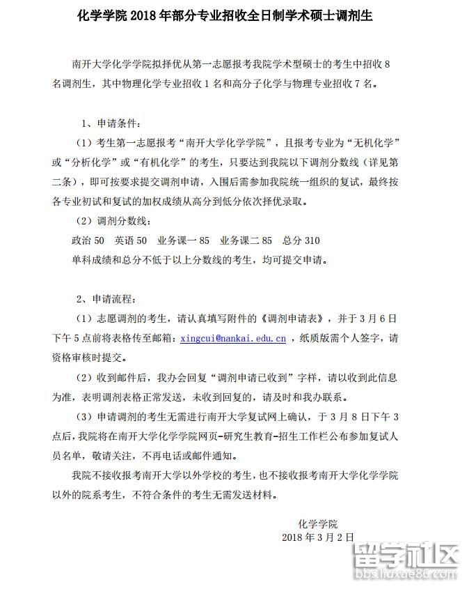
| 1 | 南开大学051化学学院2018年部分专业招收全日制学术硕士调剂生 |
| 2 | 南开大学051化学学院2018考研调剂申请表 |
| 出国留学网考研频道整理 | |
小编精心为您推荐:
2018考研成绩查询系统:yz.chsi.com.cn/apply/cjcx/
出国留学网考研网为大家提供南开大学051化学学院2018年部分专业招收全日制学术硕士调剂生,更多考研资讯请关注我们网站的更新!
南开大学051化学学院2018年部分专业招收全日制学术硕士调剂生

051化学学院2018年部分专业招收全日制学术硕士调剂生.pdf
小编精心为您推荐:
2018考研成绩查询系统:yz.chsi.com.cn/apply/cjcx/
出国留学网考研网为大家提供南开大学051化学学院2018考研调剂申请表,更多考研资讯请关注我们网站的更新!
南开大学051化学学院2018考研调剂申请表

小编精心为您推荐:
出国留学网考研调剂频道讯:2015南开大学考研调剂信息发布
2015南开大学考研调剂信息发布
根据往年调剂信息发布时间推算,2015南开大学考研调剂信息一般在3-5月公布。
为及时帮助大家第一时间获得南开大学2015考研调剂信息,请广大考生密切关注2015年考研调剂信息汇总(大家可以按Ctrl+F刷新网页,以便查看最新信息!)。
调剂的重要性不言而喻,如何把握这最后一个机会,考生就要耳听八路、眼观四方,注意方方面面的信息和意见。怎样快速获取考研调剂信息,是调剂成功的制胜法宝!大家在没有找到以上学校的调剂信息时,不防看看出国留学网小编为大家提供的怎样快速获取考研调剂信息!
获取考研调剂信息大致有以下三种渠道:
第一条是网上渠道。
不少大学的研究生部网页都有网上调剂信息登记系统,大家可以通过登陆系统提出调剂申请,请注意,一定要准确、完整填写个人信息。首次登录时一般要靠准考证和身份证号码登录。在填写时还应注意:
1、所填写的基本信息应与你原始报名信息卡一致。
2、待国家分数线下达后,符合该校调剂条件的考生,学院将与考生本人联系,请及时将调剂材料(原始报名材料)寄交所选择的学院。
第二条是电话渠道。
调剂要尽早并且准确。一旦得出自己的分数可能达不到报考院校分数线的要求,除了上网查询并申请调剂外,还可以选定几所有可能录取自己的学校,向他们的研究生院打电话获得最新信息,并最好联系上该学院相关专业的导师,往往导师的肯定在这时能起到关键性的作用。电话号码怎么查?这也有很多渠道,首先落实院校名称,可以向当地114查询;另外,上网查询、向师兄师姐、考友打听也是比较省钱的办法。
第三条是人情渠道。
这条渠道要求你和报考专业的导师有比较良好的关系。可以请求他们为你介绍其他的学校或导师。一般他们处于同情和惜才的心理都会帮助你,而他们说一句话能为你节省不少时间,避免一些无谓的周折。
考生在关注以上的三大信息渠道考生同时要注意以下几点:
一、主动出击,保持信息领先
每年分数一出来网上就会公布很多调剂的相关信息,那么大家一定要密切地关注,努力争取调剂的机会。其竞争激烈的程度可想而知。这时,除非你初试分数或其他方面非常优秀,希望也不是很大。因为调剂不同与公开招考,很多信息是灰色的,不确定的。也不是说学校故意隐瞒,而是学校在未最后确定人之前,他也不...
南开大学考研调剂推荐访问