出国留学网专题频道厦门高考点栏目,提供与厦门高考点相关的所有资讯,希望我们所做的能让您感到满意!
06-04
厦门市2016高考共设19个高考考点,详细内容如下,更多高考资讯请关注我们网站的更新!
厦门市2016高考共设19个高考考点
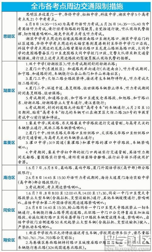
2016年高考于6月7日8日进行,厦门市高考共设19个考点,分别分布在我市六个区,市交警支队联合各辖区分局交警大队根据辖区考点周边实际情况,发布有关交通临时管制措施出行指南及交通安全提示。
2016年高考(精品课)于6月7日、8日进行,厦门市高考共设19个考点,分别分布在我市六个区,市交警支队联合各辖区分局交警大队根据辖区考点周边实际情况,发布有关交通临时管制措施、出行指南及交通安全提示。市交警支队提醒,考生和家长应该提前规划好路线,以免耽误考试。
【提醒】
考生出门宜早不宜迟
勿乘摩托车、电动车
考生及家长赶赴考场要提前选择好路线,出门“宜早不宜迟”,尤其是首日赶考路上用时可能比原计划要长,建议尽早出门;出门应注意选择适当的交通工具,不要乘坐摩托车、电动自行车及“黑车”,多乘坐公共交通工具,减轻交通压力;开私家车送考生的家长要提前做好车辆的安全检测工作,到考点周边后听从交警指挥,在指定地点停车,并做到“即停即下即走”,以免引起交通堵塞。
【链接】
高考期间厦门天气
高考前期,我市受西南暖湿气流和弱冷空气影响,天气多阵雨或雷阵雨。高考期间,受弱冷空气和偏东气流影响,有阵雨或雷阵雨,气温略降。8日下午为高考英语(精品课)听力考试,考生应注意防范雷电对考试的不利影响。
具体预报如下:
7日:多云,局部有阵雨或雷阵雨;东北风2-3级,气温:25℃-29℃。
8日:多云,局部有阵雨或雷阵雨;东北风2-3级,气温:24℃-30℃。

2016高考频道精心推荐:
厦门高考点推荐访问