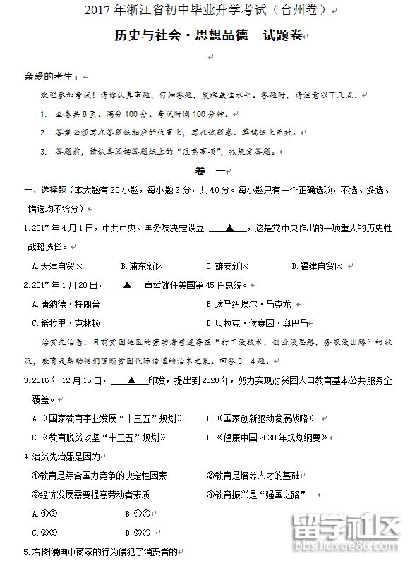
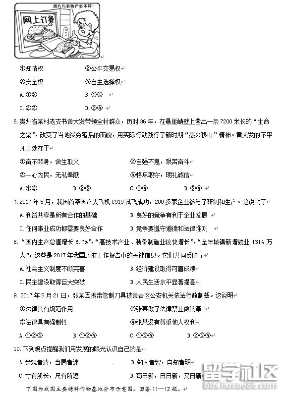
出国留学网专题频道台州中考政治栏目,提供与台州中考政治相关的所有资讯,希望我们所做的能让您感到满意!
中考祝你考个好成绩,金旁提名欢声喜。出国留学网中考栏目为您提供的《2018年浙江台州中考政治真题》,更多中考资讯请关注我们网站更新。




推荐阅读:
...
不管结果如何,过程值得回味!出国留学网中考栏目为您提供的《2018年浙江台州中考政治试卷》,更多中考资讯请关注我们网站更新。




推荐阅读:
...
付出终有收获,努力会有结果,功名成就在即,此刻莫要焦虑,心中会有担忧,黎明前的节奏,中考就如行舟,随风随水无忧。出国留学网中考栏目为你提供“[2017年台州中考政治试卷及答案(word版)]”!更多中考内容请持续关注本站!





点击下载完整版>>> 浙江省台州市2017年中考历史与社会.思品试题(Word版,含答案)
2017年中考结束后您可能还会关注:
付出终有收获,努力会有结果,功名成就在即,此刻莫要焦虑,心中会有担忧,黎明前的节奏,中考就如行舟,随风随水无忧。出国留学网中考栏目为你提供“[2017年台州中考政治真题含答案]”!更多中考内容请持续关注本站!





点击下载完整版>>> 浙江省台州市2017年中考历史与社会.思品试题(Word版,含答案)
2017年中考结束后您可能还会关注:
付出终有收获,努力会有结果,功名成就在即,此刻莫要焦虑,心中会有担忧,黎明前的节奏,中考就如行舟,随风随水无忧。出国留学网中考栏目为你提供“[台州中考政治2017年试题及答案]”!更多中考内容请持续关注本站!





点击下载完整版>>> 浙江省台州市2017年中考历史与社会.思品试题(Word版,含答案)
2017年中考结束后您可能还会关注:
付出终有收获,努力会有结果,功名成就在即,此刻莫要焦虑,心中会有担忧,黎明前的节奏,中考就如行舟,随风随水无忧。出国留学网中考栏目为你提供“[台州中考政治2017年试卷及答案]”!更多中考内容请持续关注本站!





点击下载完整版>>> 浙江省台州市2017年中考历史与社会.思品试题(Word版,含答案)
2017年中考结束后您可能还会关注:
06-15
励志是船,拼搏是桨,通力合作才能乘风破浪,到达彼岸。出国留学网中考频道第一时间为您发布台州中考政治真题及答案2017,希望对您有所帮助,欢迎您访问出国留学网浏览更多中考资讯,了解最新信息请按CTRL F5刷新下面链接。更多台州中考分数线、台州中考成绩查询、台州中考志愿填报、台州中考录取查询信息等信息请关注我们网站的更新!
| 2017台州中考政治真题及答案发布入口 |
以下是台州2017年全部科目的试题发布入口:
人不可有傲态,但不可无傲骨。出国留学网中考频道第一时间为您公布台州中考政治真题及答案2016,希望对您有所帮助,欢迎您访问出国留学网查看更多中考资讯,了解最新信息请按CTRL F5刷新页面。更多台州中考分数线、台州中考成绩查询、台州中考志愿填报、台州中考录取查询信息等信息请关注我们网站的更新!
| 2016台州政治中考真题及答案发布入口 |
以下是2016年台州中考各科真题及答案:
| 2016年台州中考真题及答案汇总 | ||
| 科目 | 2016中考真题及答案 | 查看详情 |
成绩绝不能不劳而获,除了汗流满面而外,没有其他获取的方法。出国留学网中考频道的小编会及时为广大考生提供2015浙江台州中考政治答案公布,有需要的考生可以在考题公布后刷新本页面(按ctrl+F5),希望对大家有所帮助。
| 2015浙江台州中考政治答案发布入口 |
2015年浙江台州中考政治真题及答案最新发布 >>>点击查看
| 2015年浙江台州中考试卷及答案汇总 | ||
| 科目 | ||
星空因为你的心情而变得璀璨,路因为自信而变得光明,理想因为追逐而变得灿烂。出国留学网中考频道的小编会及时为广大考生提供2015年台州中考政治 真题,有需要的考生可以在考题公布后刷新本页面(按ctrl+F5),希望对大家有所帮助。
| 2015台州政治 中考真题发布入口 |
以下是台州2015年全部科目的试题发布入口:
| 地区 |
台州中考政治推荐访问