出国留学网专题频道吉林省高考试题栏目,提供与吉林省高考试题相关的所有资讯,希望我们所做的能让您感到满意!
2023年高考考试报名时间已经到了,请各位考生抓紧时间备考。有在找高考真题试卷的考生看过来,下面是小编为大家整理的“吉林省高考试题2022年理科数学高考真题及解析”,可供各位考生参考。更多考试相关信息请各位考生继续关注本网站。







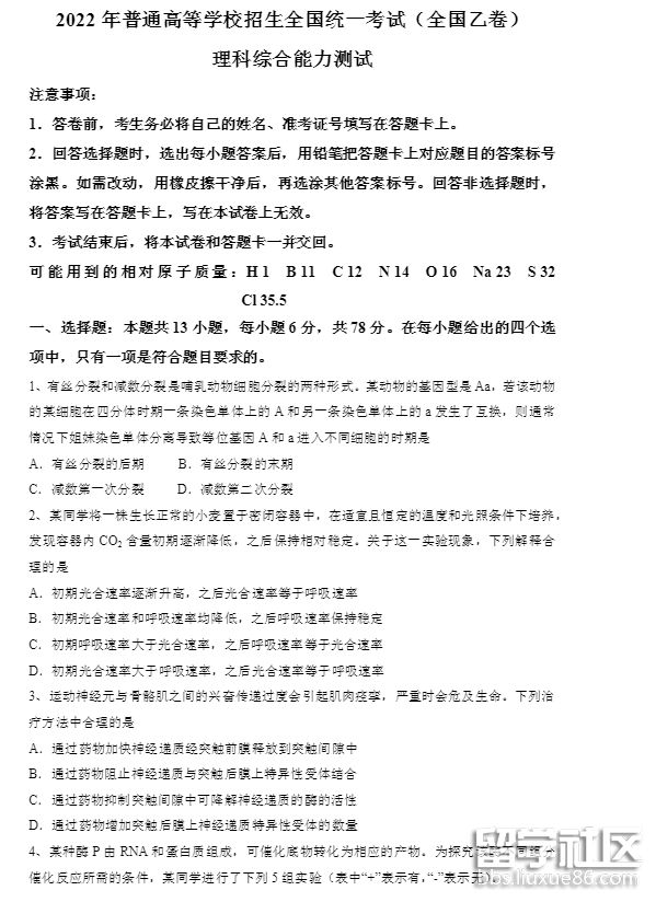
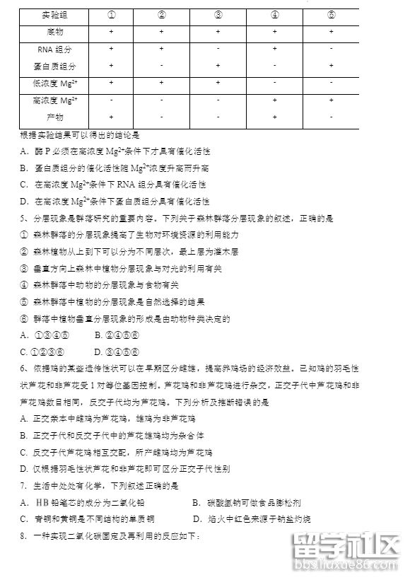
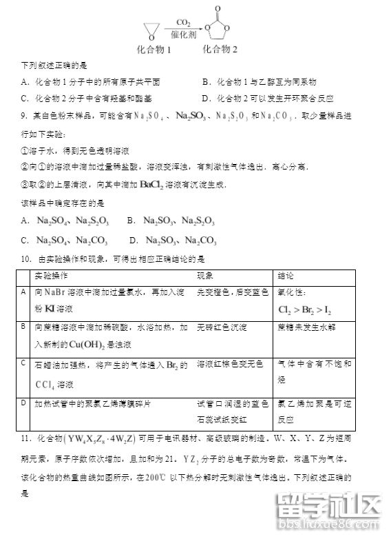
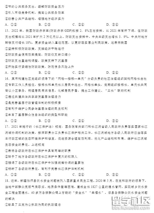
距离2023年高考考试时间已经不多了,高考真题是我们备战高考中最重要的东西,因此为了帮助各位考生更好的备战高考,小编为大家整理了“吉林省高考试题2022年理综真题试卷及解析”,可供各位考生参考。更多考试相关信息请各位考生继续关注本网站。







2023年高考考试报名已经开始,请各位考生抓紧时间进行报考并及时做好考试准备。下面是小编为大家整理的“吉林省高考试题2022年文综真题试卷及解析”,可供各位考生参考。更多考试相关信息请各位考生继续关注出国留学网。







最后的冲刺是高考关键的战役,科学的备考与辛勤的耕耘将使我们走向胜利。出国留学网小编在此为各位筒靴们准备了各种复习资料及重点试题。祝各位筒靴通过勤奋努力获得自己满意的成绩。
高考推荐:
10-28
想看吉林省高考试卷的朋友速看!下面是关于吉林省2020年高考文科数学的考试真题及答案,感兴趣的不要错过了快来看看吧!下面是出国留学网整理的“吉林省高考试题2020年文科数学真题及答案”,此文本仅供参考,欢迎阅读。
本试卷适用于甘肃、青海、内蒙古、黑龙江、吉林、辽宁、宁夏、新疆、陕西、重庆等省份






2023年高考报名已经开始了,各位考生在报考完成之后也要抓紧时间进行备考了。下面是小编为大家整理的“吉林省高考试题2022年文科数学真题试卷及解析”,可供各位考生参考。更多考试相关信息请各位考生继续关注出国留学网。







...
06-09
场内场外都是关注着这场考试的人,场内的人正在为高考而奋斗,而场外的人却为正在高考的人祈祷,相信大家都很想知道2014年的高考真题是怎样的。因为2014年吉林高考真题和答案会在考后公布,因此出国留学网高考频道小编紧密关注2014年吉林高考理综真题及答案,一旦公布,出国留学网高考频道的小编会以最快的速度更新,想要查看高考真题及答案的朋友可以登陆本页面查看,如果没有显示,请按ctrl+F5进行刷新,建议您收藏本网站(ctrl+D收藏即可)。

2014高考真题栏目精心推荐:







经过了三年风雨的洗礼,踏过了几许的风涛海浪,十二年寒窗,今朝从容潇洒应考!出国留学网高考频道第一时间为您提供2016吉林物理高考试题,望广大学子及家长能密切关注本页面,欢迎大家按Ctrl+D进行收藏!











吉林省高考试题推荐访问