出国留学网专题频道土木工程学院栏目,提供与土木工程学院相关的所有资讯,希望我们所做的能让您感到满意!
05-27
考研复试公告各院校已经发布出来了,下面由出国留学网小编为你精心准备了“2020年苏州科技大学土木工程学院考研复试公告”,持续关注本站将可以持续获取更多的考试资讯!
2020年苏州科技大学土木工程学院考研复试公告
一、资格审查
2020年5月26日24:00前上传至复试资格审查系统。
登录端:http://36.156.152.117:8898/Index.html
登录帐号:身份证号码或考生编号
密码:出生年月日,例如:20000101
二、网上模拟测试
为了保证研究生复试网上面试顺利进行,2020年5月26日下午15:00进行网上模拟测试。考生登录地址为https://bm.chsi.com.cn/ycms/stu/,请所有调剂考生按时参加。
三、缴纳复试费
已通过资格审核的调剂考生2020年5月26日17:00开始登陆“招生远程面试系统”平台(https://bm.chsi.com.cn/ycms/stu/)缴纳复试费,费用标准为80元/人。缴费后因各种原因未参加复试者,已支付的复试费不予退回。
四、网络远程复试
5月27日8:00每组第一位考生开始复试,分为英语听说能力测试和专业综合测试环节,其中专业综合测试包含专业随机试题在线作答和在线专业问答。
推荐阅读:
02-18
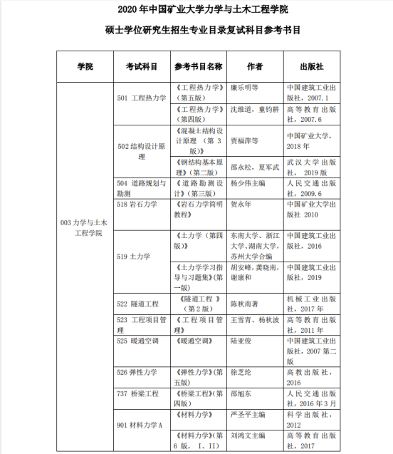
考研复试即将开始,现如今正是准备的时候,下面由出国留学网小编为你精心准备了“2020中国矿业大学力学与土木工程学院考研复试科目参考书目”,持续关注本站将可以持续获取更多的考研资讯!

面试是复试考试中的一个重点和难点。把握住面试,给导师留下深刻印象,能帮助我们杀出重围,脱颖而出。如果想要在面试考场上表现出众,考生需要从面试形式、测评要素、练习实践几个方面做好充分准备。
首先,要了解研究生面试的考试形式。
面试形式一共有四种:非结构化面试、结构化面试、半结构化面试、无领导小组讨论面试。大多数高校在组织面试时,都会采取非结构化面试的形式,个别院校也会采取结构化面试、半结构化面试、无领导小组讨论面试。考生需要积极搜集目标院校的复试组织情况,有针对性地进行准备。
其次,要了解研究生面试的测评要素。
综合素质面试中最重要的能力是:专业素质、表达能力、应变能力、个性品质。
研究生面试具有较强的专业性。部分试题会结合专业基础知识、最新研究成果、导师论著等进行命制,如果不加准备,势必难有亮眼表现。因此,考生要注意对专业能力的复习巩固。
苏联教育家马卡连柯说过,谁想的清楚,谁就说的清楚,口才好在于脑才好。语言表达能力也是我们向考官传达信息的主要形式,若考生能将自己的思想明白无误、条理清晰的表达出来,就能迅速得到考官的认同。
面试这种面对面的测试形式比笔试给考生带来的心理压力更大,在同样的压力情境下,谁更加冷静理性,谁就有比较优势。如果考生性格内向、怯场,就需要在考前做足脱敏训练,以避免在考场上出现过于紧张的表现。
近年来,高校人才队伍中出现了不少“双面人”的负面案例,这引起了社会对高校人才选拔机制的质疑。今后研究生面试改革的趋势之一,就是要在测查考生学术能力的同时,对考生的个性品质进行测查,选拔出“德才兼备、以德为先”的研究生。
最后,重视研究生复试的练习实践。
面试需要通过口头语言而非文字书写来传达信息,而遗憾的是除了少数艺术类专业的考生以外,绝大多数考生几乎都没有专门进行过语言训练,因此很难在有压力的情境下完整准确地表达自己的所思所想。再加之广大考生们初试备考时间长,期间两耳不闻窗外事,与他人交流的时间大大减少,语言表达能力自然出现了退化的情况,为面试的准备增加了挑战,这更加要求考生重视面试口语的训练。
部分语言天赋好的考生也要注意,面试有互动性,独自练习的效果一定不会太好;面试的场合也比较严肃,非正式、无压力的练习效果也不会很好;不同院校在复试组织上也有细微的差别,泛泛的准备,也有可能落人下风。因此,除了在短时间内提升自身语言表达能力以外,考生还需要注意营造符合考场情境的氛...
03-29
东北大学资源与土木工程学院2019年考研调剂工作办法已经公布,请大家看清楚调剂截止时间,尽早进行考研调剂!祝你调剂顺利!
东北大学资源与土木工程学院2019年考研调剂工作办法
为做好2019年硕士研究生招生调剂工作,依据教育部有关文件精神及《东北大学2019年全国硕士研究生招生考试复试录取办法》,现将我院2019年硕士研究生调剂工作办法公布如下:
一、调剂基本条件
1、初试成绩符合国家及我校原报考专业复试基本要求及拟调剂专业的复试基本要求。
提示:原报考专业所属学科门类为工学[08](不含照顾专业)、或工程硕士[0852](不含照顾专业)的考生,成绩需满足我校2019年硕士研究生招生考试初试合格资格线,即45/70/305。
2、调入专业与第一志愿报考专业相同或相近。
3、初试统考科目原则上应相同。
初试外国语语种须符合我校招生专业目录中的要求,英语科目要按顺序调剂(英语二不可调往英语一);考生初试科目中须有统考数学。设有统考数学科目的学科要按顺序调剂(数学三不可调往数学一、数学二,数学二不可调往数学一)。
4、其他条件符合国家、学校相关调剂政策。
二、接收调剂专业缺额及具体条件
专业 代码 | 专业名称 | 学习 方式 | 学位 类型 | 缺额 | 具体条件说明 |
03-02
哈尔滨工业大学土木工程学院2019考研复试时间及方案已经公布,笔试时间为3月9日上午8:30-11:30。地点为二校区主楼,具体地点资格审查当天公布。
哈尔滨工业大学土木工程学院2019考研复试时间及方案
为做好哈尔滨工业大学土木工程学科(包括校本部土木工程学院、深圳校区、威海校区)2019年硕士研究生招生工作,依据《哈尔滨工业大学2019年硕士研究生招生考试复试及录取工作办法》,制定以下复试方案。
一、学院复试工作小组
1.复试工作领导小组
组 长:范 峰
成 员:刘铁军 马新伟 周广春 王 政 凌贤长 郑文忠 吕大刚
王震宇 武 岳 关新春 郭安薪 王玉银 满庆鹏
秘 书:陈春霈
2.复试工作督察小组
组 长:乔世军
成 员:吴 严 齐加连 李 强 张鹏程
监督电话:0451-86282095
3. 考生复试资格审查小组
组 长:王玉银
成 员:刘铁军 马新伟 陈春霈 白雨佳
二、 招生计划
土木工程学院校本部计划招生(含推免生)205人,其中工学硕士111人,全日制工程硕士94名。具体招生名额学科分布如下:土木工程学科招生人102人,力学学科招生人9人;建筑与土木工程领域全日制工程硕士生94人。
深圳校区土木与环境学院(土木工程学科)计划招生(含推免生)81人,其中土木工程37人,建筑与土木工程领域全日制工程硕士44人。
威海校区土木工程系计划招生(含推免生)10人,其中土木工程7人,建筑与土木工程领域全日制工程硕士3人。
三、复试分数线和办法
1. 复试分数线
在满足《哈尔滨工业大学2019年硕士研究生招生考试复试及录取工作办法》中规定的工学学科复试基本线的合格生源的基础上,根据本年度招生指标和合格生源情况,统一制定校本部土木工程学院、深圳校区土木与环境学院(土木工程学科)以及威海校区土木工程系复试资格线:
(1) 土木工程学科
四科总分 |
03-02
哈尔滨工业大学土木工程学院2019考研复试分数线已经正式公布,请大家及时查看考研复试办法,尽早准备考研复试事宜!祝你成功!
哈尔滨工业大学土木工程学院2019考研复试分数线
1. 复试分数线
在满足《哈尔滨工业大学2019年硕士研究生招生考试复试及录取工作办法》中规定的工学学科复试基本线的合格生源的基础上,根据本年度招生指标和合格生源情况,统一制定校本部土木工程学院、深圳校区土木与环境学院(土木工程学科)以及威海校区土木工程系复试资格线:
(1) 土木工程学科
四科总分 | 政治 | 外语 | 业务 课一 | 业务 课二 | |
土木工程 | 340 | 50 | 50 |
03-30
出国留学网考研网为大家提供重庆大学土木工程学院2018第二批硕士复试时间及安排变更的通知,更多考研资讯请关注我们网站的更新!
重庆大学土木工程学院2018第二批硕士复试时间及安排变更的通知
一、土木工程学院第二批硕士复试时间安排变更如下
报到:4月2日9:00-10:00 地点:土木学院3楼301
面试:4月3日8:30开始面试 地点:土木学院3楼
选专业方向:4月4日 地点:土木学院3楼306。具体时间随后通知。
二、我院招收的专业
土木工程学院第二批招收的专业有“土木工程”(学硕)、 “建筑与土木工程”(专硕)和“力学”专业。
欢迎第一志愿报考重庆大学且在第一志愿学院的研究生复试合格的考生申请调剂到我院。要求初试总分和单科成绩必须达到我院的初试分数线要求。初试分数线详见“重庆大学2018年硕士研究生招生考试复试基本分数线”http://yz.cqu.edu.cn/view.php?nid=1068
不接收第一志愿为非重庆大学的考生的申请。
三、接收第二批复试的考生类型
1、报考第一志愿专业与我院招生专业相近(学科门类为08)、且在第一志愿学院的研究生复试合格的申请调剂的考生。
申请调剂的考生需通过重庆大学校内调剂系统进行填报(需要第一志愿学院从MIS招生系统里将你的复试名单放出来,方能填报校内调剂系统)。
校内调剂系统链接为:http://graduate.cqu.edu.cn/mis/recruit_index2.jsp
调剂生务必联系第一志愿报考学院,出具第一志愿报考学院加盖公章的同意你调剂和你的成绩证明。证明模板附后。
调剂系统报名务必于3月30日9:30前完成,证明纸质材料10:00前交到土木工程学院研究生办公室(土木学院202办公室)。
复试科目:专业面试和英语面试。
2、第一志愿报考土木工程学院未参加第一批复试、申请第二批复试的考生。
考生需交第二批复试申请到土木学院研究生办公室。报到时提交研究生院要求的全套报到材料,详见http://yz.cqu.edu.cn/view.php?nid=1086 。
复试科目:专业笔试、专业面试和英语面试。
专业笔试科目:结构力学 笔试时间4月2日15:00~17:00
参加复试的考生报到时交复试费150元/生。
第二批复试招生将根据考生学术水平考查结果等择优录取。本通知解释权归土木工程学院招生领导小组。<...
出国留学网考研网为大家提供同济大学土木工程学院2018考研复试分数线调整通知,更多考研资讯请关注我们网站的更新!
同济大学土木工程学院2018考研复试分数线调整通知

小编精心为您推荐:
11-14
出国留学高考网为大家提供长春建筑学院:土木工程学院概况及专业介绍,更多高考资讯请关注我们网站的更新!
长春建筑学院:土木工程学院概况及专业介绍
土木工程学院概况
土木工程学院是2000年学校建立伊始就设立的教学单位之一。目前,学院设有土木工程和城市地下空间工程两个本科专业。现有全日制本科生1864人,专任教师47人,其中教授18人,副教授10人,具有国家注册工程师资格的教师有15人。十七年来,土木工程学院已为国家培养了4000余名毕业生,遍布全国各地的建筑行业,受到了用人单位的好评。
为了适应国家高等教育教学需要,以人才培养为中心,以市场需求为导向,土木工程专业在原有的建筑工程方向、幕墙工程方向的基础上,拓展了绿色建筑工程方向、岩土与地下工程(管廊工程)方向和钢结构工程方向,共5个特色专业方向。其中,幕墙工程方向为国内高校首创,自开设以来连续九年就业率达到100%;绿色建筑工程方向和钢结构工程方向均为省内唯一。学院与中国建筑科学研究院等多家企事业单位签订校企合作协议,进行联合培养,实现产学研相结合;岩土与地下工程(管廊工程)方向更是适应国家政策导向,就业前景广阔。
土木工程专业被评为“吉林省品牌专业”、吉林省“十二五”特色专业、“吉林省高等学校卓越工程师教育培训计划试点专业”,结构工程学科被评为吉林省重点学科。学院拥有“吉林省实验教学示范中心”“土木工程专业人才培养模式创新实验区”“吉林省高校工程研究中心—建筑节能工程研究中心”和分布全国各地的20余个校内外实习基地。
土木工程学院师资力量雄厚,经过多年来的努力,形成了一支乐于奉献,教学严谨,教风务实,全身心投入教学及科研工作的高水平师资队伍。学院拥有吉林省教学名师、吉林省优秀教师、吉林省长白山技能名师,同时也不断涌现出一批优秀的青年教师,在全国及学校的各类教学比赛中脱颖而出名列前茅。
时光荏苒,积铢累寸,经过十七年的建设,土木工程学院在教学、科研、人才培养等方面积极进取、不懈努力,取得了突出的成绩。近五年,学院注重教学研究,深化教学改革,以科研促教学,教改科研水平不断提高,取得了丰硕的成果。主持完成省级课题30余项,公开发表学术论文200余篇,出版教材20余部;获吉林省高等教育教学成果奖2项,吉林省教育科学研究成果奖10余项,实用新型专利多项;拥有省级精品课3门、省级优秀课5门、省级优秀教学团队3支。
土木工程学院在加强理论教学的同时,也注重学生实践能力的培养,提高学生综合职业能力,代表吉林省高校参加了全国大学生结构设计竞赛和全国城市地下空间工程专业大学生设计大赛,均取得了优异的成绩。同时,有多人考取名牌大学的硕士研究生,考取学校主要分布在浙江大学、同济大学、吉林大学、兰州交通大学、吉林建筑大学、西安科技大学、西南交通大学、黑龙江科技大学、青岛理工大学、西安建筑科技大学、沈阳建筑大学等。
专业介绍:土木工程专业
专业代码
081001
培养目标:本专业主要培养适应社会主义现代化建设需要,德、智、体、美全面发展,掌握土木工程学科的基本原理和基本知识,能胜任房屋建筑等各类工程的技术与管理工作,具有扎实的基础理论、宽广的专业知识、较强的工程实践能力和...
03-24
每个学校具体的考研调剂时间都不一样,请大家关注出国留学网考研调剂的信息更新,以便以最快的速度了解考试成绩!下面是东北大学资源与土木工程学院2016考研调剂信息,大家还可以关注2016各大院校考研调剂信息汇总及2016年考研调剂信息汇总以便了解最新的考研调剂信息!
为进一步优化我院硕士研究生学缘结构,促进学术交流,做好2016年硕士研究生调剂工作,依据教育部有关文件精神及《东北大学硕士研究生招生考试复试及录取工作安排意见》,现将我院2016年硕士研究生具体调剂政策公布如下:
一、校内调剂
校内调剂面向一志愿报考我校的合格生源,相关条件及要求如下:
(一)校内调剂基本条件
第一志愿报考我校的考生申请校内调剂,须符合下列条件:
1. 符合原报考专业的学校复试基本要求及拟调剂专业的复试基本要求;
初试外国语语种须符合我校招生专业目录中的要求,英语科目要按顺序调剂(英语二不可调往英语一);调入专业(领域)初试科目设有数学的,考生初试科目中须有数学。设有统考数学科目的学科要按顺序调剂(数学三不可调往数学一、数学二;数学二不可调往数学一)。
2. 教育部规定的其他条件。
(二)各学科(专业)缺额及校内调剂具体条件
1. 各学科(专业)缺额及校内调剂具体条件

2. 校内调剂复试名单确定规则
按照初试总成绩分数由高至低排序,依据各学科所需调剂的人数的120%确定复试名单。
(三)校内调剂复试的内容与形式
复试总成绩满分为220分,其中综合面试为100分,笔试120分。
各专业(领域)笔试科目和复习参考书以硕士研究生专业目录查询系统公布的为准。考试时间为2.5小时,满分120分。
综合面试包括外语听说读写能力、综合专业知识、考生思想政治素质和道德品质测试,满分100分。
(四)校内调剂录取规则
按照排序成绩由高到低确定录取。
排序成绩=初试成绩总分+综合面试成绩+笔试成绩。
(五)校内调剂程序安排
03-12
出国留学考研网为大家提供江南大学环境与土木工程学院环境工程接受2016考研调剂,更多考研资讯请关注我们网站的更新!
江南大学环境与土木工程学院环境工程接受2016考研调剂
目前环境与土木工程学院环境工程专业(专业学位)可接受少量调剂生源,请有意向学生与季老师联系,
邮箱:jxy@jiangnan.edu.cn
调剂考生的基本条件
(1)调入考生成绩必须达到学院复试分数线,优先考虑“985”和“211”工程高校;
(2)调入仅限本科生;
(3)调入专业与第一志愿报考专业相同或相近(08工学);
初试科目应与调入专业初试科目相同或相近,其中统考科目原则上应相同。
考研栏目推荐阅读:
考研调剂经验:调剂失败的3大原因
土木工程学院推荐访问