出国留学网专题频道威海中考栏目,提供与威海中考相关的所有资讯,希望我们所做的能让您感到满意!
04-13
中考结束后,大家即将步入新生活!你对高中有什么向往的呢?小编为大家提供2018山东威海中考满分作文8篇汇总,一起来看看吧!
小学时,我每日幻想着快点步入初中;到了初中,我又开始执着于高中,但步入高中一年的我,心里不禁多了一丝迷茫,我迷茫,刚步入高中的我该做些什么;我迷茫,迷茫于我那模糊的目标!
这样迷茫的我也是这样浑浑噩噩的度过了刚开学的那几天,但是,慢慢的,迷茫的我渐渐开始学会寻找,理智的寻找目标,我学会在同学的一个眼神、一句话语中寻找,寻找我该改进的方向。这样,同学便成了激励我的对象。
同样的我,不一样的是我已不再迷茫,现在的我学会了许多,也成熟了许多,最重要的,是我学会了规划,规划我的未来,不只一位老师曾经跟我说过相同的一段话:“开始的你,要么理想过于简单,要么理想超过了自己切身实际的可能,这些都还不算是理想,充其量也只是一个梦想,当你慢慢长大,会经过相当迷茫的一个时间段,但我相信你会度过并从中找到启发,你将学会规划你的人生,可是你要记住:一旦你规划了,就要拿出你百分百的精力去为之努力,朝着你规划的目标去奋斗,只要这样,我相信你会成功,因为—我相信你,而你是我的学生!”
是啊,规划了,就要为之不懈的去努力,只要有了目标,我就会为之奋斗,我的目标就是成为一个亮点,让所有认识我的人都认同我。这,就是我所受的9年的教育,我会努力、拼尽全力完成自己的规划,实现自己的目标,因为老师信任着我!
现在的我就像深埋的种子破土而出,并且,它会茁壮成长,像我一样,努力去追逐自己的理想,成长为参天大树!
因为有了这个目标,我会永不言败!
怀着对初中的留恋、未来的憧憬,走进这座新盖起的教学楼,开始新一阶段的求学生活——高中。
心情忐忑的走进教室,既期待新的开始,又害怕这陌生的一切,不熟悉的上课铃声,需要刻意才能记住的班级牌号,与以往不同的教学环境,无一不在告诉我:这不再是牛奶般香淳的过去,而是像橘子一样酸甜参半,有喜有忧的高中时代!
是啊!从迈进校门的那一刻起,我就应该意识到压力的存在,我应该撑起那份属于我自己的小小天地。生活的苦涩、社会的压力都要开始品尝。随着书包的慢慢变胖,让我感到学业的不轻松,这不同于初中时的课业量,让我恍然醒悟:我需要一个全新的自我去面对这陌生的一切。于是我收拾好对“曾经”的怀念,背起那份来自家人、朋友的希望,真正的走进了高中。
不同于传闻中的地狱式学习,原来高中的生活依旧多姿多彩。窗外正在工作的电钻仿佛也正向我发出热烈的欢迎。紧张而热烈的课堂,丰富多彩的课程,灰谐幽默、和蔼可亲的老师,都让我那颗焦躁不安的心平复下来。这时,我才发现:不曾听过的上课铃声一样动听,不习惯的班级牌号渐渐的也一样顺口,误以为已走过的花季摆脱了春的羞涩,进入了热情如火的夏,更加富有有激-情。我的校园虽然因正在建设而略显杂乱,但它就像我们的未来一样,明天一定会更好!
人生如棋局,落子无悔。既然我选择了这里,便要抛弃一起的负面情绪。坚定的迈出步子,印下自己的脚樱望着漂亮的教学楼,心中不禁暗暗感叹:这将是我求学之路中的最重要的一段,不论如何困...
10-11
10-11
10-11
10-11
10-11
10-11
10-11
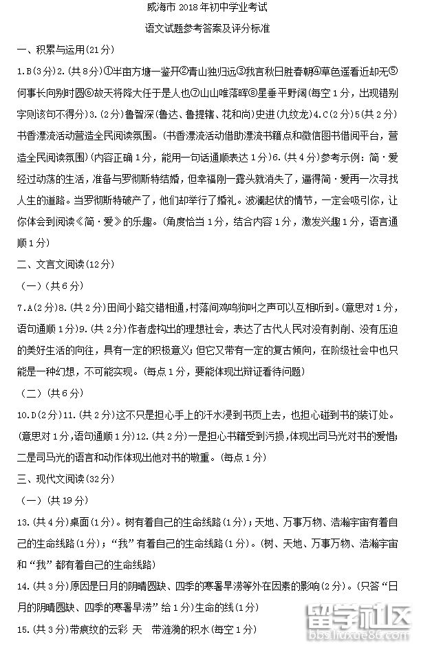
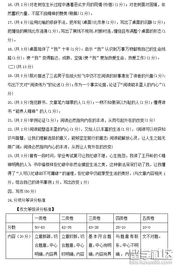
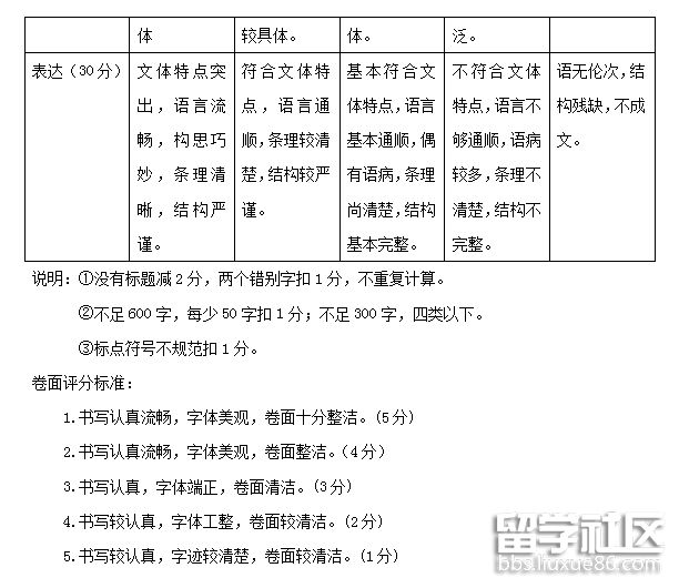
十年寒窗苦读日,只盼金榜题名时。本网站中考栏目为您准备了《2018年山东威海中考语文试卷答案》,来看一看吧!愿你中考考出理想的成绩,进入向往的学校。



推荐阅读:
...威海中考推荐访问