出国留学网专题频道威海中考政治答案栏目,提供与威海中考政治答案相关的所有资讯,希望我们所做的能让您感到满意!
06-15
师生莫等闲,协力齐心,共同铸就新辉煌。出国留学网中考频道第一时间为您提供2017威海中考政治试题及答案,帮助大家估分,欢迎您访问出国留学网查看更多中考资讯,了解最新信息请按CTRL F5刷新页面。更多威海中考分数线、威海中考成绩查询、威海中考志愿填报、威海中考录取查询信息等信息请关注我们网站的更新!
| 2017威海中考政治真题及答案发布入口 |
以下是威海2017年全部科目的试题发布入口:
06-15
挥洒今朝汗水、创造明日辉煌。出国留学网中考频道第一时间为您提供威海中考政治试题及答案(2017),帮助大家估分,欢迎您访问出国留学网浏览更多中考资讯,了解最新信息请按CTRL F5刷新页面。更多威海中考分数线、威海中考成绩查询、威海中考志愿填报、威海中考录取查询信息等信息请关注我们网站的更新!
| 2017威海中考政治真题及答案发布入口 |
以下是威海2017年全部科目的试题发布入口:
06-15
把握船帆的平衡才能到达胜利的彼岸。出国留学网中考频道第一时间为您发布威海中考政治真题及答案2017,希望对您有所帮助,欢迎您访问出国留学网浏览更多中考资讯,了解最新信息请按CTRL F5刷新页面。更多威海中考分数线、威海中考成绩查询、威海中考志愿填报、威海中考录取查询信息等信息请关注我们网站的更新!
| 2017威海中考政治真题及答案发布入口 |
以下是威海2017年全部科目的试题发布入口:
06-15
励志是船,拼搏是桨,通力合作才能乘风破浪,到达彼岸。出国留学网中考频道第一时间为您发布2017年威海中考政治真题及答案,希望对您有所帮助,欢迎您访问出国留学网浏览更多中考资讯,了解最新信息请按CTRL F5刷新下面链接。更多威海中考分数线、威海中考成绩查询、威海中考志愿填报、威海中考录取查询信息等信息请关注我们网站的更新!
| 2017威海中考政治真题及答案发布入口 |
以下是威海2017年全部科目的试题发布入口:
06-15
成功是对执著者的一种馈赠,失败是对追求者的一种考验。出国留学网中考频道第一时间为您发布2017威海中考政治真题及答案,希望对您有所帮助,欢迎您访问出国留学网浏览更多中考资讯,了解最新信息请按CTRL F5刷新下面链接。更多威海中考分数线、威海中考成绩查询、威海中考志愿填报、威海中考录取查询信息等信息请关注我们网站的更新!
| 2017威海中考政治真题及答案发布入口 |
以下是威海2017年全部科目的试题发布入口:
以下是出国留学网小编为大家带来的山东威海2016年中考政治试题及答案,详细内容如下,希望能对大家有所帮助!预祝各位考生都能取得好的成绩!
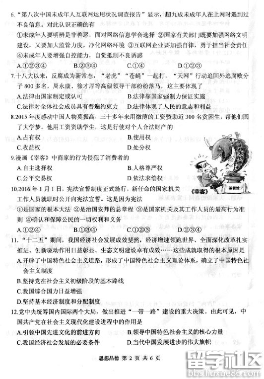
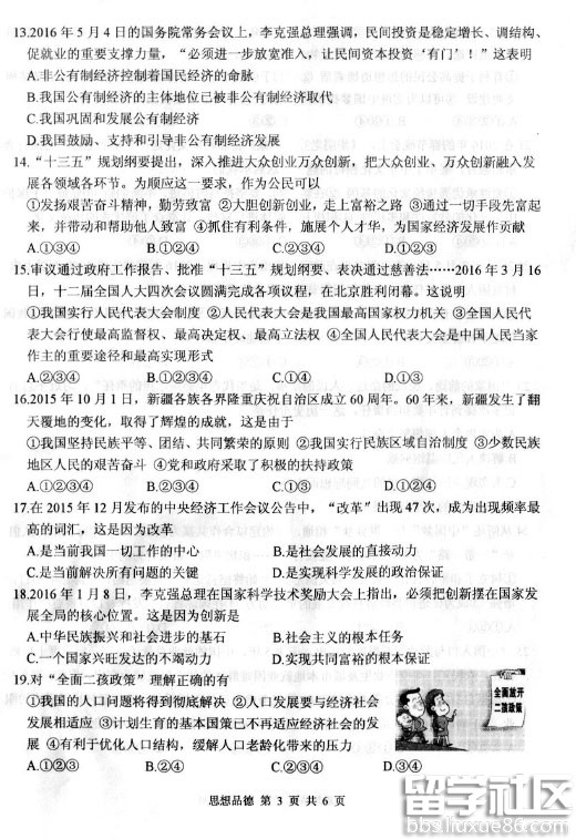
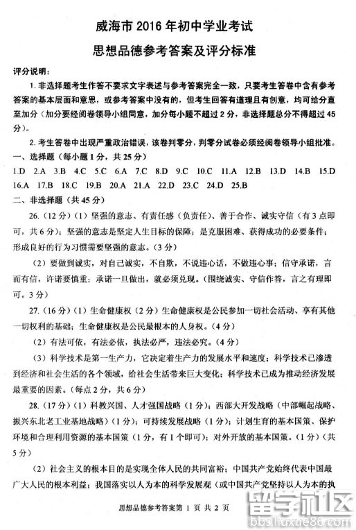
山东威海2016年中考政治试题及答案








小编精心为您推荐:
| 2016年威... |
出国留学网为您提供2016年山东威海中考政治试卷及答案,详细内容如下,希望能对大家有所帮助!更多中考真题尽在出国留学网!
2016年山东威海中考政治试卷及答案








小编精心为您推荐:
| 2016年威海中考试题 |
道德常常能弥补智慧的缺陷,然而智慧却永远填补不了道德的空白。出国留学网中考频道第一时间为您公布威海中考政治真题及答案2016,希望对您有所帮助,欢迎您访问出国留学网浏览更多中考资讯,了解最新信息请按CTRL F5刷新页面。更多威海中考分数线、威海中考成绩查询、威海中考志愿填报、威海中考录取查询信息等信息请关注我们网站的更新!
| 2016威海政治中考真题及答案发布入口 |
以下是2016年威海中考各科真题及答案:
| 2016年威海中考真题及答案汇总 | ||
| 科目 | 2016中考真题及答案 | 查看详情 |
道德常常能弥补智慧的缺陷,然而智慧却永远填补不了道德的空白。出国留学网中考频道第一时间为您公布2016年威海中考政治真题及答案,希望对您有所帮助,欢迎您访问出国留学网浏览更多中考资讯,了解最新信息请按CTRL F5刷新页面。更多威海中考分数线、威海中考成绩查询、威海中考志愿填报、威海中考录取查询信息等信息请关注我们网站的更新!
| 2016威海政治中考真题及答案发布入口 |
以下是2016年威海中考各科真题及答案:
| 2016年威海中考真题及答案汇总 | ||
| 科目 | 2016中考真题及答案 | 查看详情 |
千淘万漉虽辛苦,吹尽狂沙始到金。出国留学网中考频道第一时间为您公布2016威海中考政治真题及答案,希望对您有所帮助,欢迎您访问出国留学网查看更多中考资讯,了解最新信息请按CTRL F5刷新页面。更多威海中考分数线、威海中考成绩查询、威海中考志愿填报、威海中考录取查询信息等信息请关注我们网站的更新!
| 2016威海政治中考真题及答案发布入口 |
以下是2016年威海中考各科真题及答案:
| 2016年威海中考真题及答案汇总 | ||
| 科目 | 2016中考真题及答案 | 查看详情 |
威海中考政治答案推荐访问