出国留学网专题频道山东艺术学院栏目,提供与山东艺术学院相关的所有资讯,希望我们所做的能让您感到满意!
08-13
目前,各大研校研招活动火热进行中,为方便大家及时了解全国各省市院校2020年硕士研究生招生简章,以下是出国留学网小编整理的“2020年山东艺术学院硕士研究生招生简章”的相关内容,一起来看看吧!
2020年山东艺术学院硕士研究生招生简章
以下是2020年山东艺术学院硕士研究生招生简章的具体内容:
一、学校简介
山东艺术学院是1998年经国务院学位委员会批准的硕士学位授予单位,2004年成为开展授予同等学力人员硕士学位招生单位。我校现有艺术学门类下五个一级学科硕士学位授权点:艺术学理论、音乐与舞蹈学、戏剧与影视学、美术学、设计学。根据国务院学位委员会学位[1998]54号文件《国务院学位委员会关于授予具有研究生毕业同等学力人员硕士、博士学位的规定》,2019年我校继续接受同等学力人员申请硕士学位。
二、报名条件
1.申请硕士学位者必须于2016年(含)7月前获得学士学位,并在获得学士学位后工作3年以上,或虽无学士学位但已获得硕士或博士学位,在教学、科研、专门技术、管理等方面做出成绩者。已获得的学士、硕士或博士学位为国(境)外学位的,其所获得的国(境)外学位需经教育部留学服务中心认证。
2.跨学科申请者(申请专业与本科所学专业不属同一个二级学科),需加试与所申请专业相关的两门本科主干课程。
三、报名程序
采取网上报名与现场资格审查相结合的办法。
1.网上报名:申请人在2019年6月27日—7月1日之间,登录“中国学位与研究生教育信息网”,注册账户,如实填写自己的相关信息,并按照规定的尺寸上传一张蓝色背景的证件照电子照片以备学位授予时使用,随后提交学位申请,认真核对信息无误后点击保存并提交,务必记住自己报名后生成的ID码,并按学校相关要求进行现场确认。
2.申报专业方向:根据同等学力人员申请硕士学位的要求,申报专业为学术学位各专业,申报人员可根据山东艺术学院2019年硕士研究生招生专业目录((http://graduate.sdca.edu.cn/info/1040/2030.htm))中学术学位各专业方向填报。
3.现场确认:
资格审查时间:7月2日——7月5日
需交验以下材料:
①申请人本科毕业证、学士学位证和身份证原件及复印件一式两份;
②本人近期、正面、同底版一寸彩照4张(含表格粘贴2张);
③《山东艺术学院2019年同等学力人员申请硕士学位报名表》一式两份;(附件1)
④经申请人所在单位签字盖章的《山东艺术学院2019年同等学力人员申请硕士学位资格审核简况表》一式两份;(用A3纸打印,附件2)
⑤《山东艺术学院同等学力申请硕士学位人员所在单位推荐书》;(附件3)
...
04-15
山东艺术学院艺考分数线已经公布啦!今天小编为大家提供山东艺术学院2019艺术类本科专业拟招生计划,一起来看看吧!祝大家备考顺利!
山东艺术学院2019艺术类本科专业拟招生计划
山东艺术学院2019年省外艺术类本科拟招生计划
专业代号 | 专业名称 | 计划数 |
3703 | 音乐表演(演唱) | 15 |
3704 | 音乐表演(管弦乐器演奏) | 11 |
3705 | 音乐表演(中国乐器演奏) | 14 |
3706 | 音乐表演(钢琴演奏) | 3 |
3707 | 绘画 | 60 |
3711 |
04-12
山东艺术学院2019艺考合格线(省外)4月11日公布啦!赶紧来看看你所报专业招生计划和划线比例吧!希望大家都能顺利过线!
山东艺术学院2019艺考合格线(省外)
根据教育部教学厅[2018]13号文件规定,专业合格考生数量不得超过计划数的4倍。我校2019年省外各专业合格线划定情况如下(单科成绩为“0”分,基础乐科未过线、专业成绩未达到60分的不在合格范围之内):
专业代号 | 专业名称 | 计划 | 划线比例 | 最低分数线 |
3703 | 音乐表演(演唱) | 15 | 1:4 | 75.00 |
04-12
山东艺术学院2019艺考合格线(省内)已经公布,一起来看看吧!山东艺术学院专业合格考生数量不得超过计划数的4倍。祝你顺利过线!
山东艺术学院2019艺考合格线(省内)
根据教育部教学厅[2018]13号文件规定,专业合格考生数量不得超过计划数的4倍。我校2019年省内各专业合格线划定情况如下(单科成绩为“0”分,基础乐科未过线、专业成绩未达到60分的不在合格范围之内):
专业代号 | 专业名称 | 计划 | 划线比例 | 最低分数线 |
3701 | 作曲与作曲技术理论 | 16 | 1:2.5 | 60.40 |
04-12
今天小编为大家提供山东艺术学院2019本科招生专业考试成绩查询通知,一起来看看吧!希望大家在4月11日-5月31日查询考试成绩!
山东艺术学院2019本科招生专业考试成绩查询通知
各位考生:
我校2019年普通本科招生专业考试评分工作已经结束,专业考试成绩在我校招生信息官网进行公布,相关事宜通知如下:
一、成绩查询时间及方式
查询成绩时间:4月11日-5月31日。
查询方式:请考生登录 “2019年校考成绩查询系统 ”进行专业考试成绩查询。
山东省内考生选择考试一栏,请点击“2019年专业校考(省内)”,输入省考生号(14位)、身份证号、系统提供的验证码查询。
山东省外考生选择考试一栏,请点击“2019年专业校考(省外)”,输入考生姓名、身份证号、系统提供的验证码查询(考生姓名中如有间隔符可复制“·”)。
二、专业成绩复核
考生如对本人专业成绩有异议,请填写《2019年山东艺术学院普通本科专业考试成绩复核申请表》 ,同时附考生身份证复印件及我校准考证复印件。通过邮政方式向我校招生办公室提交书面复核申请。我校招生办公室将对提出异议的考生成绩进行复核,并将复核结果回复考生。复核环节仅限统分是否有误。
复核有效期为成绩公布之日起5日内(截止时间4月15日),逾期不再受理。
三、成绩单及合格证打印
考生可于4月11日-5月31日内自行打印考生成绩单,各专业合格线划定情况详见2019年专业成绩划线一览表省内部分 、2019年专业成绩划线一览表省外部分 。专业合格的考生可于4月20日-5月31日登录系统打印合格证。
四、联系方式
地址:济南市文化东路91号山东艺术学院招生办公室
电话:0531-86423300
点击下载成绩复核申请表: 2019SYZYFH.doc
01-12
2019年艺术高考招生已经开始了,小编为大家提供山东艺术学院2019省内招生简章,请广大考生查看招生简章后,及时报名!祝你报考顺利!
山东艺术学院2019省内招生简章
山东艺术学院建校于1958年,坐落在名泉簇拥的历史文化名城济南,是山东省唯一的综合性高等艺术学府,也是山东省人民政府与国家文化和旅游部共建高校。
学校现有文东和长清两个校区,占地1000余亩。有13个教学单位。学校设有31个本科专业,50个专业方向,6个专科专业,其中国家级特色专业3个,山东省品牌特色专业6个,山东省高水平应用型立项建设专业群2个;设有2个泰山学者岗,建有1个国家级人才培养模式创新实验区;有1个“山东省一流学科”培育建设学科,3个山东省重点学科,8个山东省文化艺术科学重点学科。学校具有艺术学门类下5个一级学科硕士学位授予权,是山东省2017-2023年博士学位授予立项建设单位。
建校之初,一批曾留学欧美、日本的文化名人,以及来自全国各地的优秀艺术家、教育家汇聚山艺,奠定了学校发展的根基,也为我国的艺术教育做出了卓越贡献。至今,学校已培养了4万余名合格艺术人才,涌现出了一大批杰出校友,他们不仅在各自的艺术领域取得了突出成绩,更为我国文化艺术事业的发展繁荣做出了重要贡献。
我校是一所拥有60余年扎实历史的艺术类大学,有深厚的积淀、优良的传统。长期以来,学校始终遵循党的教育方针和文艺方针,坚持立德树人,传承优秀齐鲁文化传统,创造、引领新时期的艺术发展,尽心尽力为国家培养和输送优秀的艺术人才。
欢迎广大考生报考山东艺术学院!
一、报考条件
凡符合山东省规定的2019年普通高等学校招生报名条件者,均可报考。
下列人员不能报考:
1.具有高等学历教育资格的高等学校的在校生;
2.高中段学校非应届毕业的在校生(高中一、二年级在校生);
3.在高中段非应届毕业年份以弄虚作假手段报名并违规参加普通高校招生考试(包括全国统考、省级统考和高校单独组织的招生考试)的应届毕业生;
4.因违反国家教育考试规定,被给予暂停参加高校招生考试处理且在停考期内的考生;
5.因触犯刑法已被有关部门采取强制措施或正在服刑者。
二、报名
(一)专业报考条件
1.报考我校艺术类专业的考生必须持有《山东省2019年普通高校招生夏季高考报名信息确认单及专业测试报考证》。
2.科类要求:
(1)艺术类本科专业:文理科兼收;艺术类专科专业,只招收文科考生。
(2)非艺术类专业:我校文化产业管理专业为非艺术类专业,只招收普通文史类考生。
3.性别要求:
(1)表演、音乐学(师范类)、舞蹈表演本科专业有男女比例要求;
(2)戏剧与影视学类(中外合作办学)(戏剧影视美术设计(化妆美容设计))本科专业、人物形象设计(中外合作办学)专科专业只招收女生;
(3)其他专业无要求。
(二)专业统考成绩要求
1. 报考我校绘画、美术学(师范类)、雕塑、中国画、视觉传达设计、环境设计、产品设计、工艺美术、数字媒体艺术、动画、戏剧与影...
01-12
2019年艺术高考报名已经开始了,小编为大家提供山东艺术学院2019省外招生简章,请山东省外的考生仔细阅读招生简章后报考!
山东艺术学院2019省外招生简章
山东艺术学院建校于1958年,坐落在名泉簇拥的历史文化名城济南,是山东省唯一的综合性高等艺术学府,也是山东省人民政府与国家文化和旅游部共建高校。
学校现有文东和长清两个校区,占地1000余亩。有13个教学单位。学校设有31个本科专业,50个专业方向,6个专科专业,其中国家级特色专业3个,山东省品牌特色专业6个,山东省高水平应用型立项建设专业群2个;设有2个泰山学者岗,建有1个国家级人才培养模式创新实验区;有1个“山东省一流学科”培育建设学科,3个山东省重点学科,8个山东省文化艺术科学重点学科。学校具有艺术学门类下5个一级学科硕士学位授予权,是山东省2017-2023年博士学位授予立项建设单位。
建校之初,一批曾留学欧美、日本的文化名人,以及来自全国各地的优秀艺术家、教育家汇聚山艺,奠定了学校发展的根基,也为我国的艺术教育做出了卓越贡献。至今,学校已培养了4万余名合格艺术人才,涌现出了一大批杰出校友,他们不仅在各自的艺术领域取得了突出成绩,更为我国文化艺术事业的发展繁荣做出了重要贡献。
我校是一所拥有60余年扎实历史的艺术类大学,有深厚的积淀、优良的传统。长期以来,学校始终遵循党的教育方针和文艺方针,坚持立德树人,传承优秀齐鲁文化传统,创造、引领新时期的艺术发展,尽心尽力为国家培养和输送优秀的艺术人才。
欢迎广大考生报考山东艺术学院!
一、报考条件
我校面向全国招生,凡符合各省(自治区、直辖市)规定的2019年普通高等学校招生报名条件者,均可报考。
下列人员不能报考:
1.具有高等学历教育资格的高等学校的在校生;
2.高中段学校非应届毕业的在校生(高中一、二年级在校生);
3.在高中段非应届毕业年份以弄虚作假手段报名并违规参加普通高校招生考试(包括全国统考、省级统考和高校单独组织的招生考试)的应届毕业生;
4.因违反国家教育考试规定,被给予暂停参加高校招生考试处理且在停考期内的考生;
5.因触犯刑法已被有关部门采取强制措施或正在服刑者。
二、我校省外考点考试要求
1.我校2019年在湖南、江苏、安徽、河南、浙江、四川、辽宁省设立美术类考点,以上省份的考生只能在本省考点参加校考。对在其他考点参加考试的成绩不予承认。
2.浙江、四川、辽宁考点允许非本省考生参加考试,未设美术考点省份的考生可任选一个考点参加考试。
3.省外考点未涉及的专业,考生需到校本部考点参加考试。
三、报名
(一)山东省考生不得在省外考点参加报名考试。否则在省外考试取得的专业成绩视为无效。
(二)专业报考条件
1.报考我校艺术类专业的考生必须持有各省2019年普通高校专业报考证(或普通高等学校艺术类专业校考准考证)。
2.我校所有本科专业文理兼收。
3.因...
12-20
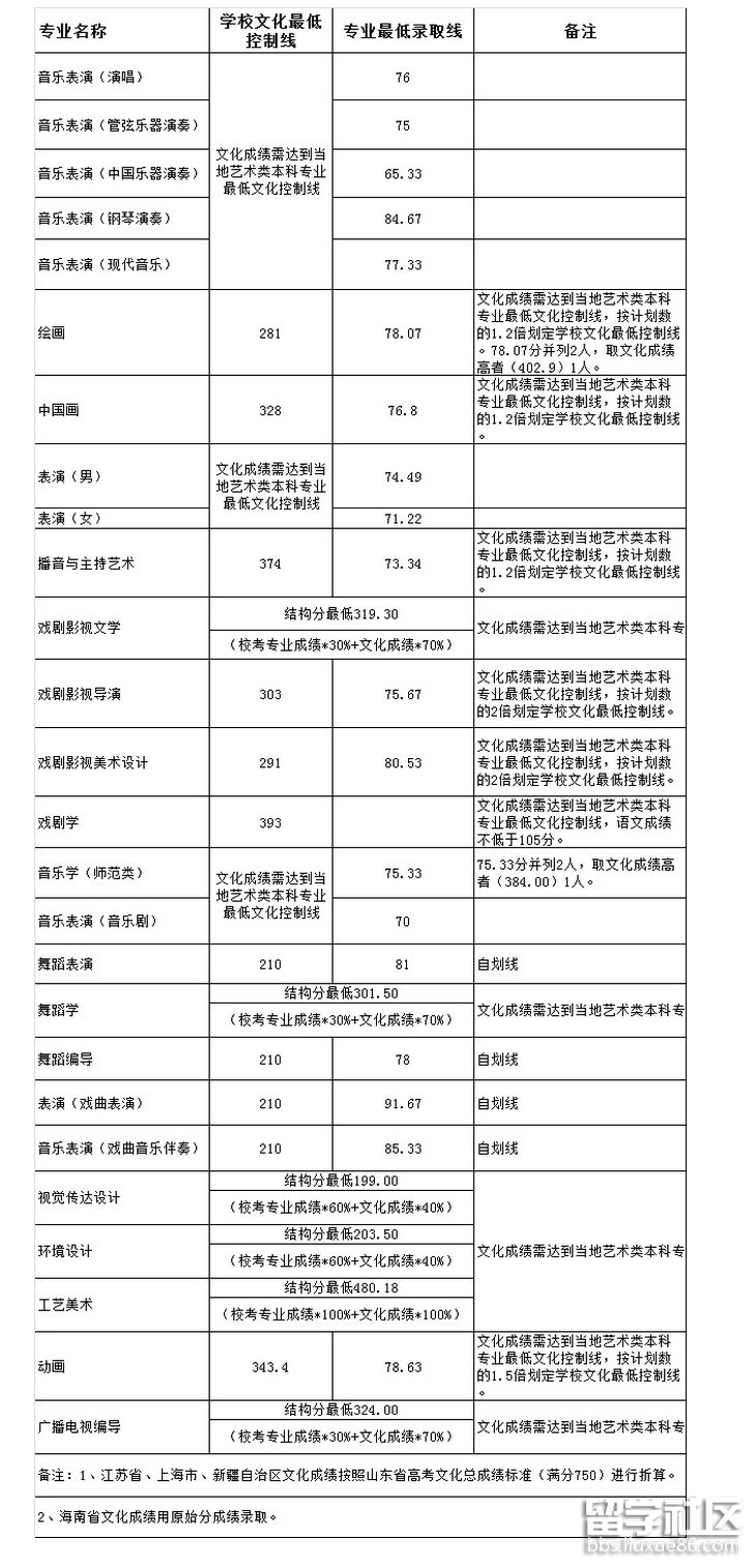
为方便大家进行艺术校考报名,小编为大家提供山东艺术学院2018本科提前批录取分数线,赶紧看看你适不适合报山东艺术学院吧!
山东艺术学院2018本科提前批录取分数线
山东艺术学院本科提前批录取情况(省内)

山东艺术学院2018年本科提前批录取情况(省外)

山东艺术学院2018年本科录取情况(省内)

小编精心为您推荐:
...
出国留学高考网为大家提供山东艺术学院2018招生章程,更多高考资讯请关注我们网站的更新!
山东艺术学院2018招生章程
第一章 总则
为了保证山东艺术学院2018年招生工作的顺利进行,维护学校及考生的合法利益,根据《中华人民共和国教育法》《中华人民共和国高等教育法》和教育部等有关文件精神,结合山东艺术学院招生工作的具体情况,制定本章程。
第一条 本章程适用于山东艺术学院本、专科(高职)招生工作。
第二条 山东艺术学院招生工作以公平、公正选拔人才,择优录取为原则。
第三条 山东艺术学院招生工作接受纪检监察部门、社会媒体、考生、家长及社会各界的监督。
第二章 学校概况
第四条 学校全称:山东艺术学院 学校代码10458
第五条 学校地址:
济南市历下区文化东路91号 邮政编码:250014(文东校区)
济南市长清区大学科技园紫薇路6000号 邮政编码:250300 (长清校区)
第六条 学校办学层次及类型:本科院校;公办普通高校。
第七条 学校批准成立的时间:1978年
第八条 办学条件:学校现有文东和长清两个校区,占地面积875493平方米,教学行政用房170090平方米。学校教学场所充裕,配套设施齐全,固定资产总值29213.7万元;教学、科研仪器设备总值13436.89万元;图书馆中央库纸质图书藏书总量为91.37万册,电子图书445万册。
学校现有教职工821人,其中专任教师668人,具有高级专业技术资格教师298人,硕士生导师184人,山东省高等学校重点学科(重点实验 人文社会科学研究基地)首席专家5人,享受国务院政府特殊津贴专家8人,全国优秀教师8人,山东省有突出贡献的中青年专家5人,省级教学名师7人,音乐学、民族音乐学先后被山东省批准设立泰山学者岗位。
第九条 办学特色与成就: 学校设有音乐学院、美术学院、戏剧影视学院、音乐教育学院、设计学院、艺术管理学院、舞蹈学院、戏曲学院、传媒学院、职业教育学院、成人教育学院、国际艺术交流学院、公共课教学部13个教学单位。
学校现有32个本科专业;有3个国家级特色专业(绘画、公共事业管理、艺术设计),6个山东省品牌特色专业(绘画、公共事业管理、艺术设计、表演、音乐学、广播电视编导),2个山东省高水平应用型立项建设专业群(广播电视编导专业群、戏剧影视导演专业群);有3个山东省重点学科(音乐学、美术学、戏剧戏曲学,其中音乐学为山东省特色重点学科),3个山东省文化艺术科学重点学科(美术史论、设计艺术学、文化艺术管理);有1个国家级人才培养模式创新实验区(美术学科自主成才人才培养模式实验区),20门山东省级精品课程,4个山东省级优秀教学团队,15项国家级教学成果奖、山东省级教学成果奖;有5个省级研究、培养基地(音乐文化研究基地、文化创意产业与管理研究基地、非物质文化遗产研究基地、山东传统戏曲艺术高层次人才培养基地、齐鲁传统音乐传承研究基地)。
学校具有艺术学门类下5个一级学科硕士学位授予权,2005年成为“艺术硕士专业学位”(MFA)教育试点单位和同等学力在职人...
04-12
出国留学高考网为大家提供山东艺术学院2018艺考合格线(省内),更多高考资讯请关注我们网站的更新!
山东艺术学院2018艺考合格线(省内)
我校2018年省内各专业合格线划定情况如下(单科缺考、单科成绩为“0”分,基础乐科未过线、专业成绩不足60分的不在合格范围之内):

小编精心为您推荐:
...
山东艺术学院推荐访问