出国留学网专题频道山东高中学考报名时间栏目,提供与山东高中学考报名时间相关的所有资讯,希望我们所做的能让您感到满意!
09-29
9月29日,山东省教育招生考试院发布了关于山东省2022年冬季高中学业水平考试报名安排的相关公告,详细的公告内容如下,下面是出国留学网整理的“山东省2022年冬季普通高中学业水平合格考试报名公告”,欢迎大家参考阅读。
山东省2022年冬季普通高中学业水平合格考试报名公告
山东省2022年冬季普通高中学业水平合格考试将于2022年12月16日—20日进行。现就考试报名相关事项公告如下:
一、考试科目和时间

2018级、2019级、2020级考生可报考11个科目;2021级考生可报考数学、外语、语文、物理、思想政治、地理、历史、化学、生物9个科目。已合格科目无需报考。
二、报考资格
(一)普通高中学生。
尚有未合格科目的2018级、2019级、2020级、2021级普通高中学生。
(二)社会人员。
社会人员参加考试必须先取得考籍,考籍有效期5年。没有考籍的,须在10月9日—20日完成考籍申请,申请程序为:登录山东省基础教育管理信息化平台(http://sdbe.sdei.edu.cn/tdxl)进行网上注册;注册完成后,本人于工作日持户口本、身份证等有效证件,到户籍地或居住地县(市、区)教育行政部门考籍管理机构进行现场确认。未经现场确认的,无法取得考籍,不能报考本次考试。之前已经取得考籍的,无需再次申请考籍。
三、报名和缴费
(一)报名方式。
考生须于10月25日—31日每天9:00—17:00,登录报名系统(https://xysp.sdzk.cn)进行信息核对,信息核对无误后直接进行网上选科缴费。缴费成功方视为报名完成,否则视为未报名成功,不能参加本次考试。
(二)注意事项。
首次登录系统须注册手机号码,获取短信验证码,按系统要求设置登录密码;考生应妥善保存本人的短信验证码和登录密码,每次登录报名系统时均须使用;因考生个人泄露信息或由他人代报名影响考试的,后果由考生本人承担。
考生须对考籍号、姓名、性别、身份证号、照片等信息逐一进行认真核对。如果在注册手机号码时,输入考籍号和身份证号后提示信息有误,或者在核对基本信息时,发现考籍信息中存在错误,需考生联系所在学校,由学籍管理员登录山东省基础教育...
10-04
山东省2022年冬季高中学业水平考试报名在10月25日至31日进行,具体的报考要求见下文,要报名的朋友来看看吧!下面是出国留学网整理的“山东2022年冬季高中学业水平考试报名时间及条件”,此文本仅供参考,欢迎阅读。
考试报名时间
考生须于10月25日—31日每天9:00—17:00,登录报名系统(https://xysp.sdzk.cn)进行信息核对,信息核对无误后直接进行网上选科缴费。缴费成功方视为报名完成,否则视为未报名成功,不能参加本次考试。
考试报考条件
(一)普通高中学生。
尚有未合格科目的2018级、2019级、2020级、2021级普通高中学生。
(二)社会人员。
社会人员参加考试必须先取得考籍,考籍有效期5年。没有考籍的,须在10月9日—20日完成考籍申请,申请程序为:登录山东省基础教育管理信息化平台(http://sdbe.sdei.edu.cn/tdxl)进行网上注册;注册完成后,本人于工作日持户口本、身份证等有效证件,到户籍地或居住地县(市、区)教育行政部门考籍管理机构进行现场确认。未经现场确认的,无法取得考籍,不能报考本次考试。之前已经取得考籍的,无需再次申请考籍。
推荐阅读:
...03-16
出国留学高考网为大家提供2018山东夏季高中学业水平考试报名时间,更多高中学业水平考试信息请关注我们网站的更新!
2018山东夏季高中学业水平考试报名时间

报考资格
2017级普通高中学生和2018年新注册考籍的社会人员仅可报考2017级普通高中学业水平考试合格考试。2015级、2016级、未获得高中毕业证的2014级普通高中学生和2017年及以前已注册过考籍的社会人员仅可报考2016级及以前普通高中学业水平考试。
学业水平考试成绩均已取得C等级及以上的2015级普通高中学生,若报名参加本次考试,会延迟发放学业成绩合格证,且须在3月26日-4月3日提出申请,具体流程:1.本人向所在学校提出书面申请;2.学校负责校对考生信息,汇总后报县(市、区)教育行政部门考籍管理机构(需提供考生姓名及考籍号);3.逐级上报,由市教育行政部门汇总报省教育厅基础教育处。
社会人员在报名前,须首先取得考籍信息。考籍信息通过登录山东省基础教育管理信息化平台(http://sdbe.sdei.edu.cn)注册获取,该平台3月26日-4月3日开放。注册完成后,考生须本人持户口本、身份证等有效证件,到户籍所在县(市、区)教育行政部门考籍管理机构进行现场审核确认。未审核确认的人员,不具有考籍,不能进行报名和考试。已经取得考籍的社会人员,可以凭借考籍号、身份证号在规定的时间登录网上报名系统进行报名缴费。
所有考生的考籍号、姓名、身份证号、照片等考籍信息均来自山东省基础教育管理信息化平台。没有取得考籍或考籍中无照片、无身份证号等信息不全的学生不能参加考试。
小编精心为您推荐:
07-05
2015国考山东报名时间,由公务员考试资讯中心国家公务员考试报名栏目为您提供,希望对您会有所帮助:
2015年国家公务员考试还未开始,根据历年的招考时间安排预计2015年国家公务员考试将在2014年的下半年10月份启动,请考生随时关注最新消息。
下面是我们为您提供2014年国家公务员考试公告,希望对您会有所参考:
2014年国家公务员考试公告
中共中央组织部 人力资源和社会保障部 国家公务员局
中央机关及其直属机构2014年度考试录用公务员公告
为满足中央机关及其直属机构录用公务员的需要,根据公务员法和公务员录用的有关规定,中共中央组织部、人力资源和社会保障部、国家公务员局将组织实施2014年度中央机关及其直属机构考试录用担任主任科员以下及其他相当职务层次非领导职务公务员工作。国家公务员考试网现将有关事项公告如下:
一、报考条件
(一)具有中华人民共和国国籍;
(二)18周岁以上、35周岁以下(1977年10月16日至1995年10月16日期间出生),2014年应届硕士研究生和博士研究生(非在职)人员年龄可放宽到40周岁以下(1972年10月16日以后出生);
(三)拥护中华人民共和国宪法;
(四)具有良好的品行;
(五)具有正常履行职责的身体条件;
(六)具有符合职位要求的工作能力;
(七)具有大专以上文化程度;
(八)具备中央公务员主管部门规定的拟任职位所要求的其他资格条件。
中央机关及其省级直属机构除部分特殊职位外,应招录具有2年以上基层工作经历的人员,中央直属市(地)级机构职位、县(区)级及以下职位(含参照公务员法管理的事业单位),10%左右的职位用于招录服务期满、考核合格的大学生村官、“三支一扶”计划、“农村义务教育阶段学校教师特设岗位计划”、“大学生志愿服务西部计划”等服务基层项目人员。
招考职位明确要求有基层工作经历的,报考人员必须具备相应的基层工作经历。基层工作经历,是指具有在县级及以下党政机关、国有企事业单位、村(社区)组织及其他经济组织、社会组织等工作的经历。离校未就业高校毕业生到高校毕业生实习见习基地(该基地为基层单位)参加见习或者到企事业单位参与项目研究的经历,可视为基层工作经历。在军队团和相当于团以下单位工作的经历,可视为基层工作经历。报考中央机关的人员,在地(市)直属机关工作的经历,也可视为基层工作经历。以上基层工作经历的截止时间为2013年10月31日。
现役军人、在读的...
05-20
山东省2022年夏季普通高中学业水平合格考试补报名时间已经公布了,相信大家已经期待已久了!下面是由出国留学网编辑为大家整理的“2022山东夏季高中学业水平考试补报名时间”,仅供参考,欢迎大家阅读本文。
2022山东夏季高中学业水平考试补报名时间
一、补报名安排
5月20日—21日,每天9:00—17:00,考生登录报名系统行补报名缴费。报名缴费前,考生须先对个人考籍信息逐一进行认真核对,确认无误可直接报名缴费;信息有误或考籍信息不存在者,须及时通过学校学籍管理员(社会考生通过县区学籍管理部门)在山东省基础教育管理信息化平台完成信息修改后,再进行网上报名缴费。
二、注意事项
(一)信息核对和补报名缴费具体要求参见山东省教育招生考试院官网发布的《山东省2022年夏季普通高中学业水平合格考试报名公告》。
(二)已在5月6日—13日期间完成网上报名但尚未缴费的考生,补报名期间可进行网上补缴费。
(三)请考生务必在上述规定时间内完成网上补报名缴费,逾期不再办理。
推荐阅读:
10-17
山东冬季高中学业水平考试报名时间已经公布啦,下面由出国留学网小编为你精心准备了“2020山东冬季高中学业水平考试报名时间已公布”,持续关注本站将可以持续获取更多的考试资讯!
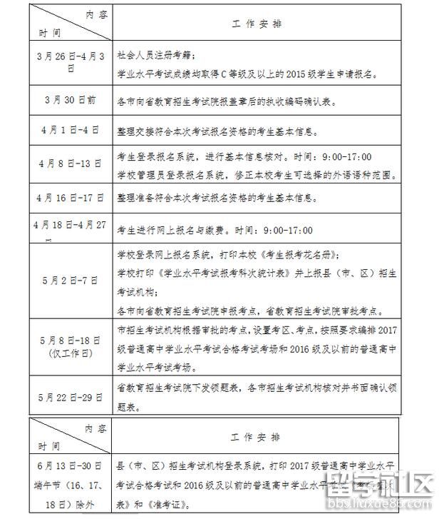
内容 时间 |
10-04
山东省2022年冬季高中学业水平考试报名入口已整理出炉,10月25日至10月31日可通过此入口进行报名,下面是出国留学网整理的“山东省2022年冬季高中学业水平考试报名入口”,此文本仅供参考,欢迎阅读。
(点击图片进入)
报名时间及方式
考生须于10月25日—31日每天9:00—17:00,登录报名系统(https://xysp.sdzk.cn)进行信息核对,信息核对无误后直接进行网上选科缴费。缴费成功方视为报名完成,否则视为未报名成功,不能参加本次考试。
注意事项
首次登录系统须注册手机号码,获取短信验证码,按系统要求设置登录密码;考生应妥善保存本人的短信验证码和登录密码,每次登录报名系统时均须使用;因考生个人泄露信息或由他人代报名影响考试的,后果由考生本人承担。
考生须对考籍号、姓名、性别、身份证号、照片等信息逐一进行认真核对。如果在注册手机号码时,输入考籍号和身份证号后提示信息有误,或者在核对基本信息时,发现考籍信息中存在错误,需考生联系所在学校,由学籍管理员登录山东省基础教育管理信息化平台进行核查或修改。未核对、修改致使照片、身份证号等考籍信息不全或不正确的考生,不允许参加考试。
收费标准
按照相关规定,考试收费标准为每人每科次16元。
推荐阅读:
...04-23
以下2014山东淄博省考报名时间5月29日-6月1日信息是由出国留学网公务员频道为您精心提供,感谢您的浏览!

据山东广播电视台新闻中心《今日报道》报道,“2014山东公考”六月进行,和往年相比,推迟了大约两个月。今年考录政策有什么新变化?我们从昨天召开的全省公务员考试录用工作会议上来详细了解。
今年山东省公务员考试网上报名时间为5月29日至6月1日,笔试时间是6月22日。其中,笔试将继续探索实行笔试分类考试。招考职位按照工作性质分为法律执法、经济金融、综合管理三类,根据各类别的特点和基本能力素质要求,分别命制申论试题,同时申论考试时间将延长30分钟,调整为180分钟。
山东省公务员局局长房波:“今年,我们省允许具有山东常住户口的我省高级技工学校,包括技术学院,高级班的毕业生,报考全省乡镇机关公务员的相关职位,这是我们省考入制度的突破性的探索,有利于打破体制壁垒,扫除身份障碍。”
据了解,今年全省计划录用公务员7111名,县以下机关的招考计划占到了90%以上。其中乡镇机关录用计划2794名,这比2013年提高了15个百分点。(www.sdhrss.gov.cn)具体情况可登陆山东省人社厅网站查询。
2014公务员考试网推荐访问:
...山东高中学考报名时间推荐访问