出国留学网专题频道庆北国立大学栏目,提供与庆北国立大学相关的所有资讯,希望我们所做的能让您感到满意! 庆北国立大学(简称KNU)成立于1946年,1951年发展成为由5个学院构成的国立重点综合大学。庆北大学在韩国国立大学排名中仅次于首尔大学。2005年亚太高校百强排名,庆北大学是进入百强名单的八所韩国大学之一,并从2003年开始,连续3年在世界500强名校里被列为地区重点国立大学。
03-14
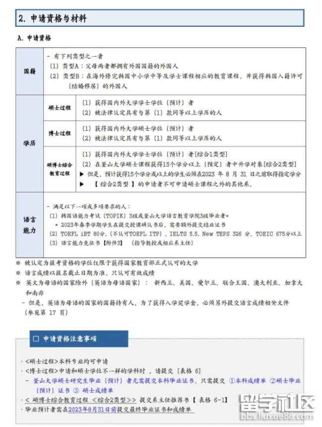
庆北国立大学最近发布了最新的2023年9月招生简章,那么今天出国留学小编就给大家介绍2023年9月韩国庆北国立大学本科招生简章,如果对这个话题感兴趣的话,欢迎点击出国留学网。
2023年9月庆北国立大学本科简章
韩国庆北大学(Kyungpook National University),是一所本部位于韩国第三大城市大邱广域市的世界一流综合研究型国立大学,在韩国国立大学中排名第2位。庆北国立大学建校于1946年(简称KNU),1951年发展成为由5个学院构成的一所国立综合大学。庆北国立大学四个校区,分别为大邱校区、尚州校区、医学校区(大邱北区)、医学校区(大邱中区)。本科学院总共17个学院(68个学科,26个学部),12个研究生院,126个研究所,研究生院硕士课程学科119个,博士课程学科108个,现有在职教授及行政职员共2382名活跃在各类学科领域;在籍学生36900多名,外国留学生1600多名。
2020ARWU世界大学学术排名韩国第7位,世界大学排名第322名。2021QS世界大学排名,位列561-570区间。THE世界大学影响力排名中,韩国第3位,世界第99名,庆北大学在"最佳全球大学评价"中排名上升至国内第10位、亚洲第122位、世界第618位。泰晤士世界大学影响力排名在韩国国立大学中排名第一(世界排名第54)。2022QS亚洲大学排名庆北大学排名第93名,与中国吉林大学、北京理工大学、南方科技大学相近。
重点优势专业:机械、物理、数学、食品营养、国语国文、英语、IT信息技术、BT生物技术、NT网络技术。



04-01
韩国庆北国立大学是一所国内外享誉的院校,同时,也是韩国国立大学排名中仅次于汉城国立大学(首尔大学)排名第二位的国立重点综合大学,是韩国首尔地区以外最强的综合大学。
韩国庆北国立大学成立于1946年,1951年发展成为由5个学院构成的国立重点综合大学。庆北国立大学现设有13个学院、9个硏究生院。全校现有1000多名敎授活跃在各类学科领域,24,000多名学生。韩国前总统朴正熙正是毕业于庆北国立大学。庆北国立大学有100多种专业,以理工科以及商科见长,其中一些最重点的专业是IT、BT、NT方面。
庆北国立大学2011年现今已迎来了65周年。共培养了近15万名专业人才毕业生。学校致力于向学生传授知识,培养他们的独立意识和探索精神,为社会做出贡献。
地理环境:
庆北大学位于韩国第三大城市,被誉为“敎育之都”的大邱广域市。大邱市位于韩半岛东南地区,汉城东南327公里处,是韩国岭南内陆的政治、经济、社会、艺术中枢城市。占地885.54?,现有250万人口,是韩国第三大城市。
大邱继承了古代新罗和伽倻的灿烂文化,是一个历史悠久的地方大城市,同时也是一个以纤维和机械、眼镜匡、木工艺、雨伞、自行车等特化产业高度发达的工业城市。化纤产品出口占世界的40%.大邱有27所大学,每年培养出4万多名的高技术人员。其周边建有龟尾电子基地、浦项钢铁基地、昌原机械基地、蔚山化学重工业基地。大邱的交通网遍通全国。
主要专业:
人文学院
韩语言文学、英语言文学、法语言文学、汉语言文学、德语言文学、汉文、日语言文学、俄语言文学、德语言文学、考古和人类学、哲学、历史
社会科学院
政治外交、地理学、社会学、图书馆和信息科学、心理学、社会福利、新闻广播
自然科学院
数学、物理、化学、生物学、地质学、统计学、统计学科、生命工学部-微生物-遗传工程-生物化学、天文和大气科学、医学、兽医...
庆北国立大学(简称KNU)成立于1946年,1951年发展成为由5个学院构成的国立重点综合大学。庆北大学在韩国国立大学排名中仅次于首尔大学。2005年亚太高校百强排名,庆北大学是进入百强名单的八所韩国大学之一,并从2003年开始,连续3年在世界500强名校里被列为地区重点国立大学。
庆北国立大学目前由人文学院、社会科学院、自然科学院、经济学院、法律学院、工程学院、农业生命科学院、艺术学院、生活科学学院、师范学院、兽医学院、牙医学院、医学院、电子电气计算机学部等14个学院和11个研究生院组成。全校现有1000多名教授、2万8千余名本科和6千8百余名硕士、博士在校生。建校60多年来,庆北国立大学共培养了近15万名专业人才,韩国前总统朴正熙正是毕业于庆北国立大学。
庆北国立大学有100多种专业,大多数专业都非常有名,其中最重点的专业是IT、BT、NT方面。学校拥有韩国国内规模最大的IT特性化学院–电子电气计算机学院,在2004年韩国地区革新展览会上,首次获得了产学协力最优秀大学的总统奖。
韩国留学名校之庆北国立大学专业介绍, 韩国留学名校之庆北国立大学是韩国留学生聚集地之一,那么,为什么很多人选择留学庆北国立大学,原因是韩国庆北国立大学有很多知名的专业,主要专业:
04-06
韩国热门专业 庆北国立大学专业介绍
2005年亚太高校百强排名,共有八所韩国大学进入百强名单。庆北大学是唯一进入百强的两所国立大学的之一(其一是汉城国立大学)。下面为大家介绍一下庆北国立大学主要专业:
人文学院
韩言语文学、英言语文学、法言语文学、汉言语文学、德言语文学、汉文、日言语文学、俄言语文学、德言语文学、考古和人类学、哲学、历史
社会科学院
政治外交、地理学、社会学、图书馆和信息科学、心理学、社会福利、新闻广播
自然科学院
数学、物理、化学、生物学、地质学、统计学、统计学科、生命工学部-微生物-遗传工程-生物化学、天文和大气科学、医学、兽医学
经济学院
工商治理、经济、贸易、电子商业
法律学院
法律、公共治理
工程学
计算机工学、金属工学、机械工学、工业化、建筑学、建筑工学、土木工学、化学工学、高分子工学、无机材料工学、染色工学、环境工学
农业生命科学院
植物生命科学部-农学-园艺学、使用生物化学不-农业化学-农业生物学、农业土木工程、农业经济学、天然纤维、林业学、动物工学、食品工学、园林建筑学、生物产业机械工学、林产工学
艺术学院
韩国传统音乐、音乐、视觉情报设计、美术
生活科学学院
儿童和家庭研究、服装和纺织品、食品科学和营养学
师范学院
教育学、韩语教育、英语教育、德语教育、法语教育、社会教育学部-历史教育-地理教育-一般社会教育、道德教育、数学教育、科学教育、家庭经济、体育教育、科学教育学部-物理教育-化学教育-生物教育-地球科学教育
兽医学院(外国人不能申请)
兽医学
牙医学院(外国人不能申请)
牙医学
医学院(外国人不能申请)
医学、护理学
电子电气计算机学部
电子电气计算机学
【更多韩国留学信息请点击出国留学网相关链接】
2013年韩国大学热门专业
汽车相关专业
众所周知,韩国是世界五大汽车生产国之一,拥有着市场占有率极高的现代汽车,起亚汽车,大宇汽车等汽车生产企业集团,因此在韩国留学将会学习到世界最领先的汽车制造等汽车相关领域的先进的科学技术。
汽车制造专业
专业介绍:本专业培养学生掌握世界领先的轿车构造、发动机原理、生产工艺流程及装配工艺过程,掌握各种汽车零配件的加工工艺、汽车部件和整车的装配工艺。...
01-29
【编者按】
韩国留学热门专业
媒体传播专业
媒体传播专业培养复合型传媒人才,就业去向为出版及印刷、广播公司、CD-ROM制作、影像制作等领域。
网络商务学专业
商务学专业主要培养网络商务高级开发人才,就业去向是电子商务、网络维护、程序开发、数据库管理、信息技术顾问等领域。
游戏专业
韩国在网络游戏研发起步早,相关的专业教育与职业培训都具有顶尖的实力。而中国游戏产业正在崛起,对专业人才缺口巨大,因此,该专业今后的就业前景一片光明。
多媒体传播专业
多媒体传播专业是新专业,但未来几年就业前景广阔,就业去向涉及通讯软件开发领域、信息通讯领域、影像声音信息技术开发领域。
休闲运动专业
休闲运动专业专门培养运动中心管理人员、社会福利机关、社会体育工作者及社会体育中心工作者等。
简述庆北国立大学专业
2005年亚太高校百强排名,共有八所韩国大学进入百强名单。庆北大学是唯一进入百强的两所国立大学的之一(其一是汉城国立大学)。下面为大家介绍一下庆北国立大学主要专业:
人文学院
韩语言文学、英语言文学、法语言文学、汉语言文学、德语言文学、汉文、日语言文学、俄语言文学、德语言文学、考古和人类学、哲学、历史
社会科学院
政治外交、地理学、社会学、图书馆和信息科学、心理学、社会福利、新闻广播
自然科学院
数学、物理、化学、生物学、地质学、统计学、统计学科、生命工学部-微生物-遗传工程-生物化学、天文和大气科学、医学、兽医学
经济学院
工商管理、经济、贸易、电子商业
法律学院
法律、公共管理
工程学
计算机工学、金属工学、机械工学、工业化、建筑学、建筑工学、土木工学、化学工学、高分子工学、无机材料工学、染色工学、环境工学
农业生命科学院
植物生命科学部-农学-园艺学、应用生物化学不-农业化学-农业生物学、农业土木工程、农业经济学、天然纤维、林业学、动物工学、食品工学、园林建筑学、生物产业机械工学、林产工学
艺术学院
韩国传统音乐、音乐、视觉情报设计、美术
生活科学学院
儿童和家庭研究、服装和纺织品、食品科学和营养学
师范学院
教育学、韩语教育、英语教育、德语教育、法语教育、社会教育学部-历史教育-地理教育-一般社会教育、道德教育、数学教育、科学教育、家庭经济、体育教育、科学教育学部-物理教育-化学教育-生物教育-地球科学教育
兽医学院(外国人不能申请)
兽医学
牙医学院(外国人不能申请)
牙医学
医学院(外国人不能申请)
医学、护理学
电子...
09-14
08-19
学校介绍:
庆北国立大学(简称KNU)成立于1946年,1951年发展成为由5个学院构成的国立重点综合大学。庆北国立大学现设有13个学院、9个硏究生院。全校现有1000多名敎授活跃在各类学科领域,24,000多名学生。韩国前总统朴正熙正是毕业于庆北国立大学。庆北国立大学有100多种专业,以理工科以及商科见长,其中一些最重点的专业是IT、BT、NT方面。
庆北大学(Kyung-PookNationalUniversity)是一所在国内外享有影响,也是在韩国国立大学排名中仅次于汉城国立大学(首尔大学)排名第二位的国立重点综合大学,是韩国首尔地区以外最强的综合大学。2005年亚太高校百强排名,共有八所韩国大学进入百强名单。庆北大学是唯一进入百强的两所国立大学的之一(其一是汉城国立大学)。QS亚洲大学排名?2011年度排名亚洲第61位,并进入上海交通大学编制的世界五百强大学名单。
庆北国立大学2011年现今已迎来了65周年。共培养了近15万名专业人才毕业生。学校致力于向学生传授知识,培养他们的独立意识和探索精神,为社会做出贡献。
地理环境:
庆北大学位于韩国第三大城市,被誉为“敎育之都”的大邱广域市。大邱市位于韩半岛东南地区,汉城东南327公里处,是韩国岭南内陆的政治、经济、社会、艺术中枢城市。占地885。54?,现有250万人口,是韩国第三大城市。
大邱继承了古代新罗和伽倻的灿烂文化,是一个历史悠久的地方大城市,同时也是一个以纤维和机械、眼镜匡、木工艺、雨伞、自行车等特化产业高度发达的工业城市。化纤产品出口占世界的40%。大邱有27所大学,每年培养出4万多名的高技术人员。其周边建有龟尾电子基地、浦项钢铁基地、昌原机械基地、蔚山化学重工业基地。大邱的交通网遍通全国。
主要专业:
人文学院
韩语言文学、英语言文学、法语言文学、汉语言文学、德语言文学、汉文、日语言文学、俄语言文学、德语言文学、考古和人类学、哲学、历史
社会科学院
政治外交、地理学、社会学、图书馆和信息科学、心理学、社会福利、新闻广播
自然科学院
数学、物理、化学、生物学、地质学、统计学、统计学科、生命工学部-微生物-遗传工程-生物化学、天文和大气科学、医学、兽医学
经济学院
工商管理、经济、贸易、电子商业
法律学院
法律、公共管理
工程学
计算机工学、金属工学、机械工学、工业化、建筑学、建筑工学、土木工学、化学工学、高分子工学、无机材料工学、染色工学、环境工学
农业生命科学院
植物生命科学部-农学-园艺学、应用生物化学不-农业化学-农业生物学、农业土木工程、农业经济学、天然纤维、林业学、动物工学、食品工学、园林建筑学、生物产业机械工学、林产工学
...
学校介绍
庆北国立大学(http://www.knu.ac.kr )于1946年建校,1951年发展成为由5个学院构成的一所在国内外享有一定影响的国立综合大学。成立至今一共培养了15万名专业人才毕业生活跃于社会各界,是仅次于首尔大学的学校。
庆北国立大学有100多种专业,大多数专业都非常有名,其中最重点的专业是IT、BT、NT方面。学校拥有韩国国内规模最大的IT特性化学院–电子电气计算机学院,在2004年韩国地区革新展览会上,首次获得了产学协力最优秀大学的总统奖。
庆北国立大学的奖学金非常优厚,每两名在校生中就有一名是奖学生,在校生中的40%可得到奖学金。学生可以得到如:成绩优秀奖学金、服务奖学金等的校内奖学金及由70多个奖学团体支付的外部奖学金。通过减少学费负担提高教学水平,使学生自身得到发展并使其成为世界性人才,这是庆北大学的教育目标。
韩国庆北大学优势专业
金融分析、经济学、会计、市场营销、心理学、护理、医学、音乐、艺术设计、外交学、社会学、法学、政治学与行政学、国际政治、哲学、经济学、国际经济与贸易、财政学、金融学、教育学、营养科学、综合社会科学、电子工学、跨国犯罪防范、英文研究、视觉印象设计、电脑工学、学前教育、特殊教育、教育技术学。
更多韩国留学资讯,请登陆360留学网(http://www.3607.com),或登陆留学360(https://www.liuxue86.com)
...庆北国立大学推荐访问