出国留学网专题频道庆熙大学栏目,提供与庆熙大学相关的所有资讯,希望我们所做的能让您感到满意! 庆熙大学是著名高等学府,现有三个校区及二十多个系科。庆熙大学在韩国大学教育协会主持进行的全国大学评选中在综合评估、学部学科评估、教育改革评估等方面,均被评为最佳大学。目前,与51个国家193所大学建立了交流合作关系,庆熙大学曾多次被选为韩国最优秀大学,联合国秘书长安南和韩国总统金大中是该大学的荣誉博士。1999年被评为韩国学生最渴望入读的学校。
04-01
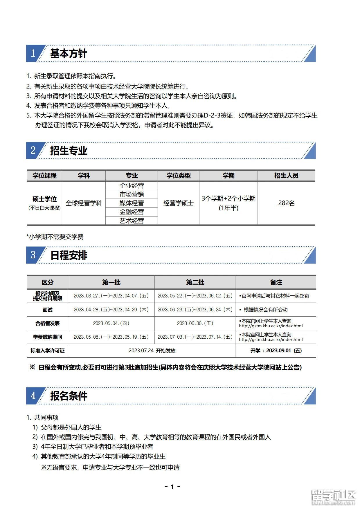
对于很多的小伙伴来说,庆熙大学是非常受到欢迎的,很多的小伙伴对于庆熙大学申请是比较关注的,那么接下来就让出国留学网小编来为大家介绍下【2023年9月】韩国庆熙大学(硕博)招生简章一览表!
庆熙大学院校优势
(世界排名相当于中山大学)
●中国教育部认证大学,学历中国教育部认可;
●2023QS世界大学排名第270位,全韩大学排名TOP10;
●韩国总统文在寅毕业于庆熙大学法学院;
●无需提交高考成绩,面试择优录取;
●与清华大学、北京大学、剑桥大学、早稻田大学等为姊妹大学;
●庆熙大学网址:点击进入
庆熙大学简介
庆熙大学(경희대학교,KyungHee University),韩国综合型大学,2023年QS世界大学排名中位列第270,2023年QS亚洲大学排名位列第42位,韩国zyrb2022年韩国综合排名第8位。庆熙大学创办于1949年,拥有首尔、国际、光陵三个校区,本科生34753名,留学生4626名,全职教授1434名,开设了人文、社会、理工、医学、音乐、体育等方面的100多个专业,其中在经营学、经济学、医学、后现代音乐实用音乐、新闻信息学等方面占据突出地位。
庆熙大学国际化程度排名韩国大学前列,学校先后与82个国家586所大学建立了学术交流协议,迄今为止已与清华大学、北京大学、剑桥大学、早稻田大学等多所世界著名大学签订了留学生交换协议。

03-27
庆熙大学相信很多的小伙伴是非常想要申请留学的,对于庆熙大学MBA的招生简章下面由出国留学网小编带大家详细了解2023年9月年庆熙大学国际校区中文MBA(1.5年制)招生简章。
2023年9月庆熙大学国际校区1.5年制中文MBA简章
庆熙大学院校优势
(世界排名相当于中山大学)
●中国教育部认证大学,学历中国教育部认可;
●2023QS世界大学排名第270位,全韩大学排名TOP10;
●韩国总统文在寅毕业于庆熙大学法学院;
●无需提交高考成绩,面试择优录取;
●与清华大学、北京大学、剑桥大学、早稻田大学等为姊妹大学;
●庆熙大学网址
庆熙大学简介
庆熙大学(경희대학교,KyungHee University),韩国综合型大学,2023年QS世界大学排名中位列第270,2023年QS亚洲大学排名位列第42位,韩国zyrb2022年韩国综合排名第8位。庆熙大学创办于1949年,拥有首尔、国际、光陵三个校区,本科生34753名,留学生4626名,全职教授1434名,开设了人文、社会、理工、医学、音乐、体育等方面的100多个专业,其中在经营学、经济学、医学、后现代音乐实用音乐、新闻信息学等方面占据突出地位。
庆熙大学国际化程度排名韩国大学前列,学校先后与82个国家586所大学建立了学术交流协议,迄今为止已与清华大学、北京大学、剑桥大学、早稻田大学等多所世界著名大学签订了留学生交换协议。


03-24
庆熙大学是韩国非常有名的大学,最近庆熙大学MBA招生简章已经发布,那么今天出国留学小编就给大家介绍2023年9月年韩国庆熙大学(国际校区1.5年制)中文MBA招生简章,如果对这个话题感兴趣的话,欢迎点击出国留学网。
学校介绍
韩国庆熙大学(경희대학교,KyungHee University),韩国首尔境内一所私立大学,韩国BK21工程大学、韩国KABEA认证大学、亚洲博雅大学联盟成员、韩国jd教联合会成员、韩国大学冰球联盟成员。创办于1949年,该校开设了人文、社会、理工、医学、音乐、体育等方面的100多个专业,其中在经营学、经济学、医学、后现代音乐实用音乐、新闻信息学等方面占据突出地位,酒店管理专业在2021年QS世界大学学科排名中位列42名。
庆熙大学在2014/2015年QS世界大学排名中位列韩国综合大学最前列,2014年QS亚洲大学排名中位列第37名 。2019年QS亚洲大学排名中位列第31名。在韩国zyrb2020年韩国大学综合排名中位列第6名。在2021年QS世界大学排名中位列第236位。
庆熙大学先后与82个国家的586所大学建立了学术交流协议,迄今为止已与包括清华大学、北京大学、剑桥大学、早稻田大学等多所世界著名大学签订了留学生交换协议。此外,庆熙大学以高质量的教学以及现代化的设施,在NCSI韩国顾客满意度位于韩国大学第三名。
韩国第19届总统文在寅毕业于庆熙大学法学院。


在韩国很多小伙伴想要了解,韩国有众多知名的大学,那么今天出国留学小编就给大家介绍韩国大学推荐:庆熙大学和韩国外国语大学比较!哪所大学受到关注度高?如果对这个话题感兴趣的话,欢迎点击出国留学网。
相同点:庆熙大学跟韩国外国语大学,这两所大学具有久远的历史、严格的教学。因此,庆熙大学跟韩国外国语大学向来是很多准备去学习的同学心仪的大学。
庆熙大学跟韩国外国语大学的学校情况:
庆熙大学,“Kyung Hee University”,是韩国一所历史悠久的一流大学。
庆熙大学是韩国的一所私立综合大学,是韩国三大私立名校之一。现有三个校区:分别是首尔校区、国际校区和光陵校区。创立于1949年,并将校名命名为新兴大学,1954年开设研究生院,1960年更名为庆熙大学。韩国很多明星都毕业于该校的后现代音乐系以及戏剧电影学系、经济系等。 庆熙大学开设26个学院和16个研究生院,并设有庆熙网络大学。庆熙大学开设本科、硕士、博士课程,专业包括:国语国文、史学、哲学、英语、法学、国际法务、政治外交、行政、社会、经济、贸易、国际金融、国际经营地域研究、经营学、医疗经营、电子商务、国际经营、会计税务、酒店经营、观光经营、观光英语翻译、观光日语翻译、契约经营、外食产业、组织科学、数学、物理、化学、地理、情报展示、居住环境、服装、食品营养、韩医、药学、韩药、看护、作曲、声乐、器乐、韩国画、绘画、雕塑、电子电波工程、计算机工学、电子情报工学、物理及应用物理、数学及应用数学、东西方医疗、宇宙科学、机械工程、产业工程、化学工程、环境工程、环境、化学及新材料科学、高分子纤维新材料、遗传工程、韩方材料加工学、生态系统工程、园艺生命工程、建筑工程、土木工程、建筑学、国际经营、企业会计税务、边贸通商、运动指导、体育、运动医学、高尔夫经营、跆拳道、韩国舞蹈、现代舞、芭蕾舞等。
学生可以利用首尔周边的博物馆、饭店和生活场所。
韩国外国语大学,“Hankuk University of Foreign Studies”,也是世界著名的院校。
该校是韩国最早设立的专门性以教授外国语(亚洲,中东以及世界各国中26个国家的语言)为主的大学,还特别设立了针对外国人而进行的韩国语教育课程。值得本大学骄傲的是通译翻译研究生院是亚洲唯一的培养专门性翻译人才的机构,也是为正在从事各种翻译工作的人才提供进修的理想院校。外国语研修院也受到国家公务员和经商者们的高度评价,享有极高的声誉。
大学附近有各式各样的饭馆、纪念馆、音乐场所,还有许多一年一回的节日。
庆熙大学跟韩国外国语大学的学科亮点:
庆熙大学具有出色的教学队伍和雄厚的师资力量。
为了满足中韩两国经济、文化...
庆熙大学是韩国比较有名的院校,今天出国留学小编就给大家介绍庆熙大学世界排名多少位,如果对这个话题感兴趣的话,欢迎点击出国留学网。
庆熙大学世界排名
庆熙大学在2023年QS世界大学综合排名中位居全球第270位,韩国排名第9位。从排名来看与我国的北京师范大学、中山大学相近。在韩国《》发表的2021年韩国大学综合评估中,庆熙大学位居韩国大学第7位。
拥有着七十多年建校历史的庆熙大学,不吝以积极进取的精神始终努力在创新发展的前沿,目前已跃居为国际水准的名校,曾在韩国大学综合评价中被授予最佳大学殊荣。
庆熙大学回国含金量
庆熙大学是韩国最好的大学之一了,回国可以做学历认证,在各方面就业,尤其是与韩国、韩语相关的,还是很吃香的。
庆熙大学简介
庆熙大学于1949年创办的综合性大学,是韩国的著名高等学府,现有两个校区一个大学院及二十多个系科,分布在韩国的首尔、水原和光陵(大学院)。现已是代表韩国的最佳私立大学之一。本校至今开设了人文、社会、理工、医学、艺术、体育等方面的100多个专业,其中经营学、经济学、医学、新闻信息学方面的研究业绩尤为突出,而且正积极引入酒店观光经营学等新学部制度。学校进一步加快国际文化交流的步伐,陆续推出了适于留学生的语言课程和国际学生(教授)交换计划,并先后与56个国家的298所大学建立了学术交流协议
推荐阅读:
...
庆熙大学和汉阳大学都是两个比较不错的大学。今天出国留学小编就给大家介绍庆熙大学VS汉阳大学哪个好?有什么区别?如果对这个话题感兴趣的话,欢迎点击出国留学网。
汉阳大学和庆熙大学哪个好
汉阳大学和庆熙大学比,庆熙大学的学术交流更广泛、主要院系更完善,但汉阳大学的学校级别更高。
一、学术交流
1.汉阳大学
汉阳大学与世界27个国家的216所海外教育科研机关签订了学术交流协议。学术交流更狭隘。
2.庆熙大学
庆熙大学先后与56个国家的298所大学建立了学术交流协议。学术交流更广泛。
二、主要院系
1.汉阳大学
汉阳大学的主要院系为工科学院、经营学院、社会科学学院、艺术体育学院、国际学部等。主要院系更缺乏。
2.庆熙大学
庆熙大学的主要院系为文学院、酒店观光学院、国际学院、生命工学学院、工科学院、外国语学院、艺术设计学院、音乐学院。主要院系更完善。
三、学校级别
1.汉阳大学
汉阳大学在2023年QS世界大学综合排名中位居全球第157位
2.庆熙大学
庆熙大学在2023年QS世界大学综合排名中位居全球第270位
推荐阅读:
...
韩国的汉阳大学和庆熙大学是两所值得去留学的大学,今天出国留学小编就给大家介绍汉阳大学和庆熙大学哪个好一些,留学费用多少,如果对这个话题感兴趣的话,欢迎点击出国留学网。
汉阳大学和庆熙大学比,庆熙大学的学术交流更广泛、主要院系更完善,但汉阳大学的学校级别更高。
一、学术交流
1.汉阳大学
汉阳大学与世界27个国家的216所海外教育科研机关签订了学术交流协议。学术交流更狭隘。
2.庆熙大学
庆熙大学先后与56个国家的298所大学建立了学术交流协议。学术交流更广泛。
二、主要院系
1.汉阳大学
汉阳大学的主要院系为工科学院、经营学院、社会科学学院、艺术体育学院、国际学部等。主要院系更缺乏。
2.庆熙大学
庆熙大学的主要院系为文学院、酒店观光学院、国际学院、生命工学学院、工科学院、外国语学院、艺术设计学院、音乐学院。主要院系更完善。
三、学校级别
1.汉阳大学
汉阳大学在2023年QS世界大学综合排名中位居全球第157位
2.庆熙大学
庆熙大学在2023年QS世界大学综合排名中位居全球第270位
学费
韩国公立大学的学费一年在2万元左右,而私立大学的学费一般在4-5万元左右。对于艺术生和医学生来说,学费可能更高。
但是很多学校也有奖学金政策,如果你的话TOPIK成绩在4级以上,很可能会申请部分奖学金。但这部分奖学金一般只适用于第一学期。
住宿费
很多学校会提供宿舍,一般一个月不超过2000元,但是学校宿舍可能没有独立的浴室,大部分都不会提供做饭的地方,很多朋友还是会出来租房子方便。
如果你出来租房子,月租金可能在3000元左右。合租会比较便宜,所以在选择合租室友的时候一定要睁大眼睛,尽量找认识的好伙伴一起租。
餐饮费
学校食堂很便宜,每天在食堂吃三顿饭可能不到100元。但是,如果你选择在校外餐馆吃饭的话,一顿饭大概会花费50元左右,偶尔会加餐、外卖和零食……如果不会做饭,餐饮费一个月可能在三四千左右。
其他费用
学费、住宿费、餐饮费是三大主要费用。但其他费用,如:
通讯费:一般来说,一个月的电话费在100元左右。
交通费:韩国地铁公交约6-8元,转乘后30分钟内免费。
日用品:韩国化妆品和日用品非常便宜,尤其是在韩国OliveYoung打折的时候。但是如果忍不住买买买,这个费用就不封顶了。
服装:大多数学生追求的韩国时尚品牌基本都在100~1000元之内。冬天的衣服可能贵一点。
机票:疫情期间机票价格特别贵,来回几千元不等。
推荐阅读:
08-25
庆熙大学(경희대학교,KyungHee University),韩国首尔境内私立大学,韩国BK21工程大学、韩国KABEA认证大学 、亚洲博雅大学联盟成员 、韩国大学冰球联盟成员。下面是出国留学网小编给你们介绍的庆熙大学专业课程全面介绍!
大一课程
社会学概论、社会学选读、社会研究入门、社会学理论
大二课程
社会统计学、质的研究方法论、量的研究方法论、职业社会学、家庭社会学、社会福利概论、环境社会学、组织社会学、社会心理学、论社会变动、韩国社会的理解、人口与社会
大三课程
社会调查分析、犯罪社会学、社会学讲座、文化社会学、社会阶层论、社会生物学、社会学研讨会、高龄化社会学、经济社会学、社会调查实习、未来社会学、现代社会学理论、全球化的社会学、知识与政治、科学技术和民主
大四课程
政治社会学、知识社会学、教育与社会、科学技术与社会、宗教社会学、现在的社会、法学社会学、网络社会学、知识社会传媒、毕业论文(社会学)
社会学的教育目标
社会学专业为了对社会现象进行科学分析,强调对多样的理论和方法论的理解,强化对社会调查分析的训练,将对社会现象的专业理解和分析能力定为核心教育目标。我们特别关注全球化和信息化的趋势,并关注现代社会变化和问题的展望、分析、批判和反省性问题、科学和系统性的研究分析,以及培养现实备选项的能力。
关于社会学科的教育
社会学是一门科学地思考和分析人类与社会之间的关系和作用,而不停留在抽象的思维和讨论人类现象上,而不停留在人类与社会之间的相互关系和相互关系中。所以,社会学与哲学、心理学等别具一格。最重要的是,人们可以尝试对不同形式的关系和作用的主题进行广泛而自由的思维。社会学的详细专业包括理论、科学(技术)、组织、教育、企业、文化、阶层、动荡、妇女、政治、法律、宗教、环境和家庭,每个学生都能够深入了解他们感兴趣的领域。
社会学毕业后的前途
社会学是引领社会潮流的人才们必不可少的基础学科。不仅通过社会学对各种社会现象进行微观的接触,还有现代化、世界化、信息化等宏观的方法,一起学习的话,韩国社会,甚至对世界社会的洞察力会更具洞察力。因此,社会学知识和分析不仅在政府、公共机构、企业、媒体、广告和NGO等领域有用,也能在文笔家、教育家、科学家和风险企业家等领域发挥重要作用。
推荐阅读:
庆熙大学作为韩国首尔境内私立大学,韩国BK21工程大学、韩国KABEA认证大学 、亚洲博雅大学联盟成员等一系列优秀称呼,是韩国名校,也是留学生申请的热门院校之一。下面和出国留学网小编一起来看看庆熙大学介绍吧。
学校简介:
庆熙大学是1949年创办的综合性大学,是韩国最著名的高等学府之一。
现有三个校区十六个大学院及123个科系,分布在韩国的首尔、龙仁和光陵。现已是代表韩国的最佳私立大学之一。该校已开设了人文、社会、理工、医学、音乐、体育等方面的100多个专业,其中经营学、经济学、医学、音乐、新闻信息学方面的研究业绩尤为突出,而且正积极引入酒店观光经营学等新学部制度。学校进一步加快国际文化交流的步伐,陆续推出了适于留学生的语言课程和国际学生(教授)交换计划,并先后与56个国家的298所大学建立了学术交流协议。
庆熙大学在2006年度在韩国大学综合评价中被授予最佳大学殊荣,1996年至2006年,在学科综合评价中获全国首位,2000年在大学国际化系门中评为全国第一名。拥有着60多年建校历史的庆熙大学,通过积极进取的精神,跃居为国际水准的名牌大学,名符其实称为"世界中的庆熙"。
庆熙大学研究生院成立于1954年,其教育目标是最大限度的支援和保障学问的创造性和学问研究的自律性,通过全人教育,情绪教育,科学教育,民主教育,培养社会需求的合格人才,培养具有独立研究能力的人才,培养具有国际竞争力的人才,为建设民主,福利社会做出贡献。
为了满足中韩两国经济、文化交流与合作的需要,大学专门开设跆拳道、书法、电脑、韩国歌曲、韩国语课程给留学生。该教育学院教学环境优美,教学设施优良,并配有专职教师为学生在韩国期间的学习、升学及发展提供帮助,以利于留学生体验韩国文化,培养世界知识型人才。
专业解读:
人文社会系列
国语国文专业 ,英语英文专业,法语法文专业,汉语汉文专业,日语日文专,西班牙语专业,史学专业,哲学专业,社会学专业,法学专业,行政专业,政治专业,新闻广播专业,经济专业,经营专业,国际经营专业,贸易(国际经济)专业,贸易(国际经营)专业,会计专业,观光专业,韩语教育学专业
自然科学系列
数学专业,生物学专业,地理学专业,物理学专...
08-01
庆熙大学是韩国的一所知名的大学,也是当前很多学生申请的热门大学,也有很多学生申请该大学的研究生项目,那么有学生就想要知道庆熙大学研究生水不水?跟着出国留学网小编一起来看看吧!
庆熙大学研究生水不水2022年最新介绍
不水。
该校研究生培养过程十分严格的。研究生整个读研过程更像是一个prePhD,不仅锻炼你的学术能力,而且锻炼你的抗压能力、社交能力等等。所以一点都不水。
庆熙大学,1949年创办的综合性大学,是韩国的著名高等学府,现有三个校区及二十多个系科,分布在韩国的首尔、水原和光陵。现已是代表韩国的最佳私立大学之一。
接下来我以庆熙大学中文MBA硕士为例,来看一下庆熙大学研究生文凭的含金量:
首先,庆熙大学中文MBA的教学水平很高,大多教授都具有中国留学经验和企业管理经验,师资力量雄厚。
其次,在教学上,庆熙大学一直实施理论+实践的教学模式,除了课堂知识教学,教授也会经常带领学生去韩国知名企业进行实地案例教学,比如三星、KBS、tvN等等。
最后,就读期间庆熙大学会推荐你去韩国名企实习,如果在实习期表现优秀的话,毕业是可以直接被聘用的。
庆熙大学中文MBA的话毕业难度中等,修满学分,可以用实习代替毕业论文。学费在其他开设MBA专业的院校之中,算是比较适中的,总学杂费约在23万元人民币左右。
韩国庆熙大学留学费用
1.学费
如果没有韩语成绩的话,您可以先申请语学院,既然您已经确定想去庆熙大学读本科,语学院就可以直接申请庆熙大学的,这样也算可以提前适应一下环境,庆熙大学语学院费用一学期是1,700,000韩币,一般来说读一年左右就可以达到四级也就是可以申请本科的水平。
庆熙大学本科费用在20000rmb-40000rmb左右,艺术类专业费用会更高一些。但是在韩国大学中庆熙大学的留学费用不算是很高的,如果能争取到奖学金,或者平时打工的话可能会帮家里减轻不少负担。
2.生活费
韩国的生活费因物价和个人消费水平的差异有所不同,一年生活费约2万~3万元左右。其中,住宿费因地区不同相差较大,首尔地区的住宿费每月1500~2000元左右,地方城市相对便宜一些,每月800~1000元左右。其他生活费每年约1万~1.5万元。
韩国留学注意事项提醒
1.网上换钱
出门在外,处处都要花钱。去韩国留学,需要交学费,房租宿舍费,日常生活开支,出门交通费等等。除了打工赚的钱,大部分的费用还是要靠家里支持的,但是家里只能提供人民币,在韩国需要用韩币,虽然可以直接在韩国境外取钱,但是毕竟银行汇率低,而且每日体现有限额,所以就有很多人抓住这一点,提供换钱服务。你给他人民币,他按照高汇率在韩国直接转给你韩币。
<...庆熙大学推荐访问