出国留学网专题频道录取批次合并栏目,提供与录取批次合并相关的所有资讯,希望我们所做的能让您感到满意!
04-30
河北高考改革方案已经公布,小编为大家提供河北明年起本科一批二批录取批次合并,一起来看看吧!希望大家提前了解一下!
河北明年起本科一批二批录取批次合并
普通高校招生录取方式有什么变化?
2021年起实行“两依据、一参考”录取
从2021年起,普通高校招生依据统一高考和高中学业水平考试成绩、参考综合素质评价进行录取。其中,高校将按物理科目组合、历史科目组合两个类别分列招生计划、分别划线、分别进行投档录取(部分特殊类型招生除外)。考生志愿由“专业(类)+院校”组成,采取一所院校一个招生专业(类)为一个志愿,实行平行志愿投档的统一录取模式。
普通高校招生录取批次有什么变化?
本科一批、本科二批录取批次合并
自2020年起,合并本科一批、本科二批录取批次,普通高校招生录取分为本科提前批、本科批、高职(专科)提前批和高职(专科)批四个批次。
普通高考招生录取志愿设置有什么变化?
主要采用“专业(类)+学校”的组合方式
高考综合改革后,普通高考招生录取志愿设置将主要采用“专业(类)+学校”的组合方式。具体批次设置、志愿数量及部分特殊类型招生志愿设置等将另行公布。
什么是“专业(类)+学校”的志愿组合方式?
以一所学校加一个专业(类)为一个志愿单位
传统的志愿设置是以一所学校为一个志愿单位,每个学校下可以填若干个专业志愿和是否服从专业调剂意愿;实行“专业(类)+学校”的模式后,则以一所学校加一个专业(类)为一个志愿单位。将每一个志愿细化到了专业或专业类,因此不再设置专业调剂志愿,考生的专业选择权得到更充分尊重,考生根据自己的意愿可以直接选择志愿为某个学校的某个专业,其满意度显然相比传统模式会得到提高;同样的道理,学校录取的考生因其专业意愿表达明确、充分,选拔满意度和培养契合度也会得到大幅提升。
普通高校招生专业对选考科目有何要求?
高校将对每个具体专业提出选考科目要求
高校要结合自身办学定位和专业培养目标,认真研究本校专业人才培养对高中学生学科专业基础的需要,对每个具体专业提出选考科目要求。比如,某高校的某专业要求考生必选“物理”,对其余科目不做要求,则表示考生3门选考科目中只要有物理就可报考该专业。如果某高校的某专业要求考生除了“物理”之外,还要选择“地理”,那么考生3门选考科目中就需要同时有“物理”和“地理”,才可以报考该专业。
我省汇总各招生高校所提的选考科目要求后,将及时提供给考生参考。
高等职业教育分类考试招生与普通高考有什么联系和区别?
都需参加高考报名,但考试时间和方式不同
高等职业教育分类考试招生与普通高考都是普通高校考试招生的重要组成部分,无论是参加高等职业教育分类考试招生,还是参加普通高考,都需要参加高考报名并取得报名资格;通过高等职业教育分类考试招生录取和通过普通高考录取的学生,毕业证书效力完全相同,没有任何区别。
...
出国留学网为大家提供“2017年高考多地录取批次合并 对志愿填报有啥影响”供广大考生参考,更多资讯请关注我们网站的更新!
继浙江、上海、山东、福建、天津、广东、广西、四川等地相继取消三本之后,今年又有湖北、河北、江西、辽宁等地将三本合并到二本。如此一来,多年来单独划线的独立学院与民办本科高校,以及普通本科院校,将一起执行统一的本科二批录取控制线。
二三本合并对招生工作是一个简化,对院校来说不再有门户之见,在一定程度上也能促进大学办出特色,以质取胜。合并录取批次,只是打通了不同院校之间录取分数线的壁垒,并不意味着招生院校数量的减少。之前的那些三本院校依然具备招生资格,在招生计划和录取人数上不会有太大变化。
二三本合并,对考生填报志愿产生哪些影响呢?
第一个影响,合并后的本科二批录取分数线总体会下降到之前三本线的水平,让报考者在填报志愿时失去了以往惯用的分数依据,增加了数据分析的难度。
第二个影响,原来二本三本界限清晰,不同院校分属不同的阵营,志愿填报操作起来也相对容易。现在不同类型的众多院校交织在一起,加上院校数量众多,地域分布广泛,办学特色难以区分,好多学校从名称上相近或相似。这对那些缺乏院校常识的考生家长来说是一个不小的挑战。尤其公办学校和民办学校的不同,办学宗旨及收费标准的差异,这些问题都需要家长搞清楚。
第三个影响,从报考主体——广大考生来说,原来存在二本、三本两条不同的分数线,将考生按照分数高低划分为两个群体,在志愿填报上虽有交叉、但总体影响不大。合并为一个大的批次后,一所学校不管分数高低,人人都有填报资格,这就容易导致志愿“扎堆”现象,造成一些好学校填报的人多、差学校填报的人少,从而形成两极分化的情况。原来二本线上的那些考生群体,一旦二本志愿填报失误,还有三本院校接着的机会。现在实行一个大的录取批次,没有了三本院校托底,对志愿填报提出了更高的要求。
猜你喜欢:
| 2017年高考热点 | |
出国留学高考网为大家提供2017年11个省份高考部分录取批次合并,更多高考资讯请关注我们网站的更新!
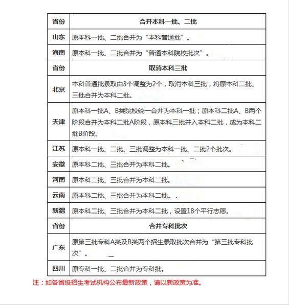
2017年11个省份高考部分录取批次合并
离2017年高考仅剩10余天,高考结束后,考生和家长面临的下一件大事就是填报志愿。2014年9月,国务院发布的《关于深化考试招生制度改革的实施意见》提出了创造条件逐步取消高校招生录取批次的要求。2015年起全国多个省份开展了录取批次改革试点。继2016年上海合并本科一批、二批录取批次后,2017年山东、海南等地也将一批、二批合并为“本科普通批”。另外,北京、河南、安徽等地将在今年高考时取消“三本”录取批次。
山东、海南合并本科一批、二批
今年起,山东省夏季高考将原本科一批、二批合并为“本科普通批”,合并后,该省高考录取减少至5个批次,具体包括本科提前批、自主招生批、本科普通批、专科提前批、专科(高职)普通批。海南省也对原本科一批、二批进行了合并,合并后的录取批次为提前批次、普通本科院校批次、独立学院和民办本科院校批次及专科批次,各批次学校实行平行志愿投档和录取。
北京、天津、江苏等7省份取消“三本”
继河北、湖北、辽宁等地将本科二批、三批合并之后,今年北京、天津、江苏、安徽、河南、云南、新疆等7个省份也相继取消了本科三批。
录取批次调整后,志愿设置也会相应有所变化。以北京为例,以往本科二、三批均可填报6所院校志愿,取消本科三批后,本科二批可填报10所平行志愿高校,每所志愿高校设置6个志愿专业及是否服从院校专业调剂。再如新疆,以往本科二批、三批均设1个院校志愿组,下设9个平行院校志愿,取消“三本”后,本科二批设1个院校志愿组,下设18个平行院校志愿。志愿设置的调整需要考生做好功课,提前规划院校志愿。
广东、四川合并专科录取批次
除了本科批次合并以外,广东、四川两省份对专科批次也进行了调整。广东省将第三批专科A类和B类院校合并为第三批专科,四川省也将专科第一批和第二批合并为新的专科批。
填报志愿时可遵循“冲、稳、保”的原则
对取消“三本”省份的考生来说,今年高考填报志愿较往年难度略有增加。
原来二本线上的考生,一旦二本志愿填报失误,还有三本院校接着的机会。现在实行一个大的录取批次,没有了三本院校托底,对志愿填报提出了更高的要求。但批次合并后,本科二批录取控制线与往年相比会有所下降。本科二批录取院校数量增加,因此,考生可选择的院校、专业也相应增加。
专家建议,考生不用过度紧张,考生在填报志愿时要根据自己的实力,合理填报院校志愿,建议遵循“冲一冲、稳一稳、保一保”的志愿填报方法。需要考生注意的是,对于今年高考分数距本科二批线上不多或趋于边缘的考生,不建议再“冲”,只求“稳和保”即可,确保填报的志愿科学合理。
2017年高考部分省份录取批次调整情况:

想了解更多高...
出国留学高考网为大家提供2017年北京高考录取批次合并 志愿该怎样填,更多高考资讯请关注我们网站的更新!
2017年北京高考录取批次合并 志愿该怎样填
2017年,北京高招实施本科录取批次改革,调整志愿设置,将本科普通批录取由原来的3个批次调整为2个批次,取消本科三批,将本科二批、三批合并为本科二批。
录取批次调整会带来哪些变化?
由于批次的调整,志愿设置会有很大的变化。和过去本科二批、三批各批次可填报6所院校志愿不同,北京市今年将合并本科二、三批,合并后,本科二批可填报10所平行志愿高校,每所志愿高校设置6个志愿专业及是否服从院校专业调剂。
批次合并后,本科二批录取控制线与往年相比会有所下降。对于在本科一批、二批均招生的院校影响不大。对于原本科三批的院校会有一些影响,批次合并后,录取分数会显现扁平化,有可能会出现高分学生的流失,因此院校只有提高办学质量,注重抓好校内管理,用优势、特色专业来吸引考生。
批次合并后,由于本科二批录取院校数量增加,因此,考生可选择的院校、专业也相应增加。对于考生而言,批次的合并,不但不会减少本科二批录取机会,还会增加原二批线下考生报考本科二批招生院校的机会;对于原本处于二批边缘又固守北京的考生而言,他们之间的竞争将会更加激烈。
2017年填报志愿建议参考以下几点:
1、要充分了解北京市招生录取规则,特别是平行志愿的录取规则。认真阅读高校招生章程。高招志愿填报对于每个高考考生来说非常关键。考生在填报志愿之前一定要吃透相关的政策,在充分了解政策的基础上,根据自身的条件和意向,实事求是科学、合理地选报志愿。
2、遵循“冲、稳、保”的填报方法,这个方法很重要。以前如果有的考生因志愿填报不当,由于有本科二批、三批的存在,可以在本批次征集志愿阶段获得一次机会,选择自己相对心仪的院校、专业,如果本科二批没有录取,还可参加本科三批的录取。但今年本科二批、三批合并,一旦考生对自己实力估计不足,填报志愿不当,被院校退档后就有可能一落到底,只能参加本批次征集志愿或填报高职志愿。因此,考生要根据自己的实力,合理填报10个院校志愿,建议遵循“冲一冲、稳一稳、保一保”的志愿填报方法。但要指出的是,对于今年高考分数距本科二批线上不多或趋于边缘的考生,不建议再“冲”,只把握“稳和保”即可,确保填报的志愿科学合理。
3、正确对待报考外地院校。填报志愿时,考虑北京院校与外地院校兼报,增加录取机会。
4、尽量选择服从专业调剂,避开不适宜填报的专业,以最大的可能降低退档的风险。
猜你喜欢:
出国留学高考网为大家提供高招录取批次合并及其影响,更多高考资讯请关注我们网站的更新!
高招录取批次合并及其影响
最近,晨雾就高招录取批次合并问题接受《中国商报》记者的采访。采访的部分内容已经刊登在2017年5月5日《中国商报》第三版(《高考改革步伐加快促进高校自由竞争》)。现将记者采访的全部内容汇总如下。
记者:多地今年起会合并本科批次录取,考生在填报志愿上会与以往有何不同?
目前的高校录取方式是从最初的人工录取发展演变来的,本科分批次录取的本意是为人工录取提供工作上的方便,简化工作。因为高层次大学总是率先完成录取计划,所以按照考生录取分数高低层次划分为一批、二批、三批,一批属于高分段高层次高校,一批录取的时候,二批、三批高校没有必要“陪着”,同样道理,二批、三批录取的时候,早已经已经完成招生计划的一批高校也无需再关心了。因此当初录取分批有一定的科学性。但是分批次录取也人为将高校划分成三六九等,不利于高校和学生打破常规思维互相选择。随着计算机远程录取的实现,高校投档和录取可以瞬间完成没有难度,合并录取批次已经不存在工作量难度和技术障碍。高校总量和招生计划总量都与分批次录取,还是合并批次录取没有任何关系,因此合并批次对考生总体录取结果没有影响。
考生填报志愿时候需要依据考生自身当前定位去选择历史数据与自身定位对应的高校。以往采用分差法(也叫线差法)定位的考生,考生定位赖以参考的分数控制线消失(例如二批三批合并后,三本线消失,新的二本线相当于往年的三本线,而往年意义上的二本线不再显现),在合并批次的第一年会给考生带来一定困惑。比如二本三本合并的第一年,因为往年意义上的二本线没有了,新的二本线相当于往年的三本线。一本层次考生不受影响,继续参考一本线上多少分定位,三本层次考生也不受影响,只要拿新的二本线当做往年的三本线参考即可。二本层次的考生则没有可以参考“二本线”了。二本层次的考生可以换一种思维方式:虽然原来意义上的二本线不存在了,但是一本线还在。不再参考自己高于二本线多少分来选择往年同样高于二本线上多少分的目标高校了,换成参考自己低于一本线多少分来选择选择目标高校。
使用排名法填报志愿不受影响。因为排名法无需参考分数控制线。
二本三本合并还带来的影响是,处于往年二本线附近,略高于或者略低于二本线的考生能够录取的学校与填报志愿的技巧有一定关系。因为在往年由于二本线的“界限”作用,略高于二本线的考生较容易被一所二本线附近的二本高校录取;而略低于二本线的考生,则没有可能主动被二本学校录取。二本三本合并后,原二本线这个“界限”不存在了。略高于二本线的考生志愿填报不好就可能落到原三本高校,而略低于二本线的考生志愿填报得力则可能被原被二本学校录取。因此处于这个分数段的考生要格外注意。
记者:合并后是否意味以后就没有所谓的“三本”之称了?在录取分数、录取顺序等各方面会做出哪些具体的变动吗?
二本三本合并意味以后就没有所谓的“三本”之称了。原来的二本三本都统称二本了。但是这并不意味着所有的三本高校都上了一个档次。同样道理,个别省份整个本科全部合并为一个批次了,原来的一本二本三本的称谓都没有了,全部都叫做本科了,也不意味着二本三本高校都升格了。一所高校的层次是需要几十年上百年的学术积累和沉淀。各个高校在人们心目中的层次...
05-04
出国留学高考网为大家提供2017云南省高考录取批次合并,更多高考资讯请关注我们网站的更新!
2017云南省高考录取批次合并
记者近日从云南省招生考试院获悉,按照《国务院关于深化考试招生制度改革的实施意见》中关于开展录取批次改革试点的要求,借鉴其他省份改革做法,结合实际,云南省在高考招生中稳步推进批次合并改革。
2015年,云南省进行了专科批次合并,提高了考生志愿满足率和高校招生计划完成率。2017年,云南省将继续进行批次调整和优化,将二本批次与三本批次进行合并。调整后的批次设置情况为:提前本科、国家专项、地方专项、高校专项、自主招生、一本、一本预科、二本、二本预科、提前专科、高职专科、高中中专等批次。
批次合并后的志愿设置等情况,省招生考试院将在填报志愿前及时向社会公布。
出国留学网高考频道提醒考生考后关注云南高考分数线、云南高考成绩查询、云南高考志愿填报、云南高考录取查询信息:
| 2017年云南高考分数线查询 | ||||||
|---|---|---|---|---|---|---|
| 一本 | 二本 | 三本 | ||||
出国留学网高考网为大家提供2017广东高考专科AB类录取批次合并,更多高考资讯请关注我们网站的更新!
2017广东高考专科AB类录取批次合并
各地级以上市及顺德区招生委员会、教育局,全国在粤招生各有关高等学校:
为深入贯彻落实国务院和广东省《关于深化考试招生制度改革的实施意见》(国发〔2014〕35号、粤府〔2016〕17号)关于“创造条件逐步取消高校招生录取批次” 、“推进高职院校分类招生考试改革”的精神,进一步提高社会对考试招生工作的满意度,推动我省高等教育事业协调发展,根据我省普通高校招生工作的实际,决定对普通高等学校招生专科录取批次进行调整,现将有关事项通知如下:
一、调整的时间及内容
从2017年起,将原第三批专科A类及B类两个招生录取批次合并为“第三批专科批次”。批次调整合并后,各高校的办学性质不变,各类高校原收费管理方式不变。
二、调整志愿模式和完善相关院校志愿数
批次合并后,第三批专科批次的普通类实行平行志愿,艺术、体育类延续梯度志愿,相关科类的院校志愿数将适度增加。具体调整如下:
(一)第三批专科批次的普通类(含文理科)设两组志愿,第一组志愿设A、B、C共3个,第二组志愿设A、B、C、D、E、F、G、H、I共9个院校志愿,实行平行志愿。
(二)第三批专科批次的艺术类(含音乐、美术类),艺术类“统考”院校志愿数从2个设为3个,艺术类“校考”院校志愿数从1个设为2个,延续梯度志愿。
(三)第三批专科批次的体育类院校志愿数从2个设为3个,延续梯度志愿。
三、认真做好宣传引导工作
(一)请各有关高等学校根据专科批次合并带来的志愿设置及投档模式等变化,认真做好考试招生的准备,切实做好招生宣传、招生章程与录取原则的制定等工作。
(二)请各地招委会、各级教育行政部门和招生考试机构以及各高中阶段学校,加大宣传力度,充分利用各种宣传渠道特别是主流媒体和新媒体,进行有针对性的宣传引导,让广大考生和家长充分知晓批次合并后志愿填报和投档方式的变化,认真做好考生高考志愿填报的指导工作,确保2017年高考和普通高校招生录取工作顺利进行。
广东省招生委员会
2017年4月21日
小编精心为您推荐:
出国留学网高考网为大家提供高校招生录取批次合并 倒逼学校改革,更多高考信息请关注我们网站的更新!
高校招生录取批次合并 倒逼学校改革
北京2017年高招政策正式发布,今年北京高招政策有一个重要的变化,取消本科三批,将本科二、三批合并为本科二批。此前,已经有些省份,进行了类似的改革。不少人心里打起了鼓,这会不会减少录取的机会。
其实,这对学生的录取影响并不大,多数的录取集中在提前批、一本、二本的录取中,只有原先的三本录取会有影响,而且学生的选择面更多,平行志愿更多,减少了因为报志愿的失误而“高分低录”。更为重要的是,大家都在二本里录取,比原先的二本、三本,心理上落差不大,对考生心理是一个很好的保护。
其实,分批次录取,本来就是一个比较特别的制度,很多国家,并没有分批次录取,多数是学生申请,学校根据成绩和各种评定进行录取,学生可以根据自己的兴趣和成绩报考,这反而有利于学生的多方向发展。因此,怎么能让学生发挥特色、能力和特长,怎么能让学校更有特色、术业有专攻、培养通才也不忘培养专才,才是我们应该关注的重点。
从其他省份的二三本合并录取经验来看,合并后二批录取分数线会下降,但对一本二本院校影响不大,倒是对往年三本学校影响比较大。因为很多考生会瞄准原先的二本院校,原先的三本院校部分生源会流失,招生会更难。要想改变这一点,部分院校必须转变思路,比如更有特色,根据社会发展设立更实用更受欢迎的专业,甚至直接转化为技术培训学校,增加高级技工等社会短缺人才的培养,从而成为“小而精”“特而尖”的精品学校。
目前我们的高等教育,还是存在一定“大而全”“多而散”的问题。你有传媒学院,我也要有;金融专业比较热,你上我也上,一股脑挤上去,但是,后续的师资、配套、创新等都跟不上,于是出现很多雷同的学院、大学,一个很明显的例子就是各地都有的科技大学。这样的学校培养了一大批通才,毕业生却没有一项过得硬的技能,似乎什么都会,但真正精通的倒是没有。同时,毕业生也没有特色,大家学的课程都差不多,最后步入社会,都在“同一起跑线上”,没有差异性,更谈不上拔尖和创造性。因此,如果能通过招生制度改革,倒逼学校进行改变,倒是一个值得鼓励的变化。
随着社会的变化,一个二本学校的好专业比一个一本学校的差专业重要。对家长而言,关注的不是录取批次合并背后是否会影响率取率,而是应该关注孩子的兴趣是什么,什么是适合孩子发展的,怎么引导孩子选择一个适合的专业,这才是更需要关注的。
小编精心为您推荐:
出国留学网高考栏目为你整理的“2016年二本三本录取批次合并,高考志愿怎样填”吧!希望可以帮到您,更多高考资讯请继续关注本站!
理科470分,得知高考成绩的河北考生黄韬文又将面临一次“考验”。
继浙江、山东等地相继取消三本录取批次之后,今年又有河北、湖北、辽宁等地将二本、三本录取批次合并。
多年来单独画线的独立学院与民办本科高校,以及普通本科院校,将一起执行统一的本科二批录取控制线。为什么要这么合并,考生如何填报志愿才能达到分数利益最大化?
合并批次:各类院校“同台竞技”
早前因为没有计算机辅助录取工作,工作人员需要按照学科类别、分数高低将考生排序,再依据个人志愿抽取纸质档案,招生工作不仅效率低下,还容易出错,湖北省教育考试院高等教育考试办公室主任胡向东介绍:“人为设立一、二、三批次的录取方式,主要是为了方便录取工作”。随着高校数量增多,大批民办院校、独立学院成立并招生,今天的分批录取格局逐渐形成。
胡向东表示,与此同时,本科一批院校录取分数线往往比二、三批次院校高,一本学校也比二、三本好,这种“刻板印象”随之产生。因此,部分高校为了招收到优质生源,纷纷要求提高所在录取批次,“一本注水”“二本注水”等现象屡见不鲜。原本只是为提高招生工作效率的按批次录取的做法,被异化为“高校优劣等级”的标志。
2014年印发的《国务院关于深化考试招生制度改革的实施意见》明确指出,“创造条件逐步取消高校招生录取批次”。随着计算机在招生工作中的普遍使用,不分批次录取已无技术障碍。
对此,上海市教育考试院研究员李立峰表示,不管是普通高校、民办院校和独立院校,它们都是平等的办学主体,应该“同台竞技”,公平地接受考生的选择;合并录取批次有利于保障高校的办学自主权和招生自主权。
填报志愿:“要把保底志愿放得更低”
二本与三本合并为一个批次录取,意味原二本线消失,各地新的二本线大大降低。2016年,辽宁二本批次文理科分数线均有大幅下降,二本理科线为373分,比去年下降了46分;二本文科线为417分,比去年下降了43分。
随着新的二本分数线降低,加之原来的三本院校涌入二本院校招生,面对众多大学,考生选择适合自己分数的志愿方案,难度可想而知。
原来二本线上的那些考生群体,一旦二本志愿填报失误,还有三本院校接着的机会。现在实行一个大的录取批次,没有了三本院校托底,对志愿填报提出了更高的要求。李立峰表示,保守填报应成为主流,“要将保底志愿的分数预期放在更低的位置”。此外,部分省市是第一年实行录取批次合并,往年录取分数线的参考价值下滑,考生排名更具参考价值。
为了确保考生录取机会不减少,河北等地还采取增加志愿填报数量和增加征集志愿次数的方式。
2016年,上海“更进一步”,将一本、二本合并为一批录取,只保留本科批次和专科批次。按照计划,作为另一个率先试点高考改革的省市,浙江省也将在2017年合并所有本科批次。
“录取改革是一个过渡性的调整”,未来的改革方向是高校录取将全面取消批次,考生将按专业进行报考,高校将按照专业大类进行招生。李立峰表示,逐步取消录取批次后,未来高考将实行专业志愿优先,考生先填报专业志愿,每个专业志愿后再填报院校志愿,“这将引导学生根据自己兴趣选择合适的专业和学校...
多地录取批次合并,这对志愿填报有什么影响呢?和出国留学网小编一起来感受一下吧!更多高考资讯敬请关注出国留学网!
多地录取批次合并对高考志愿填报有什么影响
继浙江、上海、山东、福建、天津、广东、广西、四川等地相继取消三本之后,今年又有湖北、河北、江西、辽宁等地将三本合并到二本。如此一来,多年来单独划线的独立学院与民办本科高校,以及普通本科院校,将一起执行统一的本科二批录取控制线。
二三本合并对招生工作是一个简化,对院校来说不再有门户之见,在一定程度上也能促进大学办出特色,以质取胜。合并录取批次,只是打通了不同院校之间录取分数线的壁垒,并不意味着招生院校数量的减少。之前的那些三本院校依然具备招生资格,在招生计划和录取人数上不会有太大变化。
二三本合并,对考生填报志愿产生哪些影响呢?
第一个影响,合并后的本科二批录取分数线总体会下降到之前三本线的水平,让报考者在填报志愿时失去了以往惯用的分数依据,增加了数据分析的难度。
第二个影响,原来二本三本界限清晰,不同院校分属不同的阵营,志愿填报操作起来也相对容易。现在不同类型的众多院校交织在一起,加上院校数量众多,地域分布广泛,办学特色难以区分,好多学校从名称上相近或相似。这对那些缺乏院校常识的考生家长来说是一个不小的挑战。尤其公办学校和民办学校的不同,办学宗旨及收费标准的差异,这些问题都需要家长搞清楚。
第三个影响,从报考主体——广大考生来说,原来存在二本、三本两条不同的分数线,将考生按照分数高低划分为两个群体,在志愿填报上虽有交叉、但总体影响不大。合并为一个大的批次后,一所学校不管分数高低,人人都有填报资格,这就容易导致志愿“扎堆”现象,造成一些好学校填报的人多、差学校填报的人少,从而形成两极分化的情况。原来二本线上的那些考生群体,一旦二本志愿填报失误,还有三本院校接着的机会。现在实行一个大的录取批次,没有了三本院校托底,对志愿填报提出了更高的要求。
小编精心为您推荐:
| 2016高考热点聚焦 | |||
录取批次合并推荐访问