出国留学网专题频道心理咨询师统一鉴定栏目,提供与心理咨询师统一鉴定相关的所有资讯,希望我们所做的能让您感到满意!
准备好参加考试了吗?出国留学网为您带来“河南2018年心理咨询师统一鉴定工作通知”供您参考,祝考试顺利!更多相关资讯请继续关注本网站的更新!
河南2018年心理咨询师统一鉴定工作通知
各省辖市职业技能鉴定(指导)中心、省直管县(市)职业技能鉴定(指导)中心、省直有关单位:
根据《人力资源和社会保障部职业技能鉴定中心关于做好2018年全国统一鉴定工作的通知》(人社鉴发〔2018〕1号)文件要求,为切实做好我省2018年国家职业资格统一鉴定工作,现提出如下意见,请一并贯彻执行。
一、统一鉴定职业范围
2018年全国统一鉴定开考的职业是企业人力资源管理师,省统一鉴定开考的职业是育婴师,省试验性鉴定职业为劳动关系协调员。
二、补考职业范围
按照部鉴定中心安排,今年针对2017年11月参加心理咨询师、电子商务师、企业培训师、职业指导人员、理财规划师、秘书、速录师、婚姻家庭咨询师、健康管理师、信用管理师等10个职业统一(试验性)鉴定、单科成绩不合格(含1级、2级两科成绩不合格)的考生,组织进行最后一次补考,补考安排在2018年5月。
三、统一鉴定时间安排及数据上报
(一)全国统一鉴定、全省统一鉴定职业的鉴定日期分别定为5月19、20日和11月17、18日。全国统一鉴定时间安排及考核方案见人社鉴发〔2018〕1号文。全省统一(试验性)鉴定具体时间安排及考核方案详见附件1~2。
(二)国家职业资格全国和全省统一鉴定数据要按时提交,不参加考试的批次必须提交不参加信息、结束业务流程,交费电子表按传统模式同时上报。省中心上半年报名截止时间为4月4日,下半年报名截止时间为10月8日,逾期不报的单位将不安排参加本次统一鉴定。
(三)河南职业资格工作网(http:// ha.osta.org.cn )为统考资讯网络唯一官方发布平台。各机构电子缴费表仍使用“工作网河南省管理平台的鉴定专用内部通迅系统”上报。
四、高度重视,严格报名管理
(一)报名点要严格按照文件要求,对明确规定只能进行最后一次补考的职业,不得组织、接收新的报名人员。
(二)报名点应按照《河南省国家职业资格统一鉴定报名点管理办法》的要求,根据《国家职业标准》的申报条件及有关规定,专人负责,审核原件,严格审核报考人员的资格条件,不得放宽申报条件。报名截止日前未通过省中心审核的不得参加考试。对初审工作出现问题的单位将进行严肃处理。考生未及时提供相关资料或者弄虚作假、不符合报名条件的取消考试资格或成绩,后果由考生本人承担。
(三)报名应专人录入,仔细核对,录入报名系统后的信息应由考生本人或指定代理人确认,确保准确无误。报名点工作失误导致信息录入错误的由报名点承担相关责任。
五、统一鉴定综合评审办法
(一)人力资源管理师(1级、2级)综合评审均采取考生提交论文并参加上机考试的方式进行,考生撰写的纸质论文由考生在参加综合评审考试时带到考场提交,综合评审考试时间为考试日当天下午。人力一级综合评审从2018年5月开始实行上机考试。
(二)心理咨询师(2级补考)、企业培训师(1级、2级补考)、职业指导师(1级补考)的综合评审仍采取口头答辩方式进行...
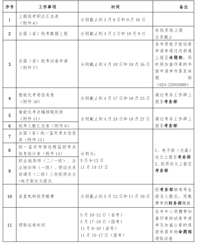
考友们,准备好参加考试了吗?出国留学网为您带来“2018年5月北京心理咨询师统一鉴定公告”供您参考,更多相关资讯请继续关注本网站的更新!祝考试顺利!
2018年5月北京心理咨询师统一鉴定公告
为做好北京市2018年全国统一鉴定工作,现将有关事项公告如下:
一、全国统一鉴定的职业等级
序号 | 职业名称 |
要参加心理咨询师考试的同学们,出国留学网为您整理了“安徽2017年下半年心理咨询师统一鉴定工作圆满结束!”供您参考,希望给您带来帮助!更多有关心理咨询师考试的内容,敬请关注本网站的更新!
安徽2017年下半年心理咨询师统一鉴定工作圆满结束!
11月18至19日,我省顺利组织实施2017年下半年国家职业资格全国全省统一鉴定工作。此次统一鉴定涉及企业人力资源管理师等28个职业,考生1.27万人。
省职业技能鉴定中心通过考前谋划部署、考中检查督导、考后总结反馈,确保此次统一鉴定平稳进行。考前,多次召开专题会议,就考务组织、技术保障、考点布置、安全保密、考风考纪等方面进行部署督导,开展报名资格审查工作督查,确保各地依法依规接受考生报名。考中,省厅安排督导组赴各考区驻点督考、巡考,考区广泛使用无线电信号屏蔽仪、实时监控录像系统、手持金属探测仪、身份证阅读仪等技术设备,严防考试作弊,保障考试安全。考后,考区总结交流鉴定组织实施成功经验与不足,不断提升统一鉴定组织实施水平,做好服务保障工作,营造公平公正氛围。
此次统一鉴定我省各考区秩序井然,过程平稳,社会反响良好。
出国留学网心理咨询师 栏目推荐:
...
各位参加心理咨询师考试的考友们,出国留学网为您整理了“湖南2017下半年心理咨询师统一鉴定顺利结束”供您参考,希望能帮助到您!祝您考试顺利!更多有有关心理咨询师考试的资讯,请持续关注本网站的更新!
湖南2017下半年心理咨询师统一鉴定顺利结束
2017年下半年,我省的国家职业资格全国(全省)统考工作于11月18日-19日进行,本次统考共有3.63万名考生报考,涉及企业人力资源管理师、劳动关系协调员和健康管理师等16个职业,其中报考人数最多的职业是心理咨询师和企业人力资源管理师2个职业;根据人社部鉴定中心的统一安排,有企业人力资源管理师、心理咨询师、理财规划师、电子商务师、秘书和涉外秘书6个职业采用智能化考试。
本次统考在全省十三个市州,共设考点24个,设立考场1097个,共委派监考员2194人次。为保证本次统考工作顺利实施,省人社厅鉴定中心召开了全省市州人社局鉴定中心和考点负责人考前动员会,中心领导提出“考试无小事”,必须做到四个务必:“务必高度重视,务必严格要求,务必严谨规范,务必公平公正”,对考务工作流程及各项考务工作进行了周密的布置和安排,加强考场管理,组成巡考组和督导组,在各考点开展巡考和督考工作。各考点按照省人社厅鉴定中心要求制定了详细的考务方案。
人社部鉴定中心副书记刘文彬同志为组长的督导组对我省本次统考进行全程督导,省人社厅党组副书记、副厅长蔡畅元同志,省人社厅副巡视员吕志纲同志陪同部鉴定中心督导组进行了巡视。省纪委驻省人社厅纪检组和省人社厅相关处室对考试进行了全程监督。省人社厅鉴定中心按照《关于做好2017年11月国家职业资格全国(全省)统一鉴定考务工作的通知》(湘人社鉴函〔2017〕27号)认真组织实施了全省的国家职业资格统一鉴定工作,加强各环节的规范管理,狠抓鉴定质量,各项工作得到人社部鉴定中心督导组的充分肯定。
出国留学网心理咨询师 栏目推荐:
10-13
出国留学网为大家提供《2017年11月安徽心理咨询师统一鉴定公告》,更多心理咨询师考试相关资讯请关注我们网站的更新!
省直2017年11月国家职业资格全国、全省统一鉴定公告
为做好省直2017年11月国家职业资格全国、全省统一鉴定工作,根据省人力资源社会保障厅《关于做好2017年统一鉴定工作的通知》(皖人社秘〔2017〕72号)规定,现将有关安排公告如下:
一、统考职业
(一)2017年全国统考:企业人力资源管理师、心理咨询师、电子商务师、职业指导人员、企业培训师、理财规划师等6个职业。具体职业、等级、考试时间及考核办法等安排见附件1和附件2。省直考区只受理省直单位集体报名。
(二)2017年全省统考:秘书、健康管理师、智能楼宇管理师等22个职业(工种)。具体职业(工种)、等级、考试时间及考核办法等安排见附件3和附件4。
二、鉴定对象
在肥省直、中直单位职工(含机关事业单位工勤人员)、院校学生。
三、报名条件
各职业(工种)、等级报名条件请登陆安徽省职业技能鉴定工作网(http://www.ahosta.gov.cn/channels/28.html) 查询。
四、报名资料要求
(一)个人报名
1.《安徽省职业技能鉴定报名登记表》一份,见附件5;
2.身份证原件、复印件各一份;
3.考生凭学历证、职业资格证书、工作年限或培训合格证书报考的,还需提供上述证书的原件、复印件和工作年限证明原件(见附件6)各一份;
4.考生凭发表论文报考的,需提供登载论文的刊物封面、目录和正文的复印件各一份。
5.4张2寸近期同底免冠正面彩色证件照(照片背后注明报考职业、等级、姓名、身份证号)。
报名参加补考的考生只需要提供第1和第5项报名资料。(根据有关规定:单科合格成绩保留一年。在成绩保留期内,考生可参加一次补考)
(二)集体报名
1.《安徽省职业技能鉴定人员名册》一份,见附件7。
2.按照个人报名资料要求提供考生个人材料。
注意:报名参加各职业(工种)一、二级职业技能鉴定的考生还需参加综合评审考核,请按《论文撰写要求》(附件8)撰写论文一篇并于报名时提交。
五、报名形式和时间
现场报名,报名时间为2017年10月11-15日。
六、报名地点
受理报名地点在合肥市庐阳区益民街17号富华大厦4楼安徽省职业技能鉴定中心。咨询电话:0551-62623670,62623630。
发放准考证、受理查分申请和发放国家职业资格证书等事宜均在以上地点办理。
七、领取准考证
时间:2017年11月11-12日。
考生个人报名的携带本人身份证、集体报名的携带单位介绍信领取准考证。
八、查阅考前准备通知单时间
考生应于考前3天登陆安徽省职业技能鉴定工作网查阅报考职业(工种)、等级的考生考前准备通知单,了解考生参加考试应提前准备的事项,做好考试准备工作。
九、成绩公布
于考后三...
出国留学网为你带来[2017河南心理咨询师统一鉴定综合评审考生须知],欢迎大家继续关注心理咨询师考试频道查看相关资讯,可按Ctrl+D收藏频道!更多考试资讯请关注我们网站的更新!
2017河南心理咨询师统一鉴定综合评审考生须知
一、总则
综合评审实行百分制,成绩达到60分及以上者为合格。理论知识、专业技能和综合评审三门均合格的考生,可获得相应职业的国家职业资格二级、一级证书。综合评审不及格的考生,须在下一次考试时参加补考。
综合评审中发现考生不符合申报条件、证件资料作假、论文抄袭雷同、没有相应工作经验等均直接按不合格处理。综合评审分为论文和答辩两个环节的,只要有一个环节不合格,综合评审成绩均视为不合格。
二、考评形式
综合评审有专题论文纸笔作答、上机考试、口头答辩等多种考评形式,具体要求见附表。
提前准 | 评审类别 | 基本要求 | 职业级别 |
提前准备提前提交 | 论文评审 | 考生须考前按规定撰写论文,将纸质论文(一式三份)由报名点考试一周前收取,不再安排现场答辩。 | 职业指导师二级、劳动关系协调员二级。 |
提前准备考场提交 | 论文书 | 考生须考前按规定撰写论文,综合评审科目考试时,提交论文,纸笔作答,书面答辩。 | 企业人力资源管理师二级、公共营养师二级、信用管理师二级。 |
09-07
出国留学网为你带来[2017下半年江苏心理咨询师统一鉴定公告],欢迎大家继续关注心理咨询师考试频道查看相关资讯,可按Ctrl+D收藏频道!更多考试资讯请关注我们网站的更新!
2017年下半年江苏省国家职业资格统一鉴定公告
为保证2017年下半年我省国家职业资格统一鉴定工作顺利进行,现将有关安排公告如下:
一、 鉴定职业、时间安排
1、全国统考职业(6个):企业人力资源管理师、心理咨询师、理财规划师、企业培训师、职业指导人员、劳动保障协理员。
2、全省统考职业(7+2个):秘书(国家职业资格五级、四级、三级)、物流师、电子商务师、信用管理师、劳动关系协调员、保安员、创业咨询师、营销师(国家职业资格五级、四级、三级)、公共营养师(国家职业资格四级、三级);营销师、公共营养师仅限取消政策前按“双证书”招生专业的职业院校(含技工院校)学生报名。
3、报名时间:9月11日9:00-9月30日16:00
4、考试时间:11月18日-19日
二、鉴定申报
1、统一鉴定各报名机构登录在线考务管理平台统一鉴定子系统进行申报,补考人员信息通过在线考务管理平台直接提取。根据有关文件要求,参加统一鉴定单科合格成绩超过一年的补考考生需重新申报鉴定。
2、个人网上报名请登录江苏省职业技能鉴定服务网。考生所报考职业需符合相关职业报考要求,报考人员网上提交个人报考信息、上传照片、通过资格初审、交纳考试费,即完成了报名程序。资格初审通过后信息不得更改。
3、个人网报考生的资格初审仅审核电子照片和报名信息的完整性,报名资格审核最终以成绩合格后现场资格复审结果为准。个人网报成绩合格的考生需在成绩发布后的10个工作日内带上资格审核材料到所报名地区的市职业技能鉴定中心完成现场资格复审,逾期未审核者和资格审核未通过的考生,考试成绩视作无效处理。有关资格复审事项会在成绩公布后另行通知。
4、个人网报考生需上传本人近期电子照片。要求如下:近期免冠正面二寸证件照,图片格式为.jpg,图片尺寸应大于100像素×100像素,小于20kb。上传的照片不清晰或不能反映本人特征,可能影响本人考试或证书使用,对此考生责任自负。
5、报考人员在成绩发布后,可登录江苏省职业技能鉴定服务网热点查询“最新成绩查询”窗口查询成绩(约考后40个工作日可查询成绩)。对成绩有异议的,在成绩公布后10个工作日内,到所报名地区的市职业技能鉴定中心申请成绩复查,逾期不予受理。有关成绩发布和成绩复查事项将在江苏省职业技能鉴定服务网上另行通知。
6、联系地址及电话
联系地址:江苏省职业技能鉴定中心 (南京市鼓楼区山西路68号颐和商厦4楼 邮编210009);
咨询电话: 025-83271797。
三、注意事项
1、下半年开考职业如遇国家政策变化,以国家政策为准。
2、个人网报考生报名前请认真阅读报名须知(见附件),了解考试流程。
3、各报名点在对考生进行资格初审后,将所有申报资料(包括学历证明材料、资格证书、工作证明等原件)准备齐全,在报名截止日期前到省(市)鉴定中心进行资格复审。原件当场审核后退回,复印件留各报名点存档。<...
09-07
出国留学网为你带来[2017年聊城心理咨询师统一鉴定通知],欢迎大家继续关注心理咨询师考试频道查看相关资讯,可按Ctrl+D收藏频道!更多考试资讯请关注我们网站的更新!
关于做好2017年全国(省)新职业统一鉴定工作的通知
鲁人社字[2017]60号
各市人力资源社会保障局,省直有关(部门)单位:
为加强职业技能鉴定管理,保证鉴定质量,根据人力资源社会保障部相关通知要求,结合我省实际,现就做好2017年全国(省)新职业统一鉴定工作有关事项通知如下:
一、鉴定职业范围
(一)全国统一鉴定职业
2017年实行全国统一鉴定的职业有:企业人力资源管理师、心理咨询师、企业培训师、职业指导人员、理财规划师等5个职业,其中理财规划师5月份组织统一鉴定,11月份只组织补考。
(二)全省统一鉴定职业
2017年实行全省统一鉴定的职业有:电子商务师、劳动关系协调员等2个职业。
如遇政策调整,另行发文对全国(省)新职业统一鉴定职业范围和相关工作安排进行相应调整。
二、鉴定时间安排
(一)全国统一鉴定时间是5月20、21日和11月18、19日,具体职业等级和安排见附件1。
(二)全省统一鉴定时间是5月20日和11月18日,具体职业等级和安排见附件2。
(三)5月份和11月份统一鉴定报名及系统录入截止时间分别为4月1日和9 月22日,材料审核工作分别于4月11日和9月29日前完成。请各市、各单位按照规定时间上报相关资料,逾期上报将不予受理。
5月和11月统一鉴定接受个人网上报名,个人网上报名登陆山东省职业资格工作网(www.sdosta.org.cn) ,报名截止时间分别为3月29日和9月19日。
(四)参加2016年物流师职业全国统一鉴定单科成绩不合格的考生,可参加一次补考,补考安排在5月20日进行。
(五)参加2016年公共营养师、广告设计师、信用管理师、创业咨询师等4个职业全省统一鉴定单科成绩不合格的考生,可参加一次补考,补考安排在5月20日进行。
三、申报条件
新职业统一鉴定申报条件可登录山东省职业资格工作网查询。
四、鉴定方式
2017年全国、全省统一鉴定方式见附件1、附件2。企业人力资源管理师1级、心理咨询师2级、劳动关系协调员2级的综合评审由省职业技能鉴定指导中心统一组织,具体安排如下:
(一)企业人力资源管理师1级综合评审采用撰写论文、口头答辩的方式,论文按山东省职业资格工作网“国家职业资格统一鉴定综合评审办法”要求撰写,分别于5月25日和11月23日前提交至省职业技能鉴定指导中心,逾期不再受理;口头答辩由省职业技能鉴定指导中心统一组织,答辩时间另行通知。
(二)心理咨询师2级综合评审采用撰写论文、口头答辩方式,省职业技能鉴定指导中心分别于6月下旬和12月下旬公布心理咨询师2级理论、技能成绩,理论、技能成绩均合格的考生参加口头答辩。参加答辩的考生请按省职业技能鉴定指导中心网站通知时间提...
出国留学网为你带来[2017年潍坊心理咨询师统一鉴定报名工作通知],欢迎大家继续关注心理咨询师考试频道查看相关资讯,可按Ctrl+D收藏频道!更多考试资讯请关注我们网站的更新!
2017年潍坊市心理咨询师统一鉴定报名工作通知
各县市区人力资源和社会保障局,市属各开发区劳动人事局、有关院校、单位:
为加强职业技能鉴定管理,保证鉴定质量,根据国家人力资源和社会保障部人社鉴发〔2017〕1号和山东省人力资源社会保障厅《关于认真做好2017年全国(省)新职业统一鉴定工作的通知》(鲁人社字〔2017〕60号)的统一安排和要求,结合我市实际,现将我市2017年度全国(省)新职业统一鉴定报名工作有关事项通知如下:
一、鉴定的职业范围
(一)全国统一鉴定职业
2017年实行全国统一鉴定的职业有:企业人力资源管理师、心理咨询师、理财规划师、企业培训师、职业指导人员等5个职业,其中,理财规划师5月份组织统一鉴定,11月份只组织补考。
(二)全省统一鉴定职业
2017年实行全省统一鉴定的职业有:电子商务师、劳动关系协调员等2个职业。
如遇政策调整,另行发文对全国(省)新职业统一鉴定职业范围和相关工作安排进行相应调整。
(二)全市统一鉴定职业
2017年实行全市统一鉴定的职业有:育婴师、保育员、养老护理员、茶艺师、制图员等5个职业,其中2016年茶艺师、制图员等2个职业全市统一鉴定单科成绩不合格的考生,可参加一次补考。
二、鉴定的时间
(一)2017年新职业全国统一鉴定时间安排见附件1,全省统一鉴定时间安排见附件2,全市统一鉴定时间安排见附件3。
(二)参加2016年物流师职业全国统一鉴定单科成绩不合格的考生,可参加一次补考,补考安排在5月20日进行。
(三)参加2016年公共营养师、广告设计师、信用管理师、创业咨询师等4个职业全省统一鉴定单科成绩不合格的考生,可参加一次补考,补考安排在5月20日进行。
三、鉴定方式
2017年全国、全省统一鉴定方式见附件1、附件2。企业人力资源管理师1级、心理咨询师2级和劳动关系协调员2级的综合评审由省职业技能鉴定指导中心统一组织,具体安排如下:
(一)企业人力资源管理师1级综合评审采用撰写论文、口头答辩的方式,论文按山东省职业资格工作网“国家职业资格统一鉴定综合评审办法”要求撰写,分别于5月22日和11月20日前提交至潍坊市人事考试(职业技能鉴定)中心507房间,逾期不再受理;口头答辩由省职业技能鉴定指导中心统一组织,答辩时间另行通知。
(二)心理咨询师2级综合评审采用撰写论文、口头答辩方式,省职业技能鉴定指导中心分别于6月下旬和12月下旬公布心理咨询师2级理论、技能成绩,理论、技能成绩均合格的考生参加口头答辩。参加答辩的考生请按潍坊市人事考试信息网通知时间提交案例报告1篇,个人成长报告或研究报告1篇,报告格式和内容按山东省职业资格工作网“心理咨询师国家职业资格二级综合评审文章撰写要求”撰写,口头答辩由省职业技能鉴定指导中心统一组织,答辩时间另行通知。
(三)劳动关系协调员2级综合评审采用撰写论文的方式,论文按山东省职业资格工...
辽宁省2017年心理咨询师统一鉴定成绩查询,请辽宁省心理咨询师考生认真阅读下文,了解鉴定成绩查询时间。更多心理咨询师考试动态信息,请访问出国留学网心理咨询师栏目!
最新资讯:辽宁省2017年心理咨询师统一鉴定成绩查询

心理咨询师统一鉴定推荐访问