出国留学网专题频道成都实验外国语栏目,提供与成都实验外国语相关的所有资讯,希望我们所做的能让您感到满意!
06-24
亲爱的同学们:新的学期,新的起点,也就意味着新的机遇与挑战,新的拼搏与奋斗。高三在我们的关注中如约而至,征战高考的号角已经吹响,时间不容置疑地把我们推到命运的分水岭。在慢慢品尝高三滋味的同时,我们正在加速长大和成熟,过去对时间的浪费让我们痛心,父母期待的目光更加殷切和慈祥,一夜之间,忽然有了更多的知识需要我们去拥有,我们对未来的思考更加清晰。是的,同学们,面对未来,你可能有无数条道路,但一旦进入高三前进的队列中,作为志存高远的热血青年,你一定会义无返顾的说,高三,我来了;高考,我要成功!

6.【2007广东卷】下面的材料从四个方面对粤剧作了介绍?请筛选信息,保留各方面的主要内容,压缩成一段文字,不超过90字(含标点符号)。(6分)
粤剧起源于明代,深受昆曲、南戏的影响,清朝顺治之后,以梆子、皮黄为基础,融合弋阳腔、昆曲之长,吸收了南音等广东民间曲调,逐渐发展成为南方的一大剧种。它的唱腔丰富,以 梆子、二黄为主,兼用民间说唱音乐。唱有大喉、平喉、子喉之分,调有正线、反线和乙反线之别:伴奏乐器原只有二弦、高胡等民族乐器,后来加进了小提琴等西洋乐器,对增强戏剧效果,起到了很好的作用:粤剧的行当,原只有生、旦、丑、末、净等十个,后来生角又演变为文武生、武生、小武等。粤剧是最能体现广东特色的剧种。
___________________________________________________________________
___________________________________________________________________
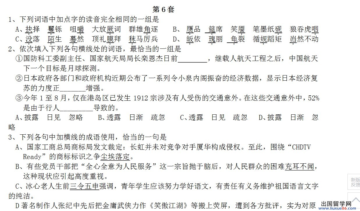
第六套
1 A ( A.均读作(juã) B.筵席(yán)笑靥(yâ) 其它读yàn C.顶礼膜拜(mï)其它读mî D.龟裂(jūn)岿(kuÿ)然不动 其它读guÿ)
2 . B (透露:显露(消息、意思等)/披露:发表、公布 日渐:一天天慢慢地/日见:一天天地显示 疏忽:粗心大意/忽略:没有注意到)
3. A (B “充耳不闻”形容有意不听别人的意见,不合语境,应为“不闻不问”;C “三令五申”是“多次命令和告诫”的意思;D“狗尾续貂”指拿不好的东西补接在好的东西后头,不适用于“改编”。“尘埃落地”指事情终于有了结果。)
4 . B (A“防止”“免遭”连用造成否定失当;C 暗中更换主语,可在“把”前加上主语“他”;D “为一些知名的服装模特公司”“从参赛选手中”,语序不当。)
6.答案:所给材料按内容分为概念、起源与形成、唱腔(唱、调)与伴奏、行当四个部分。(1)粤剧是吸收了梆子、南戏等元素而形成的最具广东特色的剧种。唱腔以梆子、二黄为主,唱、调还有细分,伴奏用二弦等乐器,行当分为生、旦、丑、末、净等十余种。(2)粤剧是以梆子、二黄为基础,融合昆曲、南音等形成的最具广东特...
07-10
2013年中考大幕已经落下,成都实验外国语学校中考分数线已经公布,众家长和考生最关心的莫过于今年的分数线是多少,中考网为大家精心收集了成都实验外国语学校的中考录取分数线,内容时时更新,欢迎收藏本网站,了解成都实验外国语学校的中考录取动态。
一、我校初中毕业学生录取线630分及以上,奖学金线在学校查询;
二、非本校初中毕业生660分及以上(免交学费);
三、凡上线学生报名时间为6月29日下午和6月30日上午11点30分前,过期不再录取。
成都市实验外国语学校
2012年6月29日
推荐阅读:
2013成都中考分数线 ...成都实验外国语推荐访问