出国留学网专题频道执业药师报名栏目,提供与执业药师报名相关的所有资讯,希望我们所做的能让您感到满意!
对于准备参加2023年执业药师考试的考生来说,尽早了解报名事项是必不可少的。今天,小编针对执业药师考试报名所需材料整理了相关内容,希望对各位考生有所帮助,欢迎阅读浏览!
2023年报考执业药师要准备什么材料?
1、电子照片
执业药师报名有些省份要求是在网上提交照片,并且对照片有具体的尺寸要求,一般是小二寸的。上传完照片,才可以完成执业药师报名程序。
所以提醒各位考生在考试报名开始之前,准备好电子照片。
部分现场审核的地区,要提交纸质版照片。根据之前要求,红白蓝三种底色均可。
2、身份证
身份证一定要妥善保管,可能有些粗心的考生身份证会丢失,遗失后请抓紧时间补办,以免影响考试报名。
另外,要保证考试期间身份证在有效期内,避免因身份证过期而导致当年成绩无效。
3、毕业证
专业及毕业年限必须符合报名条件。
4、学历查询认证证明
由于部分中专考生的学历编号在学信网中查不到,需要去学历认证机构(学信网)进行学历认证,出具纸质认证报告,此认证报告开具需要15天左右,请需要认证的考生抓紧时间,以免耽误报名。
5、报名表
报名表是在报名开始后于人事易比课填写报名后打印出来的,需要报名单位盖章,也需要上级主管单位审核盖章。
注意:需要考后审核的地区也需要提交报名表,大家可把报名表下载填表之后放到网盘或者是U盘以便到时候复审。
6、单位工作证明
单位工作证明,就是从事药学或中药学相关工作年限的证明,虽然每个省份是不一样的,但是都是大同小异。
关于工作证明的书写,一定要注意工作年限是否满足要求,要如实填写,工作单位最好是用药店等药品经营单位的证明。如果中途换过工作,就在工作那一栏填写两个工作单位的工作经历。
由于执业药师考试报名工作由各个地方人事部门负责,所以各地执业药师报考条件是存在差异的,如果考生对自己的专业、报考年限有疑问,一定要提前询问当地的报考审核部门。
2023年执业药师可以异地报考吗?
执业药师证可以进行异地报名,不在户口所在地也能够报名考试。只不过执业药师在哪里报名,那么就要在报名的地方进行考试,这样做是为了方便考生,不用来回在工作地和户口所在地奔波。
2023年执业药师报考费用
2023年执业药师报名费用每人每科大概在50-60元,四科报考费用在200-300元左右,执业药师考试的报名费用在各个省份的收费标准都是不一样的,具体以官网为准。有一些考生考执业药师会选择报一个培训班,这样就会额外有一笔培训费用的支出。执业药师培训具体收费标准就要看地区和培训学校了,一般来说执业药师培训的费用是在2000元以上。
推荐阅读:
想要报考执业药师考试需要提供一些证明资料,小编为你精心准备了2023年报考执业药师需要工作证明吗?一起来了解一下吧,希望能够帮助到你,想知道更多相关资讯,请关注网站更新。
2023年报考执业药师需要工作证明吗
执业药师考试需要工作证明,执业药师考试报名采用告知承诺制报名资料审核方式有线上审核、线下审核两种方式。
执业药师审核时间上有考前审核和考后审核两种,无论哪种审核方式,执业药师考试报名都需要提供工作证明。执业药师工作证明怎么开
(1)人事考试网提供,报名信息表中填写工作年限,工作单位在报名信息表左下角盖上公章即可。
(2)人事考试网提供,工作证明样本,考生需要填写具体工作时间、工作单位及证明人。
(3)非人事考试网提供,这种工作证明需要考生自己打印另附一张一般只需写上我单位XX同志从事XX专业工作已满XX年,同意报名参加执业药师考试,单位盖章即可。
哪些单位能开执业药师工作证明
考取执业药师时,最好是用药店等单位的工作证明。不过有些地他区可能要求不一样,注册执业药师的审核也会不一样。
药店等药品经营单位需要执业药师,一般都是质量负责人之类的职务,需要一定年限的药品经营质量管理经验,但药厂是药品生产质量管理医疗机构是药品使用质量管理,所以在注册的时候,如果没有药品经营质量管理的证明,也是不能注册。
执业药师报名表中工作单位信息填写注意事项
1、工作单位:即要在你报名表盖章的单位,最好是药学相关岗位!如果去年用的另一单位,今年换单位了,那就用现在的单位进行报名。
2、单位类型:药厂即生产、医药公司即批发、药店即零售、医院即卫生机构。
3、单位所在地:查看单位注册地。
4、单位性质:事业(非营利性医疗机构) 机关(卫生药监等部门) 企业(药厂、医药公司等) 其他。
5、单位代码:没有可以不用填写,不用纠结。
6、工作年限:药学工作了多少年,一定要达到报名时限!
7、专业年限:药学工作了多少年,建议和上面工作年限一样。
推荐阅读:
...08-05
你是否还在为是否能参加这次执业药师考试而发愁,还在担心自己会被某一条报名条件限制无法参考,大可不必慌张,2023年青海执业药师考试报名条件已经出炉,一起来看一看吧,欢迎大家阅读本文,关注本站即可获取更多精彩资讯。
2023年青海执业药师报名条件
依据《制度规定》第九条,凡中华人民共和国公民和获准在我国境内就业的外籍人员,符合以下条件之一者,均可申请参加执业药师职业资格考试:
1、拥有药学类、中药学类专业大专学历,在药学或中药学职位的工作时间满4年;
2、拥有药学类、中药学类专业大学本科学历或学士学位,在药学或中药学职位的工作时间满2年;
3、拥有药学类、中药学类专业第二学士学位、研究生班毕业或硕士学位,在药学或中药学职位的工作时间满1年;
4、拥有药学类、中药学类专业博士学位;
5、拥有药学类、中药学类相关专业相应学历或学位的人员,在药学或中药学职位工作年限相应增加1年。
报考条件很重要,大家千万要仔细检查自己是否具备考试资格。
2023年青海执业药师考试免试条件介绍
什么是执业药师的免考政策?依据《考试办法》第四条,符合《制度规定》报考条件,遵从国家有关规定,取得药学或医学专业高级职称并在药学岗位工作的,可免试药学专业知识(一)、药学专业知识二,只参加药事管理与法规、药学综合知识与技能两个学科的考试;取得中药学或中医学专业高级职称并在中药学岗位工作的,可免试中药学专业知识(一)、中药学专业知识(二),只参加药事管理与法规、中药学综合知识与技能两个学科的考试。
2023年青海执业药师报考有年龄要求吗?
执业药师考试没有年纪限制。执业药师考试报考限制都是在专业、学历、工作年限三个角度,同时满足三个角度限制的考生,才能报考执业药师考试。
报名青海执业药师考试需备好啥材料
执业药师考试报名需要备好的资料包括但不限于:白底电子照片、效期内的身份证、《执业药师资格考试报名表》、工作证明、学历证明等,详情以各个省份的要求为准则,考生需要做好充分的准备。
2023年青海执业药师考试在哪报名
2023年执业药师考试报名网址为中国人事考试网。执业药师考试报名采取网上报名、网上缴费。考生能在规定时间内在中国人事考试网进行相关操作。
报名青海执业药师的时候照片该如何修改
执业药师报考的时候,正常的情况下照片不允许修改(底色问题无须修改)。遇有特殊情况确实需要修改的,“报名信息确认”之后将身份证正反面扫描、电子照片、情况说明,发送到当地官方邮箱,经技术人员核验,可以修改的将在一个工作日内作出处理,考生自行上系统查看修改结果并完成缴费。
证件号显示已存在是青海执业药师考试报名的时候常见问题之一
身份证号码显示已经存在是执业药师考试报考时常见问题之一。如果提示身份证号码已经注册,请确认是否已经注册,可通过找回用户名...
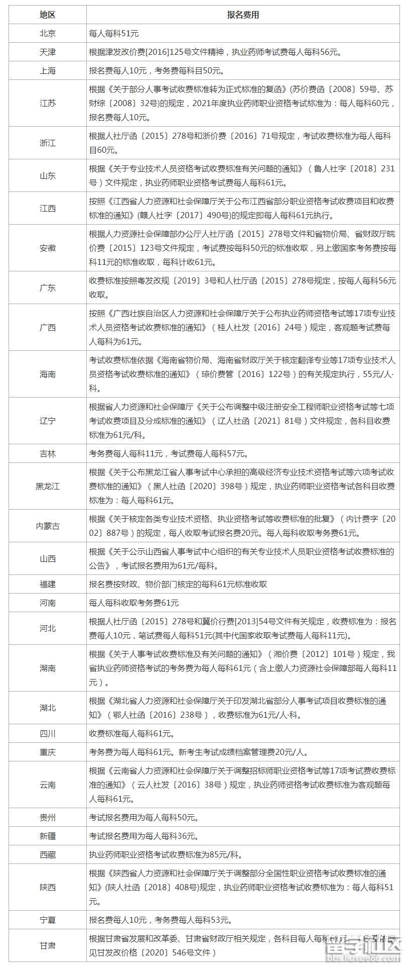
2023年执业药师考试报名费用大致在50到60元一科,每个省份的报名费用都不同,待各省具体公告通知。同时大家可以参考往年的执业药师考试报名费用,不会有较大出入。详细内容小编已经整理在下面了,欢迎大家阅读浏览!
一、2023年执业药师考试各地报名费用

二、执业药师报名条件
执业药师报名条件(考全科/四科)
凡中华人民共和国公民和获准在我国境内就业的其他国籍的人员,遵纪守法并具备以下条件之一者,均可参加执业药师资格考试;
1、取得药学类、中药学类专业大专学历,在药学或中药学岗位工作满4年;
2、取得药学类、中药学类专业大学本科学历或学士学位,在药学或中药学岗位工作满2年;
3、取得药学类、中药学类专业第二学士学位、研究生班毕业或硕士学位,在药学或中药学岗位工作满1年;
4、取得药学类、中药学类专业博士学位;
5、取得药学类、中药学类相关专业相应学历或学位的人员,在药学或中药学岗位工作的年限相应增加1年。
执业药师免试条件(免两科)
根据《执业药师资格考试实施办法》第四条规定,符合《执业药师职业资格制度规定》报考条件,并具备以下条件之一者,可免试两科:
1、取得药学或医学专业高级职称并在药学岗位工作的,可免试“药学专业知识(一)”“药学专业知识(二)”,只参加“药事管理与法规”“药学综合知识与技能”两个科目的考试。
2、取得中药学或中医学专业高级职称并在中药学岗位工作的,可免试“中药学专业知识(一)”“中药学专业知识(二)”,只参加“药事管理与法规”“中药学综合知识与技能”两个科目的考试。
注意:符合免试部分科目的报考人员,取得高级职称与在药学、中药学岗位工作两个条件须同时具备。 高级职称的类别为从事药学或中药学岗位工作获得的药学、医学或医药学专业高级职称。从事医疗、预防、保健、医技、护理工作的主任(副主任)医师、主任(副主任)技师、主任(副主任)护师,从事高等院校教学、科研、管理工作的教授(副教授)等不符合免考两科的条件。高级职称应于报考截止日之前取得。
推荐阅读:
08-03
云南准备报名执业药师的考生注意了,小编为你提供了2023年云南执业药师报名时间,参加考试的考生们可要提前做好相关准备,详细内容小编已经整理在下面,一起来看看吧,想知道更多相关资讯,请关注网站更新。
2023年云南执业药师报名时间
执业药师报名开始及截止时间是8月11日9:00至21日17:00,执业药师报考人员须认真阅读本公告,按系统提示选择“云南省”填写报考信息,缴费时间是8月11日9:00至23日17:00。
云南执业药师信息确认并通过报名系统自动核验后即可在网上交费,报考人员在缴费前务必再次核对报名信息,缴费确认后所有信息不可修改,已缴费即视为报名成功。
2023年云南执业药师缴费标准
云南执业药师报名系统审核通过后即可网上缴费,确认已缴费即视为报名成功。根据《云南省人力资源和社会保障厅关于调整招标师职业资格考试等17项考试费收费标准的通知》(云人社发〔2016〕38号)规定,执业药师资格考试收费标准为客观题每人每科61元。
云南执业药师报名所需材料
1、身份证原件及复印件1份
2、《专业技术资格考试云南考区报名诚信承诺书》
3、学历学位证书原件及复印件1份;中国高等教育学生信息网出具的《教育部学历证书电子注册备案表》1份
4、从事药学或中药学工作岗位年限证明
5、符合执业药师免试部分科目的人员,须提供免试条件相对应的证明材料。其余考生如未接到单独通知,报名期间无需到现场核查
2023年云南执业药师考试时间安排
1、执业药师报名时间节点
报名时间:8月11日9:00至8月21日17:00
缴费时间:8月11日9:00至8月23日17:00
2、执业药师报名网址
网址为:中国人事考试网。
3、报名流程
执业药师报考人员须认真阅读本公告,按系统提示选择“云南省”填写报考信息。
4、考试时间
10月21日
上午9:00-11:30药学专业知识(一);中药学专业知识(一)
下午14:00-16:30 药学专业知识(二);中药学专业知识(二)
10月22日
上午9:00-11:30药事管理与法规
下午14:00-16:30药学综合知识与技能;中药学综合知识与技能
2023年云南执业药师考试科目
执业药师职业资格考试分为药学类、中药学类两个专业类别,每个专业类别均包括4个考试科目,各科目均为客观题。
1、药学类考试科目:《药学专业知识(一)》《药学专业知识(二)》《药事管理与法规》《药学综合知识与技能》。
2、中药学类考试科目:《中药学专业知识(一)》《中药学专业知识(二)》《药事管理与法规》《中药学综合知识与技...
08-31
安徽省2022年执业药师职业资格考试报名已于8月29日开始了,报名最晚截止至9月5日16:00止,要报名的赶紧报,不要错过时间了,下面是出国留学网为大家整理的安徽省2022年执业药师职业资格考试报名入口,欢迎大家参考阅读。
(点击图片进入)
报名时间
2022年8月29日9:00至9月5日16:00
报考条件
凡符合国家药监局、人力资源社会保障部《关于印发执业药师职业资格制度规定和执业药师职业资格考试实施办法的通知》(国药监人〔2019〕12号)规定并具备下列条件之一者,可以申请参加执业药师职业资格考试。具体报名条件要求、原制度过渡办法参照《国家药监局执业药师中心关于执业药师职业资格考试报考条件说明的函》(药监执函〔2019〕67号)执行。
按照《人力资源社会保障部关于降低或取消部分准入类职业资格考试工作年限要求有关事项的通知》(人社部发〔2022〕8号)要求,自2022年起,执业药师职业资格考试工作年限要求调整如下:
(一)考全科报考条件
中华人民共和国公民和获准在我国境内就业的外籍人员,具备下列条件之一:
1.取得药学类、中药学类专业大专学历,在药学或中药学岗位工作满4年。
2.取得药学类、中药学类专业大学本科学历或学士学位,在药学或中药学岗位工作满2年。
3.取得药学类、中药学类专业第二学士学位、研究生班毕业或硕士学位,在药学或中药学岗位工作满1年。
4.取得药学类、中药学类专业博士学位。
5.取得药学类、中药学类相关专业相应学历或学位的人员,在药学或中药学岗位工作的年限相应增加1年。
(二)免二科报考条件
符合《执业药师职业资格制度规定》报考条件,按照国家有关规定取得药学或医学专业高级职称并在药学岗位工作的,可免试药学专业知识(一...
08-31
福建省对2022年执业药师考试感兴趣的朋友注意了!福建省2022年执业药师考试报名马上就要开始了,官方的报名入口如下,一起来了解一下吧!下面是出国留学网整理的福建省2022年执业药师职业资格考试报名入口,欢迎大家参考阅读。
(点击图片进入)
考务时间安排
(一)网上报名时间:9月1日至9月8日;
(二)现场核查时间(应接受现场核查的情形见“六、报考操作流程”中的“现场核查”):9月8日至9月9日;
(三)网上缴费时间:9月1日至9月13日;
(四)打印准考证时间: 10月28日起;
(五)成绩公布时间:2023年1月中旬,(报考人员可登录WWW.FJPTA.COM查询成绩,考试合格标准以中国人事考试网发布的公告为准);
(六)证书发放:
执业药师职业资格考试分为药学类、中药学类两个专业类别,每个专业类别均包括4个考试科目,各科目均为客观题。
药学类考试科目:“药学专业知识(一)”“药学专业知识(二)”“药事管理与法规”“药学综合知识与技能”。
中药学类考试科目:“中药学专业知识(一)”“中药学专业知识(二)”“药事管理与法规”“中药学综合知识与技能”。
“药事管理与法规”为药学类和中药学类共同考试科目。
参加全部4个科目考试(级别为考全科)的人员须在连续4个考试年度内通过全部科目的考试,参加2个科目考试(级别为免二科)的人员须在连续2个考试年度内通过应试科目,方可取得资格证书。
省直考区纸质证书领取时间及发放方...
08-25
四川省关于做好2022年执业药师职业资格考试的通知出来了,详细的报名安排及考试安排见下文通知,直达报名入口已整理在文章,各位想要报名的四川考区的朋友可仔细阅读本文,对各位报考会有很大的帮助。
各市(州)人事考试机构、省人事人才考试测评基地:
根据人力资源社会保障部人事考试中心《关于做好2022年度执业药师职业资格考试考务工作的通知》(人考中心函〔2022〕54号)及四川省人力资源和社会保障厅《关于做好我省专业技术人员资格考试告知承诺制有关工作的通知》(川人社办发〔2020〕14号)等文件精神,为切实做好我省2022年度执业药师职业资格考试考务工作,现将有关事项通知如下:
一、考试时间、考试科目及考试设置
(一)考试时间及科目
11月5日09:00-11:30药学(中药学)专业知识(一)
14:00-16:30药学(中药学)专业知识(二)
11月6日09:00-11:30药事管理与法规
14:00-16:30药学(中药学)综合知识与技能
(二)考试设置
执业药师职业资格考试分为药学类、中药学类两个专业类别,每个专业类别均包括4个考试科目,各科目均为客观题。
药学类考试科目:“药学专业知识(一)”“药学专业知识(二)”“药事管理与法规”“药学综合知识与技能”。
中药学类考试科目:“中药学专业知识(一)”“中药学专业知识(二)”“药事管理与法规”“中药学综合知识与技能”。
“药事管理与法规”为药学类和中药学类共同考试科目。
参加全部4个科目考试(级别为考全科)的人员须在连续4个考试年度内通过全部科目的考试,参加2个科目考试(级别为免二科)的人员须在连续2个考试年度内通过应试科目,方可取得资格证书。
二、报考条件
按照人力资源社会保障部《关于降低或取消部分准入类职业资格考试工作年限要求有关事项的通知》(人社部发〔2022〕8号)(可点此链接查看原文)要求,自2022年起,执业药师职业资格考试工作年限要求调整如下:
1.取得药学类、中药学类专业大专学历,在药学或中药学岗位工作满4年。
2.取得药学类、中药学类专业大学本科学历或学士学位,在药学或中药学岗位工作满2年。
3.取得药学类、中药学类专业第二学士学位、研究生班毕业或硕士学位,在药学或中药学岗位工作满1年。
4.取得药学类、中药学类专业博士学位。
...
贵州人事考试网公布了关于做好贵州2022年度执业药师职业资格考试报名的通知,通知对考试及报名工作做出了详细的安排,接下来各位贵州的朋友来仔细看看吧!下面是出国留学网整理的文章,欢迎大家参考阅读。
根据《关于做好2022年度执业药师职业资格考试考务工作的通知》(人考中心函〔2022〕54号)精神,为做好全省2022年度执业药师职业资格考试相关工作,现将有关事项通知如下:
(点击图片进入)
一、报名条件、免试条件、报名要求
(一)凡中华人民共和国公民和获准在我国境内就业的外籍人员,具备以下条件之一者,均可申请参加执业药师职业资格考试:
1.取得药学类、中药学类专业大专学历,在药学或中药学岗位工作满4年;
2.取得药学类、中药学类专业大学本科学历或学士学位,在药学或中药学岗位工作满2年;
3.取得药学类、中药学类专业第二学士学位、研究生班毕业或硕士学位,在药学或中药学岗位工作满1年;
4.取得药学类、中药学类专业博士学位;
5.取得药学类、中药学类相关专业相应学历或学位的人员,在药学或中药学岗位工作的年限相应增加1年。
(二)部分科目免试条件:
按照国家有关规定,取得药学或医学专业高级职称并在药学岗位工作的,可免试“药学专业知识(一)”“药学专业知识(二)”,只参加“药事管理与法规”“药学综合知识与技能”两个科目的考试;取得中药学或中医学专业高级职称并在中药学岗位工作的,可免试“中药学专业知识(一)”“中药学专业知识(二)”,只参加“药事管理与法规”“中药学综合知识与技能”两个科目的考试。
符合免试部分科目的报考人员,取得高级职称与在药学、中药学岗位工作两个条件须同时具备。高级职称的类别为从事药学或中药学岗位工作获得的药学、医学或医药学专业高级职称。高级职称应于报考截止日之前取得。
符合免试部分科目的大专及以上学历的报考人员,其成绩从2019年开始,实行2年为一个周期滚动管理,须在连续两个考试年度内通过应试科目。
(三)专业岗位工作年限计算截止日期为考试当年度的12月31日。<...
各位执业药师考生注意了,小编今天为各位整理出了2021年执业药师报名费用,每年的报名费用相差不大,可以此为参考,感兴趣的考生快来看看吧!下面是出国留学网整理的“2022执业药师全国考试报名费用汇总 考试安排”,欢迎大家参考阅读。
| 2022年执业药师考试缴费时间及费用全国各地汇总 | ||
| 地区 | ||
执业药师报名推荐访问