出国留学网专题频道执业药师考试大纲栏目,提供与执业药师考试大纲相关的所有资讯,希望我们所做的能让您感到满意!
2022年执业药师考试距离正式开考还有两个多月的时间,小编建议各位考生在备考过程中还是尽量根据考试大纲来进行复习,毕竟考试大纲对于考生复习的指导性意义有多大,大家都心中有数,接下来小编就为大家带来2022年执业药师考试《药事管理与法规》考试大纲,快来看看吧!







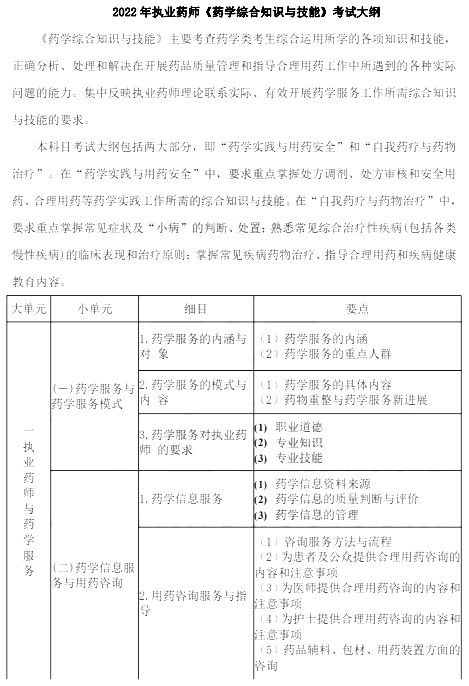
考试大纲有多重要?一场考试的所有考试内容都能在考试大纲中找到相应的知识点指南,如果考生可以吃透整个考试大纲,那他的考试将会是满分!下面小编就为大家带来2022年执业药师考试《药学综合知识与技能》考试大纲,大家快来一起看看吧!







对于应试教育下成长的小伙伴们来说,考试大纲对于一场考试的作用有多大相信不用小编过多解释大家也都能明白,作为考试的指定复习文件,考试的全部考试内容都在考纲中,接下来小编就为大家带来2022年执业药师考试《药学专业知识(二)》考试大纲,快来看看吧!







2022年的执业药师考试在两个半月之后就将正式开始考试,各位考生们的复习备考目前进行到哪一步了呢?小编在本文中为大家带来了2022年执业药师《药学专业知识(一)》考试大纲(完整版),快来看看吧!欢迎大家阅读本文,关注本站即可获取更多精彩资讯!







07-21
2022年执业药师考试的报名正在紧张的进行着,各位考生也都进入了紧张的考前筹备环节.小编在这里建议各位考生,在考前复习计划制定之前,一定要记得查看今年的考试计划和考试范围是否有做调整哦,这样在制定复习计划的时候才能更好的复习迎考.
一、《大纲》中药事管理与法规科目细目和要点的考试内容,涉及下述新政策法规的,按照新政策法规的规定掌握
(一)全国人民代表大会常务委员会审议通过的法律
《中华人民共和国广告法》(1994年10月27日第八届全国人民代表大会常务委员会第十次会议通过 根据2021年4月29日第十三届全国人民代表大会常务委员会第二十八次会议《关于修改〈中华人民共和国道路交通安全法〉等八部法律的决定》第二次修正)。
(二)国务院发布的行政法规及相关规定
1.《中华人民共和国国民经济和社会发展第十四个五年规划和2035年远景目标纲要》;
2.《国务院关于进一步贯彻实施〈中华人民共和国行政处罚法〉的通知》(国发〔2021〕26号);
3.《国务院办公厅关于印发深化医药卫生体制改革2021年重点工作任务的通知》(国办发〔2021〕20号);
4.《国务院办公厅关于印发“十四五”全民医疗保障规划的通知》(国办发〔2021〕36号)。
(三)最高人民法院和最高人民检察院发布的司法解释
《最高人民法院、最高人民检察院关于办理危害药品安全刑事案件适用法律若干问题的解释》(2022年2月28日由最高人民法院审判委员会第1865次会议、2022年2月25日由最高人民检察院第十三届检察委员会第九十二次会议通过)。
(四)商务部、国家市场监督管理总局、国家药品监督管理局和国家医疗保障局发布的部门规章及相关规定
1.《国家药监局关于发布〈药物警戒质量管理规范〉的公告》(2021年第65号);
2.《药品检查管理办法(试行)》(国药监药管〔2021〕31号);
3.《执业药师注册管理办法》(国药监人〔2021〕36号);
4.《医疗器械注册与备案管理办法》(国家市场监督管理总局令第47号);
5.《体外诊断试剂注册与备案管理办法》(国家市场监督管理总局令第48号);
6.《商务部关于“十四五”时期促进药品流通行业高质量发展的指导意见》;
7.国家卫生健康委等3部门《关于印发医疗机构工作人员廉洁从业九项准则的通知》(国卫医发〔2021〕37号);
8.《国家医保局 人力资源社会保障部关于印发〈国家基本医疗保险、工伤保险和生育保险药品目录(2021年)〉的通知》(医保发〔2021〕50号);
9.国家药监局等8部门《关于印发“十四五”国家药品安全及促进高质量发展规划的通知》(国药监综〔2021〕64号);
10.《国家药监局 农业农村部 国家林草局 国家中医药局关于发布〈中药材生产质量管理规范〉的公告》(2022年第22号);
11.《医疗器械生产监督管理办法》(国家市场监督管理总局令第53号);
12.《医疗器械经营监督管理办法》(国家市场监督管理总局令第54号)。
二、《大纲》调整的具体内容
上述新政策法规的相关内容需要在《大纲》中有所体现,现将原《大纲》进行相应调整。主...
12-16
在紧张备考的期间,有时候复习会遇到疲惫期这个时候我们应该怎么调整,下面由出国留学网小编为你精心准备了“2020年执业药师考试大纲和指南发布前如何学习法规?”,持续关注本站将可以持续获取更多的考试资讯!
根据国家药品监督管理局执业药师资格认证中心官方网站的信息,2019年4月30日,2020年版国家执业药师考试大纲修订征求意见工作已经结束。
《药事管理与法规》的变化会大吗?
2015年版国家执业药师考试大纲发布时,《药事管理与法规》考试指南相比其他科目变化更大,增加了正文部分,结构和内容都有了巨大变化。
这导致2015年之后,《药事管理与法规》考试难度相对较大,2019年考题难度到了一个新高度,只有2017年真题重现率高,相对容易。
《药事管理与法规》应该怎么复习呢?
2014年之前,考前一个月甚至两周突击复习《药事管理与法规》,做一做历年真题,足以应付考试。
2015年之后,这种复习方法对很多人就开始不好使了,但是对于本科以上或者有工作经验的人还比较好使。
2019年开始,《药事管理与法规》本科以上的人不好好学习,靠突击复习,考试一样不好使。
也就是说《药事管理与法规》以后要想通过考试,平时必须好好学习,尤其是2020年考试,法律法规变化巨大。更要好好理解法条,还要结合练习题深入理解法条。
有人写文章说,2019年法规变化很大,2020年不会有什么变化了。大家看了下面就知道,2020年变化大不大了?
复习从何入手呢?
笔者认为,2020年版国家执业药师考试大纲发布前,阅读2019年版考试指南,需要结合以下变化,或者说大家要重点提前学习以下变化的法律法规。可以按照下面的分类来学习。
一、必须学习的法律
主要涉及《药品管理法》《疫苗管理法》。这两部法律是国家药品监督管理局普法教育的重点,预计也是2020年考试的重点。
(1)《药品管理法》:影响整本书的修改,尤其是对考试指南第一章(药品的界定)、第四章(上市许可持有人)、第五章(药品经营管理)、第七章(特殊管理药品种类)、第八章(抽查检验不收费,需要买样)、第九章(药品广告管理)、第十章(第二节假劣药、第三节药品监督管理相关法律责任)影响巨大。
(2)《疫苗管理法》:会影响第七章第六节疫苗管理的修改。
二、必须学习的行政法规、部门规章和规范性文件
主要涉及《进口药材管理办法》《关于将含羟考酮复方制剂等品种列入精神药品管理的公告》《国务院办公厅关于进一步做好短缺药品保供稳价工作的意见》《药品质量抽查检验管理规定》《关于印发<国家基本医疗保险、工伤保险和生育保险药品目录>的通知》《食品安全法实施条例》《保健食品原料目录与保健功能目录管理办法》《保健食品命名指南(2019版)》。
相比《药品管理法》《疫苗管理法》,这些内容所涉及分值10分左右。
(1)《进口药...
要报考2017年执业药师考试的朋友们注意了,考试大纲已经公布,出国留学网执业药师考试栏目为大家提供“2017年执业药师考试大纲汇总”,希望对大家有所帮助!
| 2017年执业药师考试大纲汇总 | |
| 序 号 | 内 容 |
| 1 | 2017年执业药师药学专业知识一考试大纲 |
| 2 | |
01-19
要报考2017年执业药师考试的朋友们注意了,考试大纲已经公布,出国留学网执业药师考试栏目为大家提供“2017年执业药师中药学综合知识与技能考试大纲发布”,希望对大家有所帮助!
2017年执业药师《中药学综合知识与技能》考试大纲已公布,2017年执业药师《中药学综合知识与技能》考试大纲相比2016年没有太大变化,希望广大考生及时复习备考,具体内容如下:
《中药学综合知识与技能》主要考查中药学类执业药师综合运用所学的各项知识和技能,正确分析、处理和解决在开展药品质量管理和指导合理用药工作中所遇到各种实际问题的能力,集中反映 执业药师理论联系实际、有效开展药学服务的综合知识与技能的要求。
根据执业药师相关职责,本科目要求在理解中医理论(包括民族医药)知识与中医诊断学基础知识的基础上,重点掌握常见病的辨证论治,中药联合用药和特殊人群用药等合理用药的综合知识与技能;熟悉常用医学检查指标、检查结果的临床意义以及中药不良反应知识,以及中药调剂、中药贮藏与养护的各种必要知识和技能;在开展药物信息与咨询服务中能够独立利用图书资料和现代 信息技术获取可靠的医药学信息,并用于与医师、护士、患者及其家属的有效沟通和指导合理用药。
|
大单元
|
小单元
|
细 目
|
要 点
|
|
|
一 中医基础理论
|
(一)中医学的基本特点
... | |||
01-19
要报考2017年执业药师考试的朋友们注意了,考试大纲已经公布,出国留学网执业药师考试栏目为大家提供“执业药师2017年中药学专业知识二考试大纲发布”,希望对大家有所帮助!
2017年执业药师《中药学专业知识二》考试大纲已公布,为了方便考生复习,整理内容如下:
《中药学专业知识二》是在《中药学专业知识一》对中药学基本理论、基本知识和基本技能做系统要求的基础上,从临床用药角度考查合理用药的专业知识。这部分内容是执业药师执业能力的基础和核心,直接反映执业药师核心知识和能力要求。
本科目考试大纲由两大部分组成,即常用单味中药与常用中成药,具体涉及临床中药学、中成药学、方剂学等内容。其中方剂学不另单列,具体体现在各成药的方义简释中,釆用方解方式解析成药处方的配伍意义。
根据执业药师相关职责,本科目要求掌握临床常用单味中药的药性(寒热温凉平及有毒与无毒)、功效、主治病证、使用注意和中成药的功能、主治、注意事项、配伍意义及组方特点等内容;熟悉典型单味中药的基本配伍意义和主要药理作用,功效相似单味中药的药性、功效及主治病证的异同点及个别同名异物药物的来源,中成药的功能及主治证候的异同点,更好地保障公众用药安全、有效。
| 大单元 | 小单元 | 细目 | 要点 |
| 常用单味中药 | |||
一 解 表 药 |
... | ||
01-19
要报考2017年执业药师考试的朋友们注意了,考试大纲已经公布,出国留学网执业药师考试栏目为大家提供“2017年执业药师中药学专业知识一考试大纲发布”,希望对大家有所帮助!
2017年执业药师《中药学专业知识一》考试大纲已公布,2017年执业中药师《中药学专业知识一》考试大纲相比2016年没有太大变化,希望广大考生及时复习备考和进行下载,具体内容如下:
《中药学专业知识一》主要考查中药学类执业药师从事药品质量监管和药学服务工作所必备的专业知识,用于评价执业药师对中药学各专业学科的基础理论、基本知识和基本技能的识记、理解、分析和应用能力。这部分的专业知识是中药学学科的核心组成内容,也是执业药师执业能力的基础,体现执业药师的知识素养和业务水准。
根据执业药师相关职责,本科目要求在理解中药药性基础理论的基础上,掌握中药制剂与剂型的特点、质量要求和临床应用,常用中药的来源、产地与性状鉴别,中药炮制与饮片质量控制等内容;熟悉中药化学成分与质量控制成分及中药毒理;并能够运用有关中药学基本理论、原理和方法来分析和解决实际问题,正确认识中药与疾病治疗的客观规律。
| 大单元 | 小单元 | 细目 | 要点 | |
一 中 药 与 方 剂 |
... | |||
执业药师考试大纲推荐访问