出国留学网专题频道教师资格证考试考点栏目,提供与教师资格证考试考点相关的所有资讯,希望我们所做的能让您感到满意!
2022年下半年教师资格证考试时间马上就要到了,各位考生都准备的怎么样了?为了帮助各位考生更好的掌握知识点,小编为大家准备了“2022年下半年教师资格证考试重要考点”,可供各位考生参考。更多考试相关信息请各位考生继续关注出国留学网。
重要考点1素质教育的内涵⭐️⭐️⭐️⭐️
可能考查形式:简答题,材料分析题
记忆内容:
素质教育是面向全体学生的教育;
素质教育是促进学生全面发展的教育;
素质教育是促进学生个性发展的教育;
素质教育是以培养学生的创新精神和实践能力为重点的教育。
重要考点2新课程改革背景下教师角色的转变⭐️⭐️⭐️
可能考查形式:选择题,材料分析题
记忆内容:
从教师与学生的关系看, 教师应该是学生学习和发展的促进者;
从教学与课程的关系看,教师应该是课程的建设者和开发者;
从教学与研究的关系看,教师应该是教育教学的研究者;
从学校与社区的关系来看,教师应该是社区型的开放教师。
重要考点3“以人为本”的学生观⭐️⭐️⭐️⭐️⭐️
可能考查形式:简答题,材料分析题
记忆内容:
(1)学生是发展的人:
①学生的身心发展是有规律的;
②学生具有发展潜能;
③学生是处于发展过程中的人。
(2)学生是独特的人:
①学生是完整的人;
②每个学生都有自身的独特性;
③学生与成人之间存在差异。
(3)学生是具有独立意义的人:
①每个学生都是独立于教师的头脑之外,不以教师意志为转移的客观存在;
②学生是学习的主体;
③学生是责权的主体。
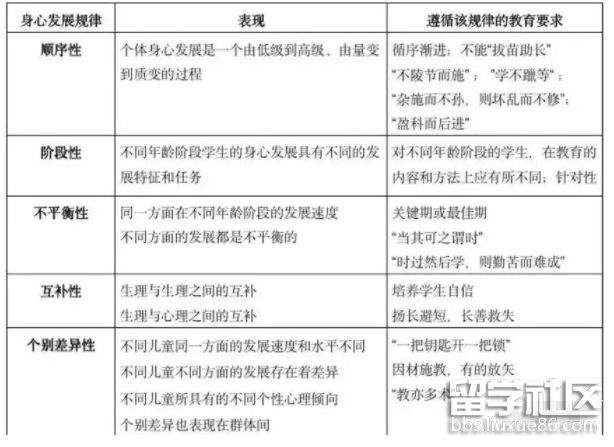
重要考点4个体身心发展的规律⭐️⭐️⭐️
可能考查形式:选择题,简答题
记忆内容:

重要考点5《教师职业道德规范》⭐️⭐️⭐️
(2008版)主要内容
可能考查形式:简答题,材料分析
记忆内容:
爱国守法;爱岗敬业;
关爱学生;教书育人;
为人师表;终身学习。
重要考点6教师的主要权利⭐️
可能考查形式:选择题,材料分析题
记忆内容...
2022年下半年教师资格证考试时间马上就要到了,因为今年的教师资格证考试报名人数增多,有部分地区的考点已经达到最大容量,因此决定增设考点,下面是小编为大家整理的“2022年下半年安徽中小学教师资格考试(笔试)考区考点增设通知”,可供参考。
一、淮南考区
各位考生:
2022年下半年中小学教师资格考试(笔试)将于10月29日举行。由于报名人数大幅增加,淮南市区标准化考场数量已无法满足考试需求。根据安徽省教育招生考试院关于《安徽省2020年下半年中小学教师资格考试笔试公告》中“在设区市市政府所在地的考点不能满足考生考试需求的情况下,将启用县级备用考点,随机安排部分考生到县级考点考试”的公告精神,为保障我市2022年下半年中小学教师资格证考试笔试顺利举行,经研究决定,报经安徽省教育招生考试院批准,决定增设凤台县第四中学、凤台县职业教育中心两个标准化考点承担此次考试工作。
请考生于10月24日至28日,登录“中小学教师资格考试网”打印准考证,仔细核对考点考场信息,做好出行和食宿安排,以免耽误考试。淮南市教育体育局教育招生考试中心在此预祝您取得一个满意的成绩!
二、阜阳考区
各位考生:
2022年下半年中小学教师资格考试(笔试)将于2022年10月29日举行。由于报名人数较多,阜阳城区标准化考场数量已无法满足考试需要。根据《安徽省2022年下半年中小学教师资格考试笔试公告》中“在考区市政府所在地的考点不能满足考生考试需求的情况下,将启用县级备用考点,随机安排部分考生到县级考点考试。”的要求,结合我市实际情况,经研究决定,将本次报考小学学段考生考试设置在临泉县和颍上县两县城区标准化考点,其余学段考生考试设置在阜阳城区标准化考点举行。
考前一周,各位考生请及时登录“中小学教师资格考试网”打印准考证,仔细核对具体考点学校和详细地址,做好出行和食宿安排,阜阳市考试管理中心在此预祝您取得一个自己满意的成绩。
三、安庆考区
各位考生:
2022年下半年中小学教师资格考试(笔试)将于10月29日举行。由于报名人数较多,我市市区标准化考场数量已无法满足考试需要。根据安徽省中小学教师资格考试笔试相关规定:“在考区市政府所在地的考点不能满足考生考试需求的情况下,将启用县级备用考点,随机安排部分考生到县级考点考试”。为保障我市中小学教师资格考试(笔试)顺利举行,经研究决定,启用潜山市的部分标准化考点,安排报考小学教师资格证的考生前往参加考试。
请各位考生于10月25日至29日登录“中小学教师资格考试网”打印准考证,仔细核对考点学校详细地址,做好出行安排。如有不便,请予理解!安庆市教育考试院在此预祝您考试顺利,取得满意的成...
2022年下半年的教师资格证考试时间为10月29日,请各位考生抓紧时间准备考试。由于安徽省安庆市的教师资格证考试报名人数已经超出市区容量,因此对安庆市教资考试考点进行了调整,下面是小编为大家整理的“2022年下半年安徽安庆教师资格证考试考点安排通知”,可供参考。
各位考生:
2022年下半年中小学教师资格考试(笔试)将于10月29日举行。由于报名人数较多,我市市区标准化考场数量已无法满足考试需要。根据安徽省中小学教师资格考试笔试相关规定:“在考区市政府所在地的考点不能满足考生考试需求的情况下,将启用县级备用考点,随机安排部分考生到县级考点考试”。为保障我市中小学教师资格考试(笔试)顺利举行,经研究决定,启用潜山市的部分标准化考点,安排报考小学教师资格证的考生前往参加考试。
请各位考生于10月25日至29日登录“中小学教师资格考试网”打印准考证,仔细核对考点学校详细地址,做好出行安排。如有不便,请予理解!安庆市教育考试院在此预祝您考试顺利,取得满意的成绩!
安庆市教育考试院
2022年9月27日
本篇文章来源于安徽省教育招生考试院。
推荐阅读:
09-17
2022年下半年教师资格证考试时间马上就要到了,相信各位考生一定在非常努力的备考着教师资格证考试。为了帮助各位考生更好的掌握科目二的考点,小编为大家准备了“2022年下教师资格证考试考前必看考点汇总(科目二)”,希望能够对大家有所帮助。
一、德育方法
重点分清楚:榜样示范法、品德评价法、品德修养法教育者的施教传道方式和受教育者的受教修养方式
(一)说服教育法——德育的基本方法
1、含义:通过摆事实、讲道理使学生提高认识、形成正确观点的方法。
2、说服类型:(非重点)语言说服:如讲解、谈话、报告、讨论、辩论等;事实说服:如参观、访问。
3、贯彻要求:(简答,重点)(1)明确目的;(2)富有知识性,趣味性 ;(3)注意时机;(4)以诚待人。
记忆口诀:木有诚意
(二)榜样示范法
1、含义:教育者在学生面前呈现一定的道德示例,以他人的高尚思想、模范行为和卓越成就来影响学生的思想、情感和行为的一种方法。
2. 榜样类型:(非重点)革命领袖和英雄模范人物的典范;家长和教师的示范;同龄人中的好样板。
(三)品德评价法/奖惩法
品德评价法是通过对学生品德进行肯定或否定的评价,促使其发扬优点,克服缺点,促使其品德健康形成和发展的方法。
(四)品德修养法/个人修养法
1、含义:教师指导学生自觉主动的进行学习、自我品德反省,以实现思想转化及行为控制的德育方法。
2、类型:自我学习、自我批评、座右铭、自我实践体验和锻炼
(五)指导实践法(实际锻炼法 )
1、含义:让学生参加各种实践活动,在活动中锻炼思想,增长才干,培养优良思想、行为习惯及良好品德的方法。
2、形式:练习、委托任务、组织学生参加实践活动。
说服教育法VS指导实践法区分:说服教育法:通过看培养学生的道德认知;指导实践法:通过做培养的道德行为习惯
(六)情感陶冶法
1、含义:教师利用环境和自身的教育因素,对学生进行潜移默化的熏陶和感染,使其在耳濡目染中受到感化的方法
2、陶冶类型:人格感化、环境陶冶、艺术陶冶
3、贯彻要求:(简答)(1)创设良好的教育情境;(2)组织学生积极参与情境创设;(3)与启发说服相互结合。
二、教育的政治功能
(1)教育能为政治、经济制度培养所需人才
(2)教育可以促进政治民主
(3)教育通过传播思想,形成舆论作用于一定的政治和经济
记忆技巧:人民私欲
三、经济发展(生产力)水平对教育的制约作用体现在哪些方面
(1)生产力水平决定教育的规模和速度
(2)生产力水平制约着教育结构的变化
(3)生产力发展水平制约着教育的内容和手段
记忆技巧:内人解手龟速
...
2022年的教师资格证考试即将开始正式考试,在开考之前,各位考生对于今年的教师资格证考试内容变动情况是否了解呢?小编在本文中为大家带来了2022年教师资格证考试《综合素质》考试新增考试内容及考点分析,相信会对你的考试有所帮助,快来看看吧!
五个部分:①战略背景;②总体思路;③战略任务;④实施路径;⑤保障措施
八大理念:更加注重:①以德为先;②全面发展;③面向人人;④终身学习;⑤因材施教;⑥知行合一;⑦融合发展;⑧共建共享
基本原则:坚持:①党的领导;②中国特色;③优先发展;④服务人民;⑤改革创新;⑥依法执教;⑦统筹推进
总体目标:2020→为全面建小康做贡献;2035→教育现代化,教育强国
战略任务:
①学习中国特色社会主义新思想
②世界先进水平的优质教育
③各级教育高水平高质量普及
④实现公共教育服务均等化
⑤构建服务全民终身学习体系
⑥提升一流人才培养与创新能力
⑦建设高素质创新型教师队伍
⑧加快信息化时代教育变革
⑨开创教育对外开放新格局
⑩推进教育治理体系和治理能力现代化
实施路径:
①总体规划,分区推进
②细化目标,分步推进
③精准施策,统筹推进
④改革先行,系统推进
保障措施:
①加强党对教育工作的全面领导
②完善教育现代化投入支撑体制
③完善落实机制
【笔记】
1.八大理念中:融合发展和共建共享,为新增知识点。融合发展是指:教育与其他领域的结合发展。共建共享是指针对共同体理念提出的。
2.战略任务中:对外开放新格局,不仅是引进来,也要走出去的新格局。
【建议】
2019年2月,中共中央、国务院印发《中国现代教育化2035》,这是中国特色社会主义进入新时代,加快实现教育现代化的重要举措。该文件相较于《国家中长期教育改革和发展规划纲要》更新也更值得关注,属于教育热点部分。
教师资格考试内容
笔试主要考查申请人从事教师职业所应具备的思想政治素质、教育理念、职业道德、法律法规知识、科学文化素养、阅读理解、语言表达、逻辑推理和信息处理等基本能力;教育教学、学生指导和班级管理的基本知识;拟任教学科领域的基本知识,教学设计实施评价的知识和方法,运用所学知识分析和解决教育教学实际问题的能力。
申请幼儿园教师资格的,笔试还应考查幼儿教育基本理论、原理,保教知识与能力。
教师资格考试科目
2022年下半年的教师资格证考试即将在两个月左右的时间之后正式开始考试,在教师资格证考试中,教育心理学部分的考试知识需要考生们在备考时花较长时间进行复习记忆,接下来小编就为大家带来2022年下半年教师资格证考试教育心理学考试高频考点整理合集,快来一起看看吧!
1、心理学:是研究心理现象发生发展及其变化规律的科学。
2、感觉:是脑对直接作用于感觉器官的客观事物个别属性的反映。
3、知觉:是脑对直接作用与感觉器官的客观事物整体属性的反映。
4、错觉:是在客观事物刺激作用下产生的对刺激的歪曲的知觉。
7、绝对感受性:指感觉出最小刺激量的能力。
8、绝对感觉阈限:刚刚能引起感觉的最小刺激量。
9、差别感受性:刚刚能觉察出同类刺激量最小差别量的感觉能力。
10、差别感觉阈限:刚刚能感觉出的两个同类刺激的最小差别量。
11、注意:注意是心理活动对一定对象的指向和集中。
(1)注意的分类:无意注意(无预定目的、无需意志努力),有意注意(有预先目的、需要意志努力),有意后注意(有自觉目的,不需意志努力)。
(2)注意的广度:在单位时间内能够注意的对象的数量的多少。
(3)注意的稳定性:我们的注意在某一对象或某一活动所持续时间的长短。
(4)注意的分配:同一时间内把注意指向不同的对象。
(5)注意的转移:根据新的任务和要求,主动地从一个对象或一种活动转移到另一个对象或活动上去。
12、记忆:是过去经验在人脑中的反映。
(1)前摄抑制:先学习的材料对后学习的材料的记忆所发生的干扰作用。
(2)倒摄抑制:后学习的材料对先学习的材料的记...
2022年的教师资格证考试目前还在筹划准备中,各位考生也还在紧张的备考,小编建议各位考生在复习过程中尽量采用知识点记忆加相应练习的复习模式,两者相辅相成可以巩固对知识点的记忆,也可以学习做题的思路和方法!
建构主义学习理论
(一)主要内容
1.知识观(强调知识的动态性)
知识并不是对现实的准确表征,也不是最终答案,而只是一种解释、一种假设;
2.学习观
强调学习的主动建构性、社会互动性和情境性。
3.学生观
强调学生经验世界的丰富性;强调学生经验世界的差异性。
4.教学观
教学不再是传递客观和确定的现成知识,而是激发出学生原有的相关知识经验,促进知识的“生长”,促进学生的知识建构活动,以促成知识经验的重新组织、转化和改造。
提出情境性教学、支架式教学以及合作学习等。
(二)教育启示
知识并不是绝对的真理。要培养学生的批判精神,敢于向知识挑战。
教学不能无视学生的经验,要引导儿童从原有的知识经验中“生长”出新的知识经验。
教学不是知识的传递,而是知识的处理和转换。
教学就是要增进学生之间的合作。
【单选】主张学习是学习者主动地建构内部心理表征的过程的学习理论是( )。
A.行为主义学习理论 B.建构主义学习理论
C.人本主义学习理论 D.认知主义学习理论
【答案】B
认知主义学习理论
(一)布鲁纳:认知-结构学习理论/发现学习理论
学习观:学习的实质在于主动形成认知结构。
学习包括获得、转化和评价三个过程。
教学原则:动机原则、结构原则、程序原则、强化原则。
学习法:发现学习
(二)奥苏贝尔:有意义接受学习论
有意义学习的本质:新观念与学习者认知结构中原有的适当观念建立起非人为的和实质性联系的过程。
有意义学习的条件:材料本身具有逻辑意义;学习者必须具有有意义学习的心向;学习者认知结构中必须具有适当的知识;学习者必须积极主动地使这种具有潜在意义的新知识与认知结构中有关的旧知识发生相互作用。
先行组织者:先于某个学习任务本身呈现的引导性学习材料,可分为比较性组织者和陈述性组织者。
【单选】先行组织者不仅能够帮助学习者学习新知识,而且可以帮助其保持知识。先行组织者的提出者,是美国著名心理学家( )。
A.洛克 B.布鲁纳
C.奥苏贝尔 D.陶行知
【答案】C
行为主义学习理论
行为主义学习理论的核心观点认为,学习过程是有机体在一定条件下形成刺激与反应的联系从而获得...
2022年下半年的教师资格证考试相信各位正在备考的考生目前的状态也相当吃力吧?对于马斯洛需求和维果茨基认知发展观等众多抽象概念的理解和记背相信都让人相当"痛苦",接下来就和小编一起来看看2022年下半年教师资格证考试笔试考点及练习吧!
维果茨基的认知发展观
(一)教学与发展的关系
“最近发展区”;教学应当走在发展的前面;学习的最佳期限。
(二)“内化”学说
理论基础:工具理论;新的高级的社会历史的心理活动形成,首先是作为外部形式的活动而形成的,以后才“内化”,转化为内部活动才能“默默地”“在头脑中进行”。
(三)教学影响
支架式教学
【单选】学生的实际发展水平与在成人的指导下可以达到的水平之间的差距,维果斯基称之为( )。
A.教学支架 B.最近发展区
C.先行组织者 D.互相协助
【答案】B
需要和马斯洛需要层次理论
(一)概念
需要是有机体感到某种缺乏或不平衡状态而力求获得满足的心理倾向,是有机体自身和外部生活条件的要求在头脑中的反映。需要是活动的原动力,是个体活动积极性的源泉。
(二)基本内容
1.缺失需要
生理需要:对食物、水分、睡眠等的需要;最基本/原始/强有力
安全需要:希求受保护与免遭威胁从而获得安全感的需要。
归属与爱的需要:也称社交需要,每个人都有被他人或群体接纳、爱护、关注、鼓励及支持的需要。
尊重需要:包括自尊和受到别人的尊重。
2.成长需要
求知需要:认知和理解的需要,指个人对自身和周围世界的探索、理解及解决疑难问题的需要。
审美需要:人有追求匀称、整齐、和谐、鲜艳、美丽等事物而引起的心理上的满足。
自我实现的需要:追求自我理想的实现,是充分发挥个人潜能、才能的心理需要,也是一种创造和自我价值得到体现的需要。
【单选】李老师在学校是一位德高望重的老教师,他从教30多年,还有两年就退休了,但还是兢兢业业,热爱这三尺讲台。根据马斯洛的需要层次理论,李老师处于最高层,即( )。
A.尊重的需要 B.归属和爱的需要
C.缺失需要 D.自我实现需要
【答案】D
皮亚杰的认知发展阶段论
(一)发展的实质
个体与环境不断相互作用、不断获得平衡的过程
发生认识论的四个概念:图式、同化、顺应、平衡
(二)发展阶段论
1.感知运动阶段(0-2岁)
感觉和动作的分化;客体永久性(物体恒存);
思维开始萌芽(主体与客体的分化,因果关系初步形成)。
2.前运算阶段(2-7岁)
早期的符号功能;自我中心性;思维的片面性;泛灵论;思维不可逆;守恒概念没有形成;集体独...
2022年下半年的教师资格证考试将在十月底进行,目前距离笔试考试的开始已经只有两个月不到的时间了!接下来小编在本文中为大家带来的内容是2022年下半年教师资格证考试教育法部分考点及练习,快和小编一起来看看吧!
第一条 为了发展教育事业,提高全民族的素质,促进社会主义物质文明和精神文明建设,根据宪法,制定本法。
第六条 国家在受教育者中进行爱国主义、集体主义、中国特色社会主义的教育,进行理想、道德、纪律、法治、国防和民族团结的教育。
第九条 中华人民共和国公民有受教育的权利和义务。公民不分民族、种族、性别、职业、财产状况、宗教信仰等,依法享有平等的受教育机会。
第十四条 中等及中等以下教育在国务院领导下,由地方人民政府管理。高等教育由国务院和省、自治区、直辖市人民政府管理。
第十七条~第二十五条 国家实行学前教育、初等教育、中等教育、高等教育的学校教育制度;九年制义务教育制度;职业教育制度和继续教育制度;国家教育考试制度;学业证书制度;学位制度;教育督导制度和教育评估制度。
第二十七条 设立学校及其他教育机构,必须具备下列基本条件:(1)有组织机构和章程;(2)有合格的教师;(3)有符合规定标准的教学场所及设施、设备等;(4)有必备的办学资金和稳定的经费来源。
第四十三条 受教育者享有下列权利:(1)参加教育教学计划安排的各种活动,使用教育教学设施、设备、图书资料;(2)按照国家有关规定获得奖学金、贷学金、助学金;(3)在学业成绩和品行上获得公正评价,完成规定的学业后获得相应的学业证书、学位证书;(4)对学校给予的处分不服向有关部门提出申诉,对学校、教师侵犯其人身权、财产权等合法权益,提出申诉或者依法提起诉讼;(5)法律、法规规定的其他权利。
第四十四条 受教育者应当履行下列义务:(1)遵守法律、法规;(2)遵守学生行为规范,尊敬师长,养成良好的思想品德和行为习惯;(3)努力学习,完成规定的学习任务;(4)遵守所在学校或者其他教育机构的管理制度。
第五十四条 国家建立以财政拨款为主、其他多种渠道筹措教育经费为辅的体制,逐步增加对教育的投入,保证国家举办的学校教育经费的稳定来源。
第七十二条 结伙斗殴、寻衅滋事,扰乱学校及其他教育机构教育教学秩序或者破坏校舍、场地及其他财产的,由公安机关给予治安管理处罚;构成犯罪的,依法追究刑事责任。侵占学校及其他教育机构的校舍、场地及其他财产的,依法承担民事责任。
第七十三条 明知校舍或者教育教学设施有危险,而不采取措施,造成人员伤亡或者重大财产损失的,对直接负责的主管人员和其他直接责任人员,依法追究刑事责任。
第八十六条 本法自1995年9月1日起施行。
【单选】按照《中华人民共和国教育法》规定,按照《中华人民共和国教育法》的规定,对在校园内结伙斗殴,寻衅滋事,扰乱学校及其他教育机构教育教学秩序或者破坏校舍、场地及其他财产的,由( )处罚。
A.学校 B.教育主管部门
C.家长 D.由公安机关给予治安管理
【答案】D
【单选】基于《中华人民共和国义务教育法》的相关规定,教师的平均工资水平应当( )...
09-18
想要通过教师资格证,掌握中学综合素质考点少不了,下面由出国留学网小编为你精心准备了“2020教师资格证考试中学综合素质考点”,持续关注本站将可以持续获取更多的考试资讯!
一、 班集体的概念和特征
班集体是指通过班主任等各种主要的教育力量的教育和培养而形成的班级群体,它一般以集体主义思想为导向,具有共同的奋斗目标,具有较强的骨干力量,良好的纪律、舆论、班风,良好的人际关系,能够促使班级全体成员德、智、体各方面能力不断提高的学生群体。
要正常发挥班级的整体功能,一个真正的班集体一般都有明确的奋斗目标、健全的组织系统、严格的纪律规范和共同的生活准则、坚强的领导核心、优良的班风传统。一个良好的班集体一般具有以下几个特征。
(一)共同的班级奋斗目标
共同的奋斗目标是班集体形成的基础。班集体首先必须具有一个明确的、全班同学共同确定的奋斗目标。
(二)一个健全的组织系统
班集体中健全的组织系统构成班集体的核心,通过这个核心的组织系统,班级内部的每一个成员都可以动员起来。
(三)严格的规章制度与纪律
一个正常运行的组织必须具有制度与纪律的约束,否则就是松散的团体。一个良好的班集体一般都有相应的规章制度和纪律,全体成员都必须自觉遵守其规定。
(四)平等、民主的班级氛围
一个良好的班集体一般都具有民主和谐的氛围,成员之间相互信赖、相互尊重,每个人的才能和优势都能得到最大程度的发挥。
二、班集体的发展阶段
一般来说,中学班集体的形成主要包括班集体组建、班集体骨干力量的形成和班集体的发展成熟三个基本阶段。
(一)班集体组建阶段
在中学班集体的组建阶段,班主任是班集体建立的核心力量。由于个体差异的存在,中学生的知识基础、学习水平、个性特点、行为习惯都各不相同。因此,班主任首先应对班级的教学、集体活动等各项事务和活动进行规划,学生一入学就对全体学生提出明确的纪律与规范要求。创建班集体时的首要工作是帮助和指导学生制定班级的目标,应包括远期、中期和近期的目标。制定出的目标应该既有发展性和挑战性,又具有可行性。同时,应尽量让全班同学都参与班级目标的制定,调动学生的积极性,从而使他们的个人目标能与班集体的目标结合起来。班集体创建阶段的关键是要使中学生形成对班级的认同感,形成良好的班风,为班集体的发展打下坚实的基础。
(二)班集体骨干力量的形成阶段
班集体内部必须有一个坚强的领导核心,学生干部骨干力量的培养就是这个阶段的重要任务。中学生已经具有一定的判断和选择能力,班主任可以组织全班同学选举,通过民主投票的方式让学生选出自己信任的同学担任班干部,建立班委会组织,最终建立起一套完善的班级机构。作为班主任的得力助手,班级干部的综合能力和素质非常重要,因此班主任要注意加强对班干部的指导和培养,让他们协助管理班级事务,逐步培养他们组织和开展班级、学校活动的能力。班主任还应有意识地给班干部提供一些工作和锻炼能力的机会,通过示范、传帮带的形式培养学生的组织能力。
(三)学生自主管理阶段即...
教师资格证考试考点推荐访问