出国留学网专题频道春季招生栏目,提供与春季招生相关的所有资讯,希望我们所做的能让您感到满意!
03-31
广东省2022年普通高等学校春季考试招生征集志愿投档情况已经公布了,让我们一起来了解一下吧!下面是由出国留学网编辑为大家整理的“2022广东高考春季招生征集志愿投档情况已公布”,仅供参考,欢迎大家阅读本文。
2022广东高考春季招生征集志愿投档情况已公布
普通类




美术类

03-28
广东省2022年普通高等学校春季考试招生征集志愿填报就要开始,相信大家已经期待已久了!下面是由出国留学网编辑为大家整理的“2022广东高考春季招生征集志愿填报入口已开通”,仅供参考,欢迎大家阅读本文。
2022广东高考春季招生征集志愿填报入口已开通
志愿征集时间及办法
3月29日12:00-30日12:00登录“广东省普通高考管理系统考生端”填报征集志愿。
点击进入:2022广东高考春季招生征集志愿填报入口
注意事项
(一)认真查看征集志愿高校招生章程,特别是身体条件要求和考试成绩要求等情况,并尽量选择服从专业调剂,避免因不服从专业调剂或身体条件受限,被院校退档。
(二)本次征集志愿院校有部分是收费较高的民办高校,还有部分“中外合作办学”专业,考生填报志愿时,须根据自身家庭经济情况和个人意愿,认真查看有关高校及中外合作办学专业的招生章程和收费标准,慎重填报。
(三)志愿填报期间,广东省教育考试院将通过手机短信向符合征集志愿条件的考生发送提醒短信,请考生密切留意。考生须妥善保管好自己的账号、密码、手机验证码等信息,不得委托他人或机构填报志愿。由于密码、验证码等信息泄漏造成的志愿填报问题由考生自负。
(四)考生如确定不再进行志愿修改时,必须在规定时间内点击“确认志愿”。未在网上确认的志愿无效。考生点击“确认志愿”前,须认真核对所填报的院校及专业志愿。取消志愿确认后必须再次进行网上确认,否则志愿无效。填报的志愿最终确认后,一律不得更改,考生投档以最终确认的志愿数据为准。
(五)3月30-31日广东省招生办组织缺额院校进行征集志愿录取时,以考生重新填报并确认的征集志愿为准,考生原填报的院校志愿无效。符合以上条件未被录取且有意向参加征集录取的考生,必须重新填报志愿。具体缺额院校及计划数请登录广东省教育考试院微信公众号及门户网站查询。公布的...
03-28
广东省2022年普通高等学校春季考试招生征集志愿填报时间已经公布了,让我们一起来了解一下吧!下面是由出国留学网编辑为大家整理的“2022广东高考春季招生征集志愿填报时间已公布”,仅供参考,欢迎大家阅读本文。
2022广东高考春季招生征集志愿填报时间已公布
志愿征集时间及办法
3月29日12:00-30日12:00登录“广东省普通高考管理系统考生端”填报征集志愿。在规定的志愿填报时间截止后的2小时内(3月30日12:00-14:00),考生志愿信息不可修改,但仍可以获取短信验证码完成志愿确认。考生需在规定的时间内填报志愿并确认,逾时一律不再受理。已经被高校录取的考生,不得申请填报征集志愿。
填报条件
(一)征集志愿资格线为:
1.高职院校依据普通高中学业水平考试成绩招生录取(“依学考成绩录取”)
普通类:文化科总分120分。
体育类:文化科总分100分、体育术科160分。
音乐类(含音乐学、音乐表演-声乐、音乐表演-器乐):文化科总分100分、音乐术科150分。
美术类:文化科总分100分、美术术科150分。
舞蹈类:文化科总分100分、舞蹈术科150分。
广播电视编导类:文化科总分120分、广播电视编导术科180分。
2.普通高等学校招生中等职业学校毕业生统一考试(“3+证书”)
“3+证书”(专科)中职生:文化科总分85分。
“3+证书”(专科)退役士兵:文化科总分75分。
“3+证书”(专科)西藏新疆班:文化科总分80分。
(二)征集志愿考生范围:
1.凡参加了广东省2022年普通高考报名及2022年1月普通高中学业水平合格考的语文、数学、英语考试,且语文、数学、英语3门科目总分(下称“学考成绩”)达到征集志愿资格线;体育类、音乐类、美术类、舞蹈类和广播电视编导类考生学考成绩、术科统考成绩达到征集志愿资格线,尚未被录取的考生均可参加“依学考成绩录取”征集志愿填报。
2.凡参加了广东省2022年普通高校招收中等职业学校毕业生统一考试且统一文化科目考试总分达到征集志愿资格线,并符合招生院校相关专业技能证书等要求,尚未被录取的考生可参加“3+证书”征集志愿填报。
推荐阅读:
03-21
天津2019普通高校春季招生考试将于3月23日举行,普通高校春季招生考试全市共设44个考点,1099个考场。其中,高职升本科报名10255人,春季高考面向中职毕业生招生报名14550人,春季高考面向高中毕业生招生报名6735人。
天津2019普通高校春季招生考试将于3月23日举行
2019年我市普通高校春季招生考试将于3月23日举行。春季招生考试包括:高职升本科、春季高考(面向中职毕业生)、春季高考(面向普通高中毕业生),三个考试项目均是普通高校招生考试的重要组成部分。其中,春季高考,分别面向中职毕业生和普通高中毕业生招生,是我市贯彻落实《国务院关于深化考试招生制度改革的实施意见》(国发〔2014〕35号),加快推进高职分类考试的重要举措。从2017年起,高职院校分类考试成为市属高职院校在津招生的主渠道。
今年,普通高校春季招生考试全市共设44个考点,1099个考场。其中,高职升本科报名10255人,春季高考面向中职毕业生招生报名14550人,春季高考面向高中毕业生招生报名6735人。为帮助考生顺利应考,市高招办特别提醒广大考生注意:
1.携带必需证件,准时参加考试。春季招生考试第一科的开考时间为早8:00,考生必须携带“两证一码”(身份证、考生证、考试用条形码)入场。考试用条形码上印有考生参加考试的考点名称,请考生预先熟悉参加考试的考点,提前做好安排,不要迟到。
2.掌握考试规则,遵守考场纪律。春季招生考试各科目均实行网上评卷,考生要将试题答案涂写在答题卡规定的区域,客观题的答案须使用2B铅笔填涂,主观题须使用黑色墨水笔作答,在试卷上或答题卡规定以外的区域作答无效。考生要诚实守信,自觉遵守考场纪律。严禁考生携带规定以外的物品(特别是手机、无线耳机、计算器等)进入考场,否则按违纪处理。特别提醒考生务必将手机关机并放置在考场外指定位置。
3.结合自身情况,关注特殊要求。参加春季高考且报考美术类专业的考生,须参加普通高考或春季高考艺术类美术专业市级统考;春季高考艺术类美术专业市级统考的报名时间为3月25日至26日(上午9:00至下午4:00),报名地点为天津城市职业学院,考试时间为3月30日。报考春季高考提前批特殊类专业的考生,要仔细查看相关院校的招生章程,要按招生院校规定报名参加专业考试或面试。
为维护高校招生考试的公平、公正,确保考试的安全,市高招办将会同公安、无线电管理等部门进一步加大对考点周边的环境检查,利用有效技术手段,重点治理和惩处使用电子通讯工具作弊和冒名顶替实施舞弊的行为;对考试作弊的考生,将严格按照《国家教育考试违规处理办法》进行处理,其作弊信息将记入个人诚信档案,跟随考生一生,供高校或用人单位查询;对“组织作弊”、“非法出售、提供试题、答案”,以及“替考”等涉考犯罪行为的,将依据《中华人民共和国刑法修正案(九)》给予严惩。
小编精心为您推荐:
02-25
今天小编为大家提供2019上海普通高校春季招生预录取及候补资格确认流程一览表,请大家在3月21日-22日关注自己的预录取及候补状态!
2019上海普通高校春季招生预录取及候补资格确认流程一览表

重要提示:
以上五种状态考生,尤其是取得两个资格的考生,必须做出选择,如最终取得预录取资格,必须至预录取专业高校进行专业信息登记。
1.取得两个专业预录取资格的考生,须在3月21日9:00-12:00携带统一文化考试成绩单原件,选择一个专业前往预录取专业院校办理录取专业信息登记。
2.只取得一个专业预录取资格的考生,须在3月21日9:00-12:00,携带统一文化考试成绩单原件直接前往预录取专业院校办理录取专业信息登记。
3.取得一个专业预录取、一个专业候补录取资格的考生,在3月21日9:00-12:00,可直接前往预录取专业院校办理录取专业信息登记;也可前往候补录取专业院校进行候补资格确认,如院校确认最终取得预录取资格,须在3月22日9:00-12:00,携带统一文化考试成绩单原件,前往预录取专业院校办理录取专业信息登记;确认后未取得预录取资格的考生,则须在3月22日9:00-12:00,回原预录取专业院校办理录取专业信息登记。
4.取得一个专业候补录取资格的考生,须等待候补录取专业院校确认是否取得预录取资格。若取得预录取资格,则须在3月22日9:00-12:00,携带统一文化考试成绩单原件,前往预录取专业院校办理录取专业信息登记(注意:确认候补资格的考生不一定会被录取,要根据该校预录取考生的录取确认情况而定)。
5.取得两个专业候补录取资格的考生,须在3月21日12:00-15:00,携带统一文化考试成绩单原件,选择一个专业前往相关院校进行候补资格确认,如院校确认最终取得预录取资格,须前往预录取专业院校办理录取专业信息登记(注意:确认候补资格的考生不一定会被录取,要根据该校预录取考生的录取确认情况而定)。
小编精心为您推荐:
10-26
高考报名频道为大家提供山东2019普通高考(春季)招生专业类别及涵盖专业范围,一起来看看吧!更多高考资讯请关注我们网站的更新!
山东2019普通高考(春季)招生专业类别及涵盖专业范围
序号 | 专业 类别 | 涵 盖 专 业 |
1 | 农林 果蔬 | 设施农业生产技术、现代农艺技术、观光农业经营、循环农业生产与管理、种子生产与经营、植物保护、果蔬花卉生产技术、茶叶生产与加工、蚕桑生产与经营、中草药种植、棉花加工与检验、烟草生产与加工、现代林业技术、森林资源保护与管理、园林技术、园林绿化、木材加工、农产品保鲜与加工、农村经济综合管理、粮油饲料加工技术、粮油储运与检验技术 |
2 | 畜牧 养殖 | 畜禽生产与疾病防治、特种动物养殖、畜牧兽医、宠物养护与经营、淡水养殖、海水生态养殖、航海捕捞 |
出国留学网为您整理“佛山2018年中等职业学校取消春季招生”,欢迎阅读参考,更多精彩内容请继续关注本网站相关栏目发布的信息。
佛山2018年中等职业学校取消春季招生
5月6日,从佛山市教育局发布的2018年佛山全市高中阶段学校招生生源计划获悉,今年佛山市高中阶段学校共提供学位超6.5万个,其中普通高中学校64所,生源计划人数为41799人,中等职业学校生源计划人数为23989人。
部分热门学校招生人数少量增长
从今年招生计划来看,今年全市普高生源在逐年递增的基础上,今年比去年又有所增加。普高生源同比增加663人。
今年,佛山市普通高中学校招生生源计划为41799人,与2017年招生生源计划数41136人相比,增加663人。其中,计划自主招生人数5007人。从全市范围看,计划面向全市招录普通生6806人,民办生730人,指标生503人,体艺特长生952人。
在普通高中方面,受指标生增加因素影响,2018年佛山将面向全市招收的普通生/公费生6806人,与去年相比减少421人(2017年数据:7227);指标生503人,与去年相比增加91人(2017年数据:412)。
而今年面向全区招收的普通生/公费生12918人,与去年相比减少1811人(2017年数据:14729);指标生10890人,与去年相比增加2158人(2017年数据:8732)。
一些家长关注的热门中学,今年招生名额有所增加。比如佛山一中,今年共招收1050名学生,较去年增加20人。此外,高明一中今年共招收800人,较去年增加10人。而石门中学、顺德一中、佛山三中等其他提前批高中今年的招生计划和去年持平,没有大变化。
今年中职学校取消春季招生
佛山市教育局表示,今年将严格执行招生计划,普通高中不得以任何理由超计划招生,更不得无计划招生。要求各区进一步加强对高中阶段教育招生工作的领导,加大对高中阶段教育的统筹力度,明确本区高中阶段教育的任务;同时,根据本区经济社会发展的要求和学校办学条件,综合分析生源,优化教育资源配置,落实招生工作的各项保障措施,实现今年高中阶段教育招生目标。
今年,根据省教育厅“优质普通高中学校要安排不低于50%”的要求,相关高中学校招收指标生比例从40%调整为50%,佛山市29所普通高中指标生计划招收11393人,比去年增加2249人,其中佛山一中指标生计划面向全市招收503人。
而佛山中职学校的生源计划,考虑到春季招生等多种因素,今年略有变化。生源计划表中,中职学校学位今年将增加近4000个。佛山市教育局相关负责人介绍,今年佛山取消了中等职业学校春季招生工作,中职学校学位因此有所增加。佛山市教育局要求各区要强化中职招生的责任意识,压实工作责任,采取切实措施,积极做好招生宣传和生源落实工作,提高招生计划的完成率。
推荐阅读:
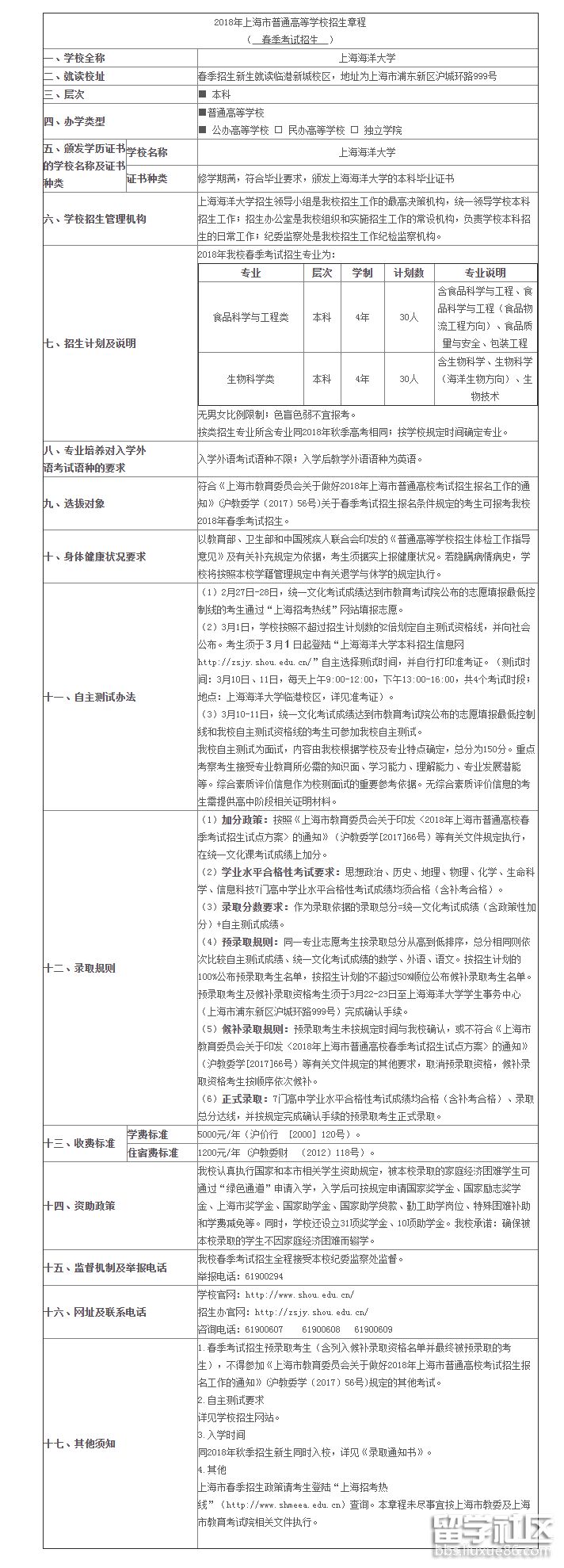
出国留学高考网为大家提供上海海洋大学2018春季招生章程,更多高考资讯请关注我们网站的更新!
上海海洋大学2018春季招生章程
经上海市教委批准,我校2018年在上海继续进行春季招生,计划招收60人,食品科学与工程类、生物科学类两个招生专业各招收30人。两个招生专业均为一级学科下设本科专业,国家特色专业。欢迎有志于食品科学和生物科学研究、未来希望进入相关行业工作的广大考生踊跃报考!

小编精心为您推荐:
出国留学高考网为大家提供杉达学院2018春季招生章程,更多高考资讯请关注我们网站的更新!
杉达学院2018春季招生章程

小编精心为您推荐:
出国留学高考网为大家提供上海工程技术大学2018春季招生章程,更多高考资讯请关注我们网站的更新!
上海工程技术大学2018春季招生章程

小编精心为您推荐:
春季招生推荐访问