出国留学网专题频道江苏高中学考栏目,提供与江苏高中学考相关的所有资讯,希望我们所做的能让您感到满意!
10-27
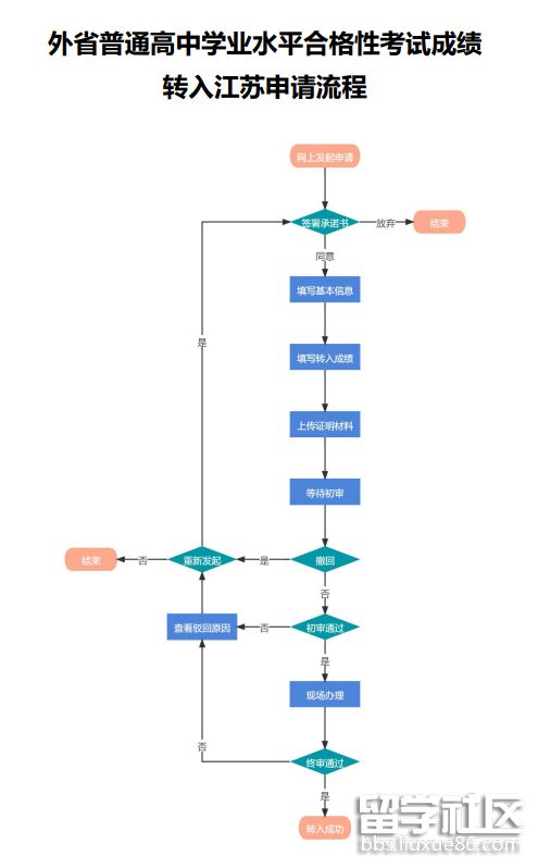
在外省参加的高中学业水平考试想转入江苏省的考生注意,详细的转入申请流程已经帮大家整理出来了,有需要的快来看看吧!下面是出国留学网整理的“外省普通高中学业水平合格性考试成绩转入江苏申请流程”,欢迎大家参考阅读。







江苏省2023年高中学考信息技术机考安排在2023年2月18日至20日进行,笔试考试安排在2023年2月25日至27日进行,详细的考试时间安排见下文通告详情,下面是出国留学网整理的“江苏省2023年普通高中学业水平合格性考试时间通告”,供江苏考生参考阅读。
经研究,我省2023年普通高中学业水平合格性考试延期至2月中下旬举行。其中,18日—20日信息技术机考,25日—27日笔试。具体时间安排如下:
一、信息技术科目考试(机考)
考试时间为2023年2月18日—20日。分三天进行,每天6场,每场60分钟。具体如下:

二、语文、数学、外语、思想政治、历史、地理、物理、化学、生物科目考试(笔试)
考试时间为2023年2月25日—27日。除语文科目考试时长为90分钟外,其他各科目均为75分钟。具体如下:

推荐阅读:
江苏的考生注意了!江苏省2023年普通高中学业水平合格性考试马上就要开始了,请各位考生做好准备。小编通过收集整理了这篇 “江苏省2023年普通高中学考时间” 的文章以供江苏省考生参考,欢迎阅读。
江苏2023年普通高中学业水平合格性考试延期至2月中下旬举行。其中,18日—20日信息技术机考,25日—27日笔试。具体时间安排如下:
一、信息技术科目考试(机考)
考试时间为2023年2月18日—20日。分三天进行,每天6场,每场60分钟。具体如下:

二、语文、数学、外语、思想政治、历史、地理、物理、化学、生物科目考试(笔试)
考试时间为2023年2月25日—27日。除语文科目考试时长为90分钟外,其他各科目均为75分钟。具体如下:

推荐阅读:
江苏省普通高中学业水平考试实施方案
江苏省2023年普通高中学业水平选择性考试各科目试卷结构
09-30
江苏高中学校超过了五十所,这些高中的排名情况是怎么样的?想知道的考生看过来,下面由出国留学网小编为你精心准备了“江苏高中学校排名名单【公告】”,持续关注本站将可以持续获取更多的考试资讯!
江苏高中学校排名名单【公告】
一、江苏高中学校名单
| 序号 | 学校名称 |
| 1 | 南京外国语学校 |
| 2 | 南师附中 |
| 3 | 江苏省苏州中学 |
| 4 | 江苏省扬州中学 |
| 5 | 南京金陵中学 |
| 6 | 无锡市第一中学 |
| 7 | 江苏省天一中学 |
| 8 | 江苏省泰兴中学 |
| 9 | 徐州市第一中学 |
| 10 | 江苏省苏州实验中学 |
| 11 | 江苏省南通中学 |
| 12 | 南京市第一中学 |
| 13 | 无锡市辅仁高级中学 |
| 14 | 江苏省常州高级中学 |
| 15 | 南京市中华中学 |
| 16 | 江苏省启东中学 |
| 17 | 南通第一中学 |
| 18 | 江苏省锡山高级中学 |
| 19 | 盐城中学 |
| 20 | 江苏省梅村高级中学 |
| 21 | 江苏省梁丰高级中学 |
| 22 | 江苏省南菁高级中学 |
| 23 | 常州市第一中学 |
| 24 | 江苏省溧水高级中学 |
| 25 | 江苏省如东高级中学 |
| 26 | 苏州市第一中学 |
| 27 | 苏州市第十中学 |
| 28 | 江苏省江阴高级中学 |
| 29 | 南京市第十三中学 |
| 30 | 镇江市... |
02-27
江苏省2023年高中学业水平考试即将在2月25至27日开考,在各位江苏考生赴考前先来看看关于此次考试的考前提示内容吧!下面是出国留学网整理的“2023年江苏省普通高中学业水平合格性考试考前提醒”,供江苏考生参考阅读。
2023年普通高中学业水平合格性考试将在本周末开考,参加考试的同学们准备好了吗?省教育考试院温馨提醒考生注意以下几个方面:
一、考试时间
2月25-27日。除语文科目考试时长为90分钟外,其他各科目均为75分钟。具体如下:

二、考前准备
1.提前准备好本人有效证件和必需的文具。(“双证”:本人准考证、身份证;文具:多备几支2B铅笔和0.5毫米黑色墨水的签字笔,直尺、圆规、三角板、无封套橡皮、小刀、空白垫纸板、透明笔袋等)。如考生身份证未办理或遗失,则须办理临时身份证方能进入考场参加考试。
2.提前熟悉考点考场周围环境及交通路线,注意交通安全,关注天气变化,做好个人健康防护。
三、进场考试
1.考生进场时,监考员会使用金属探测器对考生进行检查。建议考生当天不随身携带金属物品,不穿戴含有金属饰物的服装,这样可以节省检查时间。
2.答题时,要用规定的作答文具在规定区域作答。根据以往出现的情况,考生在答题卡上作答时还存在答题错位、笔细墨淡或书写较轻导致图像不清,以及答卷上有记号和污损等问题,希望大家在作答时能避开这些雷区。
四、诚信应考
考生应认真履行本人签署的《考生诚信考试承诺书》相关承诺,再次仔细阅读《考生守则》《考生须知》等内容,牢记考试纪律要求,不要携带手机等禁带物品进入考场。考试开始后,无论是否故意、是否开机、是否使用,一律按违规处理。对考生违反考试纪律和规定的行为,我省将根据《国家教育考试违规处理办法》予以处理。处理结果将通报考生所在学校,并记入《国家教育考试诚信档案》,供高等学校、用人单位查询。在此提醒考生:诚信可贵,舞弊可耻,万不可抱有任何侥幸心理!
最后,希望大家沉着冷静,
衷心祝愿全体考生取得佳绩!
推荐阅读:
09-30
对于南京高中学校的基本信息,以及排名在前的学校有哪些?需要了解的小伙伴们看过来,下面由出国留学网小编为你精心准备了“江苏南京高中学校排名【已公布】”,持续关注本站将可以持续获取更多的考试资讯!
江苏南京高中学校排名【已公布】
一、南京学校排名
| 序号 | 学校名称 |
| 1 | 南京外校 |
| 2 | 南师附中 |
| 3 | 金陵中学 |
| 4 | 南京一中 |
| 5 | 中华中学 |
| 6 | 二十九中 |
| 7 | 十三中 |
| 8 | 九中 |
| 9 | 宁海 |
| 10 | 南航附中 |
注:学校榜单主要依据了学校的社会知名度,中考录取分数线,高考成绩,升学走向,并通过比较学校师资力量、硬件设施、办学规模面积、建校历史、获得上级荣誉等重点学校指标综合整理而成,供您家小孩报考入学参考使用。
二、中华中学
南京市中华中学是一所由南京市教育局主管的公立全日制普通中学,于2002年被评为中国国家级示范高中,1953年和1980年被认定为江苏省重点中学,2004年被认定为江苏省四星级高中。
三、南京一中
南京市第一中学位于南京市秦淮区,是国家级示范高中、全国文明校园,是江苏省重点中学、江苏省模范学校和江苏省四星级高中,是南京市第一所公办中学。
南京市第一中学创办于清光绪三十三年,初名为“崇文学堂”,其后学校三易校名,于1949年更名为南京市第一中学。
推荐阅读:
2023年江苏地区的普通高中学业水平考试报名时间马上就要到了,请各位考生做好考试报名的准备。下面是小编为大家整理的“2023年江苏高中学业水平考试安排”,可供各位考生参考。更多考试相关信息请各位考生继续关注出国留学网。
江苏省2023年普通高中学业水平合格性考试将于2023年1月举行,日程安排如下:
1.信息技术科目(机考)考试
考试时间为2023年1月7—9日。分三天进行,每天6场,每场60分钟。具体如下:

2.语文、数学、外语、思想政治、历史、地理、物理、化学、生物科目(笔试)考试
考试时间为2023年1月11—13日。除语文科目考试时长为90分钟外,其他各科目均为75分钟。具体如下:

以上就是此次文章的全部内容,感谢各位考生阅读!
推荐阅读:
03-28
出国留学网安徽中考频道的小编会及时为广大考生提供2017年安徽初中学考、高中学考纲要,希望对大家有所帮助。
2017年安徽初中学考、高中学考纲要
安徽省教育厅关于2017年初中学业水平考试的通知
http://www.ahedu.gov.cn/30/view/329838.shtml
以下是安徽2017年全部科目的试题发布入口:
| 地区 |
江苏高中学考推荐访问