出国留学网专题频道江西行测真题答案栏目,提供与江西行测真题答案相关的所有资讯,希望我们所做的能让您感到满意!
出国留学网为您提供“江西2018年公务员考试行测真题答案汇总”来自考试回忆,希望我们提供的信息对您有帮助!
| 江西2018年公务员考试行测真题答案汇总 | |
| 1 | 江西2018年公务员考试行测真题答案及解析:常识判断 |
| 2 | 江西2018年公务员考试行测真题答案及解析:语言理解与表达 |
| 3 | |
出国留学网为您提供“江西2018年公务员考试行测真题答案及解析:资料分析”来自考试回忆,希望我们提供的信息对您有帮助!
江西2018年公务员考试行测真题答案及解析:资料分析
参考答案及解析:


公务员考试网精心推荐:
出国留学网为您提供“江西2018年公务员考试行测真题答案及解析:判断推理”来自考试回忆,希望我们提供的信息对您有帮助!
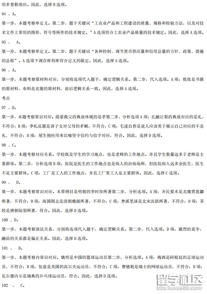
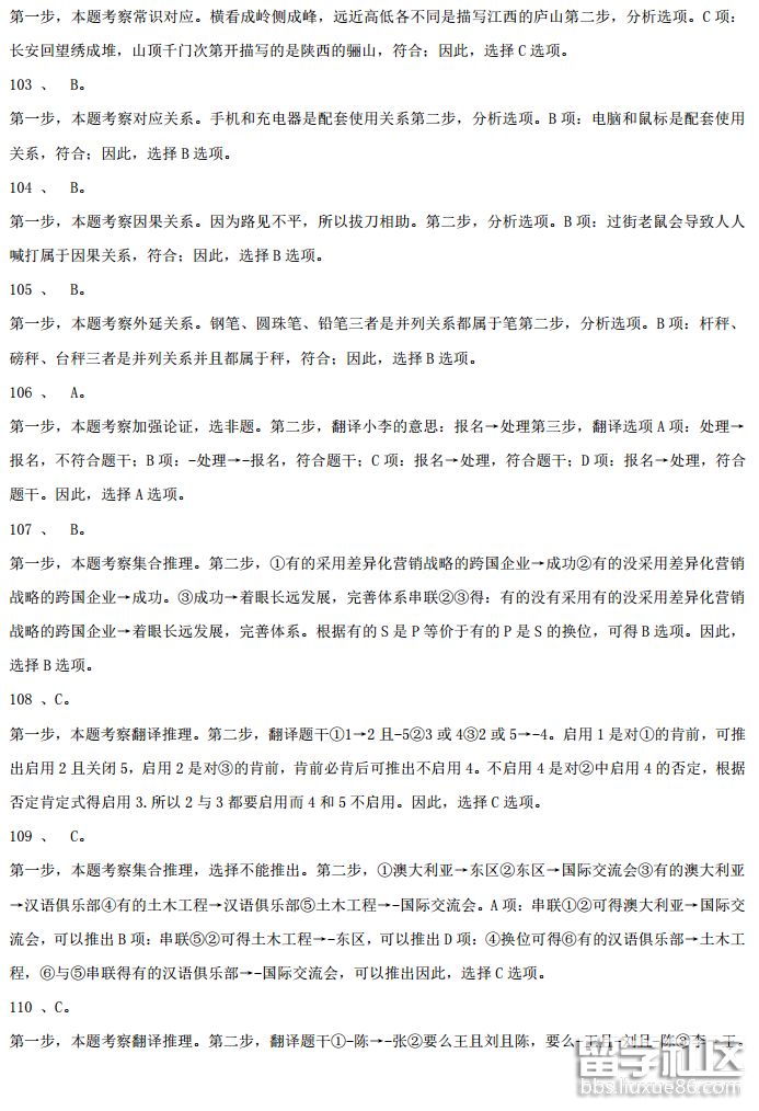
江西2018年公务员考试行测真题答案及解析:判断推理
参考答案及解析:





出国留学网为您提供“江西2018年公务员考试行测真题答案及解析:数量关系”来自考试回忆,希望我们提供的信息对您有帮助!
江西2018年公务员考试行测真题答案及解析:数量关系
参考答案及解析:



公务员考试网精心推荐:
出国留学网为您提供“江西2018年公务员行测真题答案及解析:语言理解与表达”来自考试回忆,希望我们提供的信息对您有帮助!
江西2018年公务员行测真题答案及解析:语言理解与表达
参考答案及解析:





江西行测真题答案推荐访问