出国留学网专题频道河北提前批a征集志愿栏目,提供与河北提前批a征集志愿相关的所有资讯,希望我们所做的能让您感到满意!
07-12
河北提前批a理科征集志愿院校及计划有哪些?出国留学高考网为大家提供2018河北本科提前批A二志愿征集计划(理工),更多高考资讯请关注我们网站的更新!
2018河北本科提前批A二志愿征集计划(理工)


小编精心为您推荐:
07-12
河北本科提前批A二志愿征集计划是多少?出国留学高考网为大家提供2018河北本科提前批A二志愿征集计划(统考未涉及的校考),更多高考资讯请关注我们网站的更新!
2018河北本科提前批A二志愿征集计划(统考未涉及的校考)

小编精心为您推荐:
...07-12
2018河北本科提前批A二志愿征集计划已公布!出国留学高考网为大家提供2018河北本科提前批A二志愿征集计划(美术校考),更多高考资讯请关注我们网站的更新!
2018河北本科提前批A二志愿征集计划(美术校考)

小编精心为您推荐:
2018年河北省普通高校招生二志愿征集计划说明(本科提前批A)
<...
07-12
河北舞蹈校考有哪些学校有征集志愿计划呢?出国留学高考网为大家提供2018河北本科提前批A二志愿征集计划(舞蹈校考),更多高考资讯请关注我们网站的更新!
2018河北本科提前批A二志愿征集计划(舞蹈校考)

小编精心为您推荐:
07-12
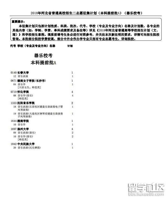
河北器乐校考本科提前批A二志愿有7所院校征集志愿,出国留学高考网为大家提供2018河北本科提前批A二志愿征集计划(器乐校考),更多高考资讯请关注我们网站的更新!
2018河北本科提前批A二志愿征集计划(器乐校考)

小编精心为您推荐:
07-12
河北声乐校考本科提前批A二志愿有5所院校征集志愿,出国留学高考网为大家提供2018河北本科提前批A二志愿征集计划(声乐校考),更多高考资讯请关注我们网站的更新!
2018河北本科提前批A二志愿征集计划(声乐校考)

小编精心为您推荐:
07-12
河北本科提前批A美术统考二志愿有3所学校征集志愿,出国留学高考网为大家提供2018河北本科提前批A二志愿征集计划(美术统考),更多高考资讯请关注我们网站的更新!
2018河北本科提前批A二志愿征集计划(美术统考)

小编精心为您推荐:
07-12
河北器乐统考征集志愿计划是多少?出国留学高考网为大家提供2018河北本科提前批A二志愿征集计划(器乐统考),更多高考资讯请关注我们网站的更新!
2018河北本科提前批A二志愿征集计划(器乐统考)

小编精心为您推荐:
07-12
2018年河北本科提前批A开始征集志愿,请大家及时查看征集志愿计划!出国留学高考网为大家提供2018年河北省普通高校招生二志愿征集计划说明(本科提前批A),更多高考资讯请关注我们网站的更新!
2018年河北省普通高校招生二志愿征集计划说明(本科提前批A)
一、按照我省规定,提前特殊类型批与本科提前批A同时进行二志愿征集。因提前特殊类型批无缺额和新增计划,故该批次不再进行二志愿征集。
本科提前批A中的声乐统考、舞蹈统考、体育文和体育理四个科类一志愿已录取满额,不再进行二志愿征集。
二、本征集计划是本科提前批A一志愿录取结束后的学校缺额和新增计划。学校在二志愿录取时,如控制线上生源不足,有降分录取的可能,低于相应控制分数线的考生可以填报(按照国家规定,艺术类各专业不得低于相应批次录取控制分数线)。招生学校在录取过程中有可能根据生源情况调整计划,遗留问题由招生院校负责解释。
三、今年我省对有分省计划的艺术类校考院校(专业)进行统一征集,考生须前期参加院校组织的相应校考且合格。
四、对面试、体检、体能测试、政审或专业测试有要求的学校(专业),考生须在前期已参加面试、体检、体能测试、政审或专业测试并合格,还要注意各院校(专业)的招生要求。
五、志愿征集时,操作要求和集中志愿填报时要求一致,请考生登录我院网站,认真阅读《2018年河北省普通高校招生填报志愿须知》中有关说明及注意事项,在规定时间内尽早完成志愿填报。在志愿填报截止时间前,考生可多次登录志愿填报系统进行志愿修改和保存,最终以其网上最后一次修改并保存成功的志愿为准。
六、请考生高度重视登录密码的保管,不要将密码告诉他人,以防被他人篡改志愿,影响录取。遗忘密码的考生可在系统登录页面点击“找回密码”,进行密码重置。
七、本征集计划采用PDF格式刊登,请考生使用PDF阅读器查看。
特别提醒:本征集计划只包括计划性质、科类、批次、代号、学校(专业及专业方向)名称及计划数,各专业的其他内容(如:学制、学费、单科成绩要求及备注等)详见《2018年河北省普通高等学校招生计划(文、理)》和学校招生简章。填报前,请考生务必进行对照参考,并关注本次新注明的要求,详情可向招生院校咨询。
07-12
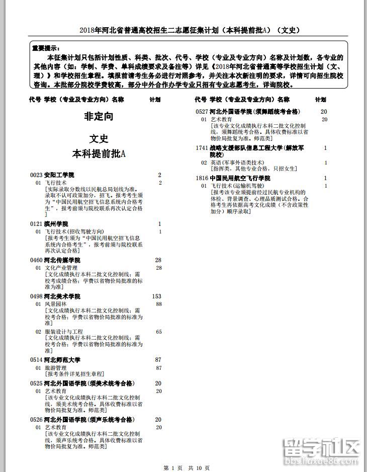
河北本科提前批A开始征集志愿,出国留学高考网为大家提供2018河北本科提前批A二志愿征集计划(文史),更多高考资讯请关注我们网站的更新!
2018河北本科提前批A二志愿征集计划(文史)

小编精心为您推荐:
河北提前批a征集志愿推荐访问