出国留学网专题频道注册建筑师考试栏目,提供与注册建筑师考试相关的所有资讯,希望我们所做的能让您感到满意!
09-30
2021年住房和城乡建设部执业资格注册中心发布了全国一级注册建筑师考试的新大纲,新大纲从2023年开始实施,考试科目由9门变为6门,下面是小编为大家整理的“2023年一级注册建筑师考试大纲”,可供各位考生参考。
公告原文如下:
为不断提升城乡建筑品质和设计水平,适应新的城乡建设发展理念,加强新时期注册建筑师队伍建设,进一步提高一级注册建筑师执业能力和水平,全国注册建筑师管理委员会对《全国一级注册建筑师资格考试大纲(2002年版)》进行了修订,形成《全国一级注册建筑师资格考试大纲(2021年版)》。经有关主管部门同意,现予颁布,自2023年度正式实施。
特此公告。
附件:全国一级注册建筑师资格考试大纲(2021年版)




09-30
有打算报考2023年注册建筑师考试的考生注意啦,从2023年开始,一级注册建筑师考试实行新大纲,考试科目变为6科,下面是小编为大家整理的“2023年一级注册建筑师考试科目变为6科!”,可供各位考生参考使用。
2023年一级注册建筑师考试科目:

新旧大纲考试科目的对应关系:
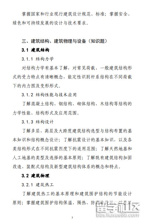
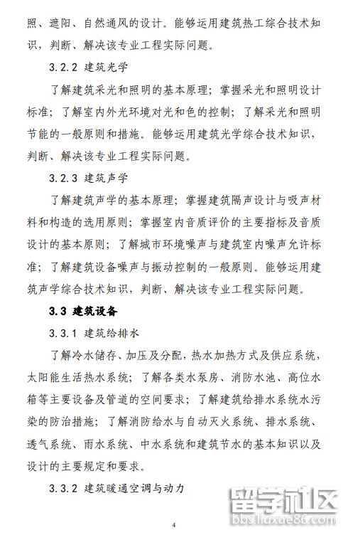
旧大纲中的《建筑设计》(知识题)、《建筑材料与构造》 (知识题)、《建筑经济、施工与设计业务管理》(知识题)、 《建筑方案设计》(作图题)4 个科目保持不变;旧大纲中的 《设计前期与场地设计》(知识题)、《场地设计》(作图题) 2 个科目整合为新大纲的《设计前期与场地设计》(知识题) 科目;旧大纲中的《建筑结构》(知识题)、《建筑物理与建 筑设备》(知识题)、《建筑技术设计》(作图题)3 个科目整 合为新大纲的《建筑结构、建筑物理与设备》(知识题)科目。
新旧大纲考试科目成绩认定:
1.旧大纲中《建筑设计》《建筑材料与构造》《建筑经济、 施工与设计业务管理》《建筑方案设计》4 个科目成绩合格的, 认定为新大纲该 4 个科目成绩合格。
2.旧大纲中《设计前期与场地设计》《场地设计》2 个科 目成绩均合格的,认定为新大纲《设计前期与场地设计》科 目成绩合格。旧大纲中《建筑结构》《建筑物理与建筑设备》《建筑技术设计》3 个科目成绩均合格的,认定为新大纲《建筑结构、建筑物理与设备》科目成绩合格。
新旧大纲考试科目的组织实施:
2022 年一级注册建筑师资格考试仍执行旧大纲,考试科目为 9 门。2023 年起一级注册建筑师资格考试执行新大纲,考试科目为6门。旧大纲中《设计前期与场地设计》《场地 设计》《建筑结构》《建筑物理与建筑设备》《建筑技术设计》 5 个科目在 2023 年进行收尾考试,该 5个科目中部分科目成 绩未合格的考生,可继续参加旧大纲剩余科目的考试,成绩 合格按本办法第二条的规定认定为新大纲对应科目成绩合 格,或考生直接参加新大纲对应科目的考试。2024 年起不再进行旧大纲上述 5个科目的考试。
新大纲考试科目成绩合格有效期和起算时间:
一级注册建筑师资格考试由 9 个科目整合为 6 个科目后,考试成绩合格有效期仍为 8 年不变。凡本办法第二条认定的新大纲考试科目合格成绩,统一自新大纲考试实施年度起计算8 年成绩合格有效期。
推荐阅读:
近日,北京人力资源和社会保障局发布了《关于北京地区2022年度注册建筑师资格考试和社会工作者职业水平考试安排的通知》,北京注册建筑师考试时间已经定了,请各位考生注意考试时间。下面是小编为大家整理的相关内容,可供参考。
补考考试时间:
一级注册建筑师资格考试安排在12月10日、11日、17日、18日举行
二级注册建筑师资格考试安排在12月10日、11日举行
注册建筑师考试科目:
一级建筑师执业资格考试科目:
1.设计前期与场地设计(知识); 2.建筑设计(知识);
3.建筑结构;4.建筑物理与设备;5.建筑材料与构造;
6.建筑经济、施工及设计业务管理;
7.建筑方案设计(作图); 8.建筑技术设计(作图);
9.场地设计(作图)
二级建筑师执业资格考试科目:
1.建筑设计(作图);
2.建筑构造与详图(作图);
3.建筑结构与设备;
4.法律、法规、经济与施工。
考一级注册建筑师的作用:
一级注册建筑师的作用包括:建筑设计;建筑设计技术咨询;建筑物调查与鉴定;对本人主持设计的项目进行施工指导和监督;国务院建设主管部门规定的其他业务。
建筑师需要兼备艺术家的审美眼光和工程师的力学知识,作品需要从力学角度计算,选取合适的工程材料才能实现,如果过于超出现实的材料能力限制(例如市场供应、价格等),则无法实现为真实的建筑。建筑师的设计也必须能说服投资方的赞成,才能付诸实现。在逐步复杂的建筑营造领域,建筑师越来越多的扮演一种在建筑投资方和专业施工方之间的沟通角色,同时也对结构、水电、暖通进行总体协调。建筑师通常为建筑投资者所雇佣并对其负责,而不是建筑施工者。
推荐阅读:
07-22
05-15
一级注册建筑师考试是现在含金量很高的职业资格考试,那么关于本项考试的资讯大家了解多少呢?下面是由出国留学网编辑为大家整理的“兵团2022一级注册建筑师考试准考证打印入口”,仅供参考,欢迎大家阅读本文。
拓展阅读:一级注册建筑师报考条件
(1)取得建筑学硕士以上学位或者相近专业工学博士学位,并从事建筑设计或者相关业务2年以上的;
(2)取得建筑学学士学位或者相近专业工学硕士学位,并从事建筑设计或者相关业务3年以上的;
(3)具有建筑学专业大学本科毕业学历并从事建筑设计或者相关业务5年以上的,或者具有建筑学相近专业大学本科毕业学历并从事建筑设计或者相关业务7年以上的;
(4)取得高级工程师技术职称并从事建筑设计或者相关业务3年以上的,或者取得工程师技术职称并从事建筑设计或者相关业务5年以上的;
(5)不具有前四项规定的条件,但设计成绩突出,经全国注册建筑师管理委员会认定达到前四项规定的专业水平的。
一、考试目标制定
考试之前最好对自己的专业能力、考试能力、可用时间做一个评估,然后给自己定一个符合自己实际情况的目标。所谓的目标,就是评估一下自己需要用几年来通过所有九门考试。
二、考试策略
制定了目标之后就要考虑复习计划了。第一年应该复习哪几门?先复习哪个科目?这些是大家需要认真思考规划的。
三、备考技巧
再大概说一下备考技巧。注册建筑师每个科目的难易程度不同,考试侧重点不同,因此,在备考复习不同科目时,要注重备...
05-15
一级注册建筑师是现在十分热门的职业资格之一,让我们一起来了解一下一级注册建筑师考试的相关资讯吧!下面是由出国留学网编辑为大家整理的“新疆2022一级注册建筑师考试准考证打印入口”,仅供参考,欢迎大家阅读本文。
新疆2022一级注册建筑师考试准考证打印入口
拓展阅读:一级注册建筑师报考条件
(1)取得建筑学硕士以上学位或者相近专业工学博士学位,并从事建筑设计或者相关业务2年以上的;
(2)取得建筑学学士学位或者相近专业工学硕士学位,并从事建筑设计或者相关业务3年以上的;
(3)具有建筑学专业大学本科毕业学历并从事建筑设计或者相关业务5年以上的,或者具有建筑学相近专业大学本科毕业学历并从事建筑设计或者相关业务7年以上的;
(4)取得高级工程师技术职称并从事建筑设计或者相关业务3年以上的,或者取得工程师技术职称并从事建筑设计或者相关业务5年以上的;
(5)不具有前四项规定的条件,但设计成绩突出,经全国注册建筑师管理委员会认定达到前四项规定的专业水平的。
推荐阅读:
05-15
宁夏回族自治区2022年一级注册建筑师考试准考证打印入口已经开通了,让我们一起来看看吧!下面是由出国留学网编辑为大家整理的“宁夏2022一级注册建筑师考试准考证打印入口”,仅供参考,欢迎大家阅读本文。
宁夏2022一级注册建筑师考试准考证打印入口
拓展阅读:一级注册建筑师备考方法
一、考试目标制定
考试之前最好对自己的专业能力、考试能力、可用时间做一个评估,然后给自己定一个符合自己实际情况的目标。所谓的目标,就是评估一下自己需要用几年来通过所有九门考试。
二、考试策略
制定了目标之后就要考虑复习计划了。第一年应该复习哪几门?先复习哪个科目?这些是大家需要认真思考规划的。
三、备考技巧
再大概说一下备考技巧。注册建筑师每个科目的难易程度不同,考试侧重点不同,因此,在备考复习不同科目时,要注重备考技巧,提高自己的复习效率。
四、备考心态
最后说的是备考的心态问题。备考的时候心态一定要平稳,要制定好自己的目标和计划然后按计划进行,不要总想着一口吃成胖子,制定超过自己承受力的复习计划,也不要因为看到身边的同事和同学都过了,自己却还没过就着急。放平自己的心态,按照自己的计划目标朝前走。
推荐阅读:
05-15
甘肃省2022年一级注册建筑师考试准考证打印时间已经公布了,让我们一起来了解一下准考证打印入口吧!下面是由出国留学网编辑为大家整理的“甘肃2022一级注册建筑师考试准考证打印入口”,仅供参考,欢迎大家阅读本文。
甘肃2022一级注册建筑师考试准考证打印入口
拓展阅读:一级注册建筑师难不难
注册建筑师是建筑领域高含金量证书之一,当然考取难度也相当大。有数据统计显示,一次性通过一科到四科的比率大概在13%左右,而一次性通过5-6门的比率还要降低,一般处于6%左右的水平,而一次性能通过7-9门的人数更是少之又少,具体的通过率处于2%-3%的超低水平。由此可见,考取一级注册建筑师可以说千军万马过独木桥,其难度可想而知,据说一个省一年大概只有十来个人可以通过考试。
推荐阅读:
05-15
陕西考区2022年一级注册建筑师职业资格考试就要开始了,大家打印准考证了吗?下面是由出国留学网编辑为大家整理的“陕西2022一级注册建筑师考试准考证打印入口”,仅供参考,欢迎大家阅读本文。
拓展阅读:一级注册建筑师报考条件
1、符合下列条件之一的,可以申请参加一级注册建筑师考试:
(1)取得建筑学硕士以上学位或者相近专业工学博士学位,并从事建筑设计或者相关业务2年以上的;
(2)取得建筑学学士学位或者相近专业工学硕士学位,并从事建筑设计或者相关业务3年以上的;
(3)具有建筑学专业大学本科毕业学历并从事建筑设计或者相关业务5年以上的,或者具有建筑学相近专业大学本科毕业学历并从事建筑设计或者相关业务7年以上的;
(4)取得高级工程师技术职称并从事建筑设计或者相关业务3年以上的,或者取得工程师技术职称并从事建筑设计或者相关业务5年以上的;
(5)不具有前四项规定的条件,但设计成绩突出,经全国注册建筑师管理委员会认定达到前四项规定的专业水平的;
2、注册建筑师考试合格,取得相应的注册建筑师资格的,达到继续教育标准的可以申请注册;
3、有下列情形之一的,不予注册:
(1)不具有完全民事行为能力的;
(2)因受刑事处罚,自刑罚执行完毕之日起至申请注册之日止不满5年的;
(3)因在建筑设计或者相关业务中犯有错误受行政处罚或者撤职以上行政处分,自处罚、处分决定之日起至申请注册之日止不满2年的;
(4)法律法规规定不予注册的其他情形的。
一、明确复习目的...
05-15
每年都会有很多人报考一级注册建筑师,那么本项考试的资讯大家了解多少呢?下面是由出国留学网编辑为大家整理的“重庆2022一级注册建筑师考试准考证打印入口”,仅供参考,欢迎大家阅读本文。
拓展阅读:一级注册建筑师报考条件
1、符合下列条件之一的,可以申请参加一级注册建筑师考试:
(1)取得建筑学硕士以上学位或者相近专业工学博士学位,并从事建筑设计或者相关业务2年以上的;
(2)取得建筑学学士学位或者相近专业工学硕士学位,并从事建筑设计或者相关业务3年以上的;
(3)具有建筑学专业大学本科毕业学历并从事建筑设计或者相关业务5年以上的,或者具有建筑学相近专业大学本科毕业学历并从事建筑设计或者相关业务7年以上的;
(4)取得高级工程师技术职称并从事建筑设计或者相关业务3年以上的,或者取得工程师技术职称并从事建筑设计或者相关业务5年以上的;
(5)不具有前四项规定的条件,但设计成绩突出,经全国注册建筑师管理委员会认定达到前四项规定的专业水平的;
2、注册建筑师考试合格,取得相应的注册建筑师资格的,达到继续教育标准的可以申请注册;
3、有下列情形之一的,不予注册:
(1)不具有完全民事行为能力的;
(2)因受刑事处罚,自刑罚执行完毕之日起至申请注册之日止不满5年的;
(3)因在建筑设计或者相关业务中犯有错误受行政处罚或者撤职以上行政处分,自处罚、处分决定之日起至申请注册之日止不满2年的;
(4)法律法规规定不予注册的其他情形的。
1、网上报名(在网上完成)
注册建筑师考试推荐访问