出国留学网专题频道泰安中考英语栏目,提供与泰安中考英语相关的所有资讯,希望我们所做的能让您感到满意!
08-08
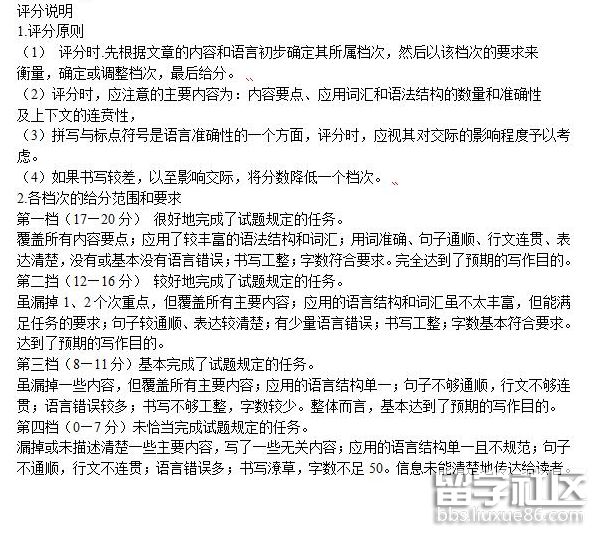
出国留学网中考栏目为您整理《2018年山东泰安中考英语作文题目及评分说明》,希望能帮到您。祝您中考顺利,考入理想的学校!更多精彩内容敬请关注本站!
2018年山东泰安中考英语作文题目及评分说明


推荐阅读:
08-08
出国留学网中考栏目为您精心准备了《2018年山东泰安中考英语作文题目已公布》,让您从容应考,更多中考资讯信息请关注出国留学网中考栏目哟!祝中考大捷!
2018年山东泰安中考英语作文题目已公布


推荐阅读:
08-08
08-08
人生就是一考场,准备充分成绩好。拼搏努力全做到,结果怎样无愧心。人生之路千万条,未必就是读书高。考场之上人轻松,超常发挥不慌张。本文《2017年泰安中考英语真题及答案发布》由中考栏目提供,出国留学网愿你中考尽全力,学业有成人欢笑!









人生就是一考场,准备充分成绩好。拼搏努力全做到,结果怎样无愧心。人生之路千万条,未必就是读书高。考场之上人轻松,超常发挥不慌张。本文《泰安中考英语2017年试题及答案》由中考栏目提供,出国留学网愿你中考尽全力,学业有成人欢笑!










人生就是一考场,准备充分成绩好。拼搏努力全做到,结果怎样无愧心。人生之路千万条,未必就是读书高。考场之上人轻松,超常发挥不慌张。本文《泰安中考英语2017年试卷及答案》由中考栏目提供,出国留学网愿你中考尽全力,学业有成人欢笑!










人生就是一考场,准备充分成绩好。拼搏努力全做到,结果怎样无愧心。人生之路千万条,未必就是读书高。考场之上人轻松,超常发挥不慌张。本文《泰安2017年中考英语真题揭晓》由中考栏目提供,出国留学网愿你中考尽全力,学业有成人欢笑!










06-14
立志须存千载远,闲话勿过三分钟。出国留学网中考频道第一时间为您公布2017年泰安中考英语真题及答案,希望对您有所帮助,欢迎您访问出国留学网查看更多中考资讯,了解最新信息请按CTRL F5刷新页面。更多泰安中考分数线、泰安中考成绩查询、泰安中考志愿填报、泰安中考录取查询信息等信息请关注我们网站的更新!
| 2017泰安中考英语真题及答案发布入口 |
以下是泰安2017年全部科目的试题发布入口:
| ... |
06-14
生命是一张弓,那弓弦是梦想。出国留学网中考频道第一时间为您公布2017泰安中考英语真题及答案,希望对您有所帮助,欢迎您访问出国留学网查看更多中考资讯,了解最新信息请按CTRL F5刷新页面。更多泰安中考分数线、泰安中考成绩查询、泰安中考志愿填报、泰安中考录取查询信息等信息请关注我们网站的更新!
| 2017泰安中考英语真题及答案发布入口 |
以下是泰安2017年全部科目的试题发布入口:
泰安中考英语推荐访问