出国留学网专题频道浙江二级建造师考试计划栏目,提供与浙江二级建造师考试计划相关的所有资讯,希望我们所做的能让您感到满意!
02-01
浙江2016年二级建造师考试报名官方公告已经公布了,想知道浙江2016年二级建造师考试计划吗?跟着出国留学网二级建造师考试频道一起来看看吧,更多浙江二级建造师相关信息与资讯请持续关注本频道的更新。
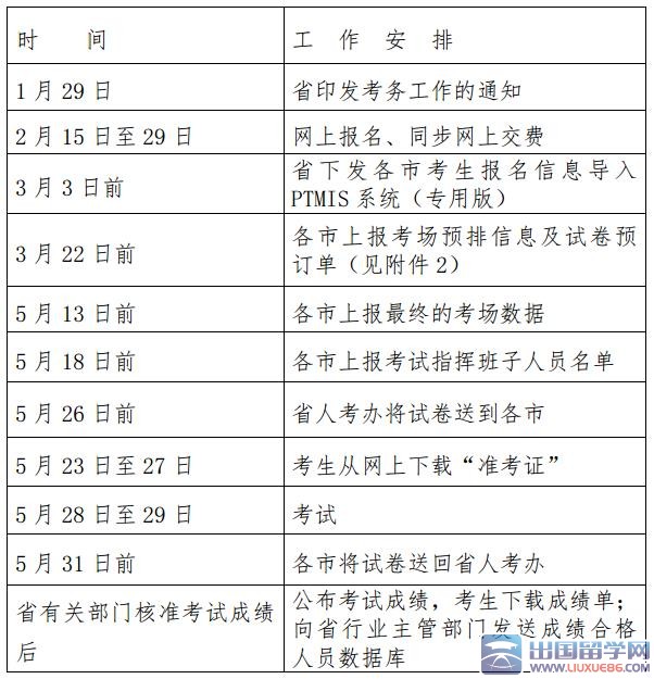
根据《浙江2016年二级建造师考试报名官方公告》得知,浙江2016年二级建造师考试计划已经公布,具体如下:

二级建造师频道推荐阅读:
...12-24
浙江2016年度专业技术人员资格考试工作计划已经公布了,想知道具体的二级建造师考试时间吗?跟着出国留学网二级建造师考试频道一起来看看吧,更多浙江二级建造师相关信息与资讯请持续关注本频道的更新。
浙江2016年度专业技术人员资格考试工作计划
|
序号
|
专业名称
|
考试日期
|
|||
|
1
|
职称外语
|
3月26日
|
|||
|
2
|
公安(刑侦、技侦)
|
4月10日
|
|||
|
3
|
咨询工程师(投资)<... | ||||
浙江二级建造师考试计划推荐访问