出国留学网专题频道浙江大学综合评价招生简章栏目,提供与浙江大学综合评价招生简章相关的所有资讯,希望我们所做的能让您感到满意!
05-20
出国留学网小编为大家提供浙江大学2019山东省综合评价招生简章,我校2019年在山东省综合评价招生计划共25人,一起来看看吧!
浙江大学2019山东省综合评价招生简章
为全面贯彻落实《国务院关于深化考试招生制度改革的实施意见》精神,深化考试招生制度改革,探索基于与多所世界一流大学合作开展“一对多”本科教育国际化办学新模式的多元化人才选拔机制,经教育部、山东省教育厅批准,依据《山东省深化考试招生制度改革实施方案》要求,浙江大学2019年在山东省开展综合评价招生录取模式改革试点工作。
一、选拔对象与报名条件
选拔诚实守信、志存高远、综合素质全面、身心健康、专业意向明确、有学科特长的山东省优秀理科高中毕业生。申请考生须同时具备以下条件:
1.通过山东省2019年夏季高考报名;
2.高中阶段各科目高中学业水平考试均为A;
3.高中阶段历次期末考试成绩及高考模拟考试成绩在年级均列前10%(省级示范校可适当放宽)。
4.思想品德、社会实践表现良好,高中三年参加不少于10个工作日的社区服务和1周社会实践,并完成15学分的研究性学习任务。
二、招生计划和专业
我校2019年在山东省综合评价招生计划共25人,招生专业如下:
招生专业 | 计划 | 学院名称 |
12-19
[编者按]出国留学网高考频道为考生汇总了全国各高校2013年自主招生简章及招生计划、收费标准、录取规则、联系方式,全国各省高招办联系方式供大家参考。
根据教育部相关文件精神,我校2013年继续开展本科自主选拔录取招生工作,与上海交通大学、中国人民大学、中国科学技术大学、西安交通大学、南京大学、清华大学等七所高校合作进行高水平大学自主选拔学业能力测试(“AAA”测试)。报名采用中学推荐、学生自荐两种形式。浙江大学[微博]选拔录取工作严格按照“公正、公平、公开”原则,坚持标准,宁缺毋滥。
一、报名对象
具有学科特长、创新潜质,并且具备视野宽阔、思想独立、勇于创新特点的优秀高中毕业生。
二、报名范围
我校2013年自主选拔工作理科在所有省份进行;文科在北京、天津、河北、山西、辽宁、吉林、黑龙江、上海、江苏、浙江、安徽、福建、山东、河南、湖北、湖南、广东、重庆、四川、陕西20个省(市、自治区)进行。
三、报名程序
1.网上报名:登录“高水平大学自主选拔学业能力测试报名系统”(以下简称“报名系统”)(http://211.151.240.112/aaa_student/),请务必详细阅读报名步骤和考生须知,按照有关要求填写、提交信息。
2.书面申请材料用标准A4纸,按下列次序装订,无需另制封面:
a. 《2013年高水平大学自主选拔申请表》需由中学核实并加盖公章。
b. 由本人亲笔撰写的个人陈述一份,字数在1500字以内。
c. 高中三年学习成绩原始记录(班级成绩册)的复印件。
d. 高中阶段主要获奖证书复印件和其他证明自己特长和优势的材料。
3.材料邮寄:
请以特快专递EMS方式寄(送)到我校招生办公室(推荐生由中学统一收齐表格资料寄送),截止日2012年12月28日,以当地接收邮戳为准。
寄送地址:浙江省杭州市浙江大学紫金港校区东一A105浙江大学招生办[微博]公室,邮编:310058。电话:0571-87951006(信封上请注明“自主生”字样。材料寄达情况可在“报名系统”查询,申请材料不退还,请留好备份。)
四、选拔程序
1.初审:我校成立专家评审组对合格的报名材料进行评审,确定参加AAA测试的学生名单。学生可在“报名系统”中查询初审结果。
2.统一学业能力测试:
1)通过初审的考生,应及时通过“报名系统”自行打印准考证。
2)各省(区、市)的考点设立,以“报名系统”为准,考生可就近自由选择,一经选择确认,不能更改。
3)报考我校人文科学试验班的考生,考试科目为:阅读与表达+数学与逻辑;报考社会科学试验班的考生,考试科目为:阅读与表达+数学与逻辑或数学与逻辑+物理探究;报考我校理科试验班类、工科试验班、科技与创意设计试验班、医学试验班类的考生,考试科目为:数学与逻辑+物理探究。考生应根据自己的学科特长和兴趣选择相应的考试科目。
3.面试:我校将根据AAA测试成绩,按照“志愿优先、兼顾地区”的原则,统筹确定面试资格名单。面试具体时间和地点将通过短信或我校招生网站另行通知。
五、资格认定
1.按教育部相关文...
04-07
2016年农村学生单独招生简章已经陆续公布,出国留学网高考网为大家提供2016浙江大学自强计划高校专项计划招生简章,更多高考招生信息请关注我们网站的更新!
为了更好地贯彻落实《国务院关于深化考试招生制度改革的实施意见》和《教育部关于做好2016年重点高校招收农村和贫困地区学生工作的通知》文件精神,使更多来自农村、边远和贫困地区的优秀学子能享受优质教育资源,浙江大学2016年继续实施自强计划(高校专项计划)招生工作。
一、报名条件
我校2016年自强计划(高校专项计划)主要招收各省(区、市)边远、贫困、民族等地区县(含县级市)以下思想品德优秀、理想信念坚定、勤奋好学、成绩优良的高中农村学生,具体实施区域由有关省(区、市)确定。报考学生须同时具备下列三项条件:(1)符合2016年统一高考报名条件;(2)本人及父亲或母亲或法定监护人户籍地在实施区域的农村,本人具有当地连续3年以上户籍;(3)本人具有户籍所在县高中连续3年学籍并实际就读。考生户籍、学籍资格审核由各省(区、市)完成。
二、招生专业大类及招生计划
1.招生专业大类
|
科类 |
招生大类 |
备注 |
|
文科 |
人文科学试验班 |
浙江大学 (国标代码:10335) |
出国留学网为你精选了浙江大学2018年自主招生简章,供你参考,更多相关资讯本网将持续更新,请及时关注。
浙江大学2018年自主招生简章
根据《国务院关于深化考试招生制度改革的实施意见》、《教育部关于进一步完善和规范高校自主招生试点工作的意见》文件精神,围绕学校人才选拔理念,我校2018年继续开展本科自主招生工作。浙江大学选拔录取工作严格按照“公正、公平、公开”原则,择优录取。
一、报名条件
我校2018年自主招生招收思想品德优秀、理想信念坚定、诚实守信、身心健康、综合素质优异、符合2018年高考报名条件且具有学科特长和创新潜质的优秀理科高中毕业生(上海市、浙江省考生的选考科目须符合我校自主招生各专业大类的选考科目要求),同时须满足以下条件之一:
1.高中阶段获得全国中学生五项学科竞赛(全国高中数学联赛、全国中学生物理竞赛、中国化学奥林匹克竞赛、全国青少年信息学奥林匹克联赛、全国中学生生物学联赛)省级赛区一等奖及以上之一;
2.高中阶段获得科技类竞赛(全国青少年科技创新大赛、“明天小小科学家”奖励活动)全国一、二等奖之一。
二、招生计划及招生专业大类
按教育部相关文件要求,我校2018年自主招生计划不超过我校年度本科招生计划的5%。自主招生专业大类及计划与相关要求见下表:


三、报名程序
1.网上报名:符合报名条件的考生须进入试点高校自主招生报名系统
(http://gaokao.chsi.com.cn/zzbm),完成网上报名,报名类型选择“普通自主”。请务必详细阅读考生报名须知,按照要求填写、提交信息,确认志愿后打印申请表并签字盖章后扫描上传。网上报名时间:2018年3月27日至4月10日。
2.志愿填报要求:每位考生最多填报符合报名要求的5个招生大类,填报的招生大类须符合对学科特长和创新潜质的要求,实行高考综合改革的上海市、浙江省考生的选考科目必须符合我校自主招生专业大类的选考科目要求。
3.申请材料递交:须在报名系统中上传以下申请材料的扫描件...
出国留学网高考网为大家提供2017浙江大学自强计划招生简章,更多高考资讯请关注我们网站的更新!
2017浙江大学自强计划招生简章
为了更好地贯彻落实《国务院关于深化考试招生制度改革的实施意见》和《教育部关于做好2017年重点高校招收农村和贫困地区学生工作的通知》文件精神,使更多来自农村、边远和贫困地区的优秀学子能享受优质教育资源,浙江大学2017年继续实施自强计划(高校专项计划)招生工作。
一、报名条件
我校2017年自强计划(高校专项计划)主要招收各省(区、市)边远、贫困、民族等地区县(含县级市)以下思想品德优秀、理想信念坚定、勤奋好学、成绩优良的高中农村学生,具体实施区域由有关省(区、市)确定。报考学生须同时具备下列三项条件:(1)符合2017年统一高考报名条件;(2)本人及父亲或母亲或法定监护人户籍地在实施区域的农村,本人具有当地连续3年以上户籍;(3)本人具有户籍所在县高中连续3年学籍并实际就读。考生户籍、学籍资格审核由各省(区、市)完成。
二、招生专业大类及招生计划
2017年我校自强计划招生数为我校年度本科招生规模的3%左右,将根据考生实际报名与审核情况制定分省计划并报各省级招办备案。根据国务院、教育部有关文件精神,招生计划将向边远、贫困、民族等地区适当倾斜,欢迎这些地区优秀中学生踊跃报名。具体招生专业大类详见报名系统(浙江省考生的选考科目必须符合我校自强计划招生各专业大类的选考科目要求)。
三、报名程序
1.网上报名:考生登录“阳光高考平台报名系统” (http://gaokao.chsi.com.cn/gxzxbm/ ),注册并登录后按要求准确、完整地填写申请表,提交信息,确认志愿后下载打印申请表,经中学审核盖章、签名后扫描上传至报名系统。考生不需邮寄任何材料。上传的申请表内容需与报名系统内填写的电子数据内容完全一致,否则视为无效。报名时间:2017年4月13日—4月30日。
2.志愿填报要求:考生需在”招生类型”中选择“高校专项计划招生”,“报名类型”中选择“自强计划”。
3.申请表填写要求:请按照以下要求网上填写并提交申请材料,未按要求填写并提交者视为无效申请。
a.申请表中的“成绩信息”必须由中学审核并盖章。
b.高中阶段主要获奖情况和其他证明自己特长和优势的材料,须在系统中如实填写并上传获奖证书和相应证明材料的扫描件。
c.申请表中“个人陈述”(直接在对话框内填写)需明确表述学生的家庭经济状况,学习成长经历,社会活动,个人理想及申请我校的理由。
d.考生须在“附件材料”中上传本人及父母或法定监护人的户口本首页、户主页及考生户籍页的扫描件。
考生必须确认报考志愿,未确认志愿的视为报名不成功,我校不予初审。
四、选拔程序
03-11
出国留学网高考网为大家提供浙江大学2016自主招生简章公布,更多高考自主招生信息请关注我们网站的更新!
浙江大学2016自主招生简章公布
根据《国务院关于深化考试招生制度改革的实施意见》、《教育部关于进一步完善和规范高校自主招生试点工作的意见》和《关于做好2016年自主招生简章修订工作的通知》文件精神,围绕学校人才选拔理念,我校2016年继续开展本科自主招生工作。浙江大学选拔录取工作严格按照“公正、公平、公开”原则,坚持标准,完善规程,择优录取。
一、报名条件
我校2016年自主招生仅招收优秀理科高中毕业生,要求思想品德优秀、理想信念坚定、诚实守信、身心健康、学科特长突出、综合素质优异,符合2016年高考报名条件,且须获得全国高中数学联赛、全国中学生物理竞赛、中国化学奥林匹克竞赛、全国青少年信息学奥林匹克联赛或全国中学生生物学联赛省级赛区一等奖及以上;具有特殊创新潜质(需提供重大创造、发明的作品及相关证明材料)的优秀理科学生亦可报名。
二、招生计划
按教育部相关文件要求,我校2016年自主招生计划不超过299人。
三、招生专业
|
招生名称 |
对学科特长和创新潜质的要求 |
|
理科试验班类 |
获得数学、物理、化学、信息学竞赛奖项之一或具有特殊创新潜质 |
|
社会科学试验班 |
获得数学竞赛奖项 |
|
理科试验班类(生命、环境与地学) |
获得数学、物理、化学、生物、信息学竞赛奖项之一或具有特殊创新潜质 |
|
工科试验班(机械与能源) |
04-03
浙江大学2019自主招生简章已公布,2019年浙江大学自主招生计划不超过197人,考生必须在2019年5月7日至19日期间登录报名系统完成确认参加考试。
浙江大学2019自主招生简章已公布
根据《教育部办公厅关于做好2019年高校自主招生工作的通知》(教学厅﹝2018﹞14号)文件要求,围绕学校人才选拔理念,我校2019年继续开展本科自主招生工作。浙江大学选拔录取工作严格按照“公正、公平、公开”原则,择优录取。
一、报名条件
我校2019年自主招生招收思想品德优秀、理想信念坚定、诚实守信、身心健康、综合素质优异、具有学科特长和创新潜质的优秀理科高中毕业生(上海市、浙江省考生的选考科目须符合我校自主招生各专业大类的选考科目要求),符合2019年高考报名条件,且高中阶段获得以下任一奖项者均可报名:
1.中国数学奥林匹克、全国中学生物理竞赛决赛、中国化学奥林匹克(决赛)、全国青少年信息学奥林匹克竞赛全国总决赛一、二、三等奖。
2.全国中学生生物学竞赛全国总决赛一、二等奖。
3.全国高中数学联赛、全国中学生物理竞赛复赛、中国化学奥林匹克(初赛)、全国青少年信息学奥林匹克联赛省级赛区一等奖。
以上奖项获奖名单须在阳光平台公示,查询网址:http://gs.cyscc.org/。
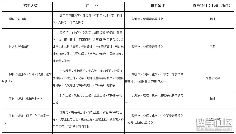
二、招生计划及招生专业大类
2019年我校自主招生计划不超过197人。自主招生大类及相关要求见下表:
招生大类 | 包含专业 | 报名条件 | 选考科目要求(上海、浙江) |
理科试验班类 | 数学与应用数学、信息与计算科学、统计学、物理... |
以下浙江大学2014年自主招生简章信息由出国留学网高考频道为您搜集整理,希望对您2014年高考有所帮助!
根据教育部相关文件精神,我校2014年继续开展本科自主选拔录取招生工作,与上海交通大学、中国科学技术大学、西安交通大学、南京大学、清华大学等六所高校合作进行高水平大学自主选拔学业能力测试(“AAA”测试)。报名以中学推荐为主、学生自荐为辅。浙江大学选拔录取工作严格按照“公正、公平、公开”原则,坚持标准,宁缺毋滥。
一、报名对象
具有学科特长、创新潜质,并且具备视野宽阔、思想独立、勇于创新特点的优秀高中毕业生。
二、报名范围
我校2014年自主选拔工作理科在所有省份进行;文科在北京、天津、河北、山西、辽宁、吉林、黑龙江、上海、江苏、浙江、安徽、福建、山东、河南、湖北、湖南、广东、重庆、四川、陕西、宁夏21个省(市、自治区)进行。
三、报名程序
1.网上报名:登录“高水平大学自主选拔学业能力测试报名系统”(以下简称“报名系统”)(http://211.151.240.112/aaa_student/),请务必详细阅读报名步骤和考生须知,按照有关要求填写、提交信息。(中学推荐学生凭校荐码网上报名,自荐学生自行网上报名)
2.书面申请材料准备:用标准A4纸,按下列次序装订,无需另制封面。
a.《2014年高水平大学自主选拔申请表》需由中学核实并加盖公章。
b. 《个人陈述》,字数不超过1500字。须由本人亲笔撰写并手书。
c. 高中三年学习成绩原始记录(班级成绩册)的复印件。
d. 高中阶段主要获奖证书复印件和其他证明自己特长和优势的材料。
3.书面申请材料递交:
1)中学推荐考生的书面申请材料暂不递交,待笔试后,通过笔试的考生再以中学为单位统一寄送(寄送时间待网上通知)。
2)自荐考生的书面申请材料必须以中学为单位统一寄送并附上自荐生名单汇总表(由于材料多、时间紧,恕不接受个人邮寄材料)。截止时间:2014年1月2日前寄到(以杭州接受邮戳为准)。包裹封面上请注明“××中学2014年浙江大学自主选拔(自荐)”字样,以特快专递EMS方式寄送至浙江大学招生办公室。
3)寄送地址:浙江省杭州市浙江大学紫金港校区东1A105浙江大学招生办公室,邮编:310058。(材料寄达情况可在“报名系统”查询,申请材料不退还,请留好备份。)
四、选拔程序
1.初审:我校成立专家评审组对合格的报名材料进行评审,确定参加AAA测试的学生名单。学生可在“报名系统”中查询初审结果。
2. 学业能力测试:
1)通过初审的考生,应及时通过“报名系统”自行打印准考证。
2)各省(区、市)的考点设立,以“报名系统”为准,考生可就近自由选择,一经选择确认,不能更改。
3)报考我校人文科学试验班、人文科学试验班(传媒)的考生,考试科目为:阅读与表达+数学与逻辑;报考社会科学试验班的考生,考试...
浙江大学综合评价招生简章推荐访问