出国留学网专题频道海南中考历史栏目,提供与海南中考历史相关的所有资讯,希望我们所做的能让您感到满意!
十磨百炼,铁杵成针;千淘万漉,沙尽金见。以下是由出国留学网中考频道编辑为您整理的 [2017年海南中考历史真题含答案],供您参考。





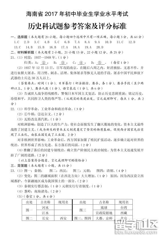
点击下载完整版>>> 海南省2017中考历史试题(PDF版,含答案)
2017年中考结束后您可能还会关注:
...
十磨百炼,铁杵成针;千淘万漉,沙尽金见。以下是由出国留学网中考频道编辑为您整理的 [海南中考历史2017年试题及答案],供您参考。





点击下载完整版>>> 海南省2017中考历史试题(PDF版,含答案)
2017年中考结束后您可能还会关注:
...
十磨百炼,铁杵成针;千淘万漉,沙尽金见。以下是由出国留学网中考频道编辑为您整理的 [海南中考历史2017年试卷及答案],供您参考。





点击下载完整版>>> 海南省2017中考历史试题(PDF版,含答案)
2017年中考结束后您可能还会关注:
...
十磨百炼,铁杵成针;千淘万漉,沙尽金见。以下是由出国留学网中考频道编辑为您整理的 [海南2017年中考历史真题及答案],供您参考。





点击下载完整版>>> 海南省2017中考历史试题(PDF版,含答案)
2017年中考结束后您可能还会关注:
...06-15
谁笑到最后,谁笑得最好。出国留学网中考频道第一时间为您公布海南中考历史真题及答案2017,希望对您有所帮助,欢迎您访问出国留学网查看更多中考资讯,了解最新信息请按CTRL F5刷新页面。更多海南中考分数线、海南中考成绩查询、海南中考志愿填报、海南中考录取查询信息等信息请关注我们网站的更新!
| 2017海南中考历史真题及答案发布入口 |
以下是海南2017年全部科目的试题发布入口:
06-15
争分夺秒,鏖战百日,走向成功,共创辉煌。出国留学网中考频道第一时间为您公布2017年海南中考历史真题及答案,希望对您有所帮助,欢迎您访问出国留学网查看更多中考资讯,了解最新信息请按CTRL F5刷新页面。更多海南中考分数线、海南中考成绩查询、海南中考志愿填报、海南中考录取查询信息等信息请关注我们网站的更新!
| 2017海南中考历史真题及答案发布入口 |
以下是海南2017年全部科目的试题发布入口:
06-15
心若在,梦就在,只要做,就能行。出国留学网中考频道第一时间为您公布2017海南中考历史真题及答案,希望对您有所帮助,欢迎您访问出国留学网查看更多中考资讯,了解最新信息请按CTRL F5刷新页面。更多海南中考分数线、海南中考成绩查询、海南中考志愿填报、海南中考录取查询信息等信息请关注我们网站的更新!
| 2017海南中考历史真题及答案发布入口 |
以下是海南2017年全部科目的试题发布入口:
| <... |
03-15
出国留学网海南中考频道的小编会及时为广大考生提供2017年海南中考历史考试说明已公布,希望对大家有所帮助。
2017年海南中考历史考试说明已公布
一、考试目标和要求
从知识与能力、过程与方法、情感态度与价值观三个维度进行考查。切实有效地把考查历史知识与考查学生能力、学习方法、学习过程以及情感态度与价值观结合起来。注重考查学生收集、阅读历史材料,并从中获取和运用有效信息的能力;注重考查学生用历史的、发展的眼光观察现实社会的能力和学生的历史意识;注重考查学生自主与合作的探究性学习能力和实践能力;注重考查学生的创新精神和创新能力。
历史试题的编制既要以历史问题为出发点,同时要体现时代性,贴近学生和社会,加强理论与实际、历史与现实的结合,充分发挥历史教育的社会功能,促进学生身心的全面、健康发展。
二、命题范围和内容
依据教育部颁发的全日制义务教育《历史课程标准》(实验稿),参考全日制义务教育《历史课程标准》(2011年版),考查中国古代史、中国近代史、中国现代史、海南历史、世界古代史、世界近代史、世界现代史的内容。
三、考试方式
采用全开卷笔答考试方式,历史科与思想品德科合场分卷。历史科考试时间60分钟,历史科和思想品德科合场考试时间共135分钟(含15分钟间歇时间)。
四、试卷结构
(一)历史科总分100分。
(二)中国历史约占60%,世界历史约占40%。
(三)试卷分一、二卷。第一卷为选择题,约60分;第二卷为非选择题(材料解析题和问答、简述题),约40分。
以下是海南2017年全部科目的试题发布入口:
| 地区 | 中考试题 |
成功是对执著者的一种馈赠,失败是对追求者的一种考验。出国留学网中考频道第一时间为您发布2016海南中考历史真题及答案,希望对您有所帮助,欢迎您访问出国留学网浏览更多中考资讯,了解最新信息请按CTRL+F5刷新下面链接。更多海南中考分数线、海南中考成绩查询、海南中考志愿填报、海南中考录取查询信息等信息请关注我们网站的更新!
2016海南中考历史真题及答案





以下是海南2016年全部科目的试题发布入口:
| 地区 | 中考试题 |
08-04
奋笔疾书,改写人生篇章;挑灯夜读,铸造金色辉煌。出国留学网中考频道第一时间为您发布2016海南中考历史试卷及答案,希望对您有所帮助,欢迎您访问出国留学网浏览更多中考资讯,了解最新信息请按CTRL+F5刷新下面链接。更多海南中考分数线、海南中考成绩查询、海南中考志愿填报、海南中考录取查询信息等信息请关注我们网站的更新!
2016海南中考历史试卷及答案





以下是海南2016年全部科目的试题发布入口:
| 地区 | 中考试题 |
海南中考历史推荐访问