出国留学网专题频道深圳公务员考试行测真题栏目,提供与深圳公务员考试行测真题相关的所有资讯,希望我们所做的能让您感到满意!
01-16
2016年广东深圳公务员考试笔试已经告一段落,深圳公务员考试成绩查询时间是从2月2日开始,你是否已经核对深圳公务员考试真题的答案解析了了?详情请看下文。2016深圳公务员考试行测真题及答案解析由出国留学网公务员考试频道整理而出,希望大家喜欢!
温馨提示2016年深圳公务员考试真题暂未发布,一旦深圳公务员考试申论真题及答案发布,出国留学网公务员考试小编将会在立即在公务员考试真题栏目发布,敬请期待:
>>>2016年深圳公务员考试真题及答案<<<点击查看最新信息
2016年深圳公务员考试成绩查询时间:2016年2月2日
笔试成绩按两科成绩各占50%合计,并四舍五入保留至小数点后2位。笔试成绩合格线由深圳市人力资源和社会保障局统一划定,笔试成绩、笔试成绩合格线、考试总成绩合格线、入围面试人数少于面试名额职位的面试成绩合格线及进入资格初审人选初定于2016年2月2日16:00后在深圳市人力资源和社会保障局及深圳市考试院网站上公布。
2016年深圳公务员考试成绩查询入口
| 点击进入:2016深圳公务员考试成绩查询入口 |
1、保留准考证
考试结束后,有考生会觉得笔试已经过去,准考证成了一张废纸,随意丢弃。其实准考证在后期还有很多用武之地,会一直陪伴考生走到最后。在查询成绩时要输入准考证号,进入面试之后的各项环节如资格复审、体检等环节也都需要用到准考证,相当于考生的通行证。因此,考生一定要妥善保管准考证。
2、调整心态
无论欢喜还是忧愁,笔试成绩都已...
01-16
2016年深圳公务员考试于1月16日正式拉开序幕,深圳公务员考试行测科目的考试你觉得发挥的怎么样,是不是迫不及待想要知道深圳公务员考试行测真题及答案了?或许你也想回顾一下深圳公务员考试行测真题了,快看看吧。出国留学网公务员考试网为大家整理提供“2016年深圳公务员考试行测真题及答案,希望对考生朋友备考有帮助!
温馨提示2016年深圳公务员考试真题暂未发布,一旦深圳公务员考试申论真题及答案发布,出国留学网公务员考试小编将会在立即在公务员考试真题栏目发布,敬请期待:
>>>2016年深圳公务员考试真题及答案<<<点击查看最新信息
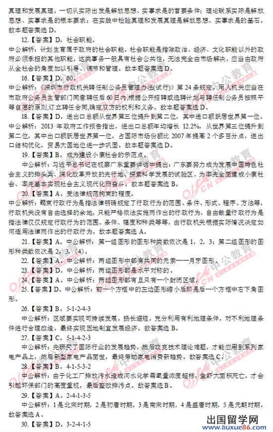
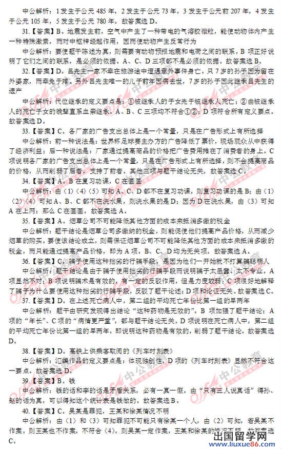
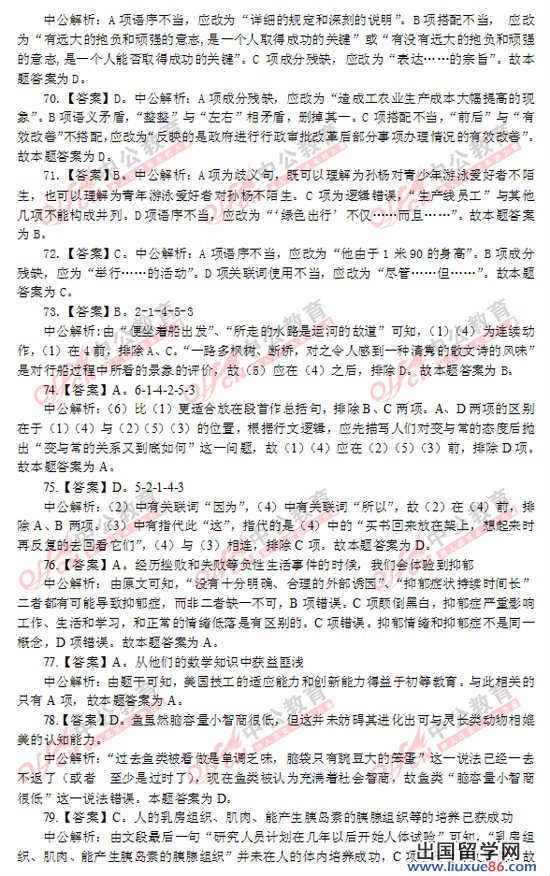
第一部分:常识判断(本次为你带来的是2016年公务员考试行测模拟试题)
1.1516年,英国空想社会主义者莫尔出版了《乌托邦》一书,描绘了一个叫做“乌托邦”的岛国,在那里,人人平等,人人参加劳动。在中国魏晋南北朝时期,也有一部文学作品描写了类似情境,这部作品是( )。
A.《桃花源记》
B.《礼记》
C.《大同书》
D.《世说新语》
2.早在400年前,西班牙等国商人就将中国的丝绸以及茶树、柑橘等农作物运往拉丁美洲,又将一些农作物从拉丁美洲引入中国,形成了一条横跨太平洋的“海上丝绸之路”.请问一下哪些农作物不是从拉丁美洲引入中国的
A.玉米
B.红薯
C.花生
D.水稻
3.王某在公园与李某发生言语冲突,用小刀刺伤李某,强行抢走李某身上财物后逃跑。此时,李某紧追不舍,追出500米后用砖头将王某砸成轻伤,并夺回了自己的财物。李某的行为应当属于( )。
A.故意伤害
B.正当防卫
C.防卫过当
D.紧急避险
4.2014年12月,钟某将名下的一处房屋出售给梁某,双方签订了买卖合同并约定于2015年6月付清全部房款后办理过户手续。2015年1月,该处房屋价格上涨,钟某后悔过早出售该房屋,又将该房屋出售给张某并约定在2015年5月办理过户手续。2015年4月,钟某将房屋重复出售的行为暴露,此时该房屋属于( )。
A.钟某所有
B.梁某所有
C.张某所有
D.梁某与张某共同所有
5.2015年五一国际劳动节是星期五,甲工厂因生产需要安排5月1日至3日加班,那么该工厂下列向员工支付加班费的计算方式中,正确的是( )。
A.1号至3号的加班费按工资的150%计算
B.1号至3号的加班费按工资的200%计算
C.1号的加班费按工资的200%计算,2号至3号的加班费按工资的150%计算
04-16
2013年04月16日,本文由出国留学网公务员考试真题编收集整理,感谢您阅读《2013公务员考试真题:2013年深圳公务员考试行测真题答案及解析》.
• 2013广东省公务员面试一次通过王牌课程,现在就去试听...

点击查看: 413省考各地真题及解析专题汇总
• 2013广东省公务员面试一次通过王牌课程,现在就去试听...
点击查看: 413省考各地真题及解析专题汇总
• 2013广东省公务员面试一次通过王牌课程,现在就去试听...
点击查看: 413省考各地真题及解析专题汇总
• 2013广东省公务员面试一次通过王牌课程,现在就去试听...
点击查看:
04-09
2013深圳务员考试将于4月14日进行,目前考试真题尚未公布,请大家收藏本网站,出国留学网公务员频道(www.liuxue86.com/gongwuyuan )会在第一时间发布2013年深圳公务员考试真题和专家解答,敬请期待。
推荐阅读:公务员考试行测题库之常识判断,点击此处进入
04-09
深圳公务员考试行测真题推荐访问