出国留学网专题频道湖北宜昌中考高中录取分数线栏目,提供与湖北宜昌中考高中录取分数线相关的所有资讯,希望我们所做的能让您感到满意!
07-06
湖北宜昌市教育考试院公布了2022年宜昌市城区普通高中录取最低控制线,还不了解的宜昌考生来看看吧!下面是出国留学网小编为大家整理的2022年湖北宜昌中考录取分数线及考试成绩一分一段统计表,欢迎大家参考阅读。
2022年宜昌市城区普通高中录取最低控制线确定
公办高中最低控制线435分
民办高中最低控制线417分
2022年宜昌市初中学业水平考试成绩一分一段统计表(城区)



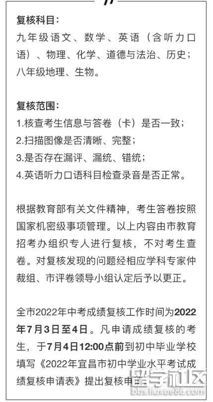
成绩公布后
宜昌市教育招考办
将接受考生成绩复核申请

06-04
2013年湖北宜昌中考录取分数线
根据历年湖北宜昌中考录取分数线的发布时间,2013年湖北宜昌中考分数线预计于7月-8月公布。请广大考生密切关注出国留学网中考网(ctrl+D点击收藏),我们会第一时间公布2013年湖北宜昌中考分数线相关信息。同时出国留学网邀请权威名师预测2013湖北中考分数线供大家参考。
| 2013湖北中考录取分数线汇总 | ||
| 地区 | 录取分数线 | 详情 |
| 宜昌 | 2013湖北宜昌中考录取分数线 | 详情 |
07-14
下面是由出国留学网编辑整理的“2017年湖北宜昌城区民办高中录取分数线”,欢迎阅读。
2017年宜昌中考成绩出炉。为了严格执行教育部对普高中职招生计划的比例,今年城区普高的录取资格线划定为360分(含360分),民办高中预备生源控制线为350分。未达到350分的只能填报中职志愿。这一分数线为近几年最高。
从“一分一段表”来看,470分及以上考生累计有335人,460分及以上考生累计有826人,400分及以上考生累计有3695人,360分及以上考生累计有4634人。
据了解,今年城区九年级学生参加中考的实考人数为7641人,城区13所高中的招生计划总数为5010人,但从“一分一段表”上看,城区达到普通高中控制线的学生人数为4634人。
宜昌市教育局相关负责人分析,夷陵中学、宜昌市一中和葛洲坝中学分别有50个计划是面向县市区招生,三峡艺术高中和民办学校是面向全市招生,部分招生计划面向县市区,所以,城区普通高中5010人的招生计划中有几百个是县市区的计划。因此,招生计划数高于控制线人数。
小编精心为您推荐:
...07-16
中考分数线部分地区已经出来了,下面由出国留学网小编为你精心准备了“2020年湖北宜昌中考录取分数线预测【通知】”,持续关注本站将可以持续获取更多的考试资讯!
2020年湖北宜昌中考录取分数线预测【通知】
今年的中考分数线又会是多少呢?以下是宜昌2020年中考录取分数线预测,仅供参考。
一、宜昌中考录取分数线预测
城区公办普通高中录取最低控制线365分
城区民办普通高中录取最低控制线359分
二、2019年湖北宜昌中考录取分数线
城区公办普通高中录取最低控制线373分
城区民办普通高中录取最低控制线365分
三、2018年湖北宜昌中考分数线
城区公办普通高中控制线360分
城区民办普通高中控制线350分
四、中考前失眠怎么办
失眠往往产生于对考试过于紧张的心理,以及对失眠后果的过于担心。所以只有不怕失眠才能不失眠。实际上,从医学角度来讲,人在一种特殊的情况下对睡眠的要求并不像平时那么严格,因此失眠一般并不影响考生在考试中的正常释放。失眠的真正危害正是在于失眠者过度夸大了失眠所产生的消极影响,因而在考前和考试中不断给自己以消极的心理暗示。所以解除思想包袱是解除考生考前失眠问题的根本法宝。
推荐阅读:
下面是由出国留学网编辑整理的湖北宜昌城区2017中考录取分数线,欢迎查看!
7月3日,2017年宜昌城区普通高中最低录取控制分数线划定。其中,城区公办普通高中最低录取控制分数线为360分(含360分),城区民办高中录取资格线为350分(含350分),凡未达到分数线的考生不能填报相应普通高中。
3日,市教育局同时公布了2017年城区普通高中招生计划分解表。从招生计划表来看,城区7所公办高中:夷陵中学、宜昌市一中、葛洲坝中学、市二中(人文特色高中)、三峡艺术高中、市七中(科技特色高中)、市外校(外语特色高中)共计划招生3850人。6所民办高中共计划招生1160人,其中,宜昌金东方高中300人、龙盘湖国际学校120人、宜昌英杰学校270人、夷陵天问学校330人、宜昌欧阳修学校80人、博文国际学校60人。
今年城区三所省示范高中招生计划分别为:夷陵中学1080人(其中统招生273人、分配生637人、华萌班50人、中外合作班120人);宜昌市一中1080人(其中统招生279人、分配生651人、阳光班50人、中外合作班100人);葛洲坝中学450人(其中统招生120人、分配生280人、励志班50人)。
此外,今年共有18所中职学校参与招生,招生计划为11100人。
城区中考“一分一段表”出炉
360分及以上考生有4634人
7月3日凌晨,2017年宜昌中考成绩出炉。为了严格执行教育部对普高中职招生计划的比例,今年城区普高的录取资格线划定为360分(含360分),民办高中预备生源控制线为350分。未达到350分的只能填报中职志愿。这一分数线为近几年最高。
从“一分一段表”来看,470分及以上考生累计有335人,460分及以上考生累计有826人, 400分及以上考生累计有3695人,360分及以上考生累计有4634人。
据了解,今年城区九年级学生参加中考的实考人数为7641人,城区13所高中的招生计划总数为5010人,但从“一分一段表”上看,城区达到普通高中控制线的学生人数为4634人。
宜昌市教育局相关负责人分析,夷陵中学、宜昌市一中和葛洲坝中学分别有50个计划是面向县市区招生,三峡艺术高中和民办学校是面向全市招生,部分招生计划面向县市区,所以,城区普通高中5010人的招生计划中有几百个是县市区的计划。因此,招生计划数高于控制线人数。
四所特色高中公布预录取名单
预录名单考生不再参加其他学校录取
本网讯(记者曹宇、通讯员王文沛)从2017年起,宜昌市在城区特色高中学校开展自主招生试点。今年秋季,4所特色高中将首次面向全市招收460人。近日,我市4所特色高中根据考生中考成绩和综合测试成绩确定预录取名单。
据了解,根据《市人民政府办公室转发宜昌城区普通高中布局结构调整与特色化发展工作方案的通知》精神,为推进普通高中多样化特色化发展,培养具有学科特长和创新潜质学生,市教育局从2017年起,在城区特色高中学校开展“自主招生”试点工作,实施自主招生的城区特色高中为:宜昌人文高中(市二中)、宜昌科技高中(市七中)、宜昌外国语高中,招生计划分别为80人;三峡艺术高中为220人,4所学校均面向全市招生。
6月25日,4所特色高中分别举行了综合测试,学校根据综合测试成绩,与家长进行电话沟通,在充分尊重家长意愿的基础上公布预录名单,并...
07-03
百战不殆是我们的过程,满载而归是我们的收获,中考过去了,现在各高中的分数线出来了,下面由出国留学网小编为你精心准备了“2019年湖北宜昌市中考普通高中录取分数线”,持续关注本站将可以持续获取中考资讯!
2019年湖北宜昌市中考普通高中录取分数线
2019年湖北宜昌市中考普通高中录取分数线出炉了,具体内容如下所示:
2019宜昌中考录取分数线划定,
城区公办普通高中录取最低控制线373分
城区民办普通高中录取最低控制线365分
推荐阅读:
...
2015年宜昌高考分数线已经公布了,出国留学网高考频道为大家提供2015湖北宜昌高考二本分数线,希望能帮助大家第一时间了解高考分数线!
| 2015年湖北宜昌高考二本分数线发布入口 |
2015湖北宜昌高考成绩查询 >>> 点击查看
2015湖北宜昌高考查分 >>> 点击查看
| 2015年湖北宜昌高考分数线 | ||
|---|---|---|
07-14
下面是由出国留学网编辑整理的“2017年湖北宜昌城区普高录取分数线”,欢迎阅读。
2017年宜昌中考成绩出炉。为了严格执行教育部对普高中职招生计划的比例,今年城区普高的录取资格线划定为360分(含360分),民办高中预备生源控制线为350分。未达到350分的只能填报中职志愿。这一分数线为近几年最高。
从“一分一段表”来看,470分及以上考生累计有335人,460分及以上考生累计有826人,400分及以上考生累计有3695人,360分及以上考生累计有4634人。
据了解,今年城区九年级学生参加中考的实考人数为7641人,城区13所高中的招生计划总数为5010人,但从“一分一段表”上看,城区达到普通高中控制线的学生人数为4634人。
宜昌市教育局相关负责人分析,夷陵中学、宜昌市一中和葛洲坝中学分别有50个计划是面向县市区招生,三峡艺术高中和民办学校是面向全市招生,部分招生计划面向县市区,所以,城区普通高中5010人的招生计划中有几百个是县市区的计划。因此,招生计划数高于控制线人数。
小编精心为您推荐:
...湖北宜昌中考高中录取分数线推荐访问