出国留学网专题频道湖南高考录取栏目,提供与湖南高考录取相关的所有资讯,希望我们所做的能让您感到满意!
07-03
高考志愿填完后,很多朋友们都在等待着高考录取的事了。朋友,以下是由出国留学网小编为大家精心整理的“2021年湖南高考录取时间安排”,仅供参考,想了解更多高考信息,请多关注我们。
7月8日:强基计划招生录取和军队飞行学员录取、香港高校单独招生录取。
本科提前批
7月9-10日:军事院校、非军事院校录退,其中艺术类本科提前批征集志愿填报时间为7月15日8:00-18:00,录取预计在7月19日左右结束。
7月11日8:00-18:00:填报本科提前批(不含艺术类)征集志愿。
7月13-14日:本科提前批(不含艺术类)征集志愿投档录取。
本科批
7月15-16日:本科批特殊类型(高水平艺术团、高水平运动队、高校专项计划、中南大学综合评价录取)志愿录取。
7月19 -21日:本科批(不含特殊类型)志愿录退,其中艺术类本科批征集志愿填报时间为7月29日8:00-18:00,录取在8月1日完成。
7月24日8:00-18:00:普通类、体育类本科批第一次填报征集志愿。
7月26-27日:普通类、体育类本科批第一次征集志愿投档录取。
7月29日8:00-18:00:普通类、体育类本科批第二次填报征集志愿;艺术类本科批征集志愿。
7月31日-8月1日:普通类和体育类本科批第二次征集志愿投档录取;艺术类本科批征集志愿投档录取。
专科提前批
8月4-5日:定向培养士官和其他院校志愿录退。
8月7日8:00-18:00:填报征集志愿。
8月9日:征集志愿投档录取。
高职专科批
8月3-5日:职专科批志愿填报。
8月10-12日:高职专科批第一次投档录取。
8月14日8:00-18:00:第一次填报征集志愿。
8月16-17日:第一次征集志愿投档录取。
8月19日8:00-18:00:第二次填报征集志愿。
8月20日:第二次征集志愿投档录取。
推荐阅读:
07-03
今年湖南高考录取的时间已经出来了,祝大家都能被自己填报的理想的学校录取。以下是由出国留学网小编为大家精心整理的“2021湖南高考录取时间已公布”,仅供参考,想了解更多高考信息,请多关注我们。
2021湖南高考录取时间已公布

拓展阅读:高考被录取了还能不能去复读
从近几年教育部规定来看,考生被录取后,大学开学后,若考生逾期未报到,相当于自动放弃升学资格,学校将对考生作自动退学处理,但这不会影响考生复读参加来年的高考。
一般来说高校学籍都是在开学时进行注册的,但难免会有人为疏忽,即使本人没有前去报到,仍然被注册了学籍,档案仍然在这所高校。虽说现在全国高校学籍系统是联网和统一的,但谁也不敢保证没有意外发生。如果复读后考上了另一所大学,很可能会出现两个学籍。到那时就非常麻烦了,很可能自己读了四年大学,最后毕不了业,拿不到学位证。
所以建议对录取结果不满意,决定复读学生,给录取你的高校招生办打个电话,或者去该校办理退学手续,告诉他们你不去报到的意向,确保你的大学学籍不会被注册、并且退回已调走的档案。
但部分省份或地区对于被录取不去读上学这种情况,会记入个人诚信档案,因为这毕竟是一种浪费高校招生名额的行为。
如果你是被这类学校录取对自己的专业不满意,可以了解下学校里的转专业制度;如果对自己的学校不满意,可以努力学习考研升学。总之具体情况具体分析,如果决定复读了一定要好好坚持下去!
推荐阅读:
...07-30
高考后了解最新的高考资讯有利于考生更好的了解后续安排,下面由出国留学网小编为你精心准备了“2020湖南高考录取查询系统入口已公布”,持续关注本站将可以持续获取高考资讯!
2020湖南高考录取查询系统入口已公布
2020年湖南高考录取状态查询8月9日开通,每天将按规定更新,通过湖南招生考试信息港网站上的“普通高校招生考试录取动态查询”

点击进入>>>2020年湖南录取查询入口
查询到的考生状态有“自由可投”“已经投档”“院校在阅”和“录取”等四种。
(1)当查询到的考生状态为“自由可投”时,表示该考生的电子档案在信息库,截止到目前没有投到任何一所招生高校;或者是经投档后被退回,仍然处于在库状态。
(2)当查询到的考生状态为“已经投档”时,表示该考生电子档案已经被投档至某一招生高校。此种状态下可以查到所投高校。
(3)当查询到的考生状态为“院校在阅”时,表示招生高校已经下载了已投档考生的电子档案,正在审阅。此种状态下可以查到阅档的高校。
(4)当查询到的考生状态为“录取”时,表示省教育考试院录检工作人员已对招生学校提出的拟录取意见完成了审核,等待审批组办理最后的审批手续,包括打印新生录取名册、审核已录考生是否符合政策规定、盖章等。此种状态下可以查到录取高校和录取专业。
推荐阅读:
07-30
高考录取工作即将开始,提前做好准备非常重要,下面由出国留学网小编为你精心准备了“2020湖南高考录取查询时间已公布”,持续关注本站将可以持续获取高考资讯!
2020湖南高考录取查询时间已公布

推荐阅读:
...07-22
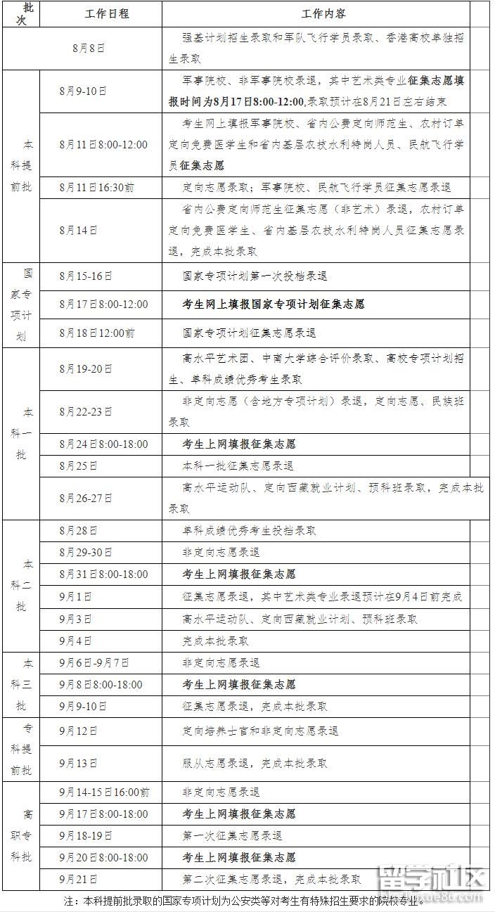
高考后了解最新的高考资讯有利于考生更好的了解后续安排,下面由出国留学网小编为你精心准备了“2020年湖南高考录取时间表”,持续关注本站将可以持续获取高考资讯!
2020年湖南高考录取时间表
| 8月8日 | 强基计划招生录取和军队飞行学员录取、香港高校单独招生录取 | |
| 本科提前批 | 8月9-10日 | 军事院校、非军事院校录退,其中艺术类专业征集志愿填报时间为8月17日8:00-12:00,录取预计在8月21日左右结束 |
| 8月11日8:00-12:00 | 考生网上填报军事院校、省内公费定向师范生、农村订单定向免费医学生和省内基层农技水利特岗人员、民航飞行学员征集志愿 | |
| 8月11日16:30前 | 定向志愿录取;军事院校、民航飞行学员征集志愿录退 | |
| 8月14日 | 省内公费定向师范生征集志愿(非艺术)录退,农村订单定向免费医学生、省内基层农技水利特岗人员征集志愿录退,完成本批录取 | |
| 国家专项计划 | 8月15-16日 | 国家专项计划第一次投档录退 |
| 8月17日8:00-12:00 | 考生网上填报国家专项计划征集志愿 | |
| 8月18日 12:00前 | 国家专项计划征集志愿录退 | |
| 本科一批 | 8月19-20日 | 高水平艺术团、中南大学综合评价录取、高校专项计划招生、单科成绩优秀考生录取 |
| 8月22-23日 | 非定向志愿(含地方专项计划)录退,定向志愿、民族班录取 | |
| 8月24日8:00-18:00 | 考生上网填报征集志愿 | |
| 8月25日 | 本科一批征集志愿录退 | |
| 8月26-27日 | 高水平运动队、定向西藏就业计划、预科班录取,完成本批录取 | |
| 本科二批 | 8月28日 | 单科成绩优秀考生投挡录取 |
| 8月29-30日 | 非定向志愿录退 | |
| 8月31日8:00-... | ||
07-22
高考录取工作即将开始,提前做好准备非常重要,下面由出国留学网小编为你精心准备了“2020年湖南高考录取流程已通知”,持续关注本站将可以持续获取高考资讯!
2020年湖南高考录取流程已通知
2020年湖南省网上录取工作流程主要包括六个环节:
(1)确定调档比例。招生学校按照教育部的有关规定和我省要求,向我省提出调档比例申请,经审核后执行。
(2)设置投档模板。在每一批次投档前,将本批次录取控制分数线、学校调档比例、排序成绩项等投档条件输机,形成本批次投档模板。
(3)计算机投档。严格按照事先审批的投档模板由计算机自动投档。招生学校在规定的时间里下载、审阅投到本校的考生电子档案,并根据本校招生章程中公布的录取规则确定拟录取和拟退档的考生名单,按时上传拟录、退信息,等待省教育考试院审查确认。
(4)办理录退确认手续。省教育考试院录检人员按照招生政策和规定对学校提出的拟录、退考生名单进行审核,在出现没有注明退档原因或退档原因不真实或未按录取规则录取的情况时,向招生学校提出录检意见,招生学校在收到录检意见后再作出符合政策和规定的处理意见。
(5)完成录取。招生学校按规定完成本批次各科类和计划性质的招生计划。
(6)邮寄录取通知书及有关资料。招生学校完成录取后,省教育考试院核准形成录取考生数据库,并据此打印相应录取考生名册,作为考生被高校正式录取的依据,予以备案。高校根据省教育考试院核准备案的录取新生名册填写考生录取通知书,由校长签发录取通知书,加盖本校校章,并负责将考生录取通知书连同有关入学报到须知、资助政策办法等相关材料一并直接寄送被录取考生。未加盖“湖南省普通高等学校招生委员会录取专用章”的录取新生名册一律无效。
推荐阅读:
07-22
高考录取工作即将开始,提前做好准备非常重要,下面由出国留学网小编为你精心准备了“2020年湖南高考录取查询入口已公布”,持续关注本站将可以持续获取高考资讯!
2020年湖南高考录取状态查询8月9日开通,每天将按规定更新,通过湖南招生考试信息港网站上的“普通高校招生考试录取动态查询”

点击进入>>>2020年湖南省高考志愿填报入口
查询到的考生状态有“自由可投”“已经投档”“院校在阅”和“录取”等四种。
(1)当查询到的考生状态为“自由可投”时,表示该考生的电子档案在信息库,截止到目前没有投到任何一所招生高校;或者是经投档后被退回,仍然处于在库状态。
(2)当查询到的考生状态为“已经投档”时,表示该考生电子档案已经被投档至某一招生高校。此种状态下可以查到所投高校。
(3)当查询到的考生状态为“院校在阅”时,表示招生高校已经下载了已投档考生的电子档案,正在审阅。此种状态下可以查到阅档的高校。
(4)当查询到的考生状态为“录取”时,表示省教育考试院录检工作人员已对招生学校提出的拟录取意见完成了审核,等待审批组办理最后的审批手续,包括打印新生录取名册、审核已录考生是否符合政策规定、盖章等。此种状态下可以查到录取高校和录取专业。
2020年湖南省网上录取工作流程主要包括六个环节:
(1)确定调档比例。招生学校按照教育部的有关规定和我省要求,向我省提出调档比例申请,经审核后执行。
(2)设置投档模板。在每一批次投档前,将本批次录取控制分数线、学校调档比例、排序成绩项等投档条件输机,形成本批次投档模板。
(3)计算机投档。严格按照事先审批的投档模板由计算机自动投档。招生学校在规定的时间里下载、审阅投到本校的考生电子档案,并根据本校招生章程中公布的录取规则确定拟录取和拟退档的考生名单,按时上传拟录、退信息,等待省教育考试院审查确认。
(4)办理录退确认手续。省教育考试院录检人员按照招生政策和规定对学校提出的拟录、退考生名单进行审核,在出现没有注明退档原因或退档原因不真实或未按录取规则录取的情况时,向招生学校提出录检意见,招生学校在收到录检意见后再作出符合政策和规定...
06-30
06-21
出国留学网小编为大家提供2019湖南高考录取查询系统,一起来看看吧!希望大家在规定的时间内查询高考录取结果!祝你一切顺利!
2019湖南高考录取查询系统
点击下面图片即可进入高考录取查询系统:
小编精心为您推荐:
本网小编为你收集整理了湖南2018年普通高校招生录取结束,供你参考,更多高考相关资讯本网将持续更新,请及时关注。
湖南2018年普通高校招生录取结束
我省高职专科批录取已于8月24日结束,共录取高职专科新生20.2万人(不含五年制高职教育招生人数)。至此,今年我省普通高校招生录取工作圆满结束。
今年,我省普通高校招生录取工作坚决执行教育部和省里相关政策规定,认真贯彻落实省教育厅决策部署,严格管理,优化服务,顺利完成了各项工作任务。
一、招生录取办法进一步完善,考生志愿满足率高
今年我省对艺术类招生政策、高考加分项目、军事院校和民航飞行员志愿填报、省内公费定向师范生招生录取操作办法等方面的政策规定进行了调整,录取操作更加规范,志愿有效性进一步提高,考生选择机会增加。除在本科提前批军事院校、国家专项计划、本科一批、二批、三批和高职专科批继续设置征集志愿外,从今年起还在本科二批艺术类平行组设置了征集志愿,共有 12.46万人填报征集志愿,录取3.96万人,有效满足了上线考生的就读愿望。各批次考生直接志愿满足率保持较高水平:本科一批为100%,本科二批为99.94%,本科三批为100%,高职专科批为100%。
二、我省生源质量好,在湘招生院校满意度高
今年,各招生院校对我省生源质量满意度高,本科提前批、本科一批各知名院校的招生计划基本上一次性录满,一本院校还在湖南追加招生计划2520人(含自主招生、高水平艺术团、综合评价录取等)。特别是今年我省招飞形势喜人,共录取 403人,其中空军招飞录取116人,民航招飞录取287人,录取人数均创近年新高。
三、重点高校招收农村和贫困地区学生政策落实到位,取得较好效果
今年,继续实施贫困地区定向招生专项计划和农村学生单独招生和农村学生专项计划,完善工作机制,进一步促进教育公平。我省深入落实国家对农村和贫困地区的优惠政策,通过加大政策宣传、落实信息公开公示、做好考生指导咨询服务等,引导和鼓励符合条件的考生积极填报专项计划志愿。三个专项计划录取的农村和贫困地区人数进一步增加、考生的选择范围和生源流向更加合理。国家专项计划共录取新生4395人,地方专项计划共录取新生4425人,高校专项计划共录取新生478人。
四、招生秩序规范有序,录取现场平静
今年,我省继续严格执行“不点录”“不补录”“不违规降分录取”等政策规定,按照教育部“六不准”“30个不得”和我省录取现场管理“八条禁令”的要求及相关规定,坚持集体议事制度,加强监督检查,营造了风清气正的招生环境。录取期间,凡是涉及到计划调整、投档模板设置、特殊类型招生批件投档以及录取中遇到的其他有关具体问题,均通过集体研究,并按工作流程由相关负责人审核签字后执行,从机制上杜绝了违规操作空间。今年从录取现场反馈的情况来看,接待考生、家长现场信访咨询660余人次,受理咨询电话4800余个,录取现场平稳有序。
五、招生录取阳光透明,招生宣传和考生服务更加精细
我省按照招生“阳光工程”的要求,不断改进服务方式和手段,及时...
湖南高考录取推荐访问