出国留学网专题频道玉树高考栏目,提供与玉树高考相关的所有资讯,希望我们所做的能让您感到满意!
11-03
要想顺利获取高考的资格,考生们需要按照要求报名,报考的入口在哪里呢?下是由出国留学网小编为大家整理的“2022玉树高考报名系统入口”,欢迎大家进行参考。
点击进入:2022玉树高考报名系统入口
拓展阅读:高三备考应该怎么做
1.在桌子的显眼的地方贴两张便利贴,一张写下自己的理想目标与激励自己的话,用透明胶之类的固定在桌子上。另一张写下每天需要完成的目标和作业,由每天早晨到教室开始计划,写好后贴在桌子上,然后一天都按计划进行学习。
提示:几乎每个人在一年的学习中都会有放弃的念头,但通过这两样物品我相信我们会在第一时间把这个念头打消。
2.做难题时不要觉得题目难就出现沮丧的念头,要乐观的想“我又发现一道不会做的题目,只要学会这一题我又提高自己的成绩了”只有这样整个人才能变得阳光向上,变得充满活力与斗志。
提示:一个阳光的心态在高三的学习中很重要,一个好的心态能给我们带来无止境的学习欲望。
小编精选推荐:
今年的高考分数学也已经出来了,在个重要的时刻出国留学网小编为您带来了“《2021年玉树高考分数线已出炉》”,仅供参考,第一时间为你提供帮助,让你快速掌握相关消息,快来看看吧。
2021年玉树高考分数线已出炉




拓展阅读:提前批、省控线、批次线的区别
1.提前批:公布时间最早的录取批次
提前批是公布时间最早的录取批次,常见于军校以及医学院等特殊行业的院校。
提前批的分数线一般比较高,竞争非常激烈,只有考了高分的考生才会报考。考生要详细了解本省的省控线,确定是否有提前批。
2.省控线:各省最低投档线
对于各省的考生而言,竞争对象就是全省的考生。各个省份会根据全省考生的整体成绩水平,结合国家招生计划,综合分析后,制定出本省考生的最低提档分数标准,就是省控线。
考生成绩上了省控线,才会被相关院校录取。
3.批次线:不同水平高校的最低投档线
2021年是新高考的第一年,部分省市将合并本科,批次线就分为本科线和专科线。
一些省市会保留一本、二本两个批次的划分。由于不同水平的院校录取批次不同,最低投档线也不一样。比如报考一本院校,就要过一本院校的批次线。
编辑推荐阅读:
06-18
在此,小编特别整理了高考后成绩查询的相关信息,2021年的高考生们跟着出国留学网小编来一起看看“2021年玉树高考成绩查询系统入口”,仅供参考,希望对大家有帮助,更多高考相关的内容请关注我们!
点击进入:2021年玉树高考成绩查询系统入口
2021青海高考成绩查询时间
6月9日下午,我省2021年普通高考圆满结束。今年高考全省共设34个考区,49个考点,1666个考场,48310名考生报名参考。省委、省政府高度重视今年高考工作,共投入8000余名考务人员参与考务组织、疫情防控、安全保卫、考试环境综合整治等工作,严格考务管理,强化试卷保密,科学防控疫情,狠抓考风考纪,顺利通过了防疫组考、防震保考的双重考验,连续多年实现安全办考目标。
根据我省今年普通高校招生考试工作进程安排,从6月10日起将进入评卷工作阶段,预计6月25日公布各批次录取控制分数线和考生成绩,7月初至8月下旬开展招生录取工作。
拓展阅读:知道成绩后考生要做什么
1.了解自己的分数上了哪个分数线
了解自己的分数上了哪个批次的录取控制分数线。高考成绩公布之后考生要做的第一件事,就是准确了解我省今年各个批次的录取控制线,确认自己的分数上了哪个录取批次。
2.了解自己高考成绩的排名
了解自己高考成绩在全省同科类中的排名。高考成绩公布后,省教育考试院同时会公布全省分段统计表,考生需要找到自己在全省的排名,为你下一步寻找目标院校打下基础。
3.筛选目标院校
要分析院校历史数据,进一步缩小目标院校范围,查看院校招生计划。
4.敲定拟填报的院校及志愿顺序
有了以上备选院校,接下来你要做的,就是综合考虑外部条件、自身实际,以及今年招生计划。
5.确定专业
院校名单确定后,根据你对目标专业的课程设置、就业领域、职业前景等方面的了解,认真研读拟填报院校相关专业的录取规则,并结合你的兴趣、特长、生涯规划等,最终敲定你要填报的专业。
小编推荐阅读:
06-12
今年的高考已经结束了,我们在高考志愿填报的时候,要认真做好自己的志愿填报。以下是由出国留学网小编为大家准备的“2021玉树高考志愿填报系统”,仅供参考,希望对大家有帮助。
点击进入:2021玉树高考志愿填报系统
拓展阅读:一批本科压线志愿填报技巧
1.仔细研究各个学校的录取数据,把不同的院校进行分类
成绩刚刚够上一本分数线的考生,要选择一本院校里录取线较低的院校,需要去查询学校近三年的录取分数线,最后选择录取线较低且相对稳定的学校报考。
2.在选择学校时,“压线”考生由于竞争力不强,最好选择可以接受的较为冷门一些的学校和专业,这样可以增加其被录取的几率。
3.一本“压线”考生要注重“冲一保二”
一方面,要利用好分数,争取被上线批次的大学录取;另一方面,要重视二本志愿的填报,而且要将此作为重点来考虑,可以选择二本中的好学校和好专业去报。
小编精心推荐:
...
没有秋霜的锤打,没有秋风的锻铸,秋天的枫叶怎会周身红彻?愿你像这火红的枫叶,在生活的风霜中染成鲜红的颜色!高考进行时,出国留学网高考网为您提供的2018玉树高考语文真题及答案(完整版),更多高考资讯请关注我们网站更新。
2018玉树高考语文真题及答案(完整版)





图片来源于新浪



高考,几家欢喜几家愁,有悔恨的泪,也有成功的笑。愿落榜的你,鼓起勇气,战胜失败,相信风雨过后,总会有彩虹。愿金榜题名的你再接再励,永创辉煌。2017年高考分数线在6月25日公布,出国留学网高考频道为您提供2017年玉树高考三本分数线已出炉,希望对您的有所帮助。
玉树省高等学校招生委员会
关于2017年普通高等学校在青招生
录取控制分数线的通知
在青招生各普通高校,各市(州)、县(区)招生委员会:
经研究,2017年普通高校在青招生各批次、各类别录取控制分数线已确定,现予公布(分数线内含照顾条件加分):
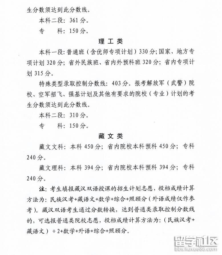
文史类
第一批本科:普通班 463分;面向贫困地区定向招生专项计划443分;省外院校民族班、民族预科453分。
第二批本科: 普通班421分; 面向贫困地区定向招生专项计划411分;省外院校民族班、民族预科411分。省内院校本科民族预科:406分。
第三批本科:普通班382分;省外院校民族预科382分。专科(含专科层次民族班):200分。
理工类
第一批本科: 普通班391分; 面向贫困地区定向招生专项计划371分;省外院校民族班、民族预科381分。
第二批本科: 普通班356分;面向贫困地区定向招生专项计划346分;省外院校民族班、民族预科346分。省内院校本科民族预科:341分。
第三批本科:普通班328分;省外院校民族预科328分。专科(含专科层次民族班):200分。
藏汉双语类
藏汉双语文科:本科460分;省内院校本科预科448分;专科443分。
藏汉双语理科:本科380分;省内院校本科预科353分;专科348分。
注:考生填报藏汉双语授课招生计划志愿,投档成绩计算方法为:民族汉考 藏语文 数学 综合 照顾分(英语成绩作参考)。藏汉双语考生通过分数转换,达到普通类最低控制分数线的,可选报普通类院校志愿,投档成绩计算方法为:(民族汉考 藏语文)÷2 数学 外语 综合 照顾分。
蒙文类
文科本科300分,文科专科286分。
理科本科273分,理科专科261分。
体育类
文科:本科373分、专科340分。
理科:普通班、民族班本科309分;专科272分。
注:体育类划线成绩为专业考试合格考生的高考文化课成绩。
艺术类
美 术
文科本科(含蒙文)456分、专科361分。
理科本科460分、专科362分。
民族工艺美术
文科本科(含藏文)562分。理科藏文本科510分。
音乐学(声乐)
文科本科、专科...
洞房花烛花非花,金榜题名书神话。檐宫折挂刷刷刷,状元榜眼与探花。从今跃上千里马,雄关漫道从头跨!祝君高中!2017年高考分数线在6月25日公布,出国留学网高考频道为您提供2017玉树高考三本录取分数线发布,希望对您的有所帮助。
玉树省高等学校招生委员会
关于2017年普通高等学校在青招生
录取控制分数线的通知
在青招生各普通高校,各市(州)、县(区)招生委员会:
经研究,2017年普通高校在青招生各批次、各类别录取控制分数线已确定,现予公布(分数线内含照顾条件加分):
文史类
第一批本科:普通班 463分;面向贫困地区定向招生专项计划443分;省外院校民族班、民族预科453分。
第二批本科: 普通班421分; 面向贫困地区定向招生专项计划411分;省外院校民族班、民族预科411分。省内院校本科民族预科:406分。
第三批本科:普通班382分;省外院校民族预科382分。专科(含专科层次民族班):200分。
理工类
第一批本科: 普通班391分; 面向贫困地区定向招生专项计划371分;省外院校民族班、民族预科381分。
第二批本科: 普通班356分;面向贫困地区定向招生专项计划346分;省外院校民族班、民族预科346分。省内院校本科民族预科:341分。
第三批本科:普通班328分;省外院校民族预科328分。专科(含专科层次民族班):200分。
藏汉双语类
藏汉双语文科:本科460分;省内院校本科预科448分;专科443分。
藏汉双语理科:本科380分;省内院校本科预科353分;专科348分。
注:考生填报藏汉双语授课招生计划志愿,投档成绩计算方法为:民族汉考 藏语文 数学 综合 照顾分(英语成绩作参考)。藏汉双语考生通过分数转换,达到普通类最低控制分数线的,可选报普通类院校志愿,投档成绩计算方法为:(民族汉考 藏语文)÷2 数学 外语 综合 照顾分。
蒙文类
文科本科300分,文科专科286分。
理科本科273分,理科专科261分。
体育类
文科:本科373分、专科340分。
理科:普通班、民族班本科309分;专科272分。
注:体育类划线成绩为专业考试合格考生的高考文化课成绩。
艺术类
美 术
文科本科(含蒙文)456分、专科361分。
理科本科460分、专科362分。
民族工艺美术
文科本科(含藏文)562分。理科藏文本科510分。
音乐学(声乐)
文科本科、专科362分。理科本科、专...
大鹏一日随风起,扶摇而上九万里。慕鸿鹄树千里高志,迎六月展万里鲲鹏。一颗平常心,一腔凌云志,心中的你定能金榜题名,锦衣凯旋归。2017年高考分数线在6月25日公布,出国留学网高考频道为您提供2017玉树高考三本分数线公布,希望对您的有所帮助。
玉树省高等学校招生委员会
关于2017年普通高等学校在青招生
录取控制分数线的通知
在青招生各普通高校,各市(州)、县(区)招生委员会:
经研究,2017年普通高校在青招生各批次、各类别录取控制分数线已确定,现予公布(分数线内含照顾条件加分):
文史类
第一批本科:普通班 463分;面向贫困地区定向招生专项计划443分;省外院校民族班、民族预科453分。
第二批本科: 普通班421分; 面向贫困地区定向招生专项计划411分;省外院校民族班、民族预科411分。省内院校本科民族预科:406分。
第三批本科:普通班382分;省外院校民族预科382分。专科(含专科层次民族班):200分。
理工类
第一批本科: 普通班391分; 面向贫困地区定向招生专项计划371分;省外院校民族班、民族预科381分。
第二批本科: 普通班356分;面向贫困地区定向招生专项计划346分;省外院校民族班、民族预科346分。省内院校本科民族预科:341分。
第三批本科:普通班328分;省外院校民族预科328分。专科(含专科层次民族班):200分。
藏汉双语类
藏汉双语文科:本科460分;省内院校本科预科448分;专科443分。
藏汉双语理科:本科380分;省内院校本科预科353分;专科348分。
注:考生填报藏汉双语授课招生计划志愿,投档成绩计算方法为:民族汉考 藏语文 数学 综合 照顾分(英语成绩作参考)。藏汉双语考生通过分数转换,达到普通类最低控制分数线的,可选报普通类院校志愿,投档成绩计算方法为:(民族汉考 藏语文)÷2 数学 外语 综合 照顾分。
蒙文类
文科本科300分,文科专科286分。
理科本科273分,理科专科261分。
体育类
文科:本科373分、专科340分。
理科:普通班、民族班本科309分;专科272分。
注:体育类划线成绩为专业考试合格考生的高考文化课成绩。
艺术类
美 术
文科本科(含蒙文)456分、专科361分。
理科本科460分、专科362分。
民族工艺美术
文科本科(含藏文)562分。理科藏文本科510分。
音乐学(声乐)
文科本科、专科362分。理科本科...
洞房花烛花非花,金榜题名书神话。檐宫折挂刷刷刷,状元榜眼与探花。从今跃上千里马,雄关漫道从头跨!祝君高中!2017年高考分数线在6月25日公布,出国留学网高考频道为您提供2017玉树高考二本分数线已公布,希望对您的有所帮助。
玉树省高等学校招生委员会
关于2017年普通高等学校在青招生
录取控制分数线的通知
在青招生各普通高校,各市(州)、县(区)招生委员会:
经研究,2017年普通高校在青招生各批次、各类别录取控制分数线已确定,现予公布(分数线内含照顾条件加分):
文史类
第一批本科:普通班 463分;面向贫困地区定向招生专项计划443分;省外院校民族班、民族预科453分。
第二批本科: 普通班421分; 面向贫困地区定向招生专项计划411分;省外院校民族班、民族预科411分。省内院校本科民族预科:406分。
第三批本科:普通班382分;省外院校民族预科382分。专科(含专科层次民族班):200分。
理工类
第一批本科: 普通班391分; 面向贫困地区定向招生专项计划371分;省外院校民族班、民族预科381分。
第二批本科: 普通班356分;面向贫困地区定向招生专项计划346分;省外院校民族班、民族预科346分。省内院校本科民族预科:341分。
第三批本科:普通班328分;省外院校民族预科328分。专科(含专科层次民族班):200分。
藏汉双语类
藏汉双语文科:本科460分;省内院校本科预科448分;专科443分。
藏汉双语理科:本科380分;省内院校本科预科353分;专科348分。
注:考生填报藏汉双语授课招生计划志愿,投档成绩计算方法为:民族汉考 藏语文 数学 综合 照顾分(英语成绩作参考)。藏汉双语考生通过分数转换,达到普通类最低控制分数线的,可选报普通类院校志愿,投档成绩计算方法为:(民族汉考 藏语文)÷2 数学 外语 综合 照顾分。
蒙文类
文科本科300分,文科专科286分。
理科本科273分,理科专科261分。
体育类
文科:本科373分、专科340分。
理科:普通班、民族班本科309分;专科272分。
注:体育类划线成绩为专业考试合格考生的高考文化课成绩。
艺术类
美 术
文科本科(含蒙文)456分、专科361分。
理科本科460分、专科362分。
民族工艺美术
文科本科(含藏文)562分。理科藏文本科510分。
音乐学(声乐)
文科本科、专科362分。理科本科、专科352分。<...
洞房花烛花非花,金榜题名书神话。檐宫折挂刷刷刷,状元榜眼与探花。从今跃上千里马,雄关漫道从头跨!祝君高中!2017年高考分数线在6月25日公布,出国留学网高考频道为您提供2017玉树高考二本录取分数线(完整版),希望对您的有所帮助。
玉树省高等学校招生委员会
关于2017年普通高等学校在青招生
录取控制分数线的通知
在青招生各普通高校,各市(州)、县(区)招生委员会:
经研究,2017年普通高校在青招生各批次、各类别录取控制分数线已确定,现予公布(分数线内含照顾条件加分):
文史类
第一批本科:普通班 463分;面向贫困地区定向招生专项计划443分;省外院校民族班、民族预科453分。
第二批本科: 普通班421分; 面向贫困地区定向招生专项计划411分;省外院校民族班、民族预科411分。省内院校本科民族预科:406分。
第三批本科:普通班382分;省外院校民族预科382分。专科(含专科层次民族班):200分。
理工类
第一批本科: 普通班391分; 面向贫困地区定向招生专项计划371分;省外院校民族班、民族预科381分。
第二批本科: 普通班356分;面向贫困地区定向招生专项计划346分;省外院校民族班、民族预科346分。省内院校本科民族预科:341分。
第三批本科:普通班328分;省外院校民族预科328分。专科(含专科层次民族班):200分。
藏汉双语类
藏汉双语文科:本科460分;省内院校本科预科448分;专科443分。
藏汉双语理科:本科380分;省内院校本科预科353分;专科348分。
注:考生填报藏汉双语授课招生计划志愿,投档成绩计算方法为:民族汉考 藏语文 数学 综合 照顾分(英语成绩作参考)。藏汉双语考生通过分数转换,达到普通类最低控制分数线的,可选报普通类院校志愿,投档成绩计算方法为:(民族汉考 藏语文)÷2 数学 外语 综合 照顾分。
蒙文类
文科本科300分,文科专科286分。
理科本科273分,理科专科261分。
体育类
文科:本科373分、专科340分。
理科:普通班、民族班本科309分;专科272分。
注:体育类划线成绩为专业考试合格考生的高考文化课成绩。
艺术类
美 术
文科本科(含蒙文)456分、专科361分。
理科本科460分、专科362分。
民族工艺美术
文科本科(含藏文)562分。理科藏文本科510分。
音乐学(声乐)
文科本科、专科362分。理科本科、专科35...
玉树高考推荐访问