出国留学网专题频道理综试题栏目,提供与理综试题相关的所有资讯,希望我们所做的能让您感到满意!
大家快来看!2022年全国高考理科综合卷乙卷来了!相信大家和我一样都非常期待,下面就由出国留学网带大家了解一下“2021年高考全国乙卷理综试题及答案(图片版)”此文本仅供参考,欢迎阅读。
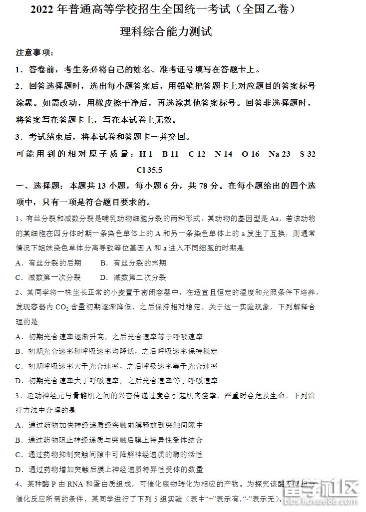
全国乙卷适用地区:河南、安徽、江西、山西、陕西、黑龙江、吉林、甘肃、内蒙古、青海、宁夏、新疆









06-11
06-11
06-11
大家期待已久了的2022年高考全国乙卷理综科目试卷新鲜出炉了!让我们一起来了解一下吧。下面是由出国留学网编辑为大家整理的“2022年宁夏高考理综试题及参考答案”,仅供参考,欢迎大家阅读本文。








06-11
2022年普通高考理综科目考试已经结束了,让我们一起来看看今年高考全国乙卷的理综考试试题吧!下面是由出国留学网编辑为大家整理的“山西2022年高考理综试题及参考答案”,仅供参考,欢迎大家阅读本文。








06-10
06-10
不甘的眼神不会是我们的彼岸,全力竞争才是我们的决定。下面是小编为大家准备的“2019年广西高考理综试题及答案(图片版)”,更多高考资讯请关注出国留学网高考栏目!
2019全国卷3高考理综真题及答案
全国卷Ⅲ适用地区(丙):云南、广西、贵州、四川、西藏








学子们,既然拉下了高考的帷幕,成功就在当下,超越自己是你们实现自我的方式,不仅仅是在考场中,出国留学网高考栏目为您带来了“2019年贵州高考理综试题及答案”,希望能对广大考生有所帮助。
2019全国卷3高考理综真题及答案
全国卷Ⅲ适用地区(丙):云南、广西、贵州、四川、西藏








06-09
一年一度高考,我们与你们同在。出国留学网小编为广大高考考生带来了2019年云南高考理综试题及答案(图片版),也欢迎大家了解更多关于高考分数线、成绩查询、志愿填报、录取查询的信息!请继续关注我们网站内容更新!
2019全国卷3高考理综真题及答案
全国卷Ⅲ适用地区(丙):云南、广西、贵州、四川、西藏








理综试题推荐访问