出国留学网专题频道监控系统栏目,提供与监控系统相关的所有资讯,希望我们所做的能让您感到满意! 典型的电视监控系统主要由前端设备和后端设备这两大部分组成,其中后端设备可进一步分为中心控制设备和分控制设备。前、后端设备有多种构成方式,它们之间的联系(也可称作传输系统)可通过电缆、光纤或微波等多种方式来实现。
10-27
十月马上就要结束了,为了考到一个好的成绩,下面由出国留学网小编为你精心准备了“2020二级建造师公路工程实务常考知识点:监控系统”,持续关注本站将可以持续获取更多的考试资讯!
2020二级建造师公路工程实务常考知识点:监控系统
知识点:监控系统
一、监控系统的管理体制
省级高速公路的监控系统管理体制一般采用二级或三级管理的方式。
所谓二级管理方式就是在一条路段的管理公司内设一个路监控分中心,对本路的交通监控设施直接进行集中管理,根据地区和建设资金来源的不同,管理范围一般在50~200km之间;同时在全省没一个省监控中心,省监控中心通过各路监控分中心对全省的高速公路进行集中监控。
所谓三级管理方式就是在省监控中心、路监控分中心下设有几个监控所,由监控所对所辖范围内的交通监控设施进行集中管理,一般监控所的管理范围为50km左右。当然也有对特大桥、长隧道、特长隧道的交通监控单独设监控所(或室)进行管理的情况,这时监控系统由省监控中心、路监控分中心、监控所三级管理机构组成。
二、监控系统的主要构成
监控系统按其功能可分为10个子系统:交通信号监控系统、视频监视系统、紧急电话系统、火灾报警系统、隧道通风控制系统、隧道照明控制系统、供配电监控系统、调度指令电话系统、有线广播系统、特种车辆监视系统。
监控系统虽然由10个子系统组成,但他们之间并不是完全独立的,相互之间要交换信息,有机地构成一个系统。一个路段的监控系统是根据道路的特点、桥梁与隧道大型构造物的分布、交通量以及气候环境等因素来构架本路段的监控系统,可以是上述全部系统,也可能只有交通信号监控、视频监视、紧急电话和调度指令电话等子系统。特大桥还会有桥梁结构安全检测子系统。
三,监控系统的主要功能
公路监控系统主要是实时收集道路状况,交通流信息、气象信息及相关设备状态等信息,监视道路交通状况,控制与调节交通流,疏导交通,减少交通事故,保证行车安全。
推荐阅读:
10-26
坚持做好考前的备考工作,以最好的状态迎接考试的到来,下面由出国留学网小编为你精心准备了“2020二级建造师公路工程实务常考知识点:监控系统的构成”,持续关注本站将可以持续获取更多的考试资讯!
2020二级建造师公路工程实务常考知识点:监控系统的构成
知识点:监控系统的构成
一、监控系统的管理体制
省级高速公路的监控系统管理体制一般采用二级或三级管理的方式。
所谓二级管理方式就是在一条路段的管理公司内设一个路监控分中心,对本路的交通监控设施直接进行集中管理,根据地区和建设资金来源的不同,管理范围一般在50~200km之间;同时在全省没一个省监控中心,省监控中心通过各路监控分中心对全省的高速公路进行集中监控。
所谓三级管理方式就是在省监控中心、路监控分中心下设有几个监控所,由监控所对所辖范围内的交通监控设施进行集中管理,一般监控所的管理范围为50km左右。当然也有对特大桥、长隧道、特长隧道的交通监控单独设监控所(或室)进行管理的情况,这时监控系统由省监控中心、路监控分中心、监控所三级管理机构组成。
二、监控系统的主要构成
监控系统按其功能可分为l0个子系统:交通信号监控系统、视频监视系统、紧急电话系统、火灾报警系统、隧道通风控制系统、隧道照明控制系统、供配电监控系统、调度指令电话系统、有线广播系统、特种车辆监视系统。
监控系统虽然由10个子系统组成,但他们之间并不是完全独立的,相互之间要交换信息,有机地构成一个系统。一个路段的监控系统是根据道路的特点、桥梁与隧道大型构造物的分布、交通量以及气候环境等因素来构架本路段的监控系统,可以是上述全部系统,也可能只有交通信号监控、视频监视、紧急电话和调度指令电话等子系统。特大桥还会有桥梁结构安全检测子系统。
三,监控系统的主要功能
公路监控系统主要是实时收集道路状况,交通流信息、气象信息及相关设备状态等信息,监视道路交通状况,控制与调节交通流,疏导交通,减少交通事故,保证行车安全。
推荐阅读:
10-24
成功还需要汗水的浇灌,备考复习不能偷懒,还需打起精神,做好备考工作,下面由出国留学网小编为你精心准备了“二级建造师2020公路工程实务常考知识点:监控系统的主要功能”,持续关注本站将可以持续获取更多的考试资讯!
二级建造师2020公路工程实务常考知识点:监控系统的主要功能
监控系统的主要功能
公路监控系统主要是实时收集道路状况,交通流信息、气象信息及相关设备状态等信息,监视道路交通状况,控制与调节交通流,疏导交通,减少交通事故,保证行车安全。
其主要功能如下:
6.事件输入记录功能。系统具有人工输入各种事件及存储功能,可针对紧急电话、巡逻车、养护部门、路政部门送来的各种道路维护、事故等信息进行人工或联网自动输入、包括事件的发生时间和终止时间、地点、类型、事故检测的手段、事故处理过程中采用的监控措施、事故描述等,
7.报表统汁与打印功能。系统能按预先规定的格式和内容,定时进行日、月、年各种报表的统计处理,并自动或按值班员的指定随时或定时打印。
8.查询功能,值班员可随时查询当前和仙史数据,包括交通量,交通事件、报表统等数据,并且按值班员的要求进行显示和打印。
9.自动数据备份和系统恢复功能。系统具有数据自动备份功能,能实时自动的将重要数据进行备份,一旦系统受到破坏,可以尽快地恢复系统运行。
10.系统具有自诊断功能。能自动测试系统的正作状况,包括与各路监控分中心的通道连接状况,并日在检测到异常情况时,自动显示和打印诊断报告。
11.安全功能。系统对不同层次和职责的使用及管理人虽,分别设置不同的访问操作使用权限,没置不问的操作门令和密码,防止越权存取和修改,保障数据的完整性,对值班员的操作进行存贮、记录、打印。
12.时间统一功能。路监控分中心町提供系统的统一基准时间,当省级联网监控时,省监控中心负责提供全省监控系统统一的基准时间.使各监控分小心内部时钟与省监控中心内部时钟取得一致。
13.提供内部其他系统相关信息。给上级管理部门及相关信息中心提供交通信息,实现信息共享。
14.提供对外界的服务功能。将公路的实时交通状况、交通拥堵、事故以及处理情况等及时向社会及相关单位发布。
推荐阅读:
05-05
出国留学网为您整理“重庆渝中区试点“智慧消防”远程监控系统”,欢迎阅读参考,更多精彩内容请继续关注本网站相关栏目发布的信息。
重庆渝中区试点“智慧消防”远程监控系统
为加快科技强消步伐,创新社会消防治理手段,提高灭火应急救援能力,重庆市渝中区投入资金40余万元在辖区两路口街道桂花园新村社区试点“智慧消防”建设,利用大数据技术将消防安全预警系统送进社区,将消防隐患消除在萌芽状态。
重庆渝中区桂花园新村社区有居民楼60幢,其中,30米以上高层建筑34栋,大部分均为老旧居民楼,缺少自动喷水灭火系统、火灾自动报警主机、泵房、水池以及高位水箱,仅设有消火栓系统,少部分楼栋设有喷淋,加之居住人群多为老人和小孩等重点弱势群体,一旦发生火灾,可能造成严重后果。针对这一情况,重庆渝中区消防支队在该社区搭建了消防物联网监控系统,通过在居民楼内安装无线独立式烟感、手动报警器、光感报警器等火灾报警监控系统、消防水监控管理系统等举措,对每栋楼、每户居民住宅建立起详细的数据库,并将数据库连入预警系统,全面提高了社区火灾防控能力和处置能力。
据了解,依托消防物联网远程监控系统,社区民警、微型消防站队员可利用手机软件对该区域内的消防设施进行24小时监控,系统一旦发现消防设施出现异常和故障,将自动通过手机软件通知相关人员第一时间到场处置。如果发生火灾,该系统可在火灾报警探头报警后,确认是否发生火警、火警信息和地理坐标,并自动向公安消防指挥中心、社区民警、社区微型消防站推送火警信息,发送指令调集在场工作人员扑救初起火灾,就近调度消防力量赶赴现场处置。与此同时,该系统还可以通过消防应急广播向着火建筑内群众发送火警信息,提示疏散注意事项,真正达到“一分钟出警、三分钟到场、五分钟灭火”的应急联动,实现火灾“打早、打小、打了”的目标。该系统在桂花园新村社区试点成功后,将在全区范围内覆盖推广。
推荐阅读:
...03-24
出国留学网为您整理“一级消防工程师技术实务教材精讲:城市消防远程监控系统的主要设备”,欢迎阅读参考,更多有关内容请继续关注本网站一级消防工程师栏目。
一级消防工程师技术实务教材精讲:城市消防远程监控系统的主要设备
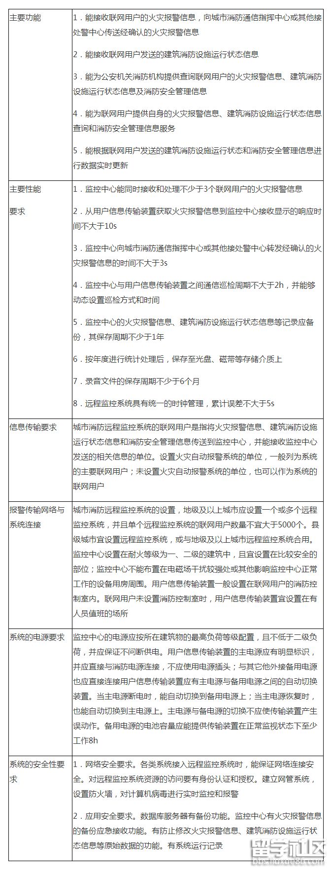
城市消防远程监控系统的主要设备包括:用户信息传输装置、报警受理系统、信息查询系统、用户服务系统、火警信息终端、通信服务器和数据库服务器等。
一、用户信息传输装置
用户信息传输装置设置在联网用户端,是通过报警传输网络与监控中心进行信息传输的装置,应满足国家标准《城市消防远程监控系统第1部分:用户信息传输装置》(GB 26875.1-2011)的要求。用户信息传输装置主要具备以下功能:
1.火灾报警信息的接收和传输功能
用户信息传输装置应能接收来自联网用户火灾探测报警系统的火灾报警信息,并在10s内将信息传输至监控中心。用户信息传输装置在传输除火灾报警和手动报警信息之外的其他信息期间,及在进行查岗应答、装置自检、信息查询等操作期间,如火灾探测报警系统发出火灾报警信息,传输装置应能优先接收和传输火灾报警信息。
2.建筑消防设施运行状态信息的接收和传输功能
用户信息传输装置应能接收来自联网用户建筑消防设施的运行状态信息(火灾报警信息除外),并在10s内将信息传输至监控中心。
3.手动报警功能
用户信息传输装置应设置手动报警按键(钮)。当手动报警按键(钮)动作时,传输装置应能在10s内将手动报警信息传送至监控中心。手动报警操作和传输应具有最高优先级。
4.巡检和查岗功能
用户信息传输装置应能接收监控中心发出的巡检指令,并能根据指令要求将传输装置的相关运行状态信息传送至监控中心。同时用户信息传输装置应能接收监控中心发送的值班人员查岗指令,并能通过设置的查岗应答按键(钮)进行应答操作。
5.故障报警功能
用户信息传输装置应具有本机故障告警功能,并能将相应故障信息传输至监控中心。
6.自检功能
用户信息传输装置应有手动检查本机面板所有指示灯、显示器、音响器件和通信链路是否正常的功能。
7.主、备电源切换功能
用户信息传输装置应具有主、备电源自动切换功能;备用电源的容量应能保证用户信息传输装置连续正常工作时间不小于8h。
二、报警受理系统
报警受理系统设置在监控中心,接收、处理联网用户按规定协议发送的火灾报警信息、建筑消防设施运行状态信息,并能向城市消防通信指挥中心或其他接处警中心发送火灾报警信息的设备。报警受理系统的软件功能应满足国家标准《城市消防远程监控系统第5部分:受理软件功能要求》(GB 26875.5-2011)。
报警受理系统的主要功能如下:
接收、处理用户信息传输装置发送的火灾报警信息。显示报警联网用户的报警时间、名称、地址、联系人电话、地理信息、内部报警点位置及周边情况等。对火灾报警信息进行核实和确认,确认后应将报警联网用户的名称、地址、联系人电话、监控中心接警人员等信息向城市消防通信指挥中心或其他接处警中心的火警信息终端传送。<...
03-24
出国留学网为您整理“一级消防工程师技术实务教材精讲:城市消防远程监控系统组成和工作原理”,欢迎阅读参考,更多有关内容请继续关注本网站一级消防工程师栏目。
一级消防工程师技术实务教材精讲:城市消防远程监控系统组成和工作原理
一、系统组成
城市消防远程监控系统能够对联网用户的建筑消防设施进行实时状态监测,实现对联网用户的火灾报警信息、建筑消防设施运行状态以及消防安全管理信息的接收、查询和管理,并为联网用户提供信息服务。该系统由用户信息传输装置、报警传输网络、监控中心以及火警信息终端等几部分组成,如图1所示。

用户信息传输装置作为城市消防远程监控系统的前端设备,设置在联网用户端,对联网用户内的建筑消防设施运行状态进行实时监测,并能通过报警传输网络,与监控中心进行信息传输。报警传输网络是联网用户和监控中心之间的数据通信网络,一般依托公用通信网或专用通信网,进行联网用户的火灾报警信息、建筑消防设施运行状态信息和消防安全管理信息的传输。
监控中心作为城市消防远程监控系统的核心,是对远程监控系统中的各类信息进行集中管理的节点。火警信息终端设置在城市消防通信指挥中心或其他接处警中心,用于接收并显示监控中心发送的火灾报警信息。
监控中心的主要设备包括报警受理系统、信息查询系统、用户服务系统,同时还包括通信服务器、数据库服务器、网络设备、电源设备等。
1.报警受理系统用于接收、处理联网用户端的用户信息传输装置传输的火灾报警、建筑消防设施运行状态等信息,并能向城市消防通信指挥中心或其他接处警中心发送火灾报警信息的系统。
2.信息查询系统能够为公安机关消防机构提供火灾报警、建筑消防设施运行状态、消防安全管理等信息查询。
3.用户服务系统能够为联网用户提供火灾报警、建筑消防设施运行状态、消防安全管理等相关信息服务。
4.通信服务器是监控中心和用户信息传输装置之间的信息桥梁,能够实现数据的接收转换和信息转发。通信服务器通过配接不同的通信接入设备,可以采用多种有线通信(PSTN、宽带等)及无线通信方式与用户信息传输装置进行信息传输。
5.数据库服务器用于存储和管理监控中心的各类信息数据,主要包括联网单位信息数据、消防设施数据、地理信息数据和历史记录数据等,为监控中心内各系统的运行提供数据支持。
二、系统的分类
按信息传输方式,城市消防远程监控系统可分为有线城市消防远程监控系统、无线城市消防远程监控系统、有线/无线兼容城市消防远程监控系统。
按报警传输网络形式,城市消防远程监控系统可分为基于公用通信网的城市消防远程监控系统、基于专用通信网的城市消防远程监控系统、基于公用/专用兼容通信网的城市消防远程监控系统。
三、系统的工作...
最近,英国某些校园的监控系统遭到黑客入侵,疑似恐怖分子所为,下面出国留学网来说说黑客入侵英国校园监控系统 ,洗手间内部居然遭外泄,一起来看看怎么回事。
香港“东网”2月27日称,英国近年多次受到恐袭,多间学校都设有监控摄像头系统,不过,近日有黑客入侵了这些学校的监控系统,并将摄像头拍摄的视频片段用作直播。这一行为曝光了学生在校内的日常生活,触发泄漏私稳的危机。
据报道,一黑客网站早前发布了一段名为“观看英国的闭路电视片段”的视频。视频涉及英国4所学校的监控摄像头系统内容。
报道称,其中一段视频是摄于某学校的交谊厅,学生及老师的一举一动都无所遁型。除此以外,更有洗手间内部的情况外泄。
12-20
下面是出国留学网整理的“2018年一级消防工程师《综合能力》考点精讲:城市消防远程监控系统调试”,欢迎阅读参考,更多有关内容请密切关注本网站一级消防工程师栏目。
2018年一级消防工程师《综合能力》考点精讲:城市消防远程监控系统调试
城市消防远程监控系统正式投入使用前,对系统及系统组件进行调试。系统在各项功能调试后进行试运行,试运行时间不少于1个月。系统的设计文件和调试记录等文件要形成技术文档,存储备查。
1.调试准备
开展系统调试的前提是用户信息传输装置、通信服务器、报警受理系统、信息查询系统、用户管理服务系统、火警信息终端等系统组件按设计要求安装完毕,同时联网单位连接的建筑消防设施(如火灾自动报警系统等)也要调试完毕或开通运行。
2.系统调试
系统调试按安装地点不同分为联网用户端、监控中心端、消防通信指挥中心端三部分,联网用户端的系统调试主要指用户信息传输装置调试,监控中心端的系统调试主要指通信服务器、报警受理系统、信息查询系统、用户管理服务系统等组件的调试,消防通信指挥中心端进行火警信息终端调试。
一级消防工程师考试频道推荐阅读:
12-20
下面是出国留学网整理的“2018年一级消防工程师《综合能力》考点精讲:城市消防远程监控系统组件安装”,欢迎阅读参考,更多有关内容请密切关注本网站一级消防工程师栏目。
2018年一级消防工程师《综合能力》考点精讲:城市消防远程监控系统组件安装
1.一般要求
用户信息传输装置应设置在联网用户的消防控制室内,联网用户未设置消防控制室时,用户信息传输装置应设置在有人值班的场所。用户信息传输装置在墙上安装时,其底边距地(楼)面高度宜为1.3~1.5m,其靠近门轴的侧面距墙不应小于0.5m,正面操作距离不应小于1.2m;落地安装时,其底边宜高出地(楼)面0.1~0.2m。用户信息传输装置应安装牢固,不应倾斜;安装在轻质墙上时,应采取加固措施。
2.引入用户信息传输装置的电缆或导线,应符合下列要求:
1)配线应整齐,不宜交叉,并应固定牢靠。
2)电缆芯线和所配导线的端部,均应标明编号,并与图纸一致,字迹应清晰且不易退色。
3)端子板的每个接线端,接线不得超过2根。
4)电缆芯和导线,应留有不小于200mm的余量。
5)导线应绑扎成束。
6)导线穿管、线槽后,应将管口、槽口封堵。
3.电源安装要求
用户信息传输装置的主电源应有明显标志,并直接与消防电源连接,严禁使用电源插头进行连接。传输装置与备用电源之间应直接连接。用户信息传输装置使用的有线通信设备应根据国家有关电信技术要求安装,网间配合接口、信令等应符合国家有关技术标准。
一级消防工程师考试频道推荐阅读:
12-20
下面是出国留学网整理的“2018年一级消防工程师《综合能力》考点精讲:城市消防远程监控系统的设计”,欢迎阅读参考,更多有关内容请密切关注本网站一级消防工程师栏目。
2018年一级消防工程师《综合能力》考点精讲:城市消防远程监控系统的设计
1.系统的设计原则
城市消防远程监控系统的设计应能保证系统具有实时性、适用性、安全性和可扩展性。
2.系统的设计要求

一级消防工程师考试频道推荐阅读:
<...
监控系统推荐访问