出国留学网专题频道考录公务员栏目,提供与考录公务员相关的所有资讯,希望我们所做的能让您感到满意!
01-31
广西的考生注意了,广西2023年度的公务员考试公告已经发布了,目前考试报名时间已经到了,请各位考生抓紧时间进行考试报名,下面是出国留学网小编为大家准备的“2023年广西公安机关考录公务员职位计划表”,有需要的考生可继续阅读本篇文章。
完整版职位计划表下载:https://www.bgxf.gov.cn/php/download.php?id=653

推荐阅读:
...01-31
辽宁的考生注意了,辽宁2023年度的公务员考录报名时间已经到了,请各位考生及时关注考试信息,做好报考准备。下面是出国留学网小编为大家准备的“2023年辽宁公安机关毕业生考录公务员报名确认须知”,可供各位考生参考。
2023年度公安机关面向公安院校公安专业毕业生考试录用公务员报名确认工作定于2023年1月31日8时开始,现就宁夏考区报名确认工作有关事宜通知如下:
一、 确认时间
2023年1月31日8:00--2月3日18:00
二、确认网址
2023年度公安机关面向公安院校公安专业毕业生考试录用公务员报名确认网址:http://gagwy.cpta.com.cn
三、有关事项
(一)考生在宁夏考区进行报名确认必须符合以下条件:
1.已在网上报名并通过资格审查;
2.报名时选择参加本次考试的考区为宁夏考区;
3.对考场规则和公务员考试违规违纪处理有关规定已周知。考试当天,保证遵守考场规则,若有违反,按相关规定接受处理。
(二)原则上所有考生均须进行网上报名确认。
(三)进行网上确认时,考生要认真阅读《公务员录用违规违纪行为处理办法》相关规定、《中华人民共和国刑法修正案(九)》相关规定等考生考前须周知的内容。考试结束后采用技术手段等甄别为雷同答卷的考试答卷,将给予其该科目考试成绩为零分的处理,录用程序终止。
(四)网上确认时考生应先使用“照片处理工具”处理本人电子证件照片并上传,然后按照宁价费发〔2015〕44号有关规定, 网上缴纳报考费每人100元。
(五)最低生活保障家庭人员需减免报考费的考生,在报名确认期间先登录报名确认系统(),完成缴费前的所有操作步骤(请勿自行缴费),再登录宁夏人事考试中心网上业务办理平台(:6443/bas),上传本人身份证、户口簿、《农村居民最低生活救助证》或《城镇居民最低生活保障证》原件照片并提交费用减免申请,费用减免申请时间为2023年1月31日9:00—2月3日12:00。已申请减免费用的考生请务必于报名确认结束前及时登录系统,查询缴费状态是否变更为“已缴费”。
(六)本次考试行政职业能力测验科目实行电子化考试。1月31日8时起,考生可登录中国人事考试网()进入“电子化考试服务专区”→“公务员录用电子化考试服务专区”,按页面提示进行模拟考试 ,提前熟悉本次电子化考试系统及作答方式。模拟考试系统中提供的试题及限时作答等参数仅供考生模拟考试使用,具体以考试时为准。请考生提前熟悉考试系统,并合理安排作答时间。
(七)宁夏考区报名确认期间咨询电话: 0951-5099130 5099131(工作时间8:30-11:30,14:00-18:00)。
宁夏人事考试中心
2023年1月29日
<...01-31
宁夏的考生注意了,宁夏2023年考录公务员考试报名时间已经到了,请各位考生抓紧时间进行考试报名,为了帮助各位考生更好的报名,出国留学网小编为大家准备了“2023年宁夏考录公务员网上报名操作指南”,希望能够帮助到大家。







01-31
吉林的考生注意了,吉林2023年度的考录公务员考试报名时间已经到了,请各位考生抓紧时间进行考试报名,下面是出国留学网小编为大家整理的“吉林2023年考录公务员笔试费用减免说明”,可供各位考生参考。更多考试相关信息请继续关注本网。
对享受国家最低生活保障家庭的考生可减免笔试费用。申请减免笔试费用的考生需要按报名流程进行注册、选择职位、填写信息、上传证件照片和资格审核。资格审核通过后,可拨打报名时所选择的笔试考区的考务咨询电话,按要求上交减免材料,办理减免手续。(注:如果考生已经在报名系统上进行了网上缴费操作,则不能再申请笔试费用减免)。
笔试费用减免申请审核工作于2023年2月1日14:30截止,未按期办理减免费用且未在规定时间进行网上缴费的考生视为自动放弃报考。具体流程如下:
笔试费用减免采取网上办理的形式。符合条件的考生须按要求填写《享受最低生活保障家庭考生笔试费用减免登记表》,打印表格后在本人签字处手写签字。考生须将本人手写签字的纸质表格照片、填写的电子版表格和减免材料照片发送至报名时所选择的笔试考区的指定邮箱。考生发送减免材料到指定邮箱后务必电话确认,邮件命名方式为“姓名+报名序号(笔试费减免材料)”。
减免材料包括:
1.相关证明或证件
家庭所在地县(市、区)级民政部门出具的享受最低生活保障金证明或低保证(证明或证明材料需要提供所有页的图片,要求照片拍摄清晰、内容完整,不影响阅读和辨认)。
2.本人有效身份证件(将正反面照片附在表格相应位置)
各考区考务咨询电话及笔试费用减免邮箱:
长春:0431-81130612 邮箱:3086733171@qq.com
吉林:0432-62507976 邮箱:2317642007@qq.com
四平:0434-3225571 邮箱:13944449700@163.com
辽源:0437-3315701、3334311 邮箱:429008009@qq.com
通化:0435-3213176 邮箱:gwyek3213176@163.com
白山:0439-3287066 邮箱:bsgwyek@163.com
松原:0438-6971057 邮...
吉林的考生注意了,吉林2023年度的考录公务员考试报名时间已经到了,请各位考生抓紧时间进行考试报名,下面是出国留学网小编为大家准备的“2023年吉林考录公务员报名流程”,可供各位考生参考。更多考试相关信息请继续关注本网。

第一步 考生注册/登录
1、报名考生进入该网站后,点击页面右上角红色的‘考生由此进入’,进入报名工作选择界面,如图1-1:

图1-1
2、选择报名工作,考生可点击相应的工作任务(如‘XXXXXX网上报名系统’)或点击该任务下方的‘进入报名’开始报名;
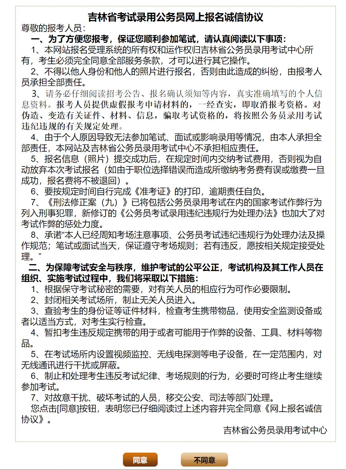
3、考生认真阅读‘吉林省考试录用公务员考生诚信须知’(如图1-3)后,点击‘同意’即可进入登录及注册页面,如果点击‘不同意’则返回到图1-1页面。

图1-3
4、考生登录及注册:
已注册的考生在图1-4中输入提示的登录信息后点击‘登录’即可登录。
未注册考生请注册后再登录,点击图1-4中的‘注册新用户’进入注册页面如图1-5,请考生按提示填写注册信息。点击‘确定’提交注册信息,注册成功后将返回图1-4页面进行登录(返回登陆时自动把身份证号填充到身份证号文本框内)。

图1-4

01-30
云南的考生注意了,云南人事考试网发布了公安机关考录公务员报名确认的通知,请各位考生做好报名确认的准备,为了帮助各位考生更好的应对,出国留学网小编为大家准备了“2023年云南公安机关考录公务员报名确认须知”,可供各位考生参考。
各位报考者:
为顺利完成2023年度公安机关面向公安院校公安专业毕业生考试录用公务员云南考区报名确认,请您务必认真阅读并理解以下内容及相关要求,按规定时间和流程完成报名确认。
一、确认时间
网络确认时间:2023年1月31日08:00至2月3日18:00。
二、考点设置
云南考区笔试地点安排在昆明市,请考生按准考证上的考点学校参加考试。
三、确认步骤及缴费
报名确认采取网上确认的方式进行,报考者须在规定时间内登录“2023年度公安机关面向公安院校公安专业毕业生考试录用公务员报名确认及准考证打印系统”,上传经“照片处理工具”处理过的本人电子证件照片,按规定从网上缴纳报名费,收费标准为:每科40元,不设现场缴费。未在规定时间内缴纳报名费的,视为自动放弃考试。
四、报名信息修改
报考者报名时,姓名中有错别字的,可申请修改,为保证报名公平公正,其他报名信息不得修改。修改步骤为:首先,登录“2023年度公安机关面向公安院校公安专业毕业生考试录用公务员报名确认及准考证打印系统”,上传经处理过的本人近期免冠正面电子证件照片;其次,在2023年2月3日前,工作时间内携带本人身份证原件到云南省人事考试院现场提交修改申请。
五、报名费减免
最低生活保障家庭报考者,可凭其家庭所在地县(市、区)民政部门出具的最低生活保障家庭证明原件申请办理减免报名费用。
申请步骤:首先,报考者请登录“2023年度公安机关面向公安院校公安专业毕业生考试录用公务员报名确认及准考证打印系统”,上传经处理过的本人近期免冠正面电子证件照片;其次,报考者选择现场办理的,请于2023年2月3日前工作时间内到云南省人事考试院办理;通过传真方式(传真号码:0871-63630225)申请的,请于2023年2月3日18:00前完成申请。通过上述两种方式申请的报考者,在所提交的《最低生活保障家庭证明》原件空白位置注明姓名、公民身份号码及联系电话。未在时限内提交申请的报考者,不予减免。
减免申请审核通过后,报名系统“支付状态”栏显示“支付成功—免考试费”字样,如已缴纳报名费的,在确认工作结束后,收费平台按原缴费途径退费;未缴费的报考者可不再缴费。如报考者在申请后未按下图显示,为确保正常参考,可先行支付报名费,待减免申请确认后将进行退费。

01-30
青海的考生注意了,青海2023年度的公安机关考录公务员笔试报名确认时间定于1月31日到2月3日,请各位考生抓紧时间进行考试报名确认,下面是出国留学网小编为大家整理的“青海2023年公安机关考录公务员笔试报名确认通知”,可供参考。
各位考生:
为进一步做好2023年度公安机关面向公安院校公安专业毕业生考试录用公务员各项工作,确保考试各环节有序进行,现就我省报名确认工作有关事宜通知如下:
一、报名确认对象
根据“在参加考试省份进行报名确认”的原则,此次报名确认须满足以下两个条件:
(一)已报考2023年度公安机关面向公安院校公安专业毕业生考试录用公务员笔试,并通过资格审核。
(二)报名时参加考试地点选择在青海考区的考生。
二、时间安排及方式
(一)时间安排
网上报名确认时间:2023年1月31日8:00-2023年2月3日18:00
网上准考证打印时间:2023年2月14日08:00-2023年2月19日9:00 (考试的具体时间、考试地点以准考证为准)
(二)报名确认方式
此次报名确认均在网上进行,请考生访问http://gagwy.cpta.com.cn,按要求完成报名确认。
三、报名确认流程
(一)阅读报名确认须知
考生登录报名确认系统后,仔细阅读《报名确认须知》、熟悉考场规则、相关考试违法违纪违规行为处理的规定,阅读完毕后,点击“我已阅读并同意”;跳转至查看《报考公务员诚信承诺书》页面,阅读完毕后,点击“我已阅读并同意”;跳转至查看《2023年度公安机关面向公安院校公安专业毕业生考试录用公务员考试青海考区网上确认考生须知》页面,阅读完毕后,点击“我已阅读并同意”,点击“上传照片”按钮,进行下一步操作。
(二)上传照片
阅读报名确认须知完成后,跳转至“上传照片”页面。仔细阅读“照片要求”及“有关说明”内容。选择“照片处理工具”处理后的照片,...
01-30
深圳市2023年考录公务员专业参考目录已经由相关部门发布出来了,详细的专业参考目录详情表已整理至下文,有需要的来看看吧!下面是出国留学网整理的“考试录用公务员专业参考目录”,欢迎大家参考阅读本文。
| 研究生层次 | 本科层次 | ||||||||||
| 学科门 类代码 及名称 | 学科 代码 | 学科 名称 | 专业 代码 | 专业名称 | |||||||
01-30
广西的考生注意了,广西2023年度的公务员考试报名公告已经发布了,考试报名时间定于1月31日到2月6日,请各位考生做好考试报名的准备。下面是出国留学网小编为大家准备的“2023年广西考录公务员笔试考试费用减免办理须知”,可供各位考生参考。
广大报考人员:
根据《广西壮族自治区2023年度考试录用公务员公告》要求,最低生活保障家庭人员可以申请减免考试费用。广西区内最低生活保障家庭人员登录广西社会救助信息管理系统(http://mzxt.mzt.gxzf.gov.cn:8109/gx_shjz/#/lowInsuranceMsg/MsgSearch)查询相关信息;广西区外最低生活保障家庭人员须提供所在省(自治区)相关部门出具的证明材料。具体办理时间、流程如下:
一、办理时间
2023年1月31日8:30—2023年2月8日12:00
二、办理流程
(一)通过资格审核的报考人员点击报考导航页面“网上缴费”按钮。

(二)进入缴费页面,点击“政策减免费用申请”按钮。

(三)进入最低生活保障人员免费上传材料页面,按要求上传最低生活保障家庭人员证明材料(区内报考人员登录广西社会救助信息管理系统查询到包含您个人信息的截图)。

(四)上传最低生活保障家庭人员证明材料成功后,点击“材料确认(务必)”按钮。
01-30
广西的考生注意了,广西2023年度的考录公务员公告已经发布了,考试报名时间定于1月31日到2月6日,请各位考生做好考试报名的准备。下面是出国留学网小编为大家准备的“广西2023年考录公务员网上报名系统入口”,可供各位考生参考。
报名系统入口:
点击进入>>>
考试报名时间:
1.提交报考申请。报考人员可在2023年1月31日8:30至2月6日18:00期间登录网上报名系统,填写个人相关信息资料,提交报考申请。报名时,报考人员应仔细阅读并理解职位资格条件,认真填写诚信报考承诺书。报名时在网上所提交的申请材料必须真实、准确,因网上报名提交的申请材料不真实、不完整或者错误填写报名信息,而造成网上资格审查、面试资格审查、考察不通过等后果,由报考人员自行承担责任。报考人员恶意注册报名信息,扰乱报名秩序的,将按照考试录用公务员违规违纪的有关规定处理。
报考面向优秀村干部、优秀城市社区干部招录的职位采取个人报名与组织推荐相结合方式进行,先由个人向所在乡镇(街道)提出报名申请,经乡镇(街道)审核推荐、县级党委组织部资格预审合格后,方可在网上报名。
2.报名资格审查。报考人员可于2023年1月31日8:30至2月7日18:00期间登录网上报名系统查询资格审查结果。2023年1月31日8:30至2月6日18:00期间,报名确认前或者未通过资格审查的,可以直接在网上改报其他职位;报名确认后尚未进行资格审查或者已通过资格审查的,不能再报考其他职位。
招考职位要求的专业、学历等资格条件方面的问题,由资格审查单位负责解释。
(三)网上交费
通过资格审查的报考人员须在2023年1月31日8:30至2月8日18:00在网上报名系统交费。未在规定时间内交费的,视为放弃报考。公共科目笔试考试费为86元/人。报考面向优秀村干部、优秀城市社区干部招录的职位免交笔试考试费。
需减免笔试考试费的最低生活保障家庭人员须于2月8日12:00前在报名系统中提交考试费减免申请,审核通过可直接免交考试费,具体减免政策和办理流程请在广西人事考试网查询。
(四)职位开考和改报
计划录用人数与交费人数比例一般应达到1:...
考录公务员推荐访问