出国留学网专题频道考研复试体检时间栏目,提供与考研复试体检时间相关的所有资讯,希望我们所做的能让您感到满意!
03-19
中国政法大学2019考研复试体检安排及要求已公布,体检前两天要注意休息,保证充足睡眠,清淡饮食,勿饮酒、熬夜,避免剧烈运动。
中国政法大学2019考研复试体检安排及要求
一、体检地点:
学院路校区校医院(综合服务楼一层)
二、体检时间:
(1)3月22日上午 7:00-12:00
7:00 法律硕士学院
8:30 外国语学院(法语语言文学专业)、中欧法学院、光明新闻传播学院(法律[非法学]专业)、证据科学研究院
9:30 商学院(不含MBA考生)、人文学院部分专业(美学、历史文献学、中国古代史专业)、社会学院部分专业(除社会学专业以外的其它专业)
10:30 政治与公共管理学院公共管理专业(MPA)
12:00 当天体检结束。
(2)3月25日上午 7:00-12:00
7:00 民商经济法学院
8:30 法学院、国际法学院、政治与公共管理学院学术型专业
9:30 刑事司法学院
10:30 人权研究院、比较法学研究院、马克思主义学院、光明新闻传播学院(除法律硕士以外的其它专业考生)
11:30 3月22日未能参加体检的考生补体检。
12:00全部体检结束。
商学院工商管理专业(MBA)详询MBA中心。
三、体检注意事项
1.体检时务必携带身份证、网上下载打印的复试通知书和《体检表》(报到时由复试学院加盖公章),点此下载 。
2.体检前两天要注意休息,保证充足睡眠,清淡饮食,勿饮酒、熬夜,避免剧烈运动;
3.体检前必须空腹4小时以上,且停止一切药物(必须按时服用的慢性药物除外,但需向体检医生告知既往病史);
4.衣着宽松,勿佩戴项饰;女生勿穿连衣裙、连裤袜;
5、体检费:156元。体检费由考生本人在体检前缴纳,体检当天凭电子缴费凭据(缴费系统中“已缴费查询”功能中查看)参加体检。输入下方网址或扫描下方二维码进入我校缴费系统:
http://cwcwx.cupl.edu.cn/xysf/login.aspx?local=zh-cn ;

系统中用户名为考生编号,默认密码为身份证号后6位。
6、请考生按统一安排的时间参加体检,3月25日12:00后...
中国人民大学2019年考研复试体检时间安排已经公布,体检当日空腹(静脉采血),体检前一日应清淡饮食、不饮酒、不熬夜;体检当日10:30以后不再接待体检考生。
中国人民大学2019年考研复试体检时间安排
一、体检总体安排
本校推免生及北京地区其他高校推荐到我校的推免生:于3月7-14日从我校研究生院网站下载《体检通知单》,于3月9日(周六)上午7:30参加我校统一组织的体检。
非北京地区高校推荐到我校的推免生:于3月7-14日从我校研究生院网站下载《体检表》,在当地二级甲等以上的医院体检后,请体检机构作出体检是否合格的结论,于4月10日前将《体检表》寄回至所报考学院(请在信封封面上注明是推免生体检表)。
本校推免生或须参加复试的我校应届本科毕业生如果已参加毕业生体检,其体检结果已返回至其本科所在学院,请确保将体检结果交至相应学院主管硕士生招生工作的教务老师处。
2017、2018年录取但保留入学资格,2019年入学的资返生(包括支教团、工保生)体检与入学体检合并在9月进行,届时请以学院通知为准。
上面未提及的其他参加复试的考生,请参照以下第二点各学院具体时间安排。
二、各学院体检时间具体安排
3月8日(约800人)
上午7:30 报考商学院工商管理(MBA、EMBA)的考生;
上午8:30 报考法学院(含法硕)、公共管理学院(含MPA)的考生;
3月9日(约800人)
上午7:30 推免生,艺术学院的考生;
3月10日(约800人)
上午7:30 报考商学院(学术型)、财政金融学院(含专业学位)、公共管理学院(含MPA)、外国语学院、信息学院(含专业学位)、数学学院、数学科学研究院的京外考生;
上午8:30 报考经济学院(含专业学位)、环境学院、物理系、化学系的京外考生;
3月11日(约800人)
上午7:30 报考马克思主义学院、哲学院、国际关系学院、历史学院(含专业学位)的京外考生;
上午8:30 报新闻学院(含专业学位)、信息资源管理学院(含专业学位)、社会与人口学院(含专业学位)、国学院、心理学系的京外考生;
3月12日(约800人)
上午7:30 报考商学院(含专业学位)、文学院(含专业学位)、统计学院(含专业学位)、农业与农村发展学院(含专业学位)的考生;
上午8:30 报考劳动人事学院、教育学院的考生;
3月13日(约800人)
上午7:30 报考财政金融学院(含专业学位)、公共管理学院(含MPA)、外国语学院、信息学院(含专业学位)、数学学院、数学科学研究院、经济学院(含专业学位)的京内考生;
上午8:30 报考新闻学院(含专业学位)、马克思主义学院、环境学院、化学系的京内考生;
3月14日(约800人)
上午7:30 报考哲学院、国际关系学院、物理系、历史学院(含专业学位)的京内考生;
上午8:30 报信息资源管理学院(含专业学...
出国留学网考研网为大家提供华中农业大学2018年硕士研究生复试体检时间安排(第一轮),更多考研资讯请关注我们网站的更新!
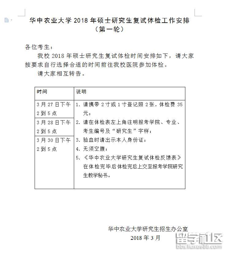
华中农业大学2018年硕士研究生复试体检时间安排(第一轮)

小编精心为您推荐:
03-05
出国留学网考研网为大家提供中国人民大学2018年考研复试体检时间安排,更多考研资讯请关注我们网站的更新!
中国人民大学2018年考研复试体检时间安排
一、体检总体安排
本校推免生及北京地区其他高校推荐到我校的推免生:于3月7-13日从我校研究生院网站下载《体检通知单》,于3月10日(周六)上午7:30参加我校统一组织的体检。
非北京地区高校推荐到我校的推免生:于3月7-13日从我校研究生院网站下载《体检表》,在当地二级甲等以上的医院体检后,请体检机构作出体检是否合格的结论,于4月10日前将《体检表》寄回至所报考学院(请在信封封面上注明是推免生体检表)。
本校推免生或须参加复试的我校应届本科毕业生如果已参加毕业生体检,其体检结果已返回至其本科所在学院,请确保将体检结果交至相应学院主管硕士生招生工作的教务老师处。
2016、2017年录取但保留入学资格,2018年入学的资返生(包括支教团、工保生)体检与入学体检合并在9月进行,届时请以学院通知为准。
上面未提及的其他参加复试的考生,请参照以下第二点各学院具体时间安排。
二、各学院体检时间具体安排
3月9日(约800人)
上午7:30 报考商学院(MBA)的考生;
上午8:30 报考法学院(含法硕)、经济学院(含专业学位)、农业与农村发展学院(含专业学位)的考生;
3月10日(约800人)
上午7:30 推免生,艺术学院的考生;
3月11日(约800人)
上午7:30 报考财政金融学院(含专业学位)、公共管理学院(含MPA)、外国语学院、信息学院(含专业学位)的考生;
上午8:30 报考新闻学院(含专业学位)、马克思主义学院、环境学院、化学系的考生;
3月12日(约800人)
上午7:30 报考哲学院、国际关系学院、物理系、历史学院(含专业学位)的考生;
上午8:30 报信息资源管理学院(含专业学位)、社会与人口学院(含专业学位)、国学院、心理学系的考生;
3月13日(约800人)
上午7:30 报考商学院(含专业学位)、文学院(含专业学位)、统计学院(含专业学位)的考生;
上午8:30 报考劳动人事学院、教育学院的考生;
三、体检须知
请考生将网上下载的《体检通知单》后,核对本人信息。于体检当日早7:30(或8:30)到中国人民大学校医院大厅交体检费90元,并凭缴费收据到四层大厅前台登记激活体检单预约单,激活后,按照体检地点安排体检。注意:体检当日空腹(静脉采血),体检前一日应清淡饮食、不饮酒、不熬夜;体检当日10:30以后不再接待体检考生。
请各位考生严格遵守体检时间安排,每一项体检后,请大夫标明,以免漏查。
小编精心为您推荐:
考研复试体检时间推荐访问