出国留学网专题频道聊城中考政治试题及答案栏目,提供与聊城中考政治试题及答案相关的所有资讯,希望我们所做的能让您感到满意!
08-10
06-22
“三年砺剑今日策马闯雄关,一朝试锋六月扬眉凯歌旋。”下面是出国留学网为考生们提供的[聊城2017年中考政治试题附答案公布]。祝各位考生取得优异的成绩。更多中考资讯请关注中考栏目!




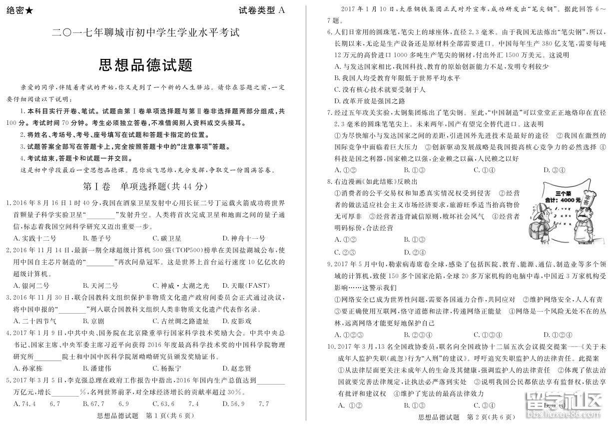
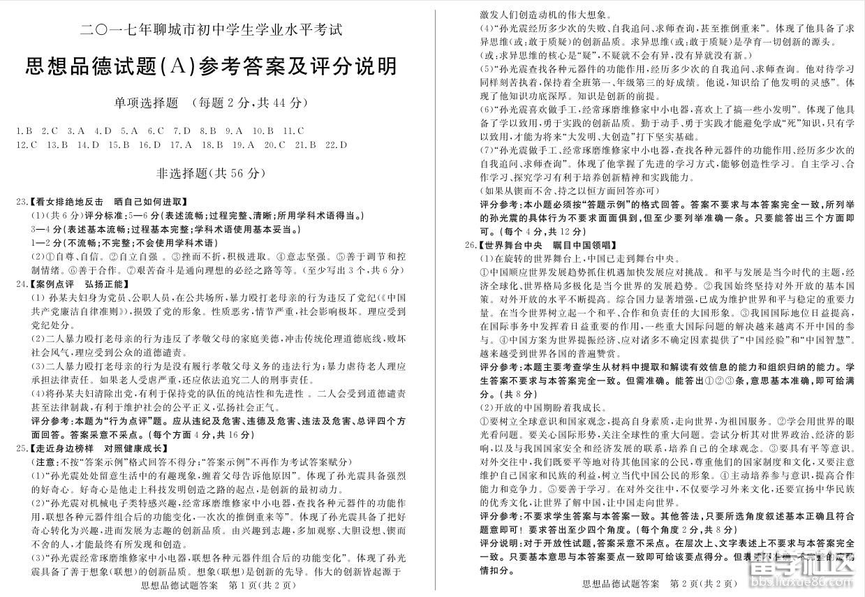
点击下载完整版>>>2017年山东省聊城市中考思想品德试题
以下是聊城2017年全部科目的试题发布入口:
| 地区 | 中考试题 | 中考答案 |
| 聊城 |
06-22
“三年砺剑今日策马闯雄关,一朝试锋六月扬眉凯歌旋。”下面是出国留学网为考生们提供的[2017年聊城中考政治试题附答案(图片版)]。祝各位考生取得优异的成绩。更多中考资讯请关注中考栏目!




点击下载完整版>>>2017年山东省聊城市中考思想品德试题
以下是聊城2017年全部科目的试题发布入口:
| 地区 | 中考试题 | 中考答案 |
| 聊城 |
06-22
“三年砺剑今日策马闯雄关,一朝试锋六月扬眉凯歌旋。”下面是出国留学网为考生们提供的[2017年聊城中考政治试卷含答案]。祝各位考生取得优异的成绩。更多中考资讯请关注中考栏目!




点击下载完整版>>>2017年山东省聊城市中考思想品德试题
以下是聊城2017年全部科目的试题发布入口:
| 地区 | 中考试题 | 中考答案 |
| 聊城 |
06-22
“三年砺剑今日策马闯雄关,一朝试锋六月扬眉凯歌旋。”下面是出国留学网为考生们提供的[2017年聊城中考政治真题及答案发布]。祝各位考生取得优异的成绩。更多中考资讯请关注中考栏目!




点击下载完整版>>>2017年山东省聊城市中考思想品德试题
以下是聊城2017年全部科目的试题发布入口:
| 地区 | 中考试题 | 中考答案 |
| 聊城 |
06-15
三年磨一剑,九班铸辉煌!出国留学网中考频道第一时间为您提供2017年聊城中考政治试题及答案,帮助大家估分,欢迎您访问出国留学网浏览更多中考资讯,了解最新信息请按CTRL F5刷新页面。更多聊城中考分数线、聊城中考成绩查询、聊城中考志愿填报、聊城中考录取查询信息等信息请关注我们网站的更新!
| 2017聊城中考政治真题及答案发布入口 |
以下是聊城2017年全部科目的试题发布入口:
06-15
奋力拼搏,誓考重点;争分夺秒,再创辉煌。出国留学网中考频道第一时间为您提供2017聊城中考政治试题及答案,帮助大家估分,欢迎您访问出国留学网浏览更多中考资讯,了解最新信息请按CTRL F5刷新页面。更多聊城中考分数线、聊城中考成绩查询、聊城中考志愿填报、聊城中考录取查询信息等信息请关注我们网站的更新!
| 2017聊城中考政治真题及答案发布入口 |
以下是聊城2017年全部科目的试题发布入口:
06-15
人生几回打拼,昂扬斗志,竭尽全力,爱拼才会赢。出国留学网中考频道第一时间为您提供聊城中考政治试题及答案(2017),帮助大家估分,欢迎您访问出国留学网浏览更多中考资讯,了解最新信息请按CTRL F5刷新页面。更多聊城中考分数线、聊城中考成绩查询、聊城中考志愿填报、聊城中考录取查询信息等信息请关注我们网站的更新!
| 2017聊城中考政治真题及答案发布入口 |
以下是聊城2017年全部科目的试题发布入口:
05-12
遇到困难时不要抱怨,既然改变不了过去,那么就努力改变未来。出国留学网聊城中考政治试题及答案频道的小编会及时为广大考生提供2017年聊城中考政治试题及答案,有需要的考生可以在考题公布后刷新本页面(按ctrl加F5),希望对大家有所帮助。
| 2017聊城中考政治试题及答案发布入口 |
猜你喜欢:
中考政治答题技巧:
1.合理利用答题时间。
中考政史同场不同卷,造成答题时间利用的混乱。如果太快,极有可能因没有认真审题而失分,如果过慢,就会引起在规定的时间内完不成两份试卷。因此,考试时一定要合理地利用好有限的答题时间,以免顾此失彼。
2.先易后难。
答题时,容易的题目尽量少翻书,不能确信的,可以做个小记号,难题一定要经过思考之后再翻书,实在找不到答案的,要学会放弃,赶紧去做后面的题目,待答题完毕后再回来做它。这样可以确保两份试卷都能完成,不漏题。
3.答题规范。
由于阅卷时是按点给分?每点一分。这样就要求学生在答题时尽量做到“三化”,即段落化、序号化、条理化。“段落化”就是一个问题回答完毕后要另起一行,不能把所有问题的答案挤在一块,“序号化”就是回答每一个问题时要在答案前用大小写数字符号标出这一问题在该道试题中所处的顺序,“条理...
04-25
力争上游,龙腾虎跃朝气蓬勃;壮志凌云,你追我赶誓夺第一。出国留学网聊城中考政治试题及答案频道的小编会及时为广大考生提供2016年聊城中考政治试题及答案,有需要的考生可以在考题公布后刷新本页面(按ctrl加F5),希望对大家有所帮助。
| 2016聊城中考政治试题及答案发布入口 |
猜你喜欢:
2016中考政治答题模板:评析类主观题
(一)观点简析
答题步骤:
(1)这个观点是片面的(正确的,错误的)
(2)__________________是正确的,因为,__________________(教材中的观点,结合材料)。但是__________________观点是错误的,因为,__________________(教材中的观点,结合材料)。
(3)总结表态。所以我们既要……,又要……
例题略
(二)不限定知识评析
特点:材料限定,知识不限定
提示:此类题目考察知识广度,答题的关键是用准关键词(短语)结合材料分点作答即可,一般不需要过多阐述。
答题样式:材料 观点(关键词) 阐述 点题(表态或者回到题目中提问)
(三)...
聊城中考政治试题及答案推荐访问