出国留学网专题频道自主招生计划栏目,提供与自主招生计划相关的所有资讯,希望我们所做的能让您感到满意!
出国留学网小编为大家提供2019在辽宁列有自主招生等特殊类型招生计划的院校和专业,一起来看看吧!希望大家有计划的报考!
2019在辽宁列有自主招生等特殊类型招生计划的院校和专业
小编精心为您推荐:
想参加自主招生的考生,你找到了高职院校的考核方式吗?小编为你提供了2019广东高职院校自主招生面向普通高中考生“职业技能”考核方式,一起来看看吧,希望能够帮助到你,想知道更多相关资讯,请关注网站更新。
2019广东高职院校自主招生面向普通高中考生“职业技能”考核方式
2019年,高职院校自主招生面向普通高中考生考核方式为:“学考+校测”及“学考+网测”。普通高中考生可根据拟报考的院校及专业选择其中一种考核方式进行报考。
一、 “学考+校测”考核方式
选择“学考+校测” 考核方式的考生,根据附件3流程图指引登录网上报名系统选择相应考核方式、填报志愿及进行资格验证。考生可填报1所院校志愿,并根据所填报院校规定填报1到2个专业志愿。部分招生院校对报名的普通高中考生“学考”成绩有要求,请考生登录拟报考院校招生网站查阅院校春季分类考试招生章程中的有关说明。
二、“学考+网测”考核方式
选择 “学考+网测”考核方式的考生根据附件3流程图指引登录网上报名系统选择相应考核方式,先网上缴费后进行预约测试,按照预约时间观看专业大类视频及完成测试。
每个考生可以选择最多2个视频进行观看,每个视频最多可进行两次观看及作答。考生在规定时间内自行完成观看视频、测试、打印“网测”成绩单,根据本人“网测”成绩情况,选择与网测专业大类视频相匹配的院校专业填报志愿。考生可填报2所梯度院校志愿,并根据所填报院校规定填报1至2个专业志愿。
推荐阅读:
出国留学网整理了南京大学2018年自主招生计划,以供考生们参考,更多资讯请关注本网站更新。
南京大学2018年自主招生计划
招生计划不超过2018年我校普通本科招生计划总数的5%。考生仅能报考一个招生专业(类),其中报考学科竞赛类的考生选择专业(类)应与竞赛获奖科目相一致。
报考类别 |
出国留学网为你整理了江南大学2018年自主招生计划,供考生们参考,更多相关资讯本网将不断更新,请及时关注。
江南大学2018年自主招生计划
江南大学2018年面向全国自主招生,招生计划数不超过100人。考生可根据自身学科特长和创新潜质报考相应专业(类),具体招生专业(类)、计划数、科类见下表:

注:除浙江省、上海市外,其他省(区、市)考生不作选考科目要求。
招生网址:http://admission.jiangnan.edu.cn
咨询电话:0510-85915666 传真号码:0510-85913570
电子邮箱:zhshb@jiangnan.edu.cn
通信地址:江苏省无锡市蠡湖大道1800号江南大学招生就业处 邮编:214122
小编精心为您推荐:
...
出国留学网为你精选了吉林大学2018年自主招生计划,供你参考,更多相关资讯本网将持续更新,请及时关注。
吉林大学2018年自主招生计划
我校2018年自主招生计划不超过本年度本科招生计划总数的2%(约200人),具体招生专业及计划详见附表。
序号 | 专业名称 | 专业类别 |
出国留学网为你精选了南京农业大学2018年自主招生计划,供你参考,更多相关资讯本网将持续更新,请及时关注。
南京农业大学2018年自主招生计划
2018年自主招生全国范围内计划招生不超过225人,具体招生专业(类)及招生计划如下:
出国留学网为你精选了浙江大学2018年自主招生计划,供你参考,更多相关资讯本网将持续更新,请及时关注。
浙江大学2018年自主招生计划
按教育部相关文件要求,我校2018年自主招生计划不超过我校年度本科招生计划的5%。自主招生专业大类及计划与相关要求见下表:


电子信箱:zsc@zju.edu.cn
招生网址:http://zdzsc.zju.edu.cn
浙江大学主页:http://www.zju.edu.cn
小编精心为您推荐:
出国留学网整理了西南财经大学2018年自主招生计划,更多资讯本网站将不断更新,敬请及时关注。
西南财经大学2018年自主招生计划
我校2018年自主招生确定入选资格考生220人,具体专业及人数见下表:
专 业 | 入选资格计划数 |
金融学 | 42 |
金融工程 | 19 |
保险学 | 7 |
保险学(财务与会计双语实验班) | 5 |
保险学(精算双语实验班) | 5 |
金融学(证券与期货方向) | 8 |
经济学(国家经济学基础人才培养基地班) | 6 |
会计学 | 25 |
财务管理 | 29 |
财务管理(双语实验班) |
出国留学网整理了东南大学2018年自主招生计划,更多资讯本网站将不断更新,敬请及时关注。
东南大学2018年自主招生计划
具备参加2018年全国普通高等学校统一招生考试资格的理科高中毕业生。理想信念坚定,自觉践行社会主义核心价值观,思想品德优良,遵纪守法,品行端正;有学科特长或创新潜质,且在高中阶段符合下列条件之一均可报名(同等情况下,中西部地区、农村地区考生优先考虑):
条件1、在全国中学生学科奥林匹克竞赛全国决赛中获得一、二、三等奖或省级赛区中获得一等奖;在全国青少年科技创新大赛或“明天小小科学家”奖励活动中获得一、二等奖(获奖名单以教育部“阳光高考”平台“名单公示”《全国中学生五项学科竞赛和科技类竞赛获奖学生名单》为依据)。
条件2、在全国中学生学科奥林匹克竞赛省级比赛中获得一等奖(含)及以上。
条件3、在全国中学生学科奥林匹克竞赛省级比赛中获得二等奖(含)及以上;数学、物理、化学成绩优秀及在相关学科活动中取得优异成绩(须提供相关证明材料)。
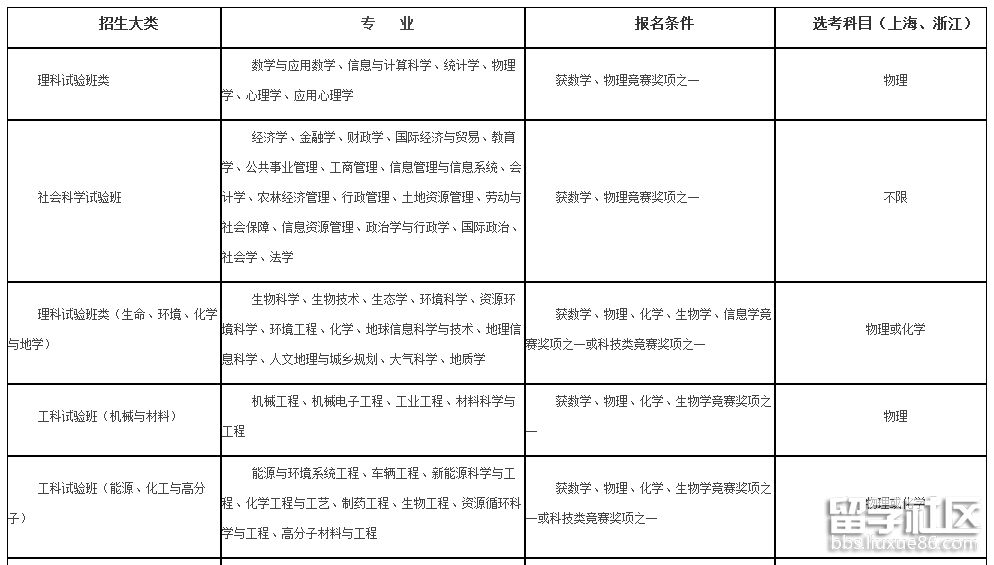
招生专业及计划
自主招生计划不超过东南大学当年招生计划的5%,即不超过200人。具体招生专业(类)和公示人数如下:

注:报名时仅需选择招生大类,确认考试时选择报考具体专业(类),未来网络类和智能制造类无需选择。2018年招生专业如有调整以新专业为准。
网址:http://zsb.seu.edu.cn 电子信箱:zhaoban@seu.edu.cn
电话:4006910286 传真:025-52090273
地址:南京市江宁区东南大学路2号 邮编:211189
小编精心为您推荐:
自主招生计划推荐访问