出国留学网专题频道自学考试报名条件栏目,提供与自学考试报名条件相关的所有资讯,希望我们所做的能让您感到满意!
山东省的考生注意了!根据山东省教育招生考试院网发布的通知公告,2023年山东省自学考试下半年考试将于2023年6月18日至24日进行报名,请各位考生做好准备。下面是出国留学网收集整理的 “山东省2023年自学考试报名条件及时间” ,本文仅供参考,欢迎阅读。
一、报名条件
凡中华人民共和国公民,符合报考专业的报名条件,均可报考高等教育自学考试。已开考专业的报名条件由各市教育招生考 试机构按开考文件执行。公安管理学(专升本)专业报考对象限 我省公安系统在职的公安干警和武装警察部队干部,护理学(专升本)专业报考对象限临床医学、护理学专业专科及以上毕业生 且取得相应卫生类执业资格现从事护理工作的在职人员。 申请自学考试本科专业毕业的考生,须持具有学历教育资格 的高等学校、高等教育自学考试机构颁发的专科(或以上)学历证书。
二、开考专业和考试科目
山东省 2023 年 10 月自学考试开考 63 个专业,其中 44 个本科 专业、19 个专科专业。报名后, 考生可根据课程教材一览表公布的教材版本联系出版社或通过 出版社网上旗舰店自行购买,也可在山东省招生考试图书网 查询购买。
三、报名和考试时间
(一)报名时间。2023 年 6 月 18 日至 24 日(每天 8:30 至 17:00)。
(二)考试时间。2023 年 10 月 28 日至 29 日。
四、报名程序
本次考试实行网上报名,考生登录山东省教育招生考试院网 站(https://www.sdzk.cn),在网上报名栏目中选择“山东省自 学考试网上报名系统”办理报名手续。山东省教育招生考试院网 站为唯一报名网站,其他网站和机构一律不得以任何名义组织考 生报名或代报名。
各类型考生报名程序如下:
(一)首次报考自学考试的考生必须凭有效居民身份证办理 — 3 — 注册手续,经过网上注册、信息审核、网上报名 3 个环节。
1.网上注册。2023 年 6 月 18 日至 21 日(每天 8:30 至 17: 00),考生登录山东省教育招生考试院官网注册,填写考生个人 信息,选择报考专业,打印注册确认单。报考公安管理学(专升 本)、护理学(专升本)专业的新考生需网上提交单位出具的本 人行业在职证明。
2.信息审核。2023 年 6 月 18 日至 22 日...
湖南省的考生注意了!自学考试是提升自身学历的一种考试,那么湖南自考报名条件是什么?哪些专业有特殊限制,接下来小编就为各位考生详细介绍湖南自考报名条件和有特殊限制的专业报考条件。下面是出国留学网收集整理的 “湖南自学考试报名条件” ,本文仅供参考,欢迎阅读。
一、报考条件
1、凡属中华人民共和国公民,不受性别、年龄、民族、种族、宗教信仰、财产状况和已受教育程度的限制,均可报考未加限制条件的任何一个专业。
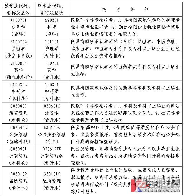
2、护理、护理学、药学、中药学、治安学、公共安全管理、公安管理学、监所管理等专业报考条件
下表所列专业对报考条件、报考程序有特殊限制,考生报考须符合下表具体规定。在考试任何环节发现报考者不符合报考条件的,该考生不论何种原因,都要承担不被承认考试结果、不被受理毕业申请的后果。

二、注意事项
1、在我省工作、学习的外省籍人员需要在我省参加考试的,除需符合报考条件外,还必须提供以下证件:
(1)在我省学习的外省籍考生需提供《教育部学籍在线验证报告》。
(2)在我省工作的外省籍考生需提供工作证明、我省社保管理部门出具的“个人参保证明(要求缴纳时间3个月以上)”。
(3)驻地在我省的部队现役军人,使用居民身份证号注册,且需持有军人保障卡和有效军人证件(包括军官证、警官证、文职干部证、士兵证)。
2、新考生入籍时务必如实准确填写各项基本信息(联系电话及通讯地址等信息均为必填)。联系电话一栏必须填写考生本人惯常使用并能申请“湖南健康码”的手机号码,否则不能参加考试。
3、老考生报考时,若联系电话一栏不是惯常使用或无法申请“湖南健康码”的,须自行修改;若身份信息(姓名、性别、身份证号码等)与实际使用不相符的,须申请修改身份信息待审核通过后方能报考。否则不能参加考试。
推荐阅读:
...12-25
吉林的考生注意了,相信很多考生都非常关心自学考试的相关信息,那么2023年4月自学考试报名的条件是什么呢?下面就让我们一起来看看吧。下面是出国留学网小编为大家准备的“吉林2023年4月自学考试报名条件”,可供参考。
考试报名条件:
1.凡中华人民共和国公民,不受性别、年龄、民族、种族、宗教信仰、财产状况及已受教育程度的限制,均可报名参加高等教育自学考试。
2.报考本科考试的考生,在申请自考本科毕业时,须具有国民教育系列专科或以上层次毕业证书。国民教育系列专科或以上毕业证书的有效性,可通过中国高等教育学生信息网(网址http://www.chsi.com.cn/)进行查询。
考试报名时间:
2023年4月吉林自考报名时间尚未公布,根据吉林自考往年报名时间预测,2023年4月吉林自考报名时间,预计2月下旬开始报名。
考试报名费用:
1、课程报考费用:45元/课
2、实践课程费用:根据各自考院校通知决定,不同专业不同课程,费用所有不同
3、自考毕业相关费用:毕业审定费:44元/人,其它费用根据自考院校通知确定。
4、自考学位相关费用:根据各自考院校通知决定
5、自考教材费用:自考教材并不是硬性要求每位考生必须购买,所以教材费用是由考生自己可控制的。一般一本教材在不超过50元(特殊教材、稀缺教材除外)。
自考本科的考试科目:
1、公共科目:公共科目是每个自考专业都会考的科目,比如《中国近现代史纲要》、《英语(二)》、《思想道德修养与法律基础》等。
2、专业科目:专业课是为了应考者掌握专业的知识,学习专业的科学技术,发展我们有关能力打下基础,比如会计专业的考试科目为《市场营销学》、《金融理论与实务》、《高级财务会计》、《审计学》等等。
3、选修科目:选修科目的选择是有限制的,只能在专业考试计划规定的课程内选择。
4、实践课程:有的课程开设了实践课程,需根据主考院校的安排进行实践课程的考核。
推荐阅读:
自学考试报名条件推荐访问