出国留学网专题频道自考准考证栏目,提供与自考准考证相关的所有资讯,希望我们所做的能让您感到满意!
09-28
天津市2022年10月自学考试准考证2022年10月12日中午12:00开始打印,届时打印入口会开通,详细的打印入口见下文,下面是出国留学网整理的“天津市2022年10月自学考试准考证打印入口”,此文本仅供参考,欢迎阅读。
天津市2022年10月自学考试准考证打印入口
(点击图片进入)
《准考证》打印
1.新生 网上报名时,须填写考生本人相关信息,并上传一张浅蓝色背景近期一寸标准证件照电子版照片(要求文件格式为jpg,大小不超过20KB,宽*高为295*413PX,300dpi)。
2.考生可于2022年10月12日中午12:00开始在报名报考系统中下载并打印准考证。
报考政策咨询电话
单位名称 | 办公地点 | 联系电话 | 邮编 |
09-28
北京2022年10月下半年自学考试准考证打印入口将于10月17日开通,准确的打印入口小编已经整理在下文了,到时可通过此入口进行打印,下面是出国留学网整理的“北京2022年10月下半年自学考试准考证打印入口”,此文本仅供参考,欢迎阅读。
北京2022年10月下半年自学考试准考证打印入口
(点击图片进入)
考试地点查询及准考证打印时间
1.准考证打印时间为10月17日。考生自行打印准考证。要求普通A4纸打印(黑白、彩色均可),考生进入“网上业务办理”(zikao.bjeea.cn)→“登录个人中心”(或“开始自考”)→“业务办理”→“准考证打印”栏目,选择“2210”考试期,下载、打印准考证。
2.考生持自行打印的准考证及身份证和相关主考学校规定的物品参加考试。参加考试所持准考证空白处及背面不得涂写字迹,否则按违规处理。
推荐阅读:
09-28
河南省2022年10月自考准考证打印自10月17日9:00开始,截止至10月25日14:45结束,官方打印入口如下,下面是出国留学网整理的“河南省2022年10月自考准考证打印入口”,此文本仅供参考,欢迎阅读。
河南省2022年10月自考准考证打印入口
(点击图片进入)
网上打印准考证时间:10月17日9:00至25日14:45。
注意事项
从今年下半年开始,考生网上打印准考证,原磁卡准考证不再使用。
考生前往各地招生考试服务大厅现场咨询、办理业务时,请根据当地疫情防控部门要求,佩戴口罩,配合工作人员测量体温、手机扫描健康码等。
河南省自学考试主考学校联系电话及地址
主考学校 | 地 址 | 联系电话 |
2022年江苏地区的自考准考证打印时间为10月15日开始,请各位考生抓紧时间准备考试。下面是小编为大家整理的“2022年江苏自考准考证打印时间及入口”,可供各位考生参考。更多考试信息请各位考生继续关注本网站。
准考证打印时间:10月15日起
准考证打印入口:
打印自考准考证时需要注意什么
检查姓名、照片、准考证号、考试地址等是否显示正确;报考类别和考试科目时间是否对应;准考证打印是否要求使用A4纸打印等相关要求。考生领取准考证后,请再次仔细检查姓名与身份证号,如有错误需及时与工作人员联系更正。不领取准考证,考生将无法参加考试。
自考临时准考证如何办理:
若考生在网报系统补办准考证时间截止后遗失准考证的,可以在开考前一天,社会考生凭身份证、应用型考生凭主考学校自考办署章的证明材料和身份证,到参考地招考办办理临时准考证参加考试。临时准考证仅适用于当次考试。下次网报时,请及时申请补办准考证。
考生应试须知:
一、 考前防疫准备
1.疫情防控严格执行属地化管理,考生须提前了解并确保自己符合考试所在地防疫政策和要求,提前做好相关准备。凡不符合当地疫情防控要求的,不得参加考试。江苏省各设区市疫情防控政策可在下列网址查询:http://www.js.gov.cn/col/col83410/index.html。
2.考生须于10月8日前自行下载、打印《江苏省2022年10月高等教育自学考试考生健康状况报告表》(以下简称“《健康报告表》”),并按要求认真填写有关信息。每位考生每科目一张。
3.所有考生应在开考前48小时内完成核酸检测,检测结果为阴性方可正常参加考试。不按规定提供考前48小时内核酸检测阴性报告的,不得参加考试。考点疫情防控有特别要求的,考生必须了解并遵照执行。
4. “苏康码”为非绿码的考生,不得参加考试。考生应提前准备“苏康码”,外省考...
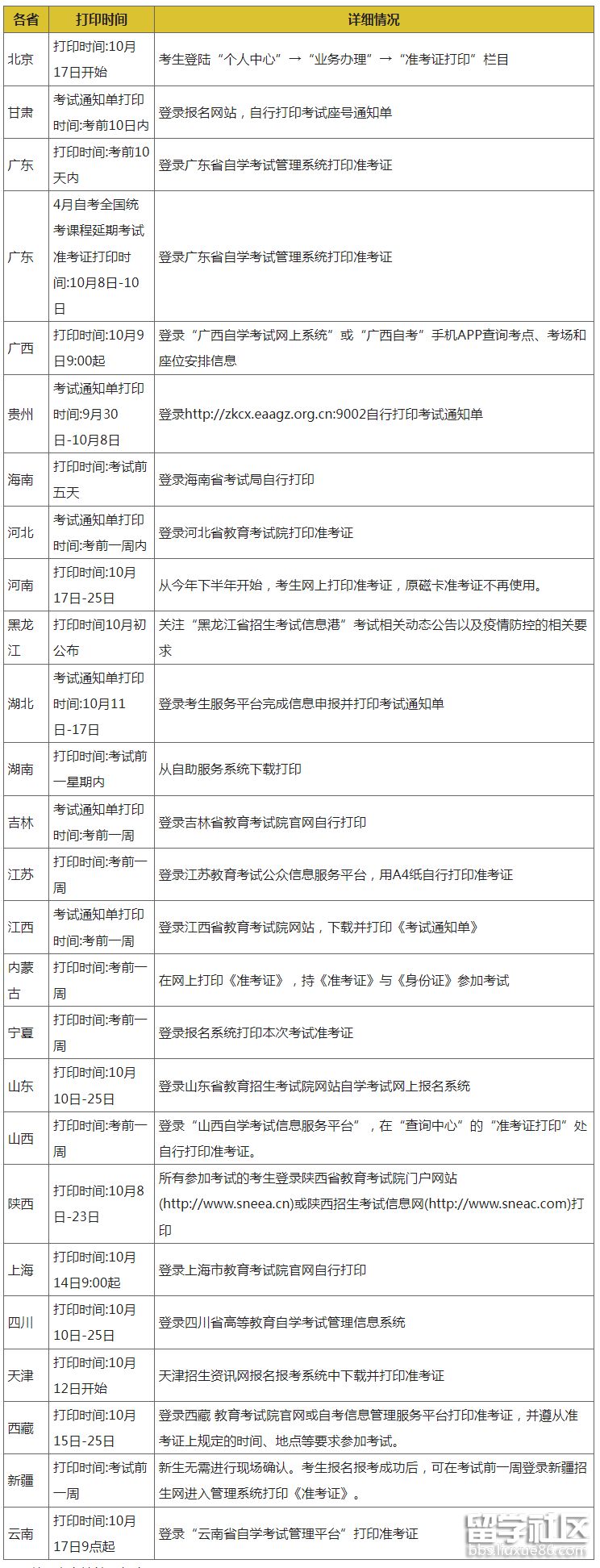
为方便各位2022年10月份的考生们打印准考证,小编特汇总出了全国各地2022年10月自考准考证打印时间,各位自考生们来看看吧!下面是出国留学网整理的“2022年10月全国各地自考准考证打印时间”,此文本仅供参考,欢迎阅读。
2022年10月全国各地自考准考证打印时间

自考准考证打印流程
打印网站就是在你报名自考的网站,基本步骤如下:
打开报名网站↓登陆自己的账号↓点击“打印准考证”↓直接打印网页(或是下载到本地打印)
身边没有打印机的朋友,可以保存文件或图片(下载是什么格式就保存什么样),到打印店进行打印。
推荐阅读:
...04-02
2022年上半年陕西省高等教育自学考试将于4月16日至17日举行,需要报考的小伙伴们要抓紧时间复习了!下面是由出国留学网编辑为大家整理的“2022年4月陕西自考准考证打印入口已开通”,仅供参考,欢迎大家阅读本文。
2022年4月陕西自考准考证打印入口已开通
点击进入:2022年4月陕西自考准考证打印入口
拓展阅读:自考的通过率高不高
1、大自考全国平均通过率一般在10%--30%左右。大自考即是完全通过自己自学,不借助任何辅导班的长线自考。
2、自考独立办班俗称小自考。小自考就是人们一般说的短线自考。这种自考主要是参加一些办学单位组织的助学班,同时也就国家的政策即办学单位自己能够组织一些科目的考试,另一部分科目是参加国家组织的国家统一考试。也就是说你的考试科目一部分来自国家,一部分来自你在的办学单位,这种自考要相对简单些,基本上通过率在80%以上。
3、自考很难通过率低是针对社会自学考试的考生,这部分考生大多数是有家有业的在职人员或待业人员,这一类人的学习时间少、精力有限,而且缺乏管理和自我约束能力,因而通过率很低,但是对于各大高校为自考生组织的自学考试是不存在这样的问题的。
推荐阅读:
04-01
2022上半年甘肃省自考考试就要开始了,大家对准考证打印入口有了解吗?下面是由出国留学网编辑为大家整理的“2022上半年甘肃自考准考证打印系统入口”,仅供参考,欢迎大家阅读本文。
2022上半年甘肃自考准考证打印系统入口
点击进入:2022上半年甘肃自考准考证打印入口
考试准备
(一)考生应提前熟悉参加考试的考点和考场位置。为避免进入考场时,因体温测量、身份识别等环节延误入场时间,建议考生合理安排出行时间,提前1个小时到达考点。考生凭《准考证》《身份证》《考试通知单》等证件进入考场。
(二)考前10天,社会型新生及补办准考证的考生可在考试地点所在市(州)或县(区)教育考试招生机构领取,应用型专业学制内新生可在所在高校领取。
(三)考前10天,考生可登录甘肃省教育考试院官方网站,打印《考试通知单》,同时根据本人实际考试场数打印《甘肃省高等教育自学考试考生疫情防控安全考试承诺书》,并签字确认,于每场考试时交监考人员。
(四)开考15分钟后考生不得进入考点。
推荐阅读:
04-01
2022年4月陕西省高等教育自学考试就要开始了,需要报考的小伙伴们要抓紧时间复习了!下面是由出国留学网编辑为大家整理的“2022年4月陕西自考准考证打印系统入口”,仅供参考,欢迎大家阅读本文。
2022年4月陕西自考准考证打印系统入口
点击进入:2022年4月陕西自考准考证打印系统
拓展阅读:自考学历社会认可度高吗
自考学历是国家认可的。高等教育自学考试,简称自学考试、自考,它有大自考(社会型考生)和小自考(应用型考生)两种类别。
自考大专文凭是受国家认可的,学信网永久可查,在政策上与全日制学历同等效力。在找工作方面,自考大专学历是被90%以上的外企及私企认可的,自考大专学历和其他统招学历一样成为求职找工作时的入职敲门砖。
并且,自考大专毕业证书同样是国家统一注册承认的高等学历证书之一,等同于其他国民教育系列的高等学历教育毕业证书,可报考公务员。一系列利好政策的相继出台,让自考大专成为了许多人谋求更好工作、提升个人学历、和深造的选择。
推荐阅读:
04-01
2022年4月陕西省高等教育自学考试准考证打印时间已经公布了,相信大家已经期待已久了!下面是由出国留学网编辑为大家整理的“2022年4月陕西自考准考证打印时间已公布”,仅供参考,欢迎大家阅读本文。
2022年4月陕西自考准考证打印时间已公布
2022年4月陕西省高等教育自学考试健康承诺书和准考证打印功能将于4月2日8∶00开通(4月17日18:00关闭)。
陕西省教育考试院温馨提醒广大考生:
请登录陕西省教育考试院门户网站或陕西招生考试信息网,进入高等教育自学考试考生服务平台,使用准考证号和密码登录个人页面,认真阅读《2022年4月陕西省高等教育自学考试疫情防控公告》,使用A4纸打印《2022年4月陕西省高等教育自学考试考生健康承诺书》和《2022年4月陕西省高等教育自学考试准考证》。
推荐阅读:
01-14
2022年4月湖北省高等教育自学考试准考证打印时间已经公布了,让我们一起来了解一下吧!下面是由出国留学网编辑为大家整理的“2022年4月湖北自考准考证打印时间已公布”,仅供参考,欢迎大家阅读本文。
2022年4月湖北自考准考证打印时间已公布
打印考试通知单
考试开考前10天,考生可登录考生服务平台自行打印考试通知单。
疫情防控须知
1.考生应按常态化疫情防控和组考要求进行健康状况监测,随时关注考区、考点所在地疫情防控规定,实名申领“湖北健康码”、“通信大数据行程卡”。考前14天开始,每日进行体温测量、记录并进行健康状态监测,填写《湖北省高等教育自学考试考生健康状况报告表》(以下简称《健康状况报告表》)。参加多科次考试的考生,应提前打印多份《健康状况报告表》,如实填写,每次进入考场时须上交一份。考生隐瞒身体异常情况,提供虚假信息,不配合考试工作人员管理造成严重后果的,将依法依规追究相关责任。
2.考生须凭本人“湖北健康码”(绿色)、“通信大数据行程卡”(绿色)、考试通知单、有效居民身份证、《健康状况报告表》进入考点参加考试。
3.“湖北健康码”、“通信大数据行程卡”非绿色状态,或《健康状况报告表》中健康状况选填为“是”的考生,须提前告知当地组考部门(考点),经卫健部门专业评估,考点根据卫健部门专业评估意见,综合研判评估是否可以进入考点考试。考前14天内有省外旅居史或本省非低风险地区活动轨迹的考生,须持第一场考试前48小时内核酸检测阴性证明(纸质版、电子版)方可正常考试。
4.如因疫情防控形势变化需调整疫情防控要求,湖北省教育考试院将及时发布相关信息,考点所在地疫情防控部门另有规定时,防疫工作按当地疫情防控部门规定执行。请考生在考前密切关注湖北省教育考试院网、院微信公众号、考生服务平台推送的短信和考点所在地疫情防控要求。
推荐阅读:
自考准考证推荐访问