出国留学网专题频道艺术高考详细内容栏目,提供与艺术高考详细内容相关的所有资讯,希望我们所做的能让您感到满意!
2023年各地的高考艺术类统一考试的考试报名已经基本结束,浙江省目前已经发布了关于浙江省2023年高考艺术类统考的招生方法,在通知中可以了解到本次艺术统考的各个科目的考试具体内容,下面就和小编一起来本文中看看吧!
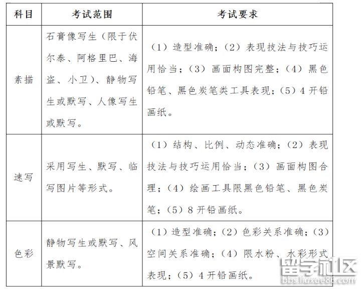
美术类
考生在高考报考点所属的设区市参加专业考试。具体考点和考场在专业省统考准考证上明确。考试时间如下:

美术类考试科目包括素描、速写、色彩三门。专业满分为100分(遇小数点四舍五入),计算公式:专业总分=素描成绩×40%+色彩成绩×40%+速写成绩×20%。考试范围和要求为:
音乐类
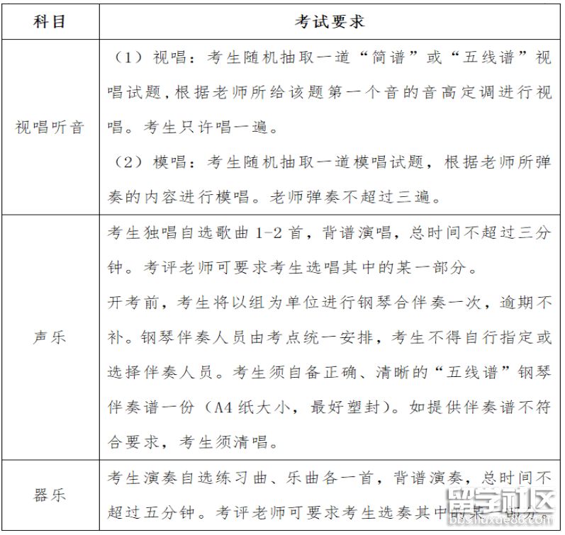
音乐类专业省统考于2022年12月14日开始,在浙江音乐学院举行。考生具体考试时间以准考证上的时间为准。
音乐类考试科目包括视唱听音、声乐、器乐三门。专业满分为100分(遇小数点四舍五入),计算公式:专业总分=视唱听音成绩×30%+声乐成绩×35%+器乐成绩×35%。考试要求如下:

重要提醒:音乐类专业省统考报名信息网上输入时,考生须按要求选定一种声乐唱法和一种乐器;考试时须与报名时选择的声乐唱法和乐器相一致,否则该科目不予评分。考生所需乐器(除钢琴外)一律自备。
舞蹈类
舞蹈类专业省统考于2022年12月3日-4日在浙江音乐学院举行。考生具体考试时间以准考证上的时间为准。
舞蹈类考试科目包括舞蹈表演、舞蹈素质两门。专业满分为100分(遇小数点四舍五入)...
艺术高考详细内容推荐访问